资料中包含下列文件,点击文件名可预览资料内容
还剩4页未读,
继续阅读
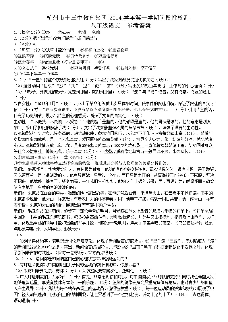
浙江省杭州市十三中教育集团2024-2025学年八年级上学期期中考试语文试卷
展开
这是一份浙江省杭州市十三中教育集团2024-2025学年八年级上学期期中考试语文试卷,文件包含杭十三中2024学年第一学期八年级语文期中卷试题卷docx、杭十三中2024学年第一学期八年级语文期中卷答案docx等2份试卷配套教学资源,其中试卷共9页, 欢迎下载使用。
相关试卷
杭州市十三中教育集团(总校)2024-2025学年九年级上学期期中考试语文试题:
这是一份杭州市十三中教育集团(总校)2024-2025学年九年级上学期期中考试语文试题,共6页。
浙江省杭州市十三中教育集团(总校)2024-2025学年九年级上学期期中考试语文试题:
这是一份浙江省杭州市十三中教育集团(总校)2024-2025学年九年级上学期期中考试语文试题,共4页。
浙江省杭州市十三中教育集团2024-2025学年八年级上学期期中考试语文试卷:
这是一份浙江省杭州市十三中教育集团2024-2025学年八年级上学期期中考试语文试卷,共4页。

