资料中包含下列文件,点击文件名可预览资料内容







还剩2页未读,
继续阅读
安徽省淮北市部分学校2024-2025学年九年级上学期11月期中历史试题
展开
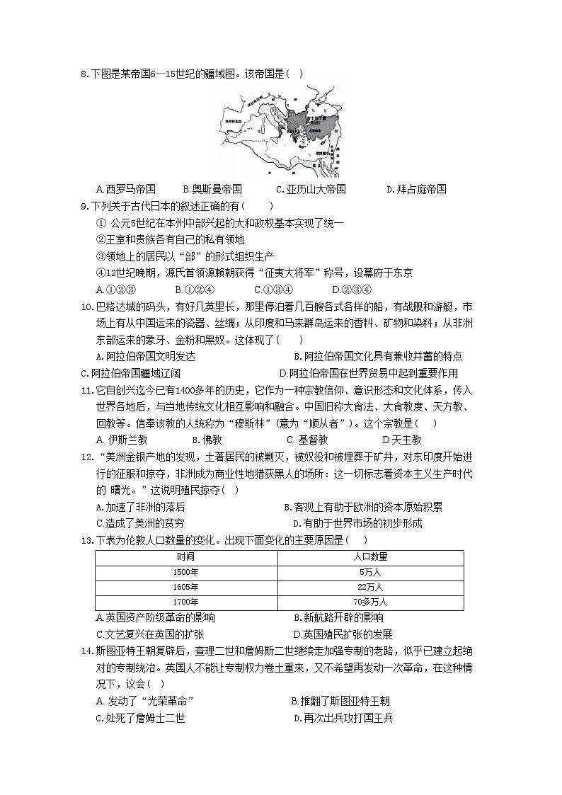
这是一份安徽省淮北市部分学校2024-2025学年九年级上学期11月期中历史试题,文件包含安徽省淮北市任楼中学2024-2025学年九年级上学期11月期中考试历史试题文字版docx、安徽省淮北市任楼中学2024-2025学年九年级上学期11月期中考试历史试题docx、安徽省淮北市任楼中学2024-2025学年九年级上学期11月期中考试历史试题pdf、九年级历史阶段评价参考答案pdf等4份试卷配套教学资源,其中试卷共13页, 欢迎下载使用。
相关试卷
安徽省淮北市第一中学2024-2025学年九年级上学期期中历史试题:
这是一份安徽省淮北市第一中学2024-2025学年九年级上学期期中历史试题,共6页。试卷主要包含了13世纪的庄园法庭有如下记录等内容,欢迎下载使用。
安徽省淮北市2024-2025学年八年级上学期期中历史试题(解析版):
这是一份安徽省淮北市2024-2025学年八年级上学期期中历史试题(解析版),共16页。试卷主要包含了辨析改错,材料解析,活动与探究等内容,欢迎下载使用。
2024~2025学年安徽省淮北市部分学校九年级(上)期中历史试卷(含答案):
这是一份2024~2025学年安徽省淮北市部分学校九年级(上)期中历史试卷(含答案),共6页。