考点02 课外文言文(人物形象)及限时训练(解析版)-【挑战中考】备战2024年中考语文一轮总复习重难点全攻略(浙江专用)
展开
这是一份考点02 课外文言文(人物形象)及限时训练(解析版)-【挑战中考】备战2024年中考语文一轮总复习重难点全攻略(浙江专用),文件包含考点02课外文言文人物形象及限时训练原卷版-挑战中考备战2024年中考语文一轮总复习重难点全攻略浙江专用doc、考点02课外文言文人物形象及限时训练解析版-挑战中考备战2024年中考语文一轮总复习重难点全攻略浙江专用doc等2份试卷配套教学资源,其中试卷共34页, 欢迎下载使用。
·模块一 课外文言文人物形象
·模块二 浙江中考真题及热点题型特训
模块一
课外文言文人物形象
课外文言文人物形象:
解题步骤:
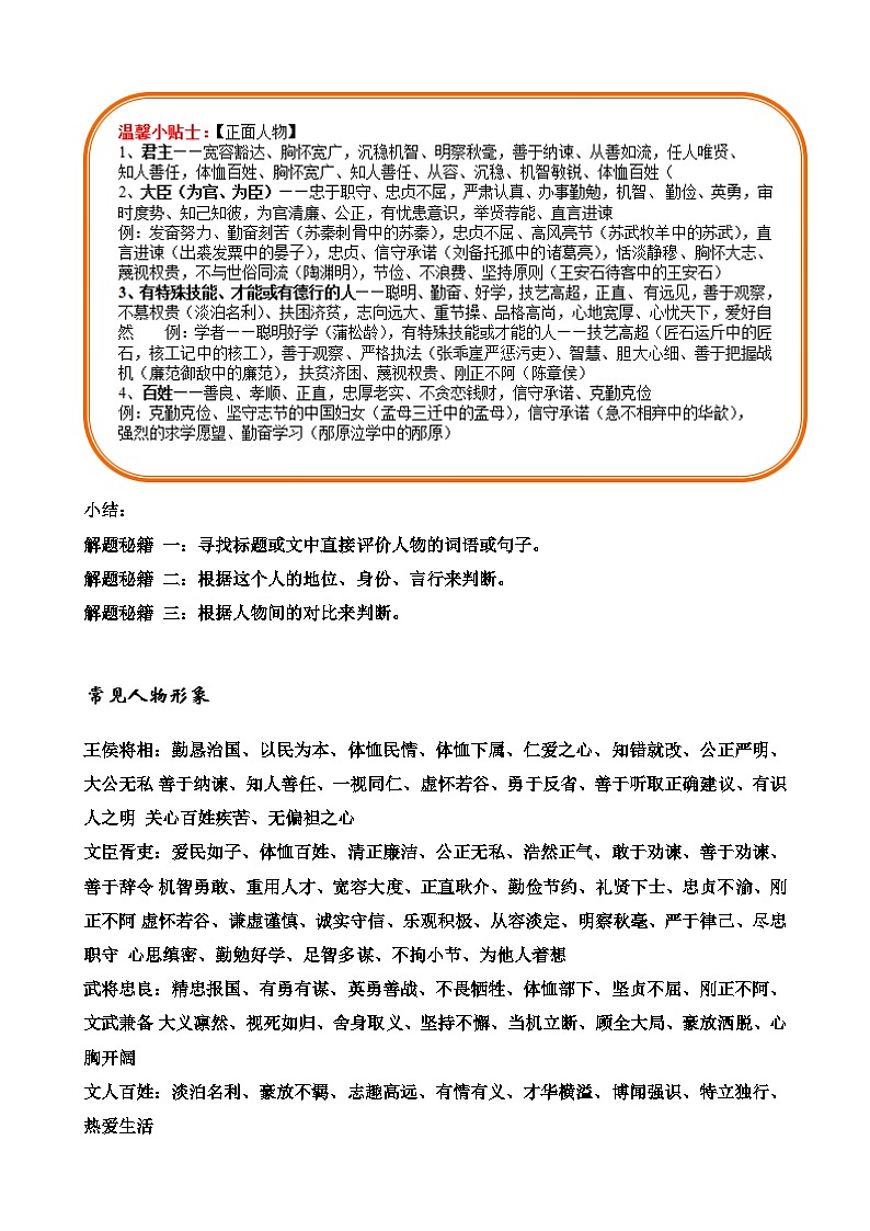
一、寻找标题或文中直接评价人物的词语或句子。
二、概括人物形象:
1、主人公做了哪些事,从这些事中提炼人物的基本性格特点
2、抓住人物描写
3、结合人物年龄,身份,地位加以分析
4、注意人物之间的对比
常见的人物形象概括
小结:
解题秘籍 一:寻找标题或文中直接评价人物的词语或句子。
解题秘籍 二:根据这个人的地位、身份、言行来判断。
解题秘籍 三:根据人物间的对比来判断。
王侯将相:勤恳治国、以民为本、体恤民情、体恤下属、仁爱之心、知错就改、公正严明、大公无私 善于纳谏、知人善任、一视同仁、虚怀若谷、勇于反省、善于听取正确建议、有识人之明 关心百姓疾苦、无偏袒之心
文臣胥吏:爱民如子、体恤百姓、清正廉洁、公正无私、浩然正气、敢于劝谏、善于劝谏、善于辞令 机智勇敢、重用人才、宽容大度、正直耿介、勤俭节约、礼贤下士、忠贞不渝、刚正不阿 虚怀若谷、谦虚谨慎、诚实守信、乐观积极、从容淡定、明察秋毫、严于律己、尽忠职守 心思缜密、勤勉好学、足智多谋、不拘小节、为他人着想
武将忠良:精忠报国、有勇有谋、英勇善战、不畏牺牲、体恤部下、坚贞不屈、刚正不阿、文武兼备 大义凛然、视死如归、舍身取义、坚持不懈、当机立断、顾全大局、豪放洒脱、心胸开阔
文人百姓:淡泊名利、豪放不羁、志趣高远、有情有义、才华横溢、博闻强识、特立独行、热爱生活
人性不足:刚愎自用、夜郎自大、自命不凡、骄傲自满、自以为是、孤芳自赏、目空一切、目中无人 斤斤计较、桀骜不驯、心浮气躁、性情浮躁、口是心非、心口不一、外强中干、色厉内荏 阿谀奉承、口蜜腹剑、妄自菲薄、自信不足、优柔寡断、犹豫不决、老奸巨滑、刁滑奸诈 虚伪狡猾、自私任性、贪婪奸诈、贪得无厌、愚蠢无知、笨拙愚钝
【例题精讲】
例题1:(难度★★★☆☆)
解题秘籍 一:寻找标题或文中直接评价人物的词语或句子。
义士赵良
赵良者,燕人(河北一带的人)也。漂泊江湖,疾恶如仇。一日,途经谢庄,闻有哭声,遂疾步入茅舍,见一少女蓬头垢面,哀甚。义士询之,乃知为某村二恶少所欺辱(欺侮与污辱)也,痛不欲生。义士索二恶少,斩其耳以示众,儆(jǐng,警告)其不得为非作歹也。
例题2:(难度★★★★☆)
解题秘籍 二:根据这个人的地位、身份、言行来判断。
误认
卓茂①尝出门,有人认其马。茂问之曰:“子亡马几何时矣?”对曰:“月余日矣。”茂有马数年,心知非是,解以与之,而自挽车去。将去,顾而谓曰:“若非公②马,幸至丞相府归我。”他日,马主别得亡马,乃诣丞相府归马。
[注] ①卓茂:人名。 ②公:对人的尊称。
例题3:(难度★★★★☆)
解题秘籍 三:根据人物间的对比来判断。
柳开①少好任气②,大言凌物。应举时,以文章投主司于帘前③,凡千轴,载以独轮车。引试④日,衣襕自拥车入,欲以此骇众取名。时张景能文有名,唯袖一书帘前献之。主司说,大称赏,擢景优等。时人为之语曰:“柳开,不如张景一书。”
[注释]①柳开:北宋人,后文的张景为同时代人。②任气:任性气盛。③主司:主考官。帘:指主考官办公的地方。④引试:面试。⑤襕(1án):古代的服装
文中柳开的任性气盛和张景的 形成强烈的反差,具体表现在两人应举举动上的差异,柳开是“ ”,而张景是“ ”。(4分)
【巩固练习】
检测题1:(难度★★★★☆)
\l "返回目录" 徐文贞宽厚
徐文贞归里,遍召亲故。一人取席间金杯藏之帽,公适见之。席将罢,主者①检器,亡其一,亟索之。公曰:“杯在,勿觅也。”此人酒酣潦倒,杯帽俱堕,公亟转背,命人仍置其帽中。只此一端,想见前辈之厚。
[注释]①主者:管家。
1、解释文中加点的词语。
(1)徐文贞归里 ( )(2)遍召亲故 ( )
2、用现代汉语解释文中画线的句子。
一人取席间金杯藏之帽,公适见之
3、“公亟转背,命人仍置其帽中”的用意是
4、从文中可知,徐文贞是个 和 的人。
检测题2: (难度★★★★☆)
欧阳文忠公屡乞致仕①。门人因间言曰:‚公德望为朝廷倚重,且未及引年,岂容遽去?公答约:修平生名节为后生描画尽,惟有早退,以全晚节,岂可更侯驱逐乎?
初,公在毫②,已六请致仕,比至蔡③逾年,复请。四年,以观文殿学士、太子少师致仕。
【注】①致仕:退休。下文“引年”与此同意。 ②亳:亳州。 ③蔡:蔡州。
1、解释文中的加点词。(4分)
(1)岂容遽去_______ (2)比至蔡逾年_______
2、对文中画线句意思理解正确的一项是( )(2分)
我一生的名节声誉是后生们尽力描画的。
B、我用一生的名节声誉替后生们描画全了。
C、我一生的名节声誉被后生们描画全了。
D、我一生的名节声誉为了后生们能尽力描画。
3、文中欧阳修“屡乞致仕”具体表现为“ ”。(3分)
4、从文中可以看出欧阳修是个 的人。(3分)检测题3: (难度★★★★☆)
杨震孤贫好学,明欧阳《尚书》,通达博览,诸儒为之语曰:“关西孔子杨伯起。” 教授二十余年,不答州郡礼命,众人谓之晚暮,而震志愈笃。
邓骘闻而辟之,时震年已五十余,累迁荆州刺吏、东莱太守,当之郡,道经昌邑,故所举荆州茂才④王密为昌邑令,夜怀金十斤以遗震。震曰:“故人知君,君不知故人,何也?” 密曰:“暮夜无知者”。震曰:“天知,地知,我知,子知,何谓无知者!”密愧而出。后转涿郡太守,性公廉,子孙常蔬食、步行,故旧或欲令为开产业,震不肯,曰:“使后世称为清白官吏子孙,以此遗之,不亦厚乎!”(选自《资治通鉴•杨震四知》)
【注释】①杨震:字伯起,东汉名臣。②礼命:任命。③辟:征辟,长官召请下面的人做官。 ④茂才:东汉为避光武帝刘秀的讳而称秀才为“茂才”。秀才,指才能优秀的人,是汉代作为举荐人员的科目之一,与明清科举考试时的秀才不是一回事。
1、解释加点字。(4分)
(1)当之郡之( )(2)故所举荆州茂才王密故( )
2、用现代汉语翻译下面的句子,注意加点词的含义(3分)
使后世称为清白官吏子孙,以此遗之,不亦厚乎!
3、下列对画浪线的句子“而震志愈笃”中“志”理解最恰当的一项是( )(2分)
A.真正“明欧阳《尚书》” B.成为名副其实的“关西孔子”
C.安心教书生活 D.做一名百姓欢迎的官吏
4、从文中看,杨震是一个 、 的人。(3分)
模块二
浙江中考真题及热点题型特训
阅读下面的文言文,完成下面小题。
张养浩,字希孟,济南人。幼有行义,尝出,遇人有遗楮币①于途者,其人已去,追而还之。年方十岁,读书不辍,父母忧其过勤而止之,养浩昼则默诵,夜则闭户,张灯窃读。
山东按察使焦遂闻之,荐为东平学正。及选授堂邑县尹,罢旧盗之朔望参者②;曰:“彼皆良民,饥寒所迫,不得已而为盗耳;既加之以刑,犹以盗目之,是绝其自新之路也。”众盗感泣,互相戒曰:“毋负张公。”有李虎者,尝杀人,其党暴戾③为害,民不堪命,旧尹莫敢诘问。养浩至,尽置诸法,民甚快之。去官十年,犹为立碑颂德。
(选自《元史》;有删改)
[注释]①楮(chǔ)币:元代发行的一种纸币。②罢旧盗之朔望参者:免除了有强盗前科的人每月初一、十五例行到官府接受审讯检查的规定。③戾:凶狠。
1.解释下列加点词的意思。
(1)读书不辍
(2)夜则闭户
2.把文中画横线的句子翻译成现代汉语。
既加之以刑,犹以盗目之,是绝其自新之路也。
3.选文表现了张养浩哪些可贵的品质?
阅读下面的文言文,回答各题。
吴县潘相国之封翁①,性好善,喜施舍,人有婚丧事,以缓急告者无弗应,阖城以善人称之。一日闲步郊外,见凉亭中有一老者饮泣,解带将自经②,翁遽前止之。询其故,其人曰:“数日间将为子娶妇,贷于戚友得三十金,今日进城市衣裙,为剪绺③贼掏摸去,无颜见家人,故觅死耳。”翁曰:“此小事,吾偿尔金以成其美,毋遽轻生也。”拉之入城,向所熟店铺假三十金予之,其人感泣叩谢,问翁姓名,不告而去。
【注释】①封翁:封建时代因子孙显贵而受封典的人。②自经:指上吊自杀。③剪绺:指剪开他人的衣带以窃取钱财,即扒手。
4.解释下面句子中加点词的含义。
(1)阖城以善人称之( )(2)今日进城市衣裙( )
5.请将文中画线的句子翻译成现代汉语。
向所熟店铺假三十金予之,其人感泣叩谢。
6.请结合原文分析,封翁具有哪些可贵的品质。
班超字仲升,扶风平陵人,徐令彪之少子也。为人有大志,不修细节。然内孝谨,居家常执勤苦,不耻劳辱。有口辩,而涉猎书传。
永平五年,兄固被召诣校书郎,超与母随至洛阳。家贫,常为官佣书以供养。久劳苦,尝辍业投笔叹曰:“大丈夫无它志略,犹当效张骞立功异域,以取封侯,安能久事笔研①间乎?”左右皆笑之。超曰:“小子安知壮士志哉?”久之,显宗②问固:“卿弟安在?”固对:“为官写书,受直以养老母。”帝乃除③超为兰台令史。
十六年,遣与从事郭恂俱使西域。超到鄯善,鄯善王广奉超礼敬甚备,后忽更疏懈。超谓其官属曰:“宁觉广礼意薄乎?此必有北虏使来,狐疑未知所从故也。明者睹未萌,况已著邪?”乃召侍胡诈之曰:“匈奴使来数日,今安在乎?”侍胡惶恐,具服其状。超曰:“不入虎穴,不得虎子。当今之计,独有因夜以火攻虏使彼不知我多少必大震怖,可殄尽也。灭此虏,则鄯善破胆,功成事立矣。”众曰:“善。”初夜,遂将吏士往奔虏营。会天大风,超令十人持鼓藏虏舍后,约曰:“见火然,皆当鸣鼓大呼。”余人悉持兵弩夹门而伏。超乃顺风纵火,前后鼓噪。虏众惊乱,超手格杀三人,吏兵斩其使及从士三十余级,余众百许人悉烧死。
(选自《后汉书•班超传》,有删节)
【注】①研,同“砚”。②显宗:东汉明帝的庙号。③除,任命。
7.解释下列加点字
(1)不耻劳辱
(2)尝辍业投笔叹曰
(3)狐疑未知所从故也
8.用“/”给文中画波浪线的句子断句。(限三处)
独有因夜以火攻虏使彼不知我多少必大震怖可殄尽也。
9.翻译下列句子。
①犹当效张骞立功异域,以取封侯,安能久事笔研间乎?
②独有因夜以火攻虏使,彼不知我多少,必大震怖。
10.结合选文相关内容,分析班超人物形象特点。
马世奇,字君常,无锡人。世奇幼颖异,嗜学,有文名。登崇祯四年进士,改庶吉士,授编修。十一年,帝遣词臣分谕诸藩。世奇使山东、湖广、江西诸王府,所至却馈遗。还,进左谕德。父忧归。
久之还朝,进左庶子。帝数召廷臣问御寇策。世奇言:“闯、献二贼,除献易,除闯难。人心畏献而附闯,非附闯也,苦兵也。今欲收人心,惟敕督抚镇将严束部伍,使兵不虐民,民不苦兵,则乱可弭。”帝善其言,为下诏申饬。时寇警日亟,每召对,诸大臣无能画一策。世奇归邸,辄太息泣下,曰:“事不可为矣。”
十七年三月,城陷。世奇方早食,投箸起,问帝安在,东宫二王安在。或言帝已出城,或言崩,或又言东宫二王被执。世奇曰:“嗟乎,吾不死安之!”其仆曰:“如太夫人何?”世奇曰:“正恐辱太夫人耳。”将自经①,二妾盛饰前。世奇讶曰:“若以我死,将辞我去耶?”对曰:“闻主人尽节,我二人来从死耳。”世奇曰:“有是哉!”二妾并自经。世奇端坐,引帛自力缢乃死。先是,兵部主事成德将死,贻书世奇,以慷慨从容二义质焉。世奇曰:“勉哉元升。吾人见危授命,吾不为其难,谁为其难者!与君携手黄泉,预订斯盟,无忘息壤②矣。”
世奇修颐广颡,扬眉大耳,砥名行,居馆阁有声,好推奖后进。为人廉,父死,苏州推官倪长圩以赎锾③三千助丧。世奇辞曰:“苏饥,留此可用振。”周延儒再相,世奇同郡远嫌,除服不赴都。及还朝,延儒已赐死,亲昵者率避去,世奇经纪其丧。其好义如此。赠礼部右侍郎,谥文忠。
(节选自《明史•马世奇传》)
【注】①自经:上吊自杀。②息壤:文中指誓言。③赎锾(huán):罚金。
11.下列加点字解释有错误的一项是( )
A.所至却馈遗(拒绝)B.则乱可弭(消除)
C.留此可用振(通“赈”救济)D.世奇同郡远嫌(嫌弃)
12.下列句中的“以”与“若以我死,将辞我去耶?”中“以”意义相同的一项是( )
A.去以六月息者B.不以物喜C.卷石底以出D.可以为师矣
13.翻译下列句子。
(1)时寇警日亟,每召对,诸大臣无能画一策。
(2)先是,兵部主事成德将死,贻书世奇,以慷慨从容二义质焉。
14.文中的马世奇具有哪些优秀的品质?请结合原文内容概述。
阅读下面的文言文,完成下面小题。
①傅介子,北地人也,以从军为官。先是,龟兹、楼兰皆尝杀汉使者,语在《西域传》。至元凤中,介子以骏马监求使大宛,因诏令责楼兰、龟兹国。
②介子至楼兰,责其王教匈奴遮杀汉使:“大兵方至,王苟不教匈奴,匈奴使过至诸国,何为不言?”王谢服,言:“匈奴使属过,当至乌孙,道过龟兹。”介子至龟兹,复责其王,王亦服罪。介子从大宛还到龟兹,龟兹言:“匈奴使从乌孙还,在此。”介子因率其吏士共诛斩匈奴使者。还奏事,诏拜介子为中郎,迁平乐监。
③介子谓大将军霍光曰:“楼兰,龟兹数反覆而不诛,无所惩艾。介子过龟兹时,其王近就人,易得也,愿往刺之,以威示诸国。”大将军曰:“龟兹道远,且验之于楼兰。”于是白遣之。
④介子与士卒俱赍金币,扬言以赐外国为名。至楼兰,楼兰王意不亲介子,介子阳引去,至其西界,使译谓曰:“该使者持黄金、锦绣行赐诸国,王不来受,我去之西国矣。”即出金币以示译。译还报王,王贪汉物,来见使者。介子与坐饮,陈物示之。饮酒皆醉,介子谓王曰:“天子使我私报王。”王起随介子入帐中,屏语,壮士二人从后刺之,刃交胸,立死。其贵人左右皆散走。介子告谕以:“王负汉罪天子遣我来诛王当更立前太子质在汉者。汉兵方至,毋敢动,动,灭国矣!”遂持王首还诣阙,公卿将军议者咸嘉其功。上乃下诏曰:“楼兰王安归尝为匈奴间,候遮汉使者,发兵杀略卫司马安乐、光禄大夫忠、期门郎遂成等三辈,及安息、大宛使,盗取节印献物,甚逆天理。平乐监傅介子持节使诛斩楼兰王安归首,悬之北阙,以直报怨,不烦师众。其封介子为义阳侯,食邑七百户。士刺王者皆补侍郎。”
(《汉书·卷七十》)
15.解释下面句子中加点词语。
①王苟不教匈奴 ②王谢服
③龟兹数反覆而不诛 ④介子阳引去
16.用“/”给文中画波浪线的句子断句(断两处)
王 负 汉 罪 天 子 遣 我 来 诛 王 当 更 立 前 太 子 质 在 汉 者
17.用现代汉语翻译下列句子。
(1)龟兹道远,且验之于楼兰。于是白遣之。
(2)遂持王首还诣阙,公卿将军议者咸嘉其功。
18.结合选文分析傅介子是一个怎样的人?
阅读下面的课外文言文,完成下面小题。
玄龄明达吏事,辅以文学,夙夜尽心,惟恐一物失所;用法宽平,闻人有善,若己有之,不以求备取人,不以己长格物。与杜如晦引拔士类,常如不及。至于台阁规模,皆二人所定。上每与玄龄谋事,必曰:“非如晦不能决。”及如晦至卒用玄龄之策盖玄龄善谋如晦能断故也。二人深相得,同心徇国2,故唐世称贤相者,推房、杜焉。玄龄虽蒙宠待,或以事被谴,辄累日诣朝堂,稽颡3请罪,恐惧若无所容。
(节选自《资治通鉴》)
【注释】①不以求备取人,不以已长格物:不会对人求全责备,不以自己的长处要求别人。②徇国:为国家利益奉献。③稽颡(sǎng):古代一种跪拜礼。
19.解释下列加点词在句子中的含义。
①闻人有善 ②或以事被谴
20.用“/”为文中画线句子断句。(限3处)
及如晦至卒用玄龄之策盖玄龄善谋如晦能断故也。
21.房玄龄与杜如晦同为贤相良臣,你更欣赏谁?结合文章内容说明。
(1)宋太祖“召见,面试射”后如何评价辛仲甫?
(2)这句话体现了宋太祖对于手下臣子是什么态度?
25.文中的辛仲甫是一个怎样的人,请结合其言行分析。
相关试卷
这是一份进阶练06 说明文阅读(名校统考)(解析版)-【挑战中考】备战2024年中考语文一轮总复习重难点全攻略(浙江专用),文件包含进阶练06说明文阅读名校统考原卷版-挑战中考备战2024年中考语文一轮总复习重难点全攻略浙江专用doc、进阶练06说明文阅读名校统考解析版-挑战中考备战2024年中考语文一轮总复习重难点全攻略浙江专用doc等2份试卷配套教学资源,其中试卷共62页, 欢迎下载使用。
这是一份进阶练05 非连续性文本阅读(两种类型题)-【挑战中考】备战2024年中考语文一轮总复习重难点全攻略(浙江专用)(解析版),文件包含进阶练05非连续性文本阅读两种类型题-挑战中考备战2024年中考语文一轮总复习重难点全攻略浙江专用原卷版doc、进阶练05非连续性文本阅读两种类型题-挑战中考备战2024年中考语文一轮总复习重难点全攻略浙江专用解析版doc等2份试卷配套教学资源,其中试卷共91页, 欢迎下载使用。
这是一份进阶练04 名著阅读中“生活情景”题-【挑战中考】备战2024年中考语文一轮总复习重难点全攻略(浙江专用)(解析版),文件包含进阶练04名著阅读中“生活情景”题-挑战中考备战2024年中考语文一轮总复习重难点全攻略浙江专用原卷版doc、进阶练04名著阅读中“生活情景”题-挑战中考备战2024年中考语文一轮总复习重难点全攻略浙江专用解析版doc等2份试卷配套教学资源,其中试卷共56页, 欢迎下载使用。

