2022-2023学年江苏省盐城高二上学期生物期中考试题
展开
这是一份2022-2023学年江苏省盐城高二上学期生物期中考试题,共12页。试卷主要包含了单项选择题,多项选择题,非选择题等内容,欢迎下载使用。
一、单项选择题
1. 下列各组物质中,属于内环境成分的一组是( )
A. Cl-、CO2、解旋酶、抗体
B. Ca2+、葡萄糖、淀粉酶、麦芽糖
C. K+、溶菌酶、尿素、神经递质
D. Na+、载体蛋白、血浆蛋白、受体
【答案】C
2. 根据图中人体器官模型,判断下列说法不正确的是( )
A. 如果器官为肝脏,则饭后血糖浓度甲处高于乙处
B. 如果器官为肝脏,则饥饿时血糖浓度甲处低于乙处
C. 如果器官为肾脏,则尿素的浓度甲处低于乙处
D. 如果器官为垂体,则寒冷时TRH浓度甲处高于乙处,TSH则相反
【答案】C
3. 某种药物可以阻断蟾蜍屈肌反射活动。下图为该反射弧的模式图。A、B为神经纤维上的实验位点,C为突触间隙。下列实验结果中,能够证明这种药物“在神经系统中仅对神经细胞间的兴奋传递有阻断作用”的实验组和对照组分别是( )
①将药物放在A,刺激B,肌肉收缩 ②将药物放在B,刺激A,肌肉收缩③将药物放在C,刺激B,肌肉不收缩④将药物放在C,刺激A,肌肉不收缩
A. ①③B. ②④C. ③②D. ③①
【答案】D
4. 可卡因能通过延长神经递质在突触中的停留时间等增加愉悦感,但长期使用可卡因会引起神经系统发生变化最终使人上瘾。毒品上瘾的机制如图“甲→丁”所示。下列叙述错误的是( )
A. 初吸食毒品者突触后膜上的受体易与神经递质结合
B. 正常人体内,有的神经递质与受体结合后常被前膜重新回收
C. 长期吸食毒品者萎靡的原因可能是突触后膜受体减少而不易与递质结合
D. 吸毒后易兴奋原因可能是毒品增加了突触前膜对递质的重新回收
【答案】D
5. 关于大脑皮层不同功能区的有关说法不正确的是( )
A. 运动性语言中枢受损,病人能听懂别人讲话,但不能讲话
B. 听觉性语言中枢受损,病人能主动说话,听觉也正常,但听不懂话
C. 若刺激中央前回中部,可引起胃肠蠕动
D. 若刺激中央前回顶部,可引起下肢运动
【答案】C
6. 下图为人体的体温与水平衡调节的示意图,下列有关叙述不正确的是( )
A. 寒冷刺激使垂体后叶分泌的激素e减少,尿量增加
B. 当受到寒冷刺激时,激素a、b、c、d的分泌均会增加
C. c激素分泌增多,可促进骨骼肌和内脏代谢活动增强
D. 下丘脑既有体温调节中枢,又有渗透压感受器
【答案】A
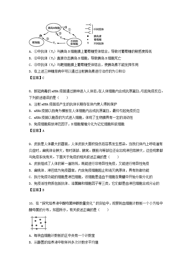
7. 糖尿病往往有多种病因,下图所示①、②、③是由三种自身免疫问题所导致的糖尿病。下列有关叙述中错误的是( )
A. ①中抗体(Y1)与胰岛B细胞膜上葡萄糖受体结合,导致对葡萄糖的敏感度降低
B. ②中抗体(Y2)直接攻击胰岛B细胞,导致胰岛B细胞死亡
C. ③中抗体(Y3)与靶细胞膜上葡萄糖受体结合,使胰岛素不能发挥作用
D. 在上述三种糖尿病中可以通过注射胰岛素进行治疗的为①和②
【答案】C
8. 新冠病毒的mRNA疫苗通过接种进入人体后,在人体细胞内合成抗原蛋白,引起免疫反应。下列叙述错误的是( )
A. 注射mRNA疫苗后产生的抗体长期存在体内使人得到保护
B. mRNA疫苗以自身为模板在人体细胞内合成抗原蛋白,最终引起免疫反应
C. mRNA疫苗以胞吞的方式进入细胞,体现了生物膜具有一定的流动性
D. 免疫细胞释放淋巴因子,B细胞增殖分化为记忆细胞和浆细胞
【答案】A
9. 皮肤是人体最大的器官,人体皮肤大面积烧伤后容易发生感染。当我们体内上呼吸道有炎症时,扁桃体会肿大,有时颈部、腋窝。腹股沟等部位还会出现淋巴结肿大,这些现象都与免疫系统有关。下面关于免疫的相关叙述正确的是( )
A. 皮肤组成了人体的第一道防线,既能进行非特异性免疫,又能进行特异性免疫
B. 扁桃体、淋巴结为免疫器官,内含免疫细胞阻止和消灭病原体,具有防御功能
C. 执行免疫功能的细胞是淋巴细胞,该细胞是造血干细胞在骨髓中开始分裂分化的
D. 免疫活性物质包括抗体、溶菌酶和细胞因子等三类,它们都是由淋巴细胞合成分泌的
【答案】B
10. 在“探究培养液中酵母菌种群数量变化”的实验中,观察到血细胞计数板一个小方格中酵母菌的分布,如图所示,有关叙述正确的是( )
A. 每块血细胞计数板的正中央有一个计数室
B. 从静置的培养液中取样并多次计数求平均值
C. 加样时先盖盖玻片再滴加培养液使其自行渗入
D. 图示小方格的酵母菌数目应计为9个
【答案】C
11. 如图为横放萌发后的玉米种子,据图分析种子萌发过程中激素调节的相关内容,以下描述正确的是( )
A. 在黑暗环境中一段时间后,此时生长受到抑制的是A、D侧
B. 种子萌发初期,赤霉素含量增加,促进了淀粉的水解为种子提供物质和能量
C. 玉米种子萌发成幼苗过程中只受赤霉素和生长素的调节作用
D. 根、芽合成的生长素能从C(A)运输到D(B),反映了生长素的极性运输
【答案】B
12. 科研人员调查了白天气温与八角金盘花丛中昆虫数、昆虫体温的关系,结果如图。相关叙述正确的是( )
A. 气温可影响昆虫的代谢水平和活动频率
B. 用取样器取样法调查花丛中昆虫的种类和数量
C. 八角金盘和各种昆虫共同构成生物群落
D. 昆虫体温和气温差异越大,飞到花丛中的昆虫数越多
【答案】A
13. 研究人员根据某地主管部门提供的农田中田鼠种群数量13年的数据变化,绘制出的λ值变化曲线如图所示。下列分析错误的是( )
A. 前4年间,田鼠种群年龄组成为增长型
B. 第4年到第5年间,田鼠种群数量仍在增长
C. 第5年到第9年间,田鼠种群数量达到K/2值
D. 第10年到第11年间,田鼠种群死亡率大于出生率
【答案】C
14. 下列有关生态系统成分的叙述,正确的是
A. 自养生物都属于生产者,都可以进行光合作用,把无机物转变成有机物
B. 动物都是消费者,其中食草动物为初级消费者
C. 分解者都是异养型生物,是生态系统不可缺少的成分
D. 非生物的物质和能量是指阳光、水分、空气、细菌等
【答案】C
二、多项选择题
15. “酸碱体质理论”有两种错误观点:其一,人体质有酸性与碱性之分,酸性体质是“万病之源”,纠正偏酸的体质就能维持健康;其二,人若要想健康,应多摄入碱性类食物。以下说法正确的是( )
A. 内环境pH稳态是机体进行正常生命活动的必要条件之一
B. 正常人血浆pH的维持与其所含有的HCO3-、HPO42-等离子有关
C. 多吃“碱性食物”如苏打饼干等可以改善处于亚健康的现代人的弱酸性体质
D. 食物经代谢后会产生一些酸性或碱性的物质,人体的pH不会发生剧烈变化
【答案】ABD
16. 动物被运输过程中,体内皮质醇的含量会升高,增强动物对刺激的适应能力。如图为皮质醇分泌的调节示意图,其中“+”表示促进,“-”表示抑制。下列相关叙述正确的是( )
A. M的分泌属于体液调节
B. N促进皮质醇的分泌属于神经―体液调节
C. 皮质醇含量升高是分级调节的结果
D. 下丘脑和垂体是皮质醇的靶器官
【答案】CD
17. 某医生接待了甲、乙两位被割伤手的病人,在详细询问情况后,决定给接种过破伤风疫苗的甲病人注射破伤风疫苗,给未接种过破伤风疫苗的乙病人注射抗破伤风抗体。下列相关叙述正确的是( )
A. 这两种治疗方法中,乙病人的治疗方法会更快地发挥疗效
B. 甲病人再次接种破伤风疫苗后,可刺激记忆B细胞直接分泌相应的抗体
C. 乙病人注射的抗破伤风抗体可以与相应病原体结合,从而抑制病原体的繁殖
D. 甲病人注射的破伤风疫苗相当于抗原,可直接刺激浆细胞分泌抗体
【答案】AC
18. 胺鲜酯是一种新型植物生长调节剂,能提高植株体内叶绿素、蛋白质和核酸的含量。科研人员通过实验,探究胺鲜酯对菠菜根系生长的影响,结果如表所示。以下错误的是( )
A. 实验的自变量是根长和根系表面积
B. 胺鲜酯对菠菜的光合作用有影响
C. 与喷施相比,底施对菠菜根系生长有抑制作用
D. 表中促进菠菜根系生长的最佳处理方式是底施5/mg•kg-1的胺鲜酯
【答案】ACD
19. 下图是某生态系统食物网结构示意图,下列有关叙述不正确的是( )
A. 该食物网包含6个生物种群,6个营养级,但缺少分解者
B. 图中丁和丙、戊和丁之间都既有捕食关系,又有种间竞争关系
C. 若乙由于某种原因大量减少,则丙的数量在短期内大量增加
D. 该生态系统中生产者的作用非常关键,生产者是该生态系统的基石
【答案】ABC
三、非选择题
20. 下图甲是高等动物体内细胞与外界进行物质交换图,图乙表示内环境稳态与各系统的功能联系示意图。据图在下列横线上填写适当内容。
(1)图甲中虚线方框代表__________,其中A代表_____,它的渗透压大小主要与_______________的含量有关,它在成分上与B的主要区别是___________。
(2)生病的人因呼吸受阻,肌细胞会因无氧呼吸产生大量_____,其进入血液后,可以与血液中的_______________发生作用,使血液的pH维持相对稳定。
(3)我国前些年发现多例头部浮肿的“大头娃娃”,他们的主食是蛋白质含量极低的劣质奶粉,血浆中蛋白质含量降低,会引起_____(填字母)中液体增多,造成_______________现象。
(4)图乙中食物、水和无机盐,经_________系统处理后,再经过_____系统输送到全身各处,高钠饮食会提高血浆的渗透压,进而使更多的水通过_____方式进入组织液和血浆,导致体重的增加和血压上升。
(5)O2从红细胞进入肝脏细胞被利用至少需要穿过_____层生物膜。
【答案】
(1) ①. 内环境 ②. 血浆 ③. 无机盐和蛋白质 ④. 血浆中含有较多的蛋白质
(2) ①. 乳酸 ②. 缓冲物质
(3) ①. B ②. 组织水肿
(4) ①. 消化 ②. 循环 ③. 自由扩散 (5)6
21. 对照下图回答相关的问题(甲、乙、丙代表相应的器官):
(1)上图中激素①是__________________,它进入细胞后最终在细胞核内形成激素受体复合物作用于DNA分子的特定部位,使RNA聚合酶结合在_____位置并开始转录。除了激素①外,还有______________等激素的初始受体也在细胞质中。
(2)从上图可知,激素①的分泌经甲和垂体的调节是____________调节,激素①也可以调节甲和垂体的分泌活动,属于____________调节。激素①能提高细胞代谢速率,加速体内物质的氧化分解,可能是通过增加相关___________的数量来实现的。除此以外,激素①还有__________________作用(填2个作用)。
(3)当人体处于寒冷环境时,皮肤中冷觉感受器接受刺激产生兴奋,经传入神经传到体温调节中枢____________(填甲或乙或丙),再经传出神经传导,使激素②____________________(写激素名称)分泌增多,促进肝脏等器官产热增加。
(4)若激素②能促进肾小管和集合管对水分的重吸收,则激素②是由______________(写器官名称)分泌的;急性肾小球肾炎有的是由链球菌感染引起的免疫性疾病,从免疫学角度看,它属于_____________病。
【答案】
(1) ①. 甲状腺激素 ②. 启动子 ③. 性激素(或雄性激素或雌性激素)
(2) ①. 分级 ②. (负)反馈 ③. 酶 ④. 促使组织的生长发育、维持中枢神经系统的兴奋性
(3) ①. 甲 ②. 肾上腺素
(4) ①. 下丘脑 ②. 自身免疫
22. 2020年春节期间,武汉市最先出现新型冠状病毒引起的肺炎传染病,新冠病毒感染人体后,可以通过血管紧张素转化酶2(ACE2)进入细胞。逆行的医生进入重症病房,与时间赛跑,严防病毒入侵,穿着尿不湿,长时间的不进食不喝水,成为新时代可歌可泣的人。请回答下列问题:
(1)医生在工作过程中因为身穿防护服,常常要憋尿。成人排尿反射的初级中枢在_________,高级中枢在__________,这说明神经系统也在存在 ______调节。________(填“交感”或“副交感”)神经加强,促进膀胱排尿。
(2)人感染新型冠状病毒后,经常出现发热症状,原因之一是淋巴因子刺激了 __________________中枢,使有关腺体分泌的激素增加,从而使产热增加。
(3)“细胞因子风暴”是引起许多新冠患者死亡的重要原因,其主要机理是:新型冠状病毒感染后,迅速激活病原性T细胞,产生大量淋巴因子如:粒细胞-巨噬细胞集落刺激因子GM-CSF和白介素6等因子。GM-CSF会进一步激活CD14+CD16+炎症性单核细胞,产生更大量的白介素6和其他炎症因子,从而形成炎症风暴,严重导致肺部和其他器官的免疫损伤。对于“细胞因子风暴”的治疗可用糖皮质激素,由图分析其原理:_______________,该激素与胰岛素具有拮抗作用,推测其可能的副作用: _________。
(4)抗白细胞介素6受体的单抗类药物-“托珠单抗”,可以阻断新冠肺炎炎症风暴,该药物也可用于治疗______________(自身免疫病/免疫缺陷病/过敏反应)。
(5)图2为肿瘤细胞的一种免疫逃逸机制示意图。肿瘤细胞大量表达PD-L1,与T细胞表面的PD-1结合,抑制T细胞活化,逃避T细胞的攻击。为阻断图2中肿瘤细胞的免疫逃逸通路,利用现代生物技术制备了抗PD-L1抗体。该抗体注入体内后通过_________传送与_________结合,可解除T细胞的活化抑制。
(6)为应用于肿瘤的临床免疫治疗,需对该抗体进行人源化改造,除抗原结合区域外,其他部分都替换为人抗体区段,目的是__________________________。
【答案】
(1) ①. 脊髓 ②. 大脑皮层 ③. 分级 ④. 副交感 (2)下丘脑体温调节
(3) ①. 糖皮质激素抑制免疫系统的作用 ②. 抑制细胞对葡萄糖的摄取、利用和储存
(4)自身免疫病 (5) ①. 体液 ②. 肿瘤细胞表面的PD-L1
(6)降低免疫排异 (排异反应)
23. 植物生长发育与光信号密切相关。农业生产中,高低作物间作模式会导致“荫蔽胁迫”,低位作物主要通过光敏色素B(phyB)感知该环境中红光与远红光比值(R:FR)的降低,从而引发一系列生物学效应,降低了作物产量和品质。下图为光调控幼苗下胚轴伸长的反应机制部分示意图,据图回答下列问题:
注:PIFs是一类具有调控基因转录作用的蛋白质、ROT3、BZR1和ARF6均为基因
(1)图中四种激素在调控下胚轴伸长方面表现为__________作用。
(2)phyB的化学本质是__________。已知phyB存在非活化(Pr)和活化(Pfr)两种形式。正常光照环境下,R:FR较高,phyB主要以__________形式存在,其可进入细胞核,通过抑制PIFs与BZR1、ARF6 的启动子结合,以调控其转录,调节幼苗下胚轴的伸长。
(3)荫蔽胁迫下,phyB主要以__________形式存在,由此__________(填“减弱”或“增强”)对PIFs的抑制作用,导致幼苗下胚轴过度伸长。已知“荫蔽胁迫”导致了萌发后生长阶段的下胚轴、叶柄及茎秆的过度伸长,这有利于植物__________,以适应“荫蔽胁迫”环境。据此分析,高低作物间作模式下低位作物产量降低的原因可能是_____________。
(4)请用箭头表示荫蔽胁迫下调节植物生长发育的环境因素、植物激素和基因表达三者之间的关系________。
【答案】
(1)协同##促进
(2) ①. 蛋白质##色素-蛋白复合体 ②. 活化##Pfr
(3) ①. 非活化##Pr ②. 减弱 ③. 获得更多光照 ④. 更多的(营养)物质和能量供给下胚轴、叶柄及茎秆生长
(4)
24. I:生态工作者从东到西对我国北方A、B、C三种类型的草原的植物物种数量进行调查。下表是不同调查面积的统计结果。请回答下列问题:
(1)调查A草原时最适宜的样方是______,为了使结果更加可靠,可以随机选取5个样方,应该以______作为最终结果。调查结果显示,A草原中共有植物______种。
(2)调查B草原某种双子叶草本植物种群密度时,应选取______为最佳样方面积,且取样时应注意______。若选取3个合适的样方对该物种计数的结果分别是n1、n2、n3,则该物种的种群密度为______株/m2。
Ⅱ:图甲是某草原中的鼠数量变化曲线图;图乙表示某同学进行“探究培养液中酵母菌种群数量的变化”实验得到的曲线图。该同学的具体操作为:先向试管中加入10 mL无菌马铃薯培养液,再向试管中接入酵母菌,之后将试管置于适宜环境中连续培养,每天定时取样,计数,并绘制曲线图。请回答下列问题:
(3)草原上的鼠对生态环境破坏极大,最好在图甲中________(填“b”“c”或“d”)时刻前进行防治。若图甲中曲线Ⅱ表示在草原中投放了一定数量的蛇之后鼠的数量变化曲线,曲线Ⅱ表明蛇发挥明显生态效应的时间段是____________段。若投放的蛇因不适应当地草原的环境部分死亡,则图中α的角度将会____________(填“变大”“变小”或“不变”)。
(4)为了绘制得到图乙的曲线图,可采取____________法每天对酵母菌数量进行调查。图丙是b时刻用血细胞计数板(400个小方格,体积为1 mm×1 mm×0.1 mm)测得的酵母菌分布情况,一个中方格上有24个酵母菌,若以该中方格的酵母菌数代表整个计数室中每个中方格酵母菌数的平均值。则该1 L培养液中酵母菌的K值约为__________个。该计数方法得到的值与实际活菌相比________(填“偏大”“偏小”或“相同”)。
【答案】
(1) ①. 120cm×120cm ②. 数目最多 ③. 20
(2) ①. 100cm×100cm ②. 随机取样 ③. (n1+n2+n3)/(3×100×100)
(3) ①. b ②. ef ③. 变大
(4) ①. 抽样检测 ②. 1.2×1010 ③. 偏大
施用方式
胺鲜酯浓度/mg•kg-1
根长/cm
根系表面积/cm2
底施
0
1302
116
5
1700
165
10
2566
234
喷施
0
1226
104
5
359
30
10
218
18
草原类型
调查面积cm×cm
A
B
C
10×10
3
3
2
20×20
5
5
3
40×40
8
6
5
80×80
14
9
8
90×90
16
11
8
100×100
17
13
8
110×110
19
13
8
120×120
20
13
8
130×130
20
13
8
140×140
20
13
8
相关试卷
这是一份2022-2023学年江苏省盐城响水高二上学期生物期末考试题,共11页。试卷主要包含了单项选择题,多项选择题等内容,欢迎下载使用。
这是一份2022-2023学年江苏省盐城高二上学期生物期末考试题,共11页。试卷主要包含了单项选择题,多项选择题,非选择题等内容,欢迎下载使用。
这是一份2022-2023学年江苏省盐城高二上学期生物12月月考试题,共11页。试卷主要包含了单项选择题,非选择题等内容,欢迎下载使用。

