


湖北省宜昌市协作体2023_2024学年高一生物上学期期中试题含解析
展开
这是一份湖北省宜昌市协作体2023_2024学年高一生物上学期期中试题含解析,共18页。试卷主要包含了本试卷分选择题和非选择题两部分,答题前,考生务必用直径0,本卷命题范围等内容,欢迎下载使用。
2.答题前,考生务必用直径0.5毫米黑色墨水签字笔将密封线内项目填写清楚。
3.考生作答时,请将答案答在答题卡上。选择题每小题选出答案后,用2B铅笔把答题卡上对应题目的答案标号涂黑;非选择题请用直径0.5毫米黑色墨水签字笔在答题卡上各题的答题区域内作答,超出答题区域书写的答案无效,在试题卷、草稿纸上作答无效。
4.本卷命题范围:人教版必修1第1章~第3章第1节。
一、选择题:本题共18小题,每小题2分,共36分。每小题只有一个选项符合题目要求。
1. 下列关于细胞学说及其建立过程的叙述,错误的是( )
A. 施莱登认为细胞是构成植物体的基本单位
B. 施旺认为一切动物的个体发育过程都从受精卵开始
C. 魏尔肖认为所有的细胞都来源于先前存在的细胞
D. 细胞学说揭示了原核细胞和真核细胞的统一性
【答案】D
【解析】
【分析】细胞学说是由德国植物学家施莱登和动物学家施旺提出,细胞学说的内容有:①细胞是一个有机体,一切动植物都由细胞发育而来,并由细胞和细胞产物所组成。 ②细胞是一个相对独立的单位,既有它自己的生命,又对与其他细胞共同组成的整体的生命起作用。 ③新细胞可以从老细胞中产生。
【详解】A、细胞学说主要由植物学家施莱登和动物学家施旺提出·施莱登认为“植物体是由细胞构成的,细胞是植物体的基本单位”,A正确;
B、施旺认为“一切动物体的个体发育过程都是从受精卵开始的”,B正确;
C、魏尔肖对细胞学说进行了补充,他认为“所有的细胞都来源于先前存在的细胞”,C正确;
D、细胞学说提出的年代由于技术的限制,人们还没有认识到存在原核生物,因此细胞学说揭示的是动植物细胞的统一性,D错误;
故选D。
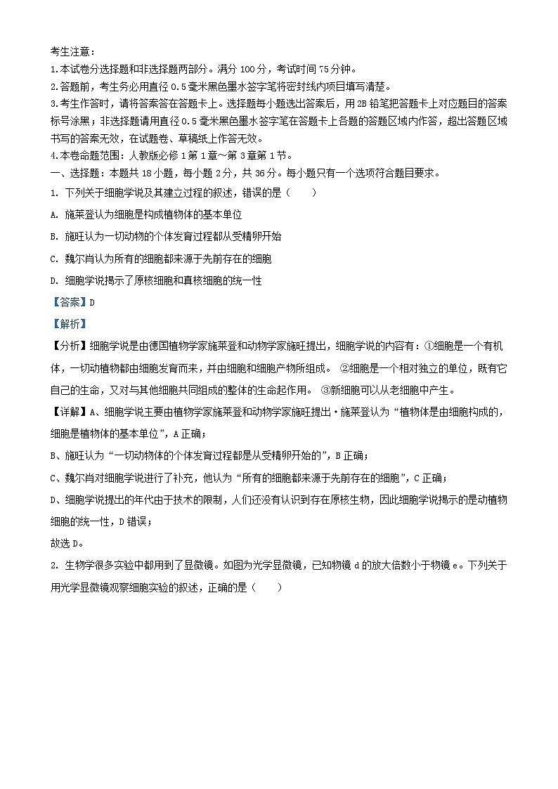
2. 生物学很多实验中都用到了显微镜。如图为光学显微镜,已知物镜d的放大倍数小于物镜e。下列关于用光学显微镜观察细胞实验的叙述,正确的是( )
A. 若视野中有异物,转动转换器后异物消失,则说明异物在a上
B. 若显微镜的视野中有暗有明,则可能是f上存在污物所致
C. 将物镜d换成物镜e后,视野中细胞数目变少且亮度变暗
D. 对显微镜操作很熟练的同学可以直接用高倍镜物镜观察细胞
【答案】C
【解析】
【分析】a是目镜,b是粗准焦螺旋,c是细准焦螺旋,d是物镜,e是物镜,f是反光镜。
显微镜的成像原理和基本操作:(1)显微镜成像的特点:显微镜成像是倒立的虚像,即上下相反,左右相反,物像的移动方向与标本的移动方向相反,故显微镜下所成的像是倒立放大的虚像,若在视野中看到细胞质顺时针流动,则实际上细胞质就是顺时针流动;
(2)显微镜观察细胞,放大倍数与观察的细胞数呈反比例关系,放大倍数越大,观察的细胞数越少,视野越暗,反之亦然;
(3)显微镜的放大倍数=物镜的放大倍数×目镜的放大倍数。目镜的镜头越长,其放大倍数越小 越长,其放大倍数越大,与玻片的距离也越近,反之则越远。显微镜的放大倍数越大,视野中看的细胞数目越少 ;
(4)反光镜和光圈都是用于调节视野亮度的;粗准焦螺旋和细准焦螺旋都是用于调节清晰度的,且高倍镜下只能通过细准焦螺旋进行微调;
(5)由低倍镜换用高倍镜进行观察的步骤是:移动玻片标本使要观察的某一物像到达视野中央→转动转换器选择高倍镜对准通光孔→调节光圈,换用较大光圈使视野较为明亮→转动细准焦螺旋使物像更加清晰。
【详解】A、显微观察时如果发现视野中有一异物,则异物可能来源于装片,物镜和目镜三处,转动转换器后异物消失,则异物在物镜上,A错误;
B、若视野中有暗有明,则可能是装片上的标本的厚度不均匀造成的,B错误;
C、将低倍镜d转换成高倍镜e后,视野亮度将变暗,看到的细胞数目将变少,C正确;
D、必须使用低倍镜观察以后才能用高倍镜观察,D错误;
故选C。
3. “碧玉妆成一树高,万条垂下绿丝绦”描绘了早春柳树婀娜的形态。下列相关叙述正确的是( )
A. 柳叶属于生命系统的组织层次
B. 照耀柳树的阳光不参与生命系统的组成
C. 顾和园内包括柳树在内的所有树木构成一个种群
D. 与青蛙相比,柳树的生命系统不具有系统这一结构层次
【答案】D
【解析】
【分析】叶片属于植物的器官;阳光参与构成生态系统;种群是同一地区同种生物的集合;植物不具有系统层次。
【详解】A、高等植物有根、茎、叶、花、果实、种子六大器官,柳叶属于叶片,属于器官层次,不属于生命系统的组织层次,A错误;
B、阳光、空气、水等参与生态系统的构成,属于生命系统的组成成分,B错误;
C、颐和园内所有树木包括多个物种,种群是同一地区同种生物的全部个体,C错误;
D、植物不具有系统层次,D正确。
故选D。
4. 科学家将细胞分为真核细胞和原核细胞两大类。下列关于真核细胞和原核细胞的叙述,正确的是( )
A. 原核细胞和真核细胞最主要的区别是前者无核糖体
B. 细菌中的多数种类是营腐生或寄生生活的异养生物
C. 颤蓝细菌和酵母菌的遗传物质主要位于核膜内
D. 发菜和变形虫两者细胞膜的基本组成元素不同
【答案】B
【解析】
【分析】原核细胞与真核细胞的最主要的区别在于原核细胞没有以核膜为界限的细胞核,真核细胞遗传物质DNA主要分布于细胞核中,原核细胞的遗传物质DNA主要存在于拟核中。
【详解】A、原核细胞和真核细胞的最主要区别是前者没有核膜包被的细胞核,两者都有核糖体,A错误;
B、细菌中除了具有光合作用或化能合成作用的细菌外,其他多数种类是营腐生或寄生生活的异养生物,B正确;
C、颤蓝细菌是原核细胞,没有核膜,其遗传物质主要位于拟核区域,酵母菌的遗传物质位于细胞核内,C错误;
D、真核细胞和原核细胞都有细胞膜,其基本组成元素相同,D错误。
故选B。
5. 支原体是可用人工培养基培养增殖的最小原核生物,如图为支原体的结构模式图。下列相关叙述错误的是( )
A. 支原体和大肠杆菌都是单细胞生物
B. 支原体和大肠杆菌都以DNA为遗传物质
C. 支原体和大肠杆菌都具有细胞膜和细胞质
D. 抑制细胞壁形成的药物能治疗由支原体感染引起的疾病
【答案】D
【解析】
【分析】支原体和大肠杆菌都属于原核细胞,无以核膜为界限的细胞核,遗传物质为裸露的环状DNA分子,支原体无细胞壁。
【详解】A、支原体和大肠杆菌都是原核生物,都属于单细胞生物,A正确;
B、支原体和大肠杆菌都是细胞生物,都是以DNA为遗传物质,B正确;
C、支原体和大肠杆菌都是细胞生物,都具有细胞膜和细胞质,C正确;
D、支原体没有细胞壁,抑制细胞壁形成的药物不能用于治疗由支原体感染引起的疾病,D错误。
故选D。
6. 12月15日为世界强化免疫日,主要为消灭脊髓灰质炎而设立,脊髓灰质炎又称“小儿麻痹症”,是由脊髓灰质炎病毒引起的一种急性传染病。下列关于脊髓灰质炎病毒的叙述,正确的是( )
A. 脊髓灰质炎病毒有成形的细胞核
B. 脊髓灰质炎病毒的结构简单,只有核糖体
C. 脊髓灰质炎病毒只能寄生在活细胞中
D. 脊髓灰质炎病毒属于生命系统的个体层次
【答案】C
【解析】
【分析】病毒由核酸和蛋白质组成,无细胞结构,只能寄生在活细胞中。
【详解】AB、病毒结构简单,仅由蛋白质外壳和核酸构成,没有细胞结构,没有成形的细胞核,既不是原核细胞,也不是真核细胞,不含有核糖体,AB错误;
C、病毒无细胞结构,只能在活细胞内营寄生生活,C正确;
D、病毒无细胞结构,不属于生命系统任一层次,D错误;
故选C。
7. 下图是构成地壳和人体活细胞中主要元素的比例,下列相关叙述错误的是( )
A. 组成细胞的化学元素在无机自然界中都能找到
B. 绿萝细胞和人体细胞所含有的元素种类大体相同
C. 细胞中各种元素的相对含量与无机自然界相差不大
D. C、H、O、N在细胞中含量很高,与组成细胞的化合物有关
【答案】C
【解析】
【分析】大量元素是指含量占生物总重量万分之一以上的元素,包括C、H、O、N、P、S、K、Ca、Mg,其中C、H、O、N为基本元素,C为最基本元素,О是含量最多的元素。
【详解】A、细胞生命活动所需要的物质。归根结底是从无机自然界中获取的:故组成细胞的化学元素在无机自然界中都能找到,说明二者具有统一性,A正确;
B、在不同的生物体内,组成它们的化学元素种类大体相同,含量不同,B正确;
C、细胞中各种元素的相对含量与无机自然界中的大不相同,说明二者具有差异性,但组成细胞的化学元素在无机自然界中都能找到,C错误;
D、C、H、O、N为基本元素,在细胞中含量很高,与组成细胞的化合物有关,D正确。
故选C。
8. 生长在沙漠地区的仙人掌,为减少蒸腾作用的耗水量,在长期的进化过程中,其叶片完全变成针刺状。下列关于仙人掌体内水的叙述,正确的是( )
A. 结合水为仙人掌细胞内的能源物质
B. 仙人掌细胞内自由水是细胞内良好溶剂
C. 干旱条件下,仙人掌细胞内结合水与自由水的比值降低
D. 仙人掌受到火烤时,一般先丢失结合水,后丢失自由水
【答案】B
【解析】
【分析】水包括两种存在形式,自由水和结合水。自由水可作为良好溶剂、参与细胞内的生化反应、运输物质、提供液体环境。自由水比值大代谢旺盛,比值小抗逆性强。
【详解】A、结合水为细胞内与其他物质结合的水,水不是能源物质,A错误;
B、自由水是细胞内良好的溶剂,B正确;
C、结合水与自由水的比值较高,代谢缓慢,有利于对抗不利环境,C错误;
D、仙人掌受到火烤过程中,一般先丢失自由水,后丢失结合水,D错误。
故选B。
9. 无机盐是细胞中含量很少的无机物,仅占细胞鲜重的1%~1.5%,但却是生物体不可缺少的物质。下列相关叙述正确的是( )
A. 哺乳动物血液中钙离子含量过多会引起抽搐
B. 小麦种子燃烧后的灰烬是小麦种子中的无机盐
C. 人体内Na+缺乏会引起神经细胞兴奋性升高
D. 人体摄入的食盐可为机体的生命活动提供能量
【答案】B
【解析】
【分析】无机盐主要以离子的形式存在,其生理作用有:(1)细胞中某些复杂化合物的重要组成成分,如Mg2+是叶绿素的必要成分。(2)维持细胞的生命活动,如Ca2+可调节肌肉收缩,血钙过高会造成肌无力,血钙过低会引起抽搐。(3)维持细胞的酸碱平衡和细胞的形态。
【详解】A、血液中钙离子含量过多会引起肌无力,钙离子含量过少会引起抽搐,A错误;
B、小麦种子燃烧后,有机物被烧尽,留下的灰烬是小麦种子中的无机盐,B正确;
C、人体内Na⁺缺乏会引起神经细胞兴奋性降低,C错误;
D、无机盐不能为机体提供能量,D错误。
故选B。
10. 淀粉是一种多糖,是一种储能物质。下图是两种淀粉的结构图和分子简式,下列关于淀粉的叙述,正确的是( )
A. 两种淀粉不同的原因是它们的单体种类、数目、排列顺序不同
B. 直链淀粉主要分布在植物细胞,支链淀粉主要分布在动物细胞
C. 组成支链淀粉和支链淀粉的单体之间通过脱水缩合以肽键相连
D. 消化道内的淀粉经消化吸收,可转化为肝细胞中的糖
【答案】D
【解析】
【分析】糖类分为单糖、二糖和多糖,二糖包括麦芽糖、蔗糖、乳糖,麦芽糖是由2分子葡萄糖形成的,蔗糖是由1分子葡萄糖和1分子果糖形成的,乳糖是由1分子葡萄糖和1分子半乳糖形成的;多糖包括淀粉、纤维素和糖原,淀粉是植物细胞的储能物质,糖原是动物细胞的储能物质,纤维素是植物细胞壁的组成成分。
【详解】A、淀粉是一种多糖,两种淀粉的单体都是葡萄糖。两种淀粉不同的原因是它们的单体数目、排列顺序不同,A错误;
B、淀粉是植物细胞特有的糖类,动物细胞没有,B错误;
C、组成淀粉的单体之间通过脱水缩合形成,但不是以肽键相连,氨基酸之间脱水缩合才形成肽键,C错误
D、消化道内的淀粉经消化最终形成葡萄糖,葡萄糖被细胞吸收,经血液循环到达肝细胞,在肝细胞中可转化为糖原,D正确。
故选D。
11. 脂肪酸分为饱和脂肪酸(SFA)和不饱和脂肪酸(USFA),动物奶油富含SFA和胆固醇。SFA摄入量过高会导致血胆固醇等升高,增加患冠心病的风险。下列相关叙述错误的是()
A. SFA和USFA在结构上的区别是碳链中是否存在双键
B. 胆固醇与维生素D、性激素、磷脂等都属于脂质类物质
C. 适量摄入动物奶油,有利于人体血液中脂质的运输
D. SFA和USFA在元素组成上有差异,它们的熔点也不相同
【答案】D
【解析】
【分析】1、脂质分为脂肪、磷脂和固醇,固醇包括胆固醇、性激素和维生素D,与糖类相比,脂肪分子中的氢含量多,氧含量少,氧化分解时产生的能量多,因此是良好的储能物质,磷脂双分子层构成生物膜的基本骨架,固醇中的胆固醇是动物细胞膜的重要组成成分,也参与脂质在血液中的运输。
2、脂肪是由三分子脂肪酸与一分子甘油发生反应而形成的酯,即三酰甘油(又称甘油三酯)。其中甘油的分子比较简单,而脂肪酸的种类和分子长短却不相同。脂肪酸可以是饱和的,也可以是不饱和的。植物脂肪大多含有不饱和脂肪酸,在室温时呈液态,如日常炒菜用的食用油(花生油、豆油和菜籽油等);大多数动物脂肪含有饱和脂肪酸,室温时呈固态。
脂肪酸的“骨架”是一条由碳原子组成的长链。碳原子通过共价键与其他原子结合。如果长链上的每个碳原子与相邻的碳原子以单键连接,那么该碳原子就可以连接2个氢原子,这个碳原子就是饱和的,这样形成的脂肪酸称为饱和脂肪酸。饱和脂肪酸的熔点较高,容易凝固。如果长链中存在双键,那么碳原子连接的氢原子数目就不能达到饱和,这样形成的脂肪酸就是不饱和脂肪酸。不饱和脂肪酸的熔点较低,不容易凝固。
【详解】A、根据题意,脂肪酸分为饱和脂肪酸(SFA)和不饱和脂肪酸(USFA),不饱和脂肪酸(USFA)长链中存在双键,饱和脂肪酸(SFA)长链上的每个碳原子与相邻的碳原子以单键连接,A正确;
B、脂质包括脂肪、磷脂和固醇,而固醇包括胆固醇与维生素D、性激素,B正确;
C、根据题意,动物奶油富含SFA和胆固醇,胆固醇是动物细胞膜的重要组成成分,也参与脂质在血液中的运输,C正确;
D、饱和脂肪酸的熔点较高,容易凝固,不饱和脂肪酸的熔点较低,不容易凝固,因此SFA和USFA的熔点不相同,但是二者都属于脂肪,组成元素都是C、H、O,D错误。
故选D。
12. 骆驼是被称为“沙漠之舟”的哺乳动物。驼峰里贮存着脂肪,其可在食物缺乏时,分解成身体所需的养分,供骆驼生存需要。下列关于脂肪的叙述,错误的是( )
A. 骆驼体内的脂肪在糖类代谢障碍时可分解供能
B. 糖类在供应充足的情况下,可以大量转化为脂肪
C. 骆驼体内能促进生殖器官发育的物质的化学本质是脂肪
D. 脂肪中H的含量远高于糖类,更适合储存能量
【答案】C
【解析】
【分析】组成脂质的化学元素主要是C、H、O,有些脂质还含有P和N,细胞中常见的脂质有:
(1)脂肪:是由三分子脂肪酸与一分子甘油发生反应而形成的,作用:①细胞内良好的储能物质;②保温、缓冲和减压作用。
(2)磷脂:构成膜(细胞膜、核膜、细胞器膜)结构的重要成分。
(3)固醇:维持新陈代谢和生殖起重要调节作用,分为胆固醇、性激素、维生素D等。
①胆固醇:构成细胞膜的重要成分,参与血液中脂质的运输。
②性激素:促进生殖器官的发育和生殖细胞的形成。
③维生素D:促进肠道对钙和磷的吸收。
【详解】A、糖类是生物体的主要能源物质,在正常情况下,人和动物体所需要的能量主要是由糖类氧化分解供给的,只有当糖类代谢发生障碍,引起供能不足时,脂肪才会氧化分解供给能量,A正确;
B、血液中的葡萄糖除供细胞利用外,多余的部分可以合成糖原储存起来;如果葡萄糖还有富余,就可以转变成脂肪和某些氨基酸,B正确;
C、能促进生殖器官发育的物质是性激素,其化学本质是脂质,C错误;
D、脂肪中H含量高于糖类,所占的体积小,脂肪彻底氧化分解产生能量多,故更适合储存能量,D正确。
故选C
13. 下图甲、乙、丙、丁为四种物质,下列相关叙述错误的是( )
A. 四种物质都是氨基酸,它们的结构可用一个结构通式表示
B. 甲和丙的R基中有羧基,丁的R基中有氨基
C. 氨基酸要通过脱水缩合形成肽链后才能形成蛋白质
D. 若三分子甲形成一条肽链,则该肽链中有四个羧基
【答案】A
【解析】
【分析】组成蛋白质氨基酸,都至少有一个氨基和羧基,都有一个氨基和羧基连接在同一个碳原子上,这个碳原子还连接了一个氢原子和一个侧链基团(R基)。
【详解】A、根据组成蛋白质的氨基酸结构特点判断,图中只有甲、丙、丁为组成蛋白质的氨基酸,这三种氨基酸可用一个结构通式表示,A错误;
B、据图分析,甲的R基是一个羧基,丙的R基中有酸基,丁的R基中有氨基,B正确;
C、一个氨基酸的氨基和另一个氨基酸的羧基通过脱水缩合形成肽键,以此类推形成肽链,通过肽链的盘曲折叠等形成具有一定空间结构的蛋白质,C正确;
D、若三分子甲形成一条肽链,则该肽链的一段有一个氨基,另一端有一个羧基,加上三个氨基酸甲的R基中分别含有一个羧基,共有四个羧基,D正确。
故选A。
14. 在美发过程中,无论是卷发还是直发,原理都一样;先用巯基化合物(如巯基乙酸铵或半胱氨酸)破坏头发的角蛋白中的二硫键(大约45%的二硫键被切断),使之被还原成游离的巯基,易于变形;再用发夹和发卷将头发塑成一定的形状;最后用氧化剂重建二硫键,使发型固定下来。下列相关叙述错误的是( )
A. 烫发的过程没有改变角蛋白中氨基酸的排列顺序
B. 组成头发角蛋白的氨基酸中,S元素只存在于R基中
C. 头发中的角蛋白水解后一定含有21种氨基酸
D. 二硫键的破坏和重建过程中没有涉及肽键的数目变化
【答案】C
【解析】
【分析】蛋白质形成的结构层次为:氨基酸脱水缩合形成二肽→三肽→多肽链→多肽链经过折叠等空间构型的变化→蛋白质。
【详解】A、据题意可知,该过程中,只是二硫键断裂,蛋白质的空间结构改变,故氨基酸排列顺序没有改变,A正确;
B、根据氨基酸的通式分析( ),硫元素只能存在于R基团上,B正确;
C、组成人体蛋白的氨基酸有21种,但角蛋白不一定是由21种氨基酸形成的,C错误;
D、据题意可知,烫发时,头发角蛋白的二硫键断裂,在新的位置形成二硫键,没有涉及肽键的数目变化,D正确。
故选C。
15. 人的各项生命活动都离不开细胞,而细胞由多种分子组成。如图表示细胞内某些化合物之间关系,其中C表示RNA的单体。下列有关叙述错误的是( )
A. RNA和磷脂的构成元素都含有C、H、O、N、P
B. A为含氮碱基,有四种类型,其中U是RNA特有的
C. B糖为单糖,但该物质不是生命活动的主要能源物质
D. 一般情况下,RNA在生物体的细胞中是以双链存在的
【答案】D
【解析】
【分析】C为RNA的单体,故C是核糖核苷酸,A是含氮碱基,包括A、C、G、U四种,B是核糖。
【详解】A、核酸的基本组成元素包括C、H、O、N、P,磷脂的构成元素也是C、H、O、N、P,A正确;
B、A是含氮碱基,包括A、C、G、U四种,U是RNA所特有的,B正确;
C、B是核糖,属于单糖,不是生命活动的主要能源物质,属于结构物质,C正确;
D、一般情况下,DNA在生物体的细胞中是以双链存在的,RNA是单链形式,D错误。
故选D。
16. 如图所示的化合物普遍存在于各种活细胞中,碱基Y、基团X、基团Z分别与五碳糖不同位置的碳原子相连。下列有关叙述错误的是( )
A. 基团Z是判断核苷酸种类的主要依据
B. 如果基团X是“—OH”,则碱基Y不可能是胸腺嘧啶
C. 如果碱基Y是腺嘌呤,则图中的核苷酸可能是构成DNA或RNA的基本单位
D. 如果基团X是“—H”,则由图中的核苷酸形成的核酸主要分布于细胞核
【答案】A
【解析】
【分析】一个核苷酸分子是由一分子含氨碱基、一分子五碳糖和一分子磷酸组成。根据五碳糖不同,可以将核苷酸分为脱氧核糖核苷酸和核糖核苷酸。
【详解】A、图中所示的结构是核苷酸,基团Z是磷酸基团,决定核苷酸种类的是五碳糖和碱基面不是磷酸基团,A错误;
B、如果基团X是“—OH”,则五碳糖是核糖,因此该化合物为核糖核苷酸,则碱基Y不可能是胸腺嘧啶,B正确;
C、如果丙图中的Y是腺嘌呤,图中物质可能是构成DNA或RNA的基本单位,因为腺嘌呤是DNA和RNA共有的碱基,C正确;
D、若X代表的化学基团是-H,则五碳糖是脱氧核糖,该化合物为脱氧核糖核苷酸,构成了DNA,主要存在于细胞核,D正确。
故选A。
17. 有研究资料称,肿瘤的快速生长依赖GLUT这种转运蛋白运输营养物质。如果能够阻断细胞膜中那些作为“运输工”的转运蛋白,就有可能扼杀肿瘤细胞。GLUT转运蛋白工作机制的发现也为抗癌新药物的开发提供了基础。下列相关叙述错误的是()
A. GLUT蛋白作为细胞膜上的受体,将信息传递给靶细胞
B. 细胞膜是肿瘤细胞和人体正常细胞的边界
C. 肿瘤细胞的细胞膜上的GLUT蛋白一般可以运动
D. 强酸处理后的GLUT蛋白不能为肿瘤细胞运输所需营养物质
【答案】A
【解析】
【分析】细胞膜的成分包括脂质、蛋白质和糖类,其中的蛋白质有的覆盖在表面,有的嵌插或费穿于磷脂双分子层;从作用上讲,有的可作为载体蛋白,在主动运输和协助扩散中起作用;有些蛋白覆盖在表面还可以和多独结合形成糖蛋白,即糖被;有的具有细胞识别的作用;有些具有催化作用等。
【详解】A、根据题意GLUT为转运蛋白,起运输作用,A错误;
B、细胞作为一个系统,边界是细胞膜,B正确;
C、细胞膜上的蛋白质一般可以运动,C正确;
D、GLUT蛋白经强酸处理后发生变性,无法运输营养物质,D正确。
故选A。
18. 如图所示,细胞膜上存在能识别信号分子的结构,细胞膜也可在物质A进入细胞时发生内陷形成具膜小泡。下列相关叙述错误的是()
A. 细胞膜对物质进出具有控制作用,但有害物质也可能进入
B. 细胞膜上的脂质平铺成单层,其面积约为细胞膜表面积的2倍
C. 物质A通过细胞膜内陷进入细胞的过程体现了细胞膜的结构特性
D. 除图示信息交流外,动物细胞间还可通过胞间连丝进行物质交换
【答案】D
【解析】
【分析】细胞膜的功能是:①作为细胞的边界,将细胞与外界环境隔开,保持细胞内部环境的相对稳定,②细胞膜具有控制物质进出功能,③细胞膜具有进行信息交流的功能。
【详解】A、细胞膜可以控制物质进出细胞,即选择透过性是细胞膜的功能特点,但有害物质也可能进入,A正确;
B、细胞膜为磷脂双分子层,脂质铺展成的单分子层其面积约为细胞膜表面积的2倍,B正确;
C、物质A通过细胞膜内陷进入细胞的过程体现了细胞膜的结构特性,即细胞膜具有一定的流动性,C正确;
D、高等植物细胞之间通过胞间连丝进行物质运输和信息交流,动物细胞不能通过胞间连丝进行物质交换,D错误。
故选D。
二、非选择题:本题共4小题,共64分。
19. 某校同学为探究早餐中营养物质的有无或含量,利用下列材料及用具进行实验。
实验材料:A全麦面包,B熟鸡蛋,C生鸡蛋,D苹果汁,E一把炒熟花生。
实验试剂:①0.1g/mL氢氧化钠,②0.05g/mL硫酸铜,③碘液,④苏丹Ⅲ染液,⑤蒸馏水等。
实验用具:研钵,水浴锅,天平,试管,滴管,量筒,容量瓶,显微镜,玻片,酒精灯等。
回答下列问题:
(1)为验证苹果汁中含还原糖,选择的实验试剂及处理方式为________(用标号和必要的文字描述),实验所需条件是________,溶液的颜色变化是________。还原糖包括________(写两种)。
(2)试剂①可作为双缩脲试剂A液,双缩脲试剂B液可使用量筒通过________(用标号和必要的文字描述获得途径)。生鸡蛋的蛋清适当稀释后,先加入双缩脲试剂A液1mL,其作用是为了提供________环境,后加入双缩脲试剂B液4滴。不考虑含量时,以熟鸡蛋的蛋白捣碎后制成的悬浮液为实验材料时与上述实验的颜色变化________(填“相同”或“不同”),原因是________。
(3)研究小组欲探究材料A是否含有淀粉、材料E中是否含有脂肪,选用的实验试剂分别为________(填标号)。
【答案】(1) ①. ①和②等量混合均匀后现配现用 ②. 50~65℃温水浴加热约2min ③. 蓝色变为砖红色 ④. 葡萄糖、果糖、半乳糖等
(2) ①. 往②试剂加入⑤,稀释获得0.01g/mL硫酸铜 ②. 碱性 ③. 相同 ④. 高温后蛋白质变性,空间结构发生改变,但肽键不发生断裂,与双缩脲试剂仍发生紫色反应
(3)③④
【解析】
【分析】1、某些化学试剂能够使生物组织中的相关化合物产生特定的颜色反应。还原糖如葡萄糖、果糖、麦芽糖等在50~65℃水浴加热的条件下与斐林试剂发生作用生成砖红色沉淀;蛋白质与双缩脲试剂发生作用,产生紫色反应;淀粉的检测试剂是碘液,产生蓝色反应;
脂肪可以被苏丹Ⅲ染液染成橘黄色
2、斐林试剂的成分:甲液:质量浓度为0.1g/ml的NaOH溶液,乙液:质量浓度为0.05g/ml的CuSO4溶液;双缩脲试剂的成分:A液:质量浓度为0.1g/ml的NaOH溶液,B液:质量浓度为0.01g/ml的CuSO4溶液。二者成分中NaOH溶液浓度是一样的,CuSO4溶液浓度不同。
【小问1详解】
还原糖如葡萄糖、果糖、麦芽糖等与斐林试剂发生作用生成砖红色沉淀;该过程需要50~65℃水浴加热,斐林试剂的甲液和乙液要等量混合均匀后再注入。
【小问2详解】
斐林试剂的甲液和双缩脲试剂的A液是相同的,都是质量浓度为0.1g/ml的NaOH溶液,斐林试剂的乙液(质量浓度为0.05g/ml的CuSO4溶液)与双缩脲试剂的B液(质量浓度为0.01g/ml的CuSO4溶液)质量浓度不一样,可以通过稀释斐林试剂乙液的方法获得双缩脲试剂的B液;双缩脲试剂使用的时候要先加A液1ml创造碱性环境然后再加入B液4滴;蛋白质变性后-CO-NH-键没有断裂,仍可用双缩脲试剂检测,出现紫色反应。
【小问3详解】
淀粉的检测试剂是碘液,产生蓝色反应;脂肪可以被苏丹Ⅲ染液染成橘黄色。
20. 谚语有云“有收无收在于水,收多收少在于肥”,水和无机盐在玉米等农作物的生长发育过程中发挥着重要的作用。回答下列问题:
(1)生物体吸收外界物质可用于合成细胞内的各种成分。下图是细胞中化合物含量的扇形图.若该图表示细胞鲜重,则B,A化合物分别是___。
(2)正常情况下,细胞内自由水所占的比例越大,细胞的代谢就越___;面细胞内结合水所占比例越高,细胞抵抗寒冷等不良环境的能力就___。
(3)现已检测某水体中含有S.K、Ca、Zn、P、Mg、Fe等人体必需元素,其中属于微量元素的是___,这些必需元素中___是血红蛋白的重要成分,这表明无机盐的作用之一是___。某生物小组欲探究Mg是否是小麦幼苗生长所必需的元素,请写出实验思路:______。
【答案】(1)蛋白质、水(H2O)
(2) ①. 旺盛 ②. 越强
(3) ①. Zn、Fe ②. Fe ③. 细胞中重要化合物的组成成分 ④. 将长势良好且相同的小麦幼苗平均分为两组。将两组幼苗分别培养在完全培养液和缺Mg培养液中,在相同且适宜的条件下培养一段时间后,观察两组小麦幼苗的生长状况
【解析】
【分析】细胞内的水的存在形式是自由水和结合水,结合水是细胞结构的重要组成成分;自由水是良好的溶剂,是许多化学反应的介质,自由水还参与许多化学反应,自由水对于营养物质和代谢废物的运输具有重要作用;自由水与结合水不是一成不变的,可以相互转化,自由水与结合水的比值越高,细胞代谢越旺盛,抗逆性越低,反之亦然。
【小问1详解】
在细胞的鲜重中含量最多的化合物是水(A),其次是蛋白质(B)。
【小问2详解】
正常情况下,细胞内自由水所占的比例越大,细胞的代谢就越旺盛,但是抗逆性很差;面细胞内结合水所占比例越高,细胞抵抗寒冷等不良环境的能力就越强。
【小问3详解】
大量元素有:C、H、O、N、P、S、K、Ca、Mg等,微量元素有Fe、Mn、B、Zn、M、Cu等。因此水体中含有S、K、Ca、Zn、P、Mg、Fe等人体必需元素,其中属于微量元素的是Zn、 Fe,这些必需元素中Fe是血红蛋白的重要成分,这表明无机盐的作用之一是细胞中重要化合物的组成成分。该实验的目的是探究Mg是否为植物生活所必需的元素,实验的原理是植物在完全营养液中能正常生长,在缺素营养液中表现出相应的缺素症状,加入该元素后,症状会消失或缓解,实验的自变量是营养液的种类,因变量是植物的生长状况,营养液的体积、培养条件等属于无关变量,按照实验设计的单一变量原则和对照原则设计实验步骤如下:将长势良好且相同的小麦幼苗平均分为两组。将两组幼苗分别培养在完全培养液和缺Mg培养液中,在相同且适宜的条件下培养一段时间后,观察两组小麦幼苗的生长状况。
21. 大豆蛋白是存在于大豆中的植物蛋白,属于完全蛋白质(含有所有必需氨基酸),蛋氨酸含量略低;大豆蛋白含有丰富的磷脂,不含胆固醇,它特有的生理活性物质异黄酮具有降胆固醇的作用;大豆蛋白也有缺点,怕高温。大豆蛋白非常适合健身者食用,俄亥俄州大学的研究表明:相比乳清蛋白,大豆蛋白的抗氧化保护性能更强,有助于提高训练后的机体恢复能力。回答下列问题:
(1)大豆中含有多种氨基酸,构成蛋白质的氨基酸的结构特点;___。组成人体蛋白质的氨基酸可分为必需氨基酸和非必需氨基酸,其分类的依据是___。
(2)不同种类的蛋白质有不同的结构,从其基本组成单位角度分析原因;___。大豆中的一种蛋白质的结构及相关基团如下图,该种蛋白质至少含有___个游离的氨基,由氨基酸形成一分子该蛋白质时产生___个水分子,减少的相对分子质量为___。
(3)某同学认为大豆蛋白中含有人体所需的所有必需氨基酸,日常饮食中可以用大豆取代其他食物。该同学的观点___(填“正确”或“错误”),理由是___。
【答案】(1) ①. 每种氨基酸都至少含有一个氨基和一个羧基,并且都有一个氨基和一个基连接在同一个碳原子上 ②. 氨基酸在人体细胞是否能够合成
(2) ①. 氨基酸的种类、数目和排列顺序不同 ②. 2 ③. 99 ④. 1784
(3) ①. 错误 ②. 人体需要的营养物质除蛋白质外,还需要糖类、无机盐、维生素等,需要多种食物来源
【解析】
【分析】1、组成蛋白质的氨基酸都至少含有一个氨基和羧基,都有一个氨基和羧基连接在同一个碳原子上,这个碳原子还连接了一个氢原子和一个侧链基团。
2、必需氨基酸是人体不能合成,必须从食物中获取的氨基酸,非必需氨基酸是人体可以合成的。
3、蛋白质结构多样性的原因是氨基酸的种类、数目和排列顺序不同以及肽链的空间结构。
4、每一条肽链的一端是一个氨基,另一端是一个羧基,R基中还可能有氨基或羧基,每一条肽链至少含有一个羧基和一个氨基。
【小问1详解】
组成蛋白质的氨基酸都至少含有一个氨基和羧基,都有一个氨基和羧基连接在同一个碳原子上,这个碳原子还连接了一个氢原子和一个侧链基团。必需氨基酸是人体不能合成,必须从食物中获取的氨基酸,非必需氨基酸是人体可以合成的,所以可以通过人体是否可以合成来区分两者。
【小问2详解】
蛋白质的基本组成单位是氨基酸,从氨基酸角度分析蛋白质多样性的原因有氨基酸的种类、数目和排列顺序不同。每一条肽链的一端是一个氨基,另一端是一个羧基,R基中还可能有氨基或羧基,该蛋白质有两条肽链,至少含有2个游离的氨基,合成该蛋白质时产生的水分子数为(100-2)+1(两条肽链之间脱水缩合了一次)=99个,减少的相对分子量为99×18+2(形成一个二硫键失去了两个氢原子)=1784。
【小问3详解】
该观点是错误的,人体需要的营养物质除蛋白质外,还需要糖类、无机盐、维生素等,需要多种食物来源。
22. 下图甲是按照“流动镶嵌模型”绘制的细胞膜结构示意图,①②③代表某种物质。图乙是图甲中物质③的示意图,a、b分别表示该分子的头部和尾部。回答下列问题:
(1)图甲中细胞膜的外侧是__________(填“I”或“II”)侧,判断的依据是__________。
(2)图甲中的③是__________;在图乙中,具有亲水性的部位是__________(填图中字母)。若将多个图乙所示分子放在盛有水的容器中,最终的排列方式最可能为下图的__________。
A B C D
(3)图甲中②的化学本质是__________,这类物质在细胞膜上的存在方式除了镶在细胞膜表面之外,还有__________(写出两种存在方式)。
(4)细胞膜的结构特点是__________。科研上鉴别动物细胞是否死亡常用台盼蓝染液,进行染色时,死细胞会被染成蓝色,而活细胞不会着色,这说明活细胞的细胞膜具有___________的作用。
【答案】(1) ①Ⅰ ②. I侧有糖蛋白
(2) ①. 磷脂分子 ②. a ③. B
(3) ①. 蛋白质 ②. 有的嵌入其中,有的贯穿于整个磷脂双分子层
(4) ①. 一定的流动性 ②. 控制物质进出细胞
【解析】
【分析】据图甲分析,①为糖类,②是蛋白质,③为磷脂分子。其中I侧含有糖蛋白,故为细胞膜的外侧,Ⅱ为细胞膜内侧。
【小问1详解】
由于图甲中的I侧有糖蛋白,故I为细胞膜外侧。
【小问2详解】
分析甲图,③为磷脂分子。磷脂分子的头部是亲水的,尾部是疏水的,故在图乙中,具有亲水性的部位是a。根据磷脂分子的特性可知,若将多个图乙所示分子放在盛有水的容器中,最终的排列方式最可能为图中的B。
【小问3详解】
图甲中②(通道蛋白)的化学本质是蛋白质,蛋白质分子以不同方式镶嵌在磷脂双分子层中:有的镶在表面,有的嵌入其中,有的贯穿于整个磷脂双分子层。
【小问4详解】
相关试卷
这是一份湖北省宜昌市协作体2024-2025学年高一上学期期中考试生物试卷(Word版附解析),文件包含湖北省宜昌市协作体2024-2025学年高一上学期期中考试生物试题Word版含解析docx、湖北省宜昌市协作体2024-2025学年高一上学期期中考试生物试题Word版无答案docx等2份试卷配套教学资源,其中试卷共26页, 欢迎下载使用。
这是一份湖北省宜昌市协作体2024-2025学年高一上学期期中考试生物试题,文件包含25-L-190A-生物pdf、25-L-190A-生物卡pdf、高一25-L-190A-生物DApdf等3份试卷配套教学资源,其中试卷共10页, 欢迎下载使用。
这是一份湖北省部分高中联考协作体2023_2024学年高一生物上学期期中试题含解析,共20页。试卷主要包含了选择题的作答,填空题和解答题的作答,考生必须保持答题卡的整洁等内容,欢迎下载使用。