河北省张家口市2023_2024学年高一生物上学期11月期中试题无答案
展开
这是一份河北省张家口市2023_2024学年高一生物上学期11月期中试题无答案,共8页。试卷主要包含了生物体的生命活动离不开水,下列关于无机盐的叙述,错误的是,92等内容,欢迎下载使用。
2.回答选择题时,选出每小题答案后,用2B铅笔把答题卡上对应题目的答案标号涂黑,如需改动,用橡皮擦干净后,再选涂其他答案标号。回答非选择题时,请将答案写在答题卡上,写在本试卷上无效。
3.考试结束后,将本试卷和答题卡一并交回。
一、单项选择题:本题共30小题,每小题2分,共60分。在每小题给出的四个选项中,只有一项是符合题目要求的。
1.下列有关细胞学说及其建立过程的叙述,错误的是
A.细胞学说揭示了动物和植物的统一性,从而阐明了生物界的统一性
B.施莱登和施旺运用完全归纳法得出了“所有的动植物都是由细胞构成的”
C.“新细胞是由老细胞分裂产生的”是在细胞学说的修正发展中提出来的
D.细胞学说不仅可以解释个体发育,也为生物进化论的确立埋下了伏笔
2.从生物圈到细胞,生命系统的每一个层次都层层相依。下列有关生命系统的叙述,正确的是
A.甲型 H7N9 流感病毒不是生命系统的结构层次,所以不具有生命特征
B.蛋白质和核酸等大分子可以看作系统,也属于生命系统的结构层次
C.所有生物个体都具备由功能相关的器官组成的系统层次
D.细胞是能够完整表现生命活动的最基本的生命系统
3.如图所示,甲图中①②表示目镜,③④表示物镜,⑤⑥表示物镜与载玻片之间的距离,乙和丙分别为不同物镜下观察到的图像。下列分析错误的是
A.从乙转为丙的正确操作顺序是:转动转换器→调节光圈→移动标本→调节细准焦螺旋
B.观察物像丙时应选用甲图中②③⑤组合
C.若丙是由乙放大10倍后的物像,则视野中细胞的面积增大为原来的100倍
D.若丙图观察到的细胞是位于乙图右上方的细胞,则从乙转为丙时,应向右上方移动装片
高一生物 第1页(共8页)4.蓝细菌广泛分布于河流、湖泊、海洋等各种水体,具有固氮能力和对不良环境的抵抗力,因此可在沙质海滩及荒漠中找到,有“先锋生物”的美称。下列有关耐旱植物仙人掌细胞与蓝细菌细胞的叙述,错误的是
A.仙人掌细胞相对较大,且细胞质中有多种复杂的细胞器
B.仙人掌细胞和蓝细菌细胞都能进行光合作用,且发生场所和所含色素相同
C.仙人掌细胞核中有染色体,蓝细菌中无染色体
D.仙人掌细胞和蓝细菌细胞在结构上既有差异性也有统一性
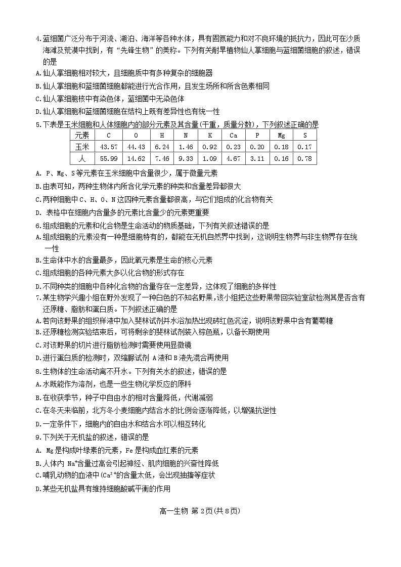
5.下表是玉米细胞和人体细胞内的部分元素及其含量(干重,质量分数),下列叙述正确的是
A. P、Mg、S等元素在玉米细胞中含量很少,属于微量元素
B.由表可知,两种生物体内所含化学元素的种类和含量差异都很大
C.两种细胞中C、H、O、N这四种元素含量都很高,与它们组成的化合物有关
D. 表格中在细胞内含量多的元素比含量少的元素更重要
6.组成细胞的元素和化合物是生命活动的物质基础,下列有关叙述错误的是
A.组成细胞的元素没有一种是细胞特有的,都能在无机自然界中找到,这说明生物界与非生物界存在统一性
B.生命体中水的含量最多,因此氧元素是生命的核心元素
C.组成细胞的各种元素大多以化合物的形式存在
D.不同种类的细胞中各种化合物的含量存在一定差异,这体现了细胞的多样性
7.某生物学兴趣小组在野外发现了一种白色的不知名野果,该小组把这些野果带回实验室欲检测其是否含有还原糖、脂肪和蛋白质。下列叙述正确的是
A.若向该野果的组织样液中加入斐林试剂并水浴加热出现砖红色沉淀,说明该野果中含有葡萄糖
B.还原糖检测实验结束后,可将剩余的斐林试剂装入棕色瓶,以备长期使用
C.对该野果的切片进行脂肪检测时需要使用显微镜
D.进行蛋白质的检测时,双缩脲试剂 A液和B液先混合再使用
8.生物体的生命活动离不开水。下列有关水的叙述,错误的是
A.水既能作为溶剂,也是一些生物化学反应的原料
B.在收获季节,种子中自由水的相对含量降低,代谢减弱
C.在冬天来临前,北方冬小麦细胞内结合水的比例会逐渐降低,以增强抗逆性
D.一定条件下,细胞内的自由水和结合水可以相互转化
9.下列关于无机盐的叙述,错误的是
A. Mg是构成叶绿素的元素,Fe是构成血红素的元素
B.人体内 Na⁺含量过高会引起神经、肌肉细胞的兴奋性降低
C.哺乳动物的血液中(Ca²⁺的含量太低,会出现抽搐等症状
D.某些无机盐具有维持细胞酸碱平衡的作用
高一生物 第2页(共8页)元素
C
0
H
N
K
Ca
P
Mg
S
玉米
43.57
44.43
6.24
1.46
0.92
0.23
0.20
0.18
0.17
人
55.99
14.62
7.46
9.33
1.09
4.67
3.11
0.16
0.78
10.“天空课堂”第三课在中国空间站开讲,航天员在问天实验舱内展示了“太空菜园”内植物的生长情况。下列有关叙述正确的是
A.植物细胞内的水主要与蛋白质、脂质等物质结合后,会失去流动性和溶解性
B.“太空菜园”中N、P、K 等营养缺乏不会影响蔬菜生长
C.生长中的植物细胞内含量最多的有机物是淀粉
D.“太空菜园”中的一棵生菜属于生命系统中的个体层次
11.糖类是细胞的主要能源物质。下列有关糖类的叙述,正确的是
A.核糖、果糖、麦芽糖都是细胞中的单糖
B.人体可将植物中的淀粉和纤维素水解成葡萄糖
C.单糖与二糖都可与斐林试剂反应生成砖红色沉淀
D.淀粉和糖原分别是植物和动物细胞中的储能物质
12.中国科学家屠呦呦因发现青蒿素而获得2015年诺贝尔生理学或医学奖。青蒿素是一种脂质类物质,主要用于治疗疟疾。下列有关脂质的叙述,错误的是
A.脂质均由C、H、O三种元素组成 B.胆固醇和雌激素属于固醇类脂质
C.脂肪是细胞内良好的储能物质 D.某些固醇可以参与血液中脂质的运输
13.下列有关氨基酸和蛋白质的叙述,错误的是
A. m个氨基酸脱水缩合形成n条肽链的过程中,脱去的水分子数为m—n
B. 酪氨酸几乎不溶于水,而精氨酸易溶于水,这种差异是由 R基的不同引起的
C.细胞中氨基酸种类、数目、排列顺序相同的蛋白质是同一种蛋白质
D.两个氨基酸脱水缩合生成的 H₂O中的氢来源于氨基和羧基
14.如图表示胰岛素分子的一条多肽链,其中有3个甘氨酸,且分别位于第8、20、23位,现设法除去图中的3个甘氨酸。下列有关叙述错误的是
A.该多肽链形成时要脱去29个水分子 B.除去3个甘氨酸后,能形成4条多肽
C.除去3个甘氨酸时需消耗6个水分子 D.胰岛素的功能与该肽链的空间结构有关
15.下列有关蛋白质功能的叙述,正确的是
A.细胞核中的某些蛋白质是染色体的重要组成成分
B.胰岛素能降低血糖体现了蛋白质具有催化功能
C.抗体可以帮助人体抵御病原体的入侵,体现了蛋白质具有运输功能
D.血红蛋白运输氧气体现了蛋白质具有信息传递功能
16.如图所示,1分子磷酸、1分子碱基m和1分子五碳糖a构成了化合物b,下列有关叙述正确的是
A.若m为腺嘌呤,则b肯定为腺嘌呤脱氧核苷酸
B.若m为尿嘧啶,则DNA中肯定不含b这种化合物
C.在 HIV、幽门螺杆菌体内 b均为4种
D.若a为脱氧核糖,则由b构成的核酸完全水解,得到的化合物最多有8种
高一生物 第 3页(共8页)17.如图①~④表示不同化学元素所组成的化合物,下列叙述错误的是
A.若①为某种大分子物质的单体,则①最可能是氨基酸
B.若②主要分布在皮下和内脏器官周围等部位,则②是脂肪
C.若③为大分子物质,且能储存生物的遗传信息,则③一定是DNA
D.若④主要在人体肝脏和肌肉内合成,则④最可能是糖原
18.下列有关细胞膜探索历程的叙述,正确的是
A.欧文顿对植物细胞的通透性进行多次实验后,推测细胞膜是由脂质组成的
B.科学家根据细胞膜张力的研究,推测出细胞膜中除了脂质分子外可能还有糖类
C.罗伯特森在光学显微镜下看到暗—亮—暗的三层结构,把细胞膜描述为静态结构
D.流动镶嵌模型的基本内容包括“蛋白质分子在细胞膜中是均匀分布的”
19.如图为细胞膜的结构模型图,下列有关叙述错误的是
A. a是磷脂分子的尾部,具有疏水性
B. c是磷脂分子的头部,具有亲水性
C. b、d、e是膜蛋白,细胞膜的功能越复杂,其膜蛋白的种类和数量就越多
D. e和f结合构成的糖被具有识别功能,f分布在细胞膜外侧
20.如图 A、B、C表示细胞间信息交流的三种方式,下列有关叙述错误的是
A.图A中的②是细胞间信息交流所必需的结构
B.精子和卵细胞之间的识别和结合属于图B所示的信息交流方式
C.图 A、图B中靶细胞的细胞膜表面的受体与信号分子结合,从而接受信息
D.图C中植物细胞依靠胞间连丝能交流信息,也能运输物质
21.如图是两种细胞的亚显微结构模式图,下列叙述正确的是
A.甲细胞中参与抗体合成和分泌过程的具膜细胞器有②③⑤⑦
B.乙细胞中与能量转换有关的细胞器有⑤⑧
C.乙细胞所构成的组织可作为鉴定还原糖的理想材料
D.与甲细胞相比,乙细胞特有的细胞器是⑧⑨⑩
高一生物 第4页(共8页)22.下图为真核细胞中生物膜系统部分结构的概念图,其中字母表示结构,数字①②表示分泌蛋白在细胞中的运输过程,下列有关叙述正确的是
A.生物膜系统是生物体内所有膜结构的统称
B. C和G的化学组成和结构相似,两者的蛋白质分子基本相同
C.细胞质内同时进行多种化学反应时经常发生相互干扰
D. J、K、B之间可通过具膜小泡的转移实现膜成分的更新
23.下列有关细胞结构和功能的叙述,正确的是
A.细胞骨架由蛋白质纤维组成,维持着细胞的形态,锚定并支撑着许多细胞器
B.液泡是植物细胞内重要的细胞器,内有无机盐、色素等,不含蛋白质
C.新宰的畜、禽肉过一段时间再煮,肉反而鲜嫩,这可能与溶酶体中合成的多种水解酶有关
D.活的动物细胞会被台盼蓝染成蓝色,体现了细胞膜的选择透过性
24.科学研究既需要科学精神,也需要科学方法。下列有关生物学中常用的科学方法,叙述错误的是
A.在细胞膜结构模型的探索过程中,科学家运用了提出假说的科学方法
B.小鼠细胞和人细胞融合实验中,科学家用荧光染料标记细胞表面的蛋白质分子
C.利用废旧物品制作生物膜模型时,运用了建构物理模型法
D.在光学显微镜下拍摄的叶绿体照片属于物理模型
25.如图为细胞核的结构示意图,下列有关叙述错误的是
A.③能够将核内物质与细胞质分开
B.④与某种 RNA 的合成及核糖体的形成有关
C.①和染色体是同一物质在细胞不同时期的两种存在状态
D.蛋白质合成旺盛的细胞中,①和②的数量较多
26.图Ⅰ为研究渗透作用的实验装置,漏斗内溶液(a)和漏斗外溶液(A)为两种不同浓度的蔗糖溶液,漏斗内外起始液面一致,渗透平衡时的液面差为Δh;图2表示在探究“植物细胞的吸水
高一生物 第5页(共8页)和失水”活动中,将紫色洋葱鳞片叶外表皮细胞置于 0.3g/mL蔗糖溶液后观察到的细胞示意图。下列有关叙述错误的是
A.图1中的半透膜相当于图2细胞中的①②③
B.图1中达到渗透平衡时A、a溶液浓度相等
C.图1中△h 越大,说明 A、a起始溶液的浓度差越大
D.图2中④处的颜色是紫色
27.下列有关植物细胞质壁分离实验的叙述,错误的是
A.细胞壁和原生质层伸缩性大小的差异,是发生质壁分离的原因之一
B.正在发生质壁分离的细胞中能观察到中央液泡逐渐缩小
C.发生质壁分离的细胞放入清水中能复原,说明细胞保持活性
D.用等浓度蔗糖溶液处理紫色洋葱鳞片叶外表皮不同部位的细胞,观察到的质壁分离程度一定相同
28.下列有关物质运输的叙述,错误的是
A. CO₂是顺浓度梯度跨膜运输的,不需要消耗细胞内化学反应产生的能量
B.葡萄糖进入红细胞需要转运蛋白的协助
C.乙醇分子通过自由扩散方式进出小肠上皮细胞
D.维生素D被小肠上皮细胞吸收属于协助扩散
29.研究证明,水分子跨越细胞膜的快速运输是通过细胞膜上的水通道蛋白实现的。哺乳动物的肾小管、集合管能快速从原尿中重吸收水。下列叙述错误的是
A.水分子可以通过协助扩散的方式进入细胞
B.水分子通过水通道蛋白时,需要与水通道蛋白结合
C.哺乳动物的肾小管、集合管细胞膜上应分布有较多的水通道蛋白
D.水通道蛋白可以使水分子通过,但其他分子或离子则不能通过
30.下列有关物质运输的叙述,错误的是
A.氢键是水分子间的弱吸引力,决定了水的流动性,是物质运输所必需的
B.细胞骨架和生物膜系统均与物质运输、能量转化和信息传递等生命活动有关
C.核孔实现了核质之间频繁的物质交换和信息交流,是物质进出细胞核的唯一通道
D.分泌蛋白运出细胞的过程可体现生物膜具有流动性
高一生物 第6页(共8页)二、非选择题:每空1分,共40分。
31.(每空1分,共10分)下图是几种生物体及其基本结构的示意图,其中B为酵母菌。据图回答下列问题:
(1)图中不能表示生命系统个体层次的是(填字母),它在结构上不同于其他三种图示生物的显著特点是。
(2)科学家根据细胞内把细胞分为原核细胞和真核细胞,它们共有的细胞器是,它们都以作为遗传物质。
(3)图中属于真核细胞的是(填字母)。图中能进行光合作用的自养生物是(填字母),这是因为其细胞内含有叶绿素和。若湖水被污染后富营养化,导致D和绿藻等大量繁殖,会出现现象。
(4)以上生物必须要借助显微镜才能看到,当由低倍镜换到高倍镜以后,视野的亮度比原来(填“亮”或“暗”)。
32.(每空1分,共10分)下图是细胞内三类生物大分子的组成及功能图示,据图回答下列问题:
(1)元素X、Y依次是。
(2)单体A的结构通式为;生物大分子D在功能上具有多样性的直接原因是。在食物加工过程中,生物大分子D变性(填“影响”或“不影响”)其营养价值,因为其营养价值取决于的种类和含量。
(3)若B是葡萄糖,那么在植物细胞中特有的E有;而人体血液中的葡萄糖除供细胞利用外,多余的部分可以合成储存起来;如果葡萄糖还有富余,就可以转变成和某些氨基酸。
(4)单体C是。若物质M是大肠杆菌的遗传物质,则与M相比,N中特有的碱基是(写中文名称)。
33.(每空1分,共11分)下图A、B是细胞亚显微结构模式图,据图回答下列问题:
高一生物 第7页(共8页)(1)比较该图 A、B两部分,可知B为细胞,理由是其有结构(填序号)。
(2)若图 A细胞能分泌胰岛素,科学家在研究其合成、运输和分泌时,可采用法,依次经过的细胞结构是(填序号)。在此过程中,主要由(填序号)提供能量。
(3)要分离出图中的各种细胞器以研究其化学组成,可采用法。经研究发现 A细胞中不含有磷脂分子的细胞器有(填序号)。在 A、B两细胞中都存在,且含有核酸的细胞器有(填名称)。
(4)图B细胞的边界是(填名称),它的组成成分主要是。
(5)图中[7]细胞核的功能可以概述为。
34.(每空1分,共9分)下图表示某生物膜结构,图中A~E表示某些物质或结构,①~④表示物质跨膜运输方式。 据图回答下列问题:(“[ ]”中填字母或数字序号,“横线”上填文字)
(1)若图示为动物细胞的细胞膜,构成细胞膜的基本支架是[ ],细胞膜的结构特点是具有。细胞内有用的成分不会轻易流失到细胞外,这与细胞膜的功能有关。
(2)甘油通过方式[ ]进入细胞,该过程(填“会”或“不会”)受温度的影响。
(3)肝细胞膜运输葡萄糖分子的过程如下图,葡萄糖进入肝细胞的运输方式是。 据图可知,载体蛋白的两种状态是由于蛋白质的发生改变的结果。
(4)取形状、大小相同的红心萝卜 A和红心萝卜B幼根各 5段,分别放在不同浓度的蔗糖溶液(甲~戊)中,一段时间后,取出红心萝卜的幼根称重,结果如图所示。据图分析:
①红心萝卜B幼根细胞比红心萝卜 A幼根细胞的细胞液浓度(填“高”或“低”)。
②在甲蔗糖溶液中加入适量的清水,一段时间后红心萝卜 A幼根细胞的细胞液浓度将会(填“升高”“降低”或“不变”)。
相关试卷
这是一份河北省张家口市2023_2024学年高一生物上学期期中试题无答案,共8页。试卷主要包含了生物体的生命活动离不开水,下列关于无机盐的叙述,错误的是,92等内容,欢迎下载使用。
这是一份河北省衡水市2023_2024学年高三生物上学期期中试题无答案,共9页。试卷主要包含了填空题等内容,欢迎下载使用。
这是一份河北省张家口市2023-2024学年高一年级下学期期中质量检测生物试卷(无答案),共7页。试卷主要包含了下列叙述正确的是等内容,欢迎下载使用。

