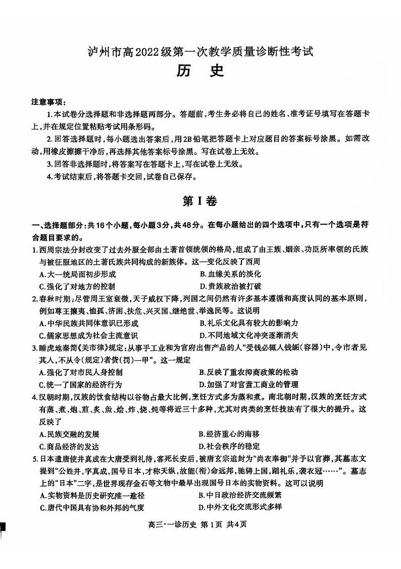
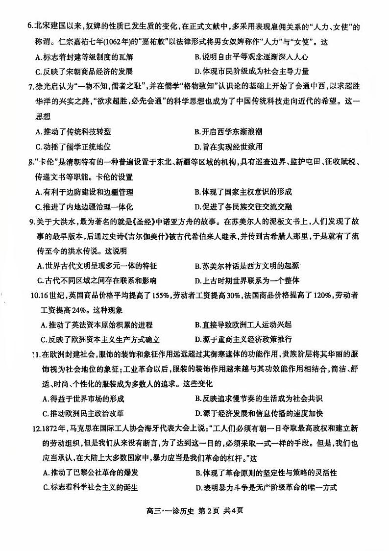
江苏省南通市通州区、如东县2025届高三上学期期中联考四川省泸州市高2022级高三第一次教学质量诊断性考试历史
展开
这是一份江苏省南通市通州区、如东县2025届高三上学期期中联考四川省泸州市高2022级高三第一次教学质量诊断性考试历史,文件包含四川省泸州市高2022级第一次教学质量诊断性考试历史pdf、四川省泸州市高2022级第一次教学质量诊断性考试历史答案docx等2份试卷配套教学资源,其中试卷共6页, 欢迎下载使用。
一.选择题
二.非选择题
17.(1)古埃及文明的特征包括:
尼罗河定期泛滥为农业提供了优越条件,保障了播种和收获的时间。(2分)
以王宫和神庙为核心的公共建筑,且与宗教节日和国王登基等密切相连,体现了宗教和政治的紧密结合。以制作木乃伊和厚葬为特征的来世观念,反映了对来世的重视。(2分)
文字与艺术作品紧密融合,如在神庙和金字塔上刻有文字的壁画和浮雕。(2分)
尽管西奈半岛以沙漠为主,但未阻碍与西亚居民的交流,具有一定的对外交流性。(2分)
(2)“良渚古城率先开启中国史前文明”的依据如下:
良渚社会构筑多段水坝用于防范洪水和灌溉稻田,展现了较高的水利工程技术。(2分)
古城由宫殿区、内城和外城组成,布局合理,规划有序。(2分)
城内发现大规模粮食仓储,表明有较为发达的农业和粮食储备。(2分)
修建工程量巨大,需要大量劳动力和长时间,体现了强大的社会组织和动员能力。(2分)
贵族墓地随葬大量精美的玉器,其中玉质器具是尊贵身份和祭祀神灵的礼器,反映出等级分明和宗教信仰。(4分)
(3)对不同文明的认识:
不同文明都有其独特的产生和发展条件,受到地理环境、气候等自然因素的影响。(2分)
每个文明都有其独特的特征和成就,如古埃及的宗教观念和艺术融合,良渚文明的水利工程和城市规划。文明之间存在交流和相互影响,促进了人类社会的共同发展。(2分)
我们应该尊重和欣赏不同文明的多样性,从不同文明中汲取智慧和经验。(1分)
18.材料信息:
哥伦布被派往印度,走西海路,这条路迄今无人走过。(2分)
哥伦布发现印度大陆及大批岛屿,在海地岛建立殖民地并使居民纳税。(2分)
史料价值:
哥伦布的《航海日志》和《哥伦布的遗嘱》属于一手史料,具有较高的可信度。(2分)
它们直接反映了哥伦布远洋航行的目的、路线和所取得的成果。(2分)
但这些材料是哥伦布个人的陈述,可能存在主观倾向和夸大成分。(2分)
对于研究哥伦布远洋航行的动机、过程和影响具有重要的参考价值,但需要与其他相关史料相互印证,以更全面、准确地了解这一历史事件。(3分)
19.示例:论题:“治世”之景:中国古代的理想治理模式(2分)
论理:中国古代社会,“治世”一直是统治者和民众的共同追求。“治世”意味着国家繁荣昌盛,社会安定和谐。(2分)
“三代之治”是想象与现实结合的典范。夏商周时期,为后世的治理模式提供了一定的借鉴和思考。“文景之治”下,文帝和景帝采取轻徭薄赋、与民休息的政策,使得经济迅速恢复和发展,户口大蕃,百姓生活富足。“贞观之治”时,唐太宗任用贤臣,如房玄龄、杜如晦等君子,虚心纳谏,推行德治刑措,注重法治与德治相结合。同时,他还重视农业生产,鼓励商业发展,加强军事力量,使得四夷来朝,国家威望大增。(3分)
在“治世”中,爱民与安民是最为核心的内涵。统治者只有关心百姓疾苦,让百姓安居乐业,才能实现国家的长治久安。如汉文帝多次减免田租,减轻百姓负担,体现了对民众的关爱。“治世”还催生了一系列体系化的内涵。治世之音,多为歌颂太平盛世的乐章;治世之乐,反映出社会的欢乐祥和;治世之礼,规范着人们的行为举止;治世封禅,彰显帝王的功绩;治世祥瑞,则被视为上天对良好治理的肯定。(3分)
总之,中国古代的“治世”是一种理想的社会形态和治理模式,为后世留下了宝贵的经验和启示。我们应从历史中汲取智慧,为当今社会的发展和治理提供借鉴。(2分)题号
1
2
3
4
5
6
7
8
9
10
11
12
选项
C
B
D
A
C
C
A
A
C
A
D
B
题号
13
14
15
16
选项
C
B
B
D
相关试卷
这是一份四川省泸州市高2022级高三上学期高考第一次教学质量诊断性考试历史试题,文件包含四川省泸州市高2022级第一次教学质量诊断性考试历史pdf、四川省泸州市高2022级第一次教学质量诊断性考试历史答案docx等2份试卷配套教学资源,其中试卷共6页, 欢迎下载使用。
这是一份江苏省南通市通州区、如东县2024-2025学年高一上学期期中考试历史试题,共7页。
这是一份2025届四川省泸州市高三(上)第一次教学质量诊断性考试月考历史试卷(含答案),共7页。

