


还剩7页未读,
继续阅读
山东省临沂市兰陵县2024-2025学年九年级上学期10月期中道德与法治试题
展开
这是一份山东省临沂市兰陵县2024-2025学年九年级上学期10月期中道德与法治试题,共10页。试卷主要包含了10,柴米油盐酱醋茶,快递小哥送到家等内容,欢迎下载使用。
相关试卷
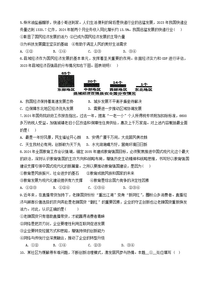
山东省临沂市兰陵县2024-2025学年八年级上学期期中道德与法治试题:
这是一份山东省临沂市兰陵县2024-2025学年八年级上学期期中道德与法治试题,共7页。试卷主要包含了右边漫画警示我们青少年要(,生活中,总能看到各种各样的标志等内容,欢迎下载使用。
山东省临沂市兰陵县2023届九年级下学期中考三模道德与法治试卷(含答案):
这是一份山东省临沂市兰陵县2023届九年级下学期中考三模道德与法治试卷(含答案),共12页。试卷主要包含了单选题,材料分析题,简答题等内容,欢迎下载使用。
山东省临沂市兰陵县2023-2024学年七年级上学期期末道德与法治试题():
这是一份山东省临沂市兰陵县2023-2024学年七年级上学期期末道德与法治试题(),共6页。