所属成套资源:备战2025年高考数学精品教案全套
- 备战2025年高考数学精品教案第三章一元函数的导数及其应用突破4利用导数解决零点问题(Word版附解析) 教案 0 次下载
- 备战2025年高考数学精品教案第三章一元函数的导数及其应用突破5极值点偏移问题(Word版附解析) 教案 0 次下载
- 备战2025年高考数学精品教案第四章三角函数第2讲同角三角函数的基本关系与诱导公式(Word版附解析) 教案 0 次下载
- 备战2025年高考数学精品教案第四章三角函数第3讲两角和与差的正弦、余弦、正切公式与二倍角公式(Word版附解析) 教案 0 次下载
- 备战2025年高考数学精品教案第四章三角函数第4讲简单的三角恒等变换(Word版附解析) 教案 0 次下载
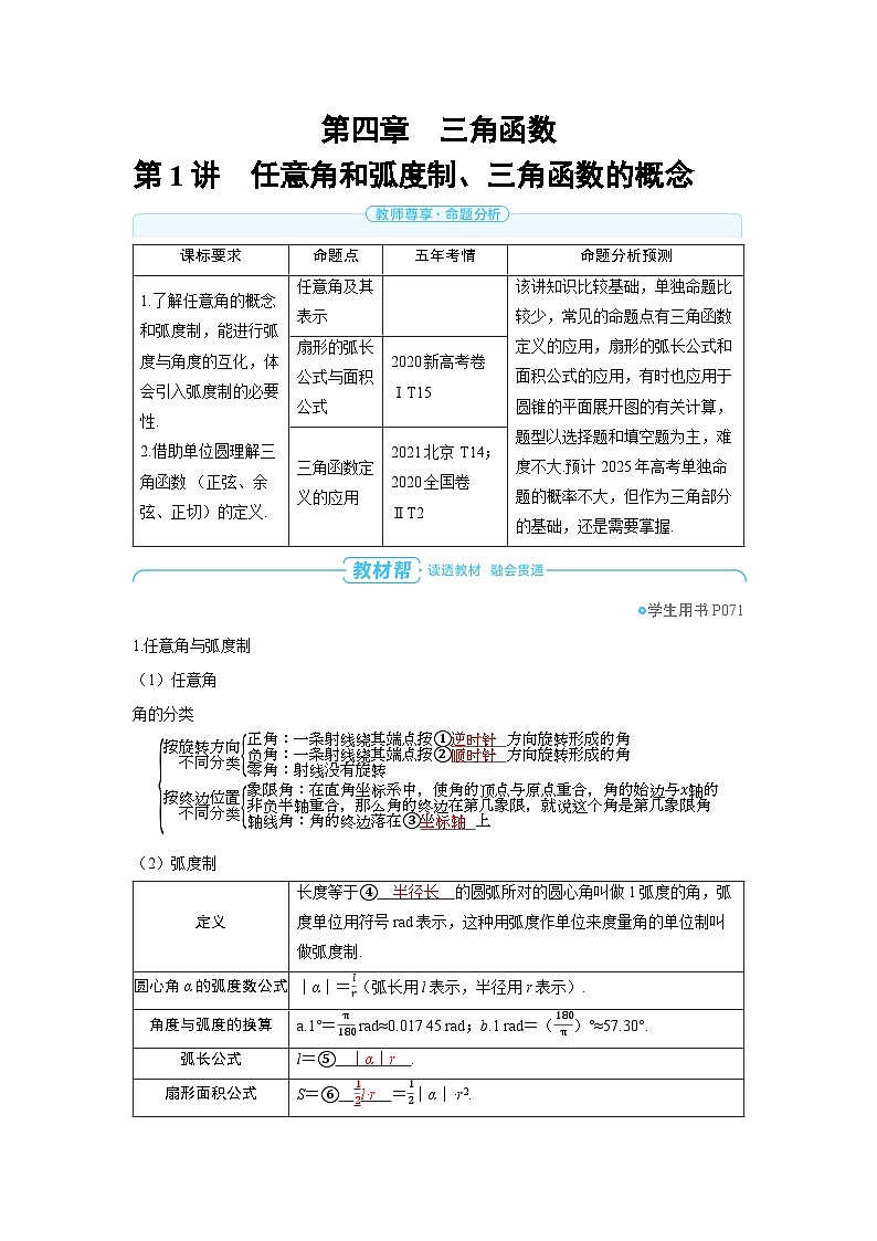
备战2025年高考数学精品教案第四章三角函数第1讲任意角和弧度制、三角函数的概念(Word版附解析)
展开
这是一份备战2025年高考数学精品教案第四章三角函数第1讲任意角和弧度制、三角函数的概念(Word版附解析),共13页。
学生用书P071
1.任意角与弧度制
(1)任意角
角的分类按旋转方向不同分类正角:一条射线绕其端点按①逆时针 方向旋转形成的角负角:一条射线绕其端点按②顺时针 方向旋转形成的角零角:射线没有旋转按终边位置不同分类象限角:在直角坐标系中,使角的顶点与原点重合,角的始边与x轴的非负半轴重合,那么角的终边在第几象限,就说这个角是第几象限角轴线角:角的终边落在③坐标轴 上
(2)弧度制
注意 1.用弧度制表示角的大小时,“弧度”二字或“rad”通常省略不写,但用角度制表示角的大小时,度(°)一定不能省略.
2.正角的弧度数为正数,负角的弧度数为负数,零角的弧度数为零.
3.利用扇形的弧长和面积公式时,要注意角的单位必须是弧度.
常用结论
1.象限角及轴线角
2.终边相同的角
所有与角α终边相同的角,连同角α在内,可构成一个集合S={β|β=α+k·360°,k∈Z}或{β|β=α+2kπ,k∈Z}.
注意 1.第一象限角未必是锐角,但锐角一定是第一象限角.
2.终边相同的角不一定相等,但相等的角终边一定相同,不相等的角的终边有可能相同.
2.任意角的三角函数
(1)任意角的三角函数
设α是一个任意角,α∈R,它的终边与单位圆交于点P(x,y),那么sin α=⑦ y ,cs α=⑧ x ,tan α=⑨ yx (x≠0).
推广:设角α终边上任意一点P(原点除外)的坐标为(x,y),点P与原点的距离为r,即r=x2+y2,则sin α=⑩ yr ,cs α=⑪ xr ,tan α=⑫ yx (x≠0).
(2)三角函数值在各象限内的符号
上述符号的规律可简记为:一全正,二正弦,三正切,四余弦.
注意 已知三角函数值的符号,判断角的终边所在位置时,不要遗漏终边在坐标轴上的情况,如sin π2=1>0,cs π=-1<0.
(3)特殊角的三角函数值
3.角的终边的对称性
(1)β,α的终边关于x轴对称⇔β=-α+2kπ,k∈Z.
(2)β,α的终边关于y轴对称⇔β=π-α+2kπ,k∈Z.
(3)β,α的终边关于原点对称⇔β=π+α+2kπ,k∈Z.
1.下列说法正确的是( B )
A.三角形的内角是第一象限角或第二象限角
B.不论是用角度制还是用弧度制度量一个角,它们与扇形的半径的大小无关
C.若sin α=sin β,则α与β的终边相同
D.若α,β的终边关于x轴对称,则α+β=0
解析 对于A,当三角形内角为π2时,角的终边在y轴上,A错误;对于B,角的大小只与旋转方向及角度有关,B正确;对于C,若α=π6, β=5π6,此时sin α=sin β,但α与β的终边不相同,C错误;对于D,π3与5π3的终边关于x轴对称,但π3+5π3=2π≠0,D错误.
2.已知P(-4,3)是角α的终边上一点,则cs α=( D )
A.45B.-35C.35D. -45
解析 设点P(-4,3)到原点O的距离为r,则 r=(-4)2+32=5,所以cs α=xr=-45,故选D.
3.已知α是第一象限角,那么α2是( D )
A.第一象限角B.第二象限角
C.第一或第二象限角D.第一或第三象限角
解析 易知2kπ<α<π2+2kπ,k∈Z,故kπ<α2<π4+kπ,k∈Z,所以α2是第一或第三象限角.
4.[全国卷Ⅰ]若tan α>0,则( C )
A.sin α>0B.cs α>0C.sin 2α>0D.cs 2α>0
解析 因为tan α>0,所以α为第一或第三象限角,即2kπ<α<2kπ+π2或2kπ+π<α<2kπ+3π2,k∈Z,则4kπ<2α<4kπ+π或4kπ+2π<2α<4kπ+3π,k∈Z.所以2α为第一或第二象限角或终边在y轴的非负半轴上的角,从而sin 2α>0.
5.在直径为20 cm的圆中,4π3的圆心角所对弧的长为 40π3 cm.
解析 由弧长公式l=|α|r可得,弧长为4π3×202=40π3(cm).
6.[易错题]已知扇形的圆心角为30°,其弧长为2π,则此扇形的面积为 12π .
解析 ∵圆心角α=30°=π6,l=|α|r,∴r=2ππ6=12,∴扇形面积S=12lr=12×2π×12=12π.
学生用书P073
命题点1 任意角及其表示
例1 (1)时针经过四个小时,转过了( B )
A.2π3 radB.-2π3 radC.5π6 radD.-5π6 rad
解析 因为时针顺时针旋转,所以转过一圈的弧度为-2π rad,则时针经过四个小时,转过了412×(-2π)rad=-2π3 rad.
(2)终边在直线y=3x上的角的集合为( B )
A.{β|β=kπ+π6,k∈Z}B.{β|β=kπ+π3,k∈Z}
C.{β|β=2kπ+π6,k∈Z}D.{β|β=2kπ+π3,k∈Z}
解析 解法一 易知直线y=3x的倾斜角为π3.若终边落在射线y=3x(x≥0)上,则有β=2nπ+π3,n∈Z,若终边落在射线y=3x(x≤0)上,则有β=2nπ+4π3,n∈Z.综上可得β=kπ+π3,k∈Z.故终边在直线y=3x上的角的集合为{β|β=kπ+π3,k∈Z}.故选B.
解法二 易知直线y=3x的倾斜角为π3.终边落在x轴上的角的集合为{α|α=kπ,k∈Z},将其逆时针旋转π3,即可得到终边在y=3x上的角,故所求集合为{β|β=kπ+π3,k∈Z}.
方法技巧
1.利用终边相同的角的集合可以求适合某些条件的角,方法是先写出与这个角的终边相同的所有角的集合,然后通过对集合中的参数k(k∈Z)赋值来求得所需的角.
2.确定kα,αk(k∈N*)的终边位置的方法:先写出kα或αk的范围,然后根据k的可能取值确定kα或αk的终边所在位置.
训练1 [2023湖北十堰月考]与9π4终边相同的角的表达式中,正确的是( D )
A.45°+2kπ,k∈ZB.k·360°+π4,k∈Z
C.k·360°+315°,k∈ZD.2kπ-7π4,k∈Z
解析 在同一个表达式中,角度制与弧度制不能混用,所以A,B错误.与9π4终边相同的角可以写成2kπ+9π4(k∈Z)的形式,k=-2时,2kπ+9π4=-7π4,315°换算成弧度制为7π4,所以C错误,D正确.故选D.
命题点2 扇形的弧长公式与面积公式
例2 [2023天津南开中学统练]如图1是杭州第19届亚运会会徽,名为“潮涌”,钱塘江和钱江潮头是会徽的形象核心,绿水青山展示了浙江杭州山水城市的自然特征,江潮奔涌表达了浙江儿女勇立潮头的精神气质,整个会徽形象象征着新时代中国特色社会主义大潮的涌动和发展.如图2是会徽的几何图形,设弧AD长度是l1,弧BC长度是l2,几何图形ABCD面积为S1,扇形BOC面积为S2,若l1l2=2,则S1S2=( A )
A.3B.4C.1D.2
解析 设∠BOC=α(α>0),由l1l2=2,得OA·αOB·α=OAOB=2,即OA=2OB,则S1S2=12α·OA2-12α·OB212α·OB2=OA2-OB2OB2=4OB2-OB2OB2=3.故选A.
方法技巧
有关扇形弧长和面积问题的解题策略
(1)求扇形面积的关键是求得扇形的圆心角、半径、弧长三个量中的任意两个量.
(2)在解决弧长问题和扇形面积问题时,要合理地利用圆心角所在的三角形.
(3)扇形面积的最值问题,常转化为二次函数的最值问题.
训练2 (1)[2023广东深圳统考]荡秋千是中华大地上很多民族共有的游艺竞技项目.据现有文献记载,秋千源自先秦.位于广东清远的天子山悬崖秋千建在高198米的悬崖边上,该秋千的缆索长8米,荡起来最大摆角为85°,则该秋千最大摆角所对的弧长为( B )
A.68π9 米B.34π9 米 C.13.6米D.198米
解析 由题意得最大摆角,即圆心角|α|=85π180=17π36,半径R=8,由弧长公式可得l=|α|·R=17π36×8=34π9(米).故选B.
(2)[2024河北张家口期中]如图,已知扇形的周长为6,当该扇形的面积取最大值时,弦长AB=( A )
A.3sin 1B.3sin 2
C.3sin 1°D.3sin 2°
解析 设扇形的圆心角为α(α>0),半径为r,弧长为l,则l+2r=6,l=6-2r,由r>0,l=6-2r>0,可得0<r<3,所以扇形的面积为S=12lr=(3-r)r≤(3-r+r2)2=94,当且仅当3-r=r,即r=32时,扇形的面积S最大,此时l=6-2r=3.因为l=αr,所以扇形的圆心角α=lr=332=2.
如图,取线段AB的中点E,连接OE,由垂径定理可知OE⊥AB,因为OA=OB,所以∠AOE=12∠AOB=12×2=1,所以AB=2AE=2OAsin 1=3sin 1.故选A.
命题点3 三角函数定义的应用
角度1 利用三角函数的定义求值
例3 [2023南京江宁区模拟]在平面直角坐标系中,角α的顶点在坐标原点,始边在x轴的非负半轴上,终边过点(x,4)且tan(-π+α)=-2,则cs α =( B )
A.-255B.-55
C.55D.255
解析 ∵角α的终边过点(x,4)且tan(-π+α)=tan α=-2,∴4x=-2,∴x=-2,∴cs α=-2(-2)2+42=-55,故选B.
方法技巧
三角函数的定义中常见的三种题型及解题方法
训练3 已知角α的终边经过点P(-1,m),且sin α=-35,则tan α的值是( B )
A.±34B.34C.-34D.43
解析 ∵角α的终边经过点P(-1,m),∴sin α=mm2+1=-35,解得m=-34,∴tan α=-m=34.故选B.
角度2 判断三角函数值的符号
例4 (1)[全国卷Ⅱ]若α为第四象限角,则( D )
A.cs 2α>0B.cs 2α<0
C.sin 2α>0D.sin 2α<0
解析 由α为第四象限角,故-π2+2kπ<α<2kπ(k∈Z),可得-π+4kπ<2α<4kπ(k∈Z),所以2α的终边
在第三、四象限或y轴的非正半轴上,因此sin 2α<0,cs 2α的正负无法确定.
(2)已知角α的顶点在坐标原点,始边与x轴非负半轴重合,终边在直线y=3x上,且
sin α<0,P(m,n)是角α终边上一点,且|OP|=10(O为坐标原点),则m-n等于( A )
A.2B.-2C.4D.-4
解析 因为P(m,n)在直线y=3x上,所以n=3m ①,又sin α<0,所以m<0,n<0.由|OP|=10,得m2+n2=10 ②.
联立①②,并结合m<0,n<0,可得m=-1,n=-3,所以m-n=2.
方法技巧
判断三角函数值的符号,先确定角所在象限,再根据三角函数在各象限的符号确定正负.若不确定角所在象限,需分类讨论求解.注意角的终边在坐标轴上的情况.
训练4 [2023福建漳州质检]已知sin θ<0,tan θ<0,则角θ的终边位于( D )
A.第一象限B.第二象限
C.第三象限D.第四象限
解析 由sin θ<0,tan θ<0,根据三角函数值的符号与角的终边所在象限间的关系,可得角θ的终边位于第四象限.故选D.
1.[命题点1]已知cs(θ+π2)<0,cs(θ-π)>0,下列不等式中必成立的是( A )
A.tanθ2>1tanθ2B.sinθ2>csθ2
C.tanθ2<1tanθ2D.sinθ2<csθ2
解析 ∵cs(θ+π2)<0,cs(θ-π)>0,∴sin θ>0,cs θ<0,∴θ是第二象限角,∴π2+2kπ<θ<π+2kπ(k∈Z),∴π4+kπ<θ2<π2+kπ(k∈Z),(注意θ2的取值范围)
∴tanθ2>1tanθ2一定成立.
当θ2在第一象限时,有sinθ2>csθ2,当θ2在第三象限时,有sinθ2<csθ2.故选A.
2.[命题点2/新高考卷Ⅰ]某中学开展劳动实习,学生加工制作零件,零件的截面如图所示.O为圆孔及轮廓圆弧AB所在圆的圆心,A是圆弧AB与直线AG的切点,B是圆弧AB与直线BC的切点,四边形DEFG为矩形,BC⊥DG,垂足为C,tan∠ODC=35,BH∥DG,EF=12 cm,DE=2 cm,A到直线DE和EF的距离均为7 cm,圆孔半径为1 cm,则图中阴影部分的面积为 (52π+4) cm2.
解析 如图,连接OA,由A是切点知OA⊥AG.由B是切点知BC⊥BH.
过A分别作AQ垂直直线DE于点Q,AM垂直直线EF于点M,交DG于点N,交BH于点R,则AQ=7,AM=7.又DE=2,所以AN=5,NG=MF=12-7=5,
所以△ANG是等腰直角三角形,
所以∠GAN=∠OAN=π4,∠AOR=π4.
过点O作OP⊥DG于点P,设OP=3x,则DP=5x,所以OR=PN=7-5x,AR=AN-RN=5-OP=5-3x,又△OAR为等腰直角三角形,因此7-5x=5-3x,于是x=1,OR=2,所以OA=22,因为∠AOR=π4,所以∠AOB=34π.
所以S阴影=12×34π×(22)2+12×(22)2-12π=(52π+4)(cm2).
3.[命题点3角度1/2023贵阳市统考]在平面直角坐标系xOy中,角α,β均以O为顶点, x轴的非负半轴为始边,α的终边与单位圆O相交于第四象限的点P,且点P的横坐标为45,β的终边是将角α的终边绕点O逆时针旋转π4所得,则tan β的值为 17 .
解析 因为P为单位圆上的一点,且位于第四象限,点P的横坐标xP=45,所以点P的纵坐标yP=-1-(45)2=-35,由三角函数的定义可得,tan α=yPxP=-34,又β=α+π4,所以tan β=tan(α+π4)=tanα+11-tanα=17.
4.[命题点3/2021北京高考]若P(cs θ,sin θ)与Q(cs(θ+π6),sin(θ+π6))关于y轴对称,写出一个θ的值 5π12 .
解析 由题意可得cs θ=-cs(θ+π6),sin θ=sin(θ+π6),则θ=2kπ+π-(θ+π6),θ=5π12+kπ,k∈Z,令k=0,则θ=5π12,故θ的一个值为5π12.
学生用书·练习帮P291
1.与-2 025°终边相同的最小正角是( A )
A.135°B.132°C.58°D.12°
解析 因为-2 025°=-360°×6+135°,所以与-2 025°终边相同的最小正角是135°.
2.[2023广东部分学校调研]sinπ6是第( A )象限角.
A.一B.二C.三D.四
解析 因为sinπ6=12∈(0,π2),所以sinπ6是第一象限角.故选A.
3.[2023辽宁辽阳统考]若α是第二象限角,则-π2-α是( B )
A.第一象限角B.第二象限角
C.第三象限角D.第四象限角
解析 由α与-α的终边关于x轴对称,可知若α是第二象限角,则-α是第三象限角,所以-π2-α是第二象限角.故选B.
4.已知角α的终边经过点P(3,t),且sin(2kπ+α)=-35(k∈Z),则t等于( B )
A.-916B.-94C.-34D.94
解析 ∵角α的终边经过点P(3,t),∴r=32+t2,∴sin α=t32+t2.又sin(2kπ+α)=-35=sin α(k∈Z),∴t32+t2=-35,∴t=-94(正值已舍去),故选B.
5.[2023浙江统考]已知点(23,-2)在角α的终边上,则角α的最大负值为( C )
A.-5π6B.-2π3C.-π6D.5π3
解析 易知点(23,-2)在第四象限,且tan α=-223=-33,所以α=-π6+2kπ,k∈Z,故当k=0,α=-π6,此时为最大的负值,故选C.
6.[情境创新]如图所示,《掷铁饼者》取材于希腊的现实生活中的体育竞技活动,刻画的是一名强健的男子在掷铁饼过程中最具有表现力的瞬间.现在把掷铁饼者张开的双臂近似看成一张拉满弦的“弓”,掷铁饼者的手臂长约为π4米,肩宽约为π8米,“弓”所在圆的半径约为1.25米,则掷铁饼者双手之间的距离约为( B )
米米
米米
解析 由题意画出示意图,如图所示,则AB的长为2×π4+π8=5π8(米),OA=OB=1.25米,∠AOB=5π81.25=π2,所以AB=2OA=542米≈1.768米.即掷铁饼者双手之间的距离约为1.768米.
7.[2023江西上饶市第一中学月考]如图所示,终边落在阴影部分(包括边界)的角α的集合为 {α|-120°+k·360°≤α≤135°+k·360°,k∈Z} .
解析 由题图,与阴影部分下侧终边相同的角为-120°+k·360°,且k∈Z,与上侧终边相同的角为135°+k·360°,且k∈Z,所以阴影部分(包括边界)的角α的集合为{α|-120°+k·360°≤α≤135°+k·360°,k∈Z}.
8.已知角α满足sin α<0,且tan α>0,则角α的集合为 {α|2kπ+π<α<2kπ+3π2,k∈Z} ;sinα2·csα2·tanα2 > 0(填“>”“<”或“=”).
解析 由sin α<0,知角α的终边在第三、四象限或在y轴的非正半轴上;又tan α>0,所以角α的终边在第三象限,故角α的集合为{α|2kπ+π<α<2kπ+3π2,k∈Z}.由2kπ+π<α<2kπ+3π2,k∈Z,得kπ+π2<α2<kπ+3π4,k∈Z.当k=2m,m∈Z时,角α2的终边在第二象限,此时sin α2>0,cs α2<0,tan α2<0,所以sinα2·csα2·tanα2>0;当k=2m+1,m∈Z时,角α2的终边在第四象限,此时sin α2<0,cs α2>0,tan α2<0,所以sinα2·csα2·tanα2>0.
9.如图所示,质点P在半径为2的圆周上逆时针运动,其初始位置为
P0(2,-2),角速度为1,那么点P到x轴的距离d关于时间t的函数图象大致为( C )
解析 因为P0(2,-2),所以∠P0Ox=π4.设角速度为ω,则ω=1,所以按逆时针方向旋转时间t后,得∠POP0=t,(θ=ωt,θ为射线OP转过的角度)
所以∠POx=t-π4.由三角函数的定义,知yP=2sin(t-π4),因此d=2|sin(t-π4)|.当t=0时,d=2|sin(-π4)|=2;当t=π4时,d=0,故选C.
10.[2023河北衡水饶阳中学模拟]若扇形的周长为36,要使这个扇形的面积最大,则此时扇形的圆心角α的弧度数为( B )
A.1B.2C.3D.4
解析 设扇形的半径为r,弧长为l,则2r+l=36,所以S=12rl=14(36-l)·l=-14l2+9l(0<l<36),故当l=18时,S取最大值,此时r=9,所以α=lr=189=2,故选B.
11.[2023江苏淮安统考]如图,正六边形ABCDEF的边长为2,分别以点A,B为圆心,AF长为半径画弧,两弧交于点G,则AG,BG,AB围成的阴影部分的面积为 4π3-3 .
解析 如图,连接GA,GB.由题意知,线段GA,GB,AB的长度都等于半径2,所以△GAB为正三角形,则∠GBA=∠GAB=π3,故△GAB的面积为S1=34×22=3,扇形GBA的面积为S2=12×π3×22=2π3,由图形的对称性可知,扇形GAB的面积与扇形GBA的面积相等,所以阴影部分的面积S=2S2-S1=4π3-3.
12.[数学文化/2024江西南昌市等5地开学考试]《梦溪笔谈》是我国科技史上的杰作,其中收录了扇形弧长的近似计算公式:lAB=弦+2×矢 2径.如图,公式中“弦”是指扇形中AB所对弦AB的长,“矢”是指AB所在圆O的半径与圆心O到弦的距离之差,“径”是指扇形所在圆O的直径.若扇形的面积为16π3,扇形的半径为4,利用上面公式,求得该扇形的弧长的近似值为( D )
A.3+1B.23+1C.33+1D.43+1
解析 设该扇形的圆心角为α,由扇形面积公式得12×42×α=16π3,所以α=2π3.如图,取AB的中点C,连接OC,交AB于点D,则OC⊥AB,则OD=OA×cs∠AOD=4csπ3=2,AB=2AD=2×4sinπ3=43,CD=OC-OD=2,所以该扇形的弧长的近似值为lAB=弦+2×矢 2径=AB+2CD22OA=43+2×48=43+1.故选D. 课标要求
命题点
五年考情
命题分析预测
1.了解任意角的概念和弧度制,能进行弧度与角度的互化,体会引入弧度制的必要性.
2.借助单位圆理解三角函数 (正弦、余弦、正切)的定义.
任意角及其表示
该讲知识比较基础,单独命题比较少,常见的命题点有三角函数定义的应用,扇形的弧长公式和面积公式的应用,有时也应用于圆锥的平面展开图的有关计算,题型以选择题和填空题为主,难度不大.预计2025年高考单独命题的概率不大,但作为三角部分的基础,还是需要掌握.
扇形的弧长公式与面积公式
2020新高考卷ⅠT15
三角函数定义的应用
2021北京T14;2020全国卷ⅡT2
定义
长度等于④ 半径长 的圆弧所对的圆心角叫做1弧度的角,弧度单位用符号rad表示,这种用弧度作单位来度量角的单位制叫做弧度制.
圆心角α的弧度数公式
|α|=lr(弧长用l表示,半径用r表示).
角度与弧度的换算
a.1°=π180 rad≈0.017 45 rad;b.1 rad=(180π)°≈57.30°.
弧长公式
l=⑤ |α|r .
扇形面积公式
S=⑥ 12l·r =12|α|·r2.
角α
0°
15°
30°
45°
60°
75°
90°
角α的弧度数
0
π12
⑬ π6
⑭ π4
⑮ π3
5π12
π2
sin α
0
6-24
⑯ 12
⑰ 22
⑱32
6+24
1
cs α
1
6+24
⑲ 32
⑳ 22
㉑ 12
6-24
㉒ 0
tan α
㉓ 0
2-3
㉔ 33
㉕ 1
㉖ 3
2+3
㉗ 不存在
题型
解题方法
已知角α的终边上的一点P的坐标,求角α的三角函数值.
先求出点P到原点的距离r,再利用三角函数的定义求解.
已知角α的一个三角函数值和终边上一点P的横(纵)坐标,求与角α有关的三角函数值.
先求出点P到原点的距离(带参数),根据已知三角函数值及三角函数的定义建立方程,求出未知数,从而求解问题.
已知角α的终边所在的直线方程(y=kx,k≠0),求角α的三角函数值.
先设出终边上一点P(a,ka),a≠0,求出点P到原点的距离,再利用三角函数的定义求解.
注意 由于终边所在的象限不确定,因此取点时应分a>0和a<0两种情况讨论.
相关教案
这是一份备战2025年高考数学精品教案第四章三角函数第2讲同角三角函数的基本关系与诱导公式(Word版附解析),共9页。
这是一份备战2025年高考数学精品教案第四章三角函数第3讲两角和与差的正弦、余弦、正切公式与二倍角公式(Word版附解析),共12页。
这是一份备战2025年高考数学精品教案第四章三角函数第4讲简单的三角恒等变换(Word版附解析),共10页。

