安徽省安庆市2023_2024学年高一生物上学期10月月考试题含解析
展开
这是一份安徽省安庆市2023_2024学年高一生物上学期10月月考试题含解析,共21页。试卷主要包含了单选题,填空题等内容,欢迎下载使用。
1. 叶绿体和线粒体的相同点是( )
①可利用光学显微镜观察
②水作为生理功能的一种原料
③通过其内膜结构增大膜面积
④可控制某些蛋白质的合成
⑤产生的ATP可用于各种生命活动
A. ①②③B. ①②④
C. ①②④⑤D. ②③④⑤
【答案】B
【解析】
【分析】1、叶绿体是绿色植物能进行光合作用的细胞含有的细胞器,是植物细胞的“养料制造车间”和“能量转换站”。
2、线粒体是细胞进行有氧呼吸的主要场所,是细胞的“动力车间”。细胞生命活动所需的能量,大约95%来自线粒体。
【详解】①线粒体可被健那绿染成蓝绿色,叶绿体中含有色素,可利用光学显微镜观察,①符合题意;
②线粒体进行有氧呼吸,叶绿体进行光合作用,均消耗水,同时产生水,②符合题意;
③线粒体内膜折叠形成嵴,叶绿体的类囊体薄膜增大膜面积,③不符合题意;
④线粒体和叶绿体中含有DNA,可通过转录和翻译控制某些蛋白质的合成,④符合题意;
⑤线粒体氧化分解有机物释放能量,一部分以热能散失,另一部分存储在ATP中,用于各种生命活动,叶绿体中光反应产生的ATP只能用于暗反应,⑤不符合题意。
故选B。
2. 下列有关豌豆的叙述,正确为是( )
A. 萌发初期,种子的有机物总量在增加
B. 及时排涝,能防止根细胞受酒精毒害
C. 进入夜间,叶肉细胞内ATP 合成停止
D. 叶片黄化,叶绿体对红光的吸收增多
【答案】B
【解析】
【详解】萌发过程中,因为不能进行光合作用会进行呼吸作用消耗有机物,总量会减少,A错误。及时排涝能防止根部细胞进行无氧呼吸产生酒精,B正确。进入夜间,叶肉细胞进行细胞呼吸能合成ATP,C错误。叶片黄化,叶绿素减少,叶绿体对红光的吸收是减少的,D错误。
【考点定位】本题考查细胞呼吸和光合作用相关知识,意在考察考生对知识点的理解掌握程度。
3. 在愈伤组织形成幼苗的过程中,细胞中不会发生( )
A. 水在叶绿体基质中被分解生成O2
B. 氨基酸在核糖体上缩合形成多肽
C. 脱氧核苷酸在细胞核中聚合成DNA
D. 丙酮酸在线粒体基质中被分解生成CO2
【答案】A
【解析】
【分析】1、植物组织培养过程:外植体脱分化愈伤组织再分化胚状体→新植体.2、愈伤组织的代谢类型是异养需氧型.3、脱分化和再分化过程中,细胞通过有丝分裂方式增殖.
【详解】A、愈伤组织不含叶绿体,不能进行光合作用,因此不会发生水的光解过程,A错误;
B、愈伤组织形成幼苗的过程中,细胞中不断合成蛋白质,即氨基酸在核糖体上脱水缩合形成多肽,B正确;
C、愈伤组织形成幼苗的过程中,细胞通过有丝分裂方式不断增殖,而细胞分裂间期,脱氧核苷酸在细胞核中聚合成DNA,C正确;
D、愈伤组织形成幼苗的过程中,细胞时刻进行着有氧呼吸,而有氧呼吸第二阶段,丙酮酸在线粒体基质中被分解生成CO2,D正确。
故选:A。
4. 下列关于生物学实验的说法中,正确的是( )
A. 甘蔗组织中含糖量高,且颜色接近于白色,故可用于还原糖的检测实验
B. 若探究温度对酶活性的影响,可选择过氧化氢溶液作为底物
C. 可通过溴麝香草酚蓝水溶液由蓝变绿再变黄来检验酵母菌细胞呼吸时CO2的产生
D. 利用发菜进行色素提取和分离实验时,在滤纸条上第二条色素带(自上而下)呈黄色
【答案】C
【解析】
【分析】1、滤纸条从上到下依次是:胡萝卜素(橙黄色)、叶黄素(黄色)、叶绿素a(蓝绿色)、叶绿素b(黄绿色)。
2、CO2可使溴麝香草酚蓝水溶液发生的颜色变化由蓝变绿再变黄。
【详解】A、甘蔗中富含蔗糖,而蔗糖不是还原糖,因此甘蔗不能用于还原糖的鉴定,A错误;
B、酶可以催化过氧化氢分解,加热也能加速过氧化氢的分解,故温度的改变会影响过氧化氢分解,则无法判断是酶分解过氧化氢还是温度使过氧化氢分解,B错误;
C、酵母菌细胞呼吸产生的CO2可使溴麝香草酚蓝水溶液由蓝变绿再变黄,C正确;
D、发菜属于蓝藻,蓝藻内含有藻蓝素和叶绿素,不含黄色的叶黄素,D错误。
故选C。
5. 关于植物根系吸收矿质离子的叙述,正确的是 ( )
A. 植物根系吸收各种矿质离子的速率相同
B. 土壤温度不影响植物根系对矿质离子的吸收
C. 植物根细胞吸收矿质元素离子主要依靠渗透作用
D. 植物根细胞能逆浓度梯度吸收土壤中的矿质元素离子
【答案】D
【解析】
【分析】本题考查植物根系吸收矿质离子的有关问题,意在考查考生能理解所学知识的要点,把握知识间的内在联系,形成知识的网络结构的能力。
【详解】植物根系吸收各种矿质离子的速率各不相同,取决于各种矿质离子的载体的种类、数量和能量,A错;
土壤温度通过影响植物根细胞内酶的活性来影响呼吸作用产生能量,进而影响植物根系对矿质离子吸收的主动运输过程,B错误;
植物根细胞吸收矿质元素离子主要依靠主动运输,C错误;
植物根细胞是通过主动运输(能逆浓度梯度)的方式吸收土壤中的矿质元素离子的,D正确。
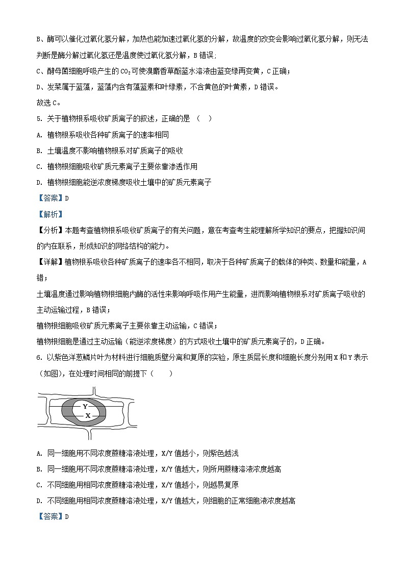
6. 以紫色洋葱鳞片叶为材料进行细胞质壁分离和复原的实验,原生质层长度和细胞长度分别用X和Y表示(如图),在处理时间相同的前提下( )
A. 同一细胞用不同浓度蔗糖溶液处理,X/Y值越小,则紫色越浅
B. 同一细胞用不同浓度蔗糖溶液处理,X/Y值越大,则所用蔗糖溶液浓度越高
C. 不同细胞用相同浓度蔗糖溶液处理,X/Y值越小,则越易复原
D. 不同细胞用相同浓度蔗糖溶液处理,X/Y值越大,则细胞的正常细胞液浓度越高
【答案】D
【解析】
【分析】1、质壁分离的原因分析:
外因:外界溶液浓度>细胞液浓度;
内因:原生质层相当于一层半透膜,细胞壁的伸缩性小于原生质层;
表现:液泡由大变小,细胞液颜色由浅变深,原生质层与细胞壁分离。
2、题图分析:图中Y是细胞长度,X是液泡的长度,所以X/Y表示质壁分离的程度,该比值越小,说明质壁分离程度越大,则失水越多。
【详解】A、同一细胞用不同浓度蔗糖溶液处理,X/Y值越小,表示失水越多,质壁分离越明显,紫色越深,A错误;
B、同一细胞用不同浓度蔗糖溶液处理,X/Y值越大,表示失水越少,质壁分离越不明显,所用蔗糖溶液浓度越低,B错误;
C、不同细胞用相同浓度蔗糖溶液处理,X/Y值越小,表示失水越多,越不易复原,C错误;
D、X/Y值越大,表示该细胞失水越少,则该细胞的正常细胞液浓度越高,D正确。
故选D。
7. 已知淀粉酶的抑制剂有竞争性抑制剂和非竞争性抑制剂两种,其中非竞争性抑制剂通常与酶活性部位以外的基团结合使酶活性下降,增加底物浓度也不可以解除这种抑制。低浓度 NaCl 是淀粉酶的激活剂,能增加酶的活性,但 NaCl 浓度到 1/3 饱和度以上时就会抑制淀粉酶的活性。如图表示淀粉水解的两种情况,其中一定量的某种物质不可能是()
A. 竞争性抑制剂B. 非竞争性抑制剂
C. 低浓度 NaClD. 高浓度 NaCl
【答案】C
【解析】
【分析】酶是活细胞产生的具有生物催化能力的有机物,大多数是蛋白质,少数是RNA;酶的催化具有高效性(酶的催化效率远远高于无机催化剂)、专一性(一种酶只能催化一种或一类化学反应的进行)、需要适宜的温度和pH值(在最适条件下,酶的催化活性是最高的,低温可以抑制酶的活性,随着温度升高,酶的活性可以逐渐恢复,高温、过酸、过碱可以使酶的空间结构发生改变,使酶永久性的失活)。
【详解】A、竞争性抑制剂与底物竞争酶的活性位点,从而降低反应物与酶结合的机会,使反应达到平衡点的时间延长,所以一定量的某种物质可能是竞争性抑制剂,A错误;
B、非竞争性抑制剂与酶活性部位以外的基团结合使酶活性下降,使反应达到平衡点的时间延长,所以一定量的某种物质可能是非竞争性抑制剂,B错误;
C、低浓度NaCl是淀粉酶的激活剂,能增加酶的活性,使反应达到平衡点的时间缩短,所以一定量的某种物质不可能是低浓度NaCl,C正确;
D、由于NaCl浓度到1/3饱和度以上时就会抑制淀粉酶的活性,使反应达到平衡点的时间延长,所以一定量的某种物质可能是高浓度NaCl,D错误。
故选C。
8. 为了研究温度对某种酶活性的影响,设置甲乙丙三个实验组,各组温度条件不同,其他条件相同且适宜,测定各组在不同反应时间内的产物浓度,结果如图。以下分析正确的是
A. 在t时刻之后,甲组曲线不再上升,是由于受到酶数量的限制
B. 在t时刻降低丙组温度,将使丙组酶的活性提高,曲线上升
C. 若甲组温度小于乙组温度,则酶的最适温度不可能大于乙组温度
D. 若甲组温度大于乙组温度,则酶的最适温度不可能大于甲组温度
【答案】C
【解析】
【详解】在t时刻之后,甲组曲线不再上升,是由于受到底物数量的限制,A错误;丙组产物浓度达不到平衡点,说明高温使酶变性失活,在t时刻降低丙组温度,不能使酶的活性提高,B错误;甲组比乙组提前达到平衡点,说明甲组更接近最适温度,若甲组温度小于乙组温度,则酶的最适温度不可能大于乙组温度,C正确;甲组比乙组提前达到平衡点,说明甲组更接近最适温度,若甲组温度大于乙组温度,则酶的最适温度可能大于甲组温度,D错误.
9. 如图所示为ATP 合成的“机器”―ATP 合成酶,(1)为结构模式图,(2)为三维结构图,则下列论述不正确的是( )
A. 该结构存在于线粒体、叶绿体等细胞器中,在代谢旺盛的细胞内含量居多
B. 当细胞合成分泌蛋白时,该“机器”活动频繁,产生大量ATP,造成细胞内ATP含量上升
C. ATP的合成过程需要腺嘌呤核糖核苷酸、Pi等原料
D. 该结构可与双缩脲试剂反应呈现紫色,构成其的单体可参与红细胞内血红蛋白的合成
【答案】B
【解析】
【分析】ATP中A代表腺苷,T是三的意思,P代表磷酸基团。ATP和ADP的转化过程中,能量来源不同:ATP水解释放的能量,来自高能磷酸键的化学能,并用于生命活动;合成ATP的能量来自呼吸作用或光合作用。场所不同:ATP水解在细胞的各处;ATP合成在线粒体、叶绿体、细胞质基质。
【详解】A、该结构为ATP合成酶,与ATP的合成有关,存在于线粒体、叶绿体等细胞器中,在代谢旺盛的细胞内含量居多,A正确;
B、当细胞合成分泌蛋白时,消耗大量的ATP,因此ATP合成酶活动频繁,产生大量的ATP,但不会造成细胞内ATP含量上升,因为ATP可以和ADP迅速转化形成,故细胞内不会有大量的ATP积累,B错误;
C、ATP的合成过程需要二磷酸腺苷(ADP)、Pi等原料,其合成场所为细胞质基质、线粒体和叶绿体,C正确;
D、该结构为蛋白质,构成其的单体为氨基酸,其中含有肽键,可与双缩脲试剂反应呈现紫色,其基本单位氨基酸可参与红细胞内血红蛋白的合成,D正确。
故选B。
10. 马铃薯块茎储藏不当会出现酸味,这种现象与马铃薯块茎细胞的无氧呼吸有关。下列叙述正确的是
A. 马铃薯块茎细胞无氧呼吸的产物是乳酸和葡萄糖
B. 马铃薯块茎细胞无氧呼吸产生的乳酸是由丙酮酸转化而来
C. 马铃薯块茎细胞无氧呼吸产生丙酮酸的过程不能生成ATP
D. 马铃薯块茎储藏库中氧气浓度的升高会增加酸味的产生
【答案】B
【解析】
【分析】有氧呼吸是指细胞在氧气的参与下,通过多种酶的催化作用,把葡萄糖等有机物彻底的氧化分解,产生二氧化碳和水,生成大量ATP的过程。场所是细胞质基质和线粒体。无氧呼吸的场所是细胞质基质,产物是乳酸或酒精和二氧化碳。
【详解】马铃薯块茎无氧呼吸的产物是乳酸,无葡萄糖,A错误;马铃薯块茎细胞无氧呼吸的第一阶段,葡萄糖被分解成丙酮酸,丙酮酸在第二阶段转化成乳酸,B正确;马铃薯块茎细胞无氧呼吸产生丙酮酸属于无氧呼吸的第一阶段,会生成少量ATP,C错误;马铃薯块茎储存时,氧气浓度增加会抑制其无氧呼吸,酸味会减少,D错误。
11. 下题图为乙醇在人体内主要的代谢过程。下列相关叙述,正确的是
A. 乙醇转化为乙酸发生的氧化反应,均由同一种氧化酶催化
B. 体内乙醇浓度越高,与乙醇分解相关的酶促反应速率越快
C. 乙醇经代谢产生的[H]可与氧结合生成水,同时释放能量
D. 正常生理情况下,人体分解乙醇的速率与环境温度呈正相关
【答案】C
【解析】
【分析】
【详解】酶具有专一性,在乙醇转化为乙酸的代谢过程中至少经历两个步骤,需要不同的酶催化,A错误。当底物浓度较低时,酶促反应速率会随着底物浓度增加而加快,当达到一定值后,由于酶量有限,反应速率不再随意底物浓度增加而加快,B错误。乙醇经代谢后可参与有氧呼吸,在有氧呼吸第三阶段产生[H],与氧气结合后生成水释放大量能量 ,C正确。人是恒温动物,环境温度不影响体内温度,不会影响分解乙醇的速率,D错误。故选C。
12. 下列关于呼吸作用的叙述,正确的是()
A. 无氧呼吸的终产物是丙酮酸
B. 有氧呼吸产生的[ H ]在线粒体基质中与氧结合生成水
C. 无氧呼吸不需要O2的参与,该过程最终有[ H ]的积累
D. 质量相同时,脂肪比糖原有氧氧化释放的能量多
【答案】D
【解析】
【详解】A、无氧呼吸的终产物是二氧化碳和酒精,或者分解成乳酸(有机物不彻底分解),而不是丙酮酸,A错误;
B、有氧呼吸前两个阶段产生的[H]在线粒体内膜上与氧结合生成水,B错误;
C、无氧呼吸不需要O2的参与.但该过程中没有[H]的积累,[H]只在细胞质基质中参与反应,C错误;
D、质量相同的脂肪和糖原,脂肪贮存的能量更多,因此比糖原有氧氧化释放的能量多,D正确。
【点睛】本题主要考查无氧呼吸和有氧呼吸的过程、区别与联系,无氧呼吸:C6H12O2C3H6O3(乳酸)+少量能量 C6H12O2C2H5OH(酒精)+2CO2+少量能量有氧呼吸:C6H12O6+6O26CO2+6H2O+大量能量。
13. 呼吸熵(RQ)=呼吸作用释放的CO2量/吸收的O2量。下图是生物氧化分解葡萄糖过程中呼吸熵与氧分压的关系,以下叙述正确的是 ( )
A. 呼吸熵越大,细胞呼吸产生的CO2越多
B. b点有氧呼吸强度大于a点
C. 为延长水果的保存时间,最好将氧分压调至c点
D. c点以后细胞呼吸强度不随氧分压变化而变化
【答案】B
【解析】
【分析】呼吸熵是二氧化碳的释放量与氧气的吸收量的比值,当比值等于1时,说明释放的二氧化碳与吸收的氧气相同,此时生物只进行有氧呼吸;如果二氧化碳的释放量大于氧气的吸收量,说明生物既进行有氧呼吸也进行无氧呼吸,呼吸熵越大,无氧呼吸越强,有氧呼吸越弱。
【详解】呼吸熵是反应的有氧呼吸与无氧呼吸强度大小的量,与释放二氧化碳的量没有直接关系;a点时的呼吸熵大于b点时的呼吸熵,说明b点有氧呼吸强度大于a点;c点时,呼吸熵等于1,说明此时植物只进行有氧呼吸,保存水果应该将水果放在低氧的环境中以抑制其有氧呼吸;c点以后细胞呼吸吸收的氧气与释放的二氧化碳相等,在一定范围内,随着氧气的吸收量增加细胞呼吸强度也不断增强。故选B。
14. 某兴趣小组在室温下进行了酵母菌无氧呼吸的探究实验(如图)下列分析错误的是( )
A. 滴管中冒出的气泡是反应产生CO2的结果
B. 试管中加水的主要目的是制造无氧环境
C. 若试管中的水换成冷水,气泡释放速率下降
D. 被分解的葡萄糖中的能量一部分转移至ATP,其余的存留在酒精中
【答案】D
【解析】
【分析】酵母菌在有氧条件下进行有氧呼吸,产生二氧化碳和水;在无氧条件下进行无氧呼吸,产生酒精和少量二氧化碳。
【详解】A、酵母菌进行无氧呼吸的产物是二氧化碳和酒精,因此滴管中冒出的气泡是反应产生CO2的结果,A正确;
B、本实验目的是探究酵母菌无氧呼吸,试管中加水的目的是排出空气,制造无氧环境,B正确;
C、酶的活性会受温度的影响,若试管中的水换成冷水,酶的活性降低,则气泡释放速率下降,C正确;
D、酵母菌无氧呼吸过程中,被分解的葡萄糖中的能量,一部分释放出来,另一部存留在酒精中,释放的能量中大部分以热能的形式散失,少部分转移到ATP中,D错误。
故选D。
15. 图甲表示在一定条件下某绿色植物细胞内部分物质转化过程,图乙表示在适宜温度条件下该植物净光合速率与环境因素之间的关系。下列叙述正确的是
A. 图甲中①③过程分别表示光合作用的光反应和暗反应
B. 图甲中①②③④四个过程不可能在同一个细胞中进行
C. 图乙中光照强度为B时,细胞内X物质的产生速率比Y物质的产生速率快
D. 图乙中光照强度小于A时,两曲线重合的原因主要是二氧化碳浓度的限制
【答案】C
【解析】
【详解】试题分析:图甲中①③过程都表示光合作用的暗反应阶段,A错误;图甲中①③属于光合作用暗反应,②④属于有氧呼吸,可以在同一个细胞中进行,如叶肉细胞,B错误;分析图乙,光照强度为B时光合作用大于呼吸作用,细胞内X物质的产生速率比Y物质产生速率要快,C正确;分析图乙,光照强度小于A,二氧化碳的浓度不同,但两曲线重叠,说明二氧化碳浓度已不是限制光合作用的因素,光照强度是限制因素,D错误;答案是C。
考点:本题考查光合作用与细胞呼吸的过程,影响光合作用的因素的相关知识,意在考查学生能理解所学知识的要点,把握知识间的内在联系,形成知识网络结构的能力。
16. 下图是水生植物黑藻在光照等环境因素影响下光合速率变化的示意图。下列有关叙述,正确的是
A. t1—t2,叶绿体类囊体膜上的色素吸收光能增加,基质中水光解加快、O2释放增多
B. t2—t3,暗反应(碳反应)限制光合作用。若在t2时刻增加光照,光合速率将再提高
C. t3—t4,光照强度不变,光合速率的提高是由于光反应速率不变、暗反应增强的结果
D. t4后短暂时间内,叶绿体中ADP和Pi含量升高,C3化合物还原后的直接产物含量降低
【答案】D
【解析】
【详解】A、水的光解发生在叶绿体类囊体的薄膜上,A错误;
B、在t2→t3阶段光合作用主要的限制因素是CO2的量,若在t2时刻增加光照,光合速率不会提高,B错误;
C、t3→t4阶段,光照强度不变,CO2的量增加,而CO2增加,首先会影响暗反应阶段,CO2固定增强,C3含量上升,进而导致光反应速率增强,所以光合作用的速率是加快的,C错误;
D、CO2供应不变,光照突然减弱,光反应减弱,消耗的ADP、Pi少,合成产生的ATP、[H]少,从而导致暗反应中C3的还原减弱,因此在t4后短暂时间内,ADP和Pi的含量升高,C3还原后的直接产物含量降低,D正确。
故选D。
17. 落地生根(一种植物)叶片上气孔白天关闭、夜晚开放。为研究其光合作用特点,将落地生根的叶片进行离体培养,在光、暗交替条件下分别测定叶片内的淀粉、pH和苹果酸的含量变化。结果如下图。据此作出的推测,不合理的是
A. 黑暗中叶片从外界吸收CO2生成苹果酸
B. 光照下叶片储存的苹果酸分解释放CO2
C. 黑暗中pH降低与叶片储存苹果酸有关
D. 光照下苹果酸被运至茎、芽等其他器官
【答案】D
【解析】
【详解】黑暗中叶片从外界吸收CO2生成苹果酸,A正确;在光下,落地生根为减少蒸腾作用,把苹果酸作脱羧反应,释放二氧化碳,B正确;黑暗中有苹果酸生成,故pH降低,C正确;由于该实验是在落地生根的叶片进行离体培养下进行,故不能推出苹果酸被运至茎、芽等其他器官,D错误。
18. 夏季晴朗的一天,甲乙两株同种植物在相同条件下CO2 吸收速率的变化如图所示,下列说法正确的是
A. 甲植株在a点开始进行光合作用
B. 乙植株在e点有机物积累量最多
C. 曲线b-c 段和d-e段下降的原因相同
D. 两曲线b-d段不同的原因可能是甲植株气孔无法关闭
【答案】D
【解析】
【详解】a点时,甲植株的光合作用强度等于呼吸作用强度;光合作用开始于a点之前,A错误。6~18时,乙植物都要从环境中吸收二氧化碳;该时间段,光合作用强度大于呼吸作用强度,有机物不断积累,18时积累量达到最大值,B错误。曲线b~c段下降的原因是气孔关闭,二氧化碳供应不足,D正确;d~e段下降的原因是光照强度降低,C错误。
本题考查影响光合作用的因素,属于对识记、理解层次的考查。
19. 图甲表示某植物光合作用速率与光照强度之间的关系;图乙表示某种植物的非绿色器官在不同的氧浓度下,O2吸收量和CO2释放量之间的关系。对下列图示解释不正确的是()
A. 图甲L点时,叶绿体中ADP从类囊体薄膜向叶绿体基质方向移动
B. 图乙中由纵轴、CO2释放量和O2吸收量共同围成的面积表示无氧呼吸生成的CO2总量
C. 影响图甲中曲线上的P点上下移动的主要外界因素是温度
D. 为了有利于贮藏蔬菜和水果,贮藏室内的O2浓度应调节到图乙中N点对应的浓度
【答案】A
【解析】
【分析】分析题图可知:图甲中,P点只进行呼吸作用,M点为光补偿点,L点为光饱和点。图乙进行细胞呼吸,当氧气浓度为0时只进行无氧呼吸,随着氧气浓度逐渐增大,无氧呼吸逐渐减弱,有氧呼吸逐渐增大,在Q点时无氧呼吸消失,图中N点时无氧呼吸和有氧呼吸产生的二氧化碳总量最少,是储存粮食或水果的最适浓度。
【详解】A.叶绿体进行光合作用时,ADP从叶绿体基质向类囊体薄膜方向移动,A错误;
B.图乙中二氧化碳释放量表示有氧呼吸和无氧呼吸二氧化碳释放总量,氧气吸收量等于有氧呼吸二氧化碳释放量,由纵轴二氧化碳释放量和氧气吸收量共同围成的面积表示无氧呼吸生成的二氧化碳总量,B正确;
C.图甲中P点含义是呼吸作用速率,影响呼吸作用速率的主要外界因素是温度,C正确;
D.根据以上分析可知,N点对应的细胞呼吸最弱,有利于水果蔬菜的保存,D正确。
故选A。
20. 下图为研究光合作用的实验装置。用打孔器在某植物的叶片上打出多个叶圆片,再用气泵抽出气体直至叶片沉入水底,然后将等量的叶圆片转至含有不同浓度的NaHCO3溶液中,给予一定的光照,测量每个培养皿中叶圆片上浮至液面所用的平均时间,以研究光合作用速率与NaHCO3溶液浓度的关系。下列有关分析正确的是()
A. 在ab段,随着NaHCO3溶液浓度的增加,光合作用速率逐渐减小
B. 在bc段,单独增加适宜光照或温度或NaHCO3溶液浓度,都可以缩短叶圆片上浮的时间
C. 在c点以后,因NaHCO3溶液浓度过高,使叶肉细胞失水而导致代谢水平下降
D. 因配制的NaHCO3溶液中不含O2,所以整个实验过程中叶片不能进行呼吸作用
【答案】C
【解析】
【分析】影响光合作用的环境因素包括:光照强度、温度、CO2浓度等,一般光合作用达到饱和点时,自变量将不再成为限制因素。NaHCO3溶液是为光合作用提供二氧化碳的。由图可知,在ab段,随着NaHCO3溶液浓度的增加,光合作用速率逐渐增强;bc段,增加NaHCO3溶液浓度,叶圆片上浮的时间基本不变;在c点以后,因NaHCO3溶液浓度过高,叶圆片上浮至液面所用的平均时间增加。
【详解】A、由图可知,在ab段,随着NaHCO3溶液浓度的增加,光合作用速率逐渐增强,释放的氧气量增多,叶圆片上浮至液面所用的平均时间减少,A错误;
B、图中可以看出在bc段,单独增加NaHCO3溶液浓度,不能缩短叶圆片上浮的时间,B错误;
C、在c点以后,因NaHCO3溶液浓度过高,使叶肉细胞失水而导致代谢水平下降,产生氧气量减少,叶圆片上浮至液面所用的平均时间增加,C正确;
D、整个实验过程中叶片都在进行呼吸作用,D错误。
故选C。
【点睛】
二、填空题(本题共计5小题,总分60分)
21. 某研究性学习小组利用荧光素―荧光素酶生物发光法,测定人参愈伤组织中ATP的含量,以研究人参细胞能量代谢的特点。
【实验原理】荧光素在荧光素酶、ATP等物质参与下,进行反应发出荧光;用分光光度计可测定发光强度;当荧光素和荧光素酶都足量时,在一定范围内,ATP含量与发光强度成正比。
【实验步骤】
一、ATP的提取:称取一定量的人参愈伤组织,研磨后沸水浴10min,冷却至室温,离心,取上清液。
二、ATP的测定:吸取一定量的上清液,放入分光光度计反应室内,并注入适量的所需物质,在有氧等适宜条件下进行反应,记录发光强度并计算ATP含量。
请回答:
(1)步骤一中的沸水浴处理,使酶的____被破坏而失活。
(2)荧光素酶价格昂贵,为能准确测定出ATP 的含量,又能节省酶的用量,学习小组探究了“测定ATP 时所需荧光素酶溶液的最佳浓度”,实验结果如图。
①学习小组配制了1×10-8ml/LATP标准液、70mg/L荧光素溶液(过量)和____溶液进行实验。
②结果表明:图中____点所对应的荧光素酶浓度为最佳浓度。e、f、g 点所对应的荧光素酶浓度不同,但发光强度相同,这是因为____。
(3)ATP测定对食品卫生监控有重要意义。食品卫生检验人员利用上述生物发光法测定某熟食品样品中细菌的ATP总含量,测算出了细菌的数量,从而判断食品污染程度。做出上述判断的理由是:每个细菌细胞中ATP的含量____。
【答案】(1)空间结构
(2) ①. 浓度分别为0、10、20、30、40、50、60mg/L荧光素酶 ②. e ③. ATP全部水解(或ATP数量限制)
(3)大致相同且相对稳定
【解析】
【分析】ATP又叫三磷酸腺苷,简称为ATP,其结构式是:A-P~P~P。据图分析,自变量为荧光素酶浓度,浓度梯度是0、10、20、30、40、50、60 mg/L,因变量是发光强度。
【小问1详解】
沸水浴处理时,高温能够使酶分子空间结构被破坏,使酶的活性永久丧失。
【小问2详解】
①由图解的横坐标可知,实验中荧光素酶溶液浓度分别为0、10、20、30、40、50、60mg/L。
②结果表明:图中e、f、g点所对应的荧光素酶浓度不同,但发光强度相同,表明达到e点所对应的荧光素酶浓度时,ATP已经全部水解,即使继续增加酶浓度,由于受ATP数量限制,发光强度也不再增加,因此e点所对应的荧光素酶浓度为最佳浓度。
【小问3详解】
每个细菌细胞中ATP的含量大致相同且相对稳定,可以根据样品中细菌的ATP总含量,测算出细菌的数量。
22. 回答下列I、Ⅱ两小题:
Ⅰ.为探究酵母菌的细胞呼吸,将酵母菌破碎并进行差速离心处理,得到细胞质基质和线粒体,与酵母菌分别装入A~F试管中,加入不同的物质,进行了如下实验(见下表):
注:“+”表示加入了适量相关物质,“一”表示未加入相关物质。
(1)会产生CO2和H2O的试管有____,会产生酒精的试管有____,根据试管____的实验结果可判断出酵母菌进行无氧呼吸的场所。(均填试管编号)
(2)有氧呼吸产生的[H],经过一系列的化学反应,与氧结合形成水。2,4-二硝基苯酚(DNP)对该氧化过程没有影响,但使该过程所释放的能量都以热的形式耗散,表明DNP使分布在____的酶无法合成ATP。若将DNP加入试管E中,葡萄糖的氧化分解____(填“能”或“不能”)继续进行。
Ⅱ.把酵母菌与葡萄糖的混合液摇匀,均分到两个相同的密闭装置甲和乙中(装置中铁丝网上铺有分别用A液或B液浸润过的湿纱布),并将甲、乙装置在相同且适宜的环境中放置相同的时间。请回答下列问题:
(3)在甲装置中,A液为____(填“水”或“10%NaOH溶液”)时,一段时间后,红色液滴左移,左移距离记为a;在乙装置中,B液为____(填“水”或“10%NaOH溶液”)时,在与甲相同的时间内,红色液滴右移,右移距离记为b。
(4)此实验中,设置乙装置进行实验的目的是检测____。在这段实验时间内,甲装置中酵母菌产生的CO2总量为____(用记录的字母表示)。
(5)若a=b,装置中酵母菌无氧呼吸过程消耗的葡萄糖是有氧呼吸过程消耗的葡萄糖的____倍。
【答案】22. ①. C、E ②. B、F ③. B、D、F
23. ①. 线粒体内膜 ②. 能
24. ①. 10%NaOH溶液 ②. 水
25. ①. 混合液中酵母菌无氧呼吸释放的CO2量 ②. a+b
26. 3
【解析】
【分析】题意分析:酵母菌在有氧条件下进行有氧呼吸,无氧条件下进行无氧呼吸。有氧呼吸三个阶段的场所分别为细胞质基质、线粒体基质、线粒体内膜,无氧呼吸两个阶段都发生细胞质基质中。
【小问1详解】
酵母菌在有氧呼吸条件下(既E试管)能产生CO2和H2O;线粒体能利用丙酮酸,不能直接分解葡萄糖,故C试管也能产生CO2和H2O。根据试管B、D、F的实验结果可判断出酵母菌进行无氧呼吸的场所,线粒体中不能完成无氧呼吸过程。
【小问2详解】
有氧呼吸产生的[H],经过一系列的化学反应,与氧结合形成水。2,4-二硝基苯酚(DNP)对该氧化过程没有影响,但使该过程所释放的能量都以热的形式耗散,表明DNP使分布在线粒体内膜的酶无法合成ATP,使得该过程释放的能量无法实现转移到ATP中,而以热能的形式释放,若将DNP加入试管E中,葡萄糖的氧化分解“能”继续进行,因为不影响葡萄糖分解的相关酶。
【小问3详解】
在甲装置中,A液为10%NaOH溶液时,能吸收密闭容器中的二氧化碳,因此其中的氧气被酵母菌利用后转变成二氧化碳被吸收,因此一段时间后,密闭容器中的气压下降,红色液滴左移,左移距离记为a,a代表的是酵母菌有氧呼吸对氧气的吸收量;在乙装置中,B液为“水时,在与甲相同的时间内,红色液滴右移,右移距离记为b,右移的距离代表的是无氧呼吸产生的二氧化碳量。
【小问4详解】
此实验中,设置乙装置进行实验的目的是检测混合液中酵母菌无氧呼吸释放的CO2量。在这段实验时间内,甲装置中酵母菌产生的CO2总量为a+b,其中a代表的是有氧呼吸产生的二氧化碳量,b代表的是无氧呼吸产生的二氧化碳量。
【小问5详解】
若a=b,则说明有氧呼吸和无氧呼吸释放的二氧化碳量相等,在两种呼吸方式产生的二氧化碳量相等的情况下,一分子葡萄糖有氧呼吸产生6分子的二氧化碳,而无氧呼吸消耗1分子葡萄糖会产生2分子的二氧化碳,因此,装置中酵母菌无氧呼吸过程消耗的葡萄糖是有氧呼吸过程消耗的葡萄糖的3倍。
23. 某研究小组用番茄进行光合作用和呼吸作用的实验,得到有关研究结果.结合所给材料,分析回答相关问题.
(1)实验一探究单株番茄光合作用强度与种植密度的关系,结果如甲图所示.与M点相比,N点限制单株光合作用强度的主要外界因素是_____、_____.
(2)实验二测量种植番茄的密闭大棚内一昼夜空气中的CO2含量变化,结果如乙图所示.乙图A、B、C、D、E五点中光合作用强度相对最高的点是_____,表示番茄光合作用和呼吸作用强度相等的点是_____.(用图中字母表示)
(3)实验三采用“半叶法”对番茄叶片的光合作用强度进行测定,其原理是:将对称叶片的一部分(A)遮光,另一部分(B)不做处理,并采用适当的方法阻止两部分的物质和能量转移.在适宜光照下照射4h后(温度也适宜),在A、B的对应部分截取同等面积的叶片,烘干称重,分别记为MA mg、MB mg.B叶片的生理活动状况相当于乙图中曲线的_____段,B叶片被截取部分的总光合作用强度为____mg/h.
【答案】(1) ①. 光照强度 ②. CO2浓度
(2) ①. C点 ②. B点、D点
(3) ①. BD ②.
【解析】
【分析】试题分析:分析甲图:图甲表示种植密度对单株植物光合作用的影响.合理密植有利于植物合理的利用光照,并能保证植物周围环境中有充足的二氧化碳。分析乙图:图乙为种植番茄的密闭大棚内一昼夜空气中的CO2含量变化.图中AB段和DE段,呼吸速率大于光合速率,所以大棚内CO2含量逐渐升高;BD段,光合速率大于呼吸速率,因此大棚内CO2含量逐渐降低;B点和D点,光合速率等于呼吸速率。分析图2:图2表示采用“半叶法”测定番茄叶片的光合作用强度.相同时间段内遮光部分只进行了细胞呼吸,而曝光部分细胞呼吸和光合作用同时进行.
【小问1详解】
实验一:合理密植有利于植物合理的利用光照,同时能保证植物周围环境中有充足的二氧化碳,N点与M点相比较,N点的种植密度过大,植株间的相互影响会导致光照减弱,同时也会导致植物周围环境中的二氧化碳浓度降低,进而导致单株植物光合作用强度降低.
【小问2详解】
实验二:图乙中,二氧化碳浓度的变化是由光合作用和细胞呼吸共同作用的结果,其变化趋势取决于两者间的相对强度,B→C段,大棚内二氧化碳浓度不断降低,直接影响了暗反应中二氧化碳的固定过程,此时斜率最大,即二氧化碳浓度降低的速度最大,故C点光合作用强度最大;B、D两点时,曲线的斜率为0,即二氧化碳浓度不变,此时光合作用和呼吸作用强度相等.
【小问3详解】
实验三:(图丙)采用“半叶法”对番茄叶片的光合作用强度进行测定,其原理是:将对称叶片的一部分(A)遮光,另一部分(B)不做处理,并采用适当的方法阻止两部分的物质和能量转移,相同时间段内遮光部分只进行了细胞呼吸,而曝光部分细胞呼吸和光合作用同时进行,故B叶片进行的生理活动状况相当于乙图中曲线的BD段,实验开始时两者的起始质量相同(可设为a),则两者的重量差M=MB﹣MA=(a+4小时内光合作用合成量﹣4小时内细胞呼吸消耗量)﹣(a﹣4小时内细胞呼吸消耗量)=4小时内光合作用合成量,故B叶片被截取部分的总光合作用强度为 mg/h.
24. 研究发现,植物的Rubisc酶具有“两面性”。当CO2浓度较高时,该酶催化C5与CO2反应,完成光合作用;当O2浓度较高时,该酶却催化C5与O2反应,产物经一系列变化后到线粒体中会生成CO2,这种植物在光下吸收O2产生CO2的现象称为光呼吸。回答下列问题:
(1)在较高CO2浓度环境中,Rubisc酶所催化的反应产物是_______,该产物被还原生成糖类的过程还需要___________(物质)和多种其他酶参加催化。
(2)与光呼吸相区别,研究人员常把有氧呼吸称为“暗呼吸”。从反应条件上看,光呼吸需要光,暗呼吸有光无光均可;从反应场所上看,光呼吸发生在叶绿体和线粒体中,暗呼吸发生在__________中。
(3)图示夏季晴朗的白天某种绿色植物光合作用强度的曲线图,12时左右其光合作用强度明显减弱,而CO2释放速率经测定明显增强,其原因是______。
(4)下图表示测定另一绿色植物每1cm2叶片的重量(mg)变化情况(均考虑为有机物的重量变化)的操作流程及结果。
据分析该植物的实际光合速率______填“小于”、等于”或“大于”)Y+2X)mg/cm2·h。
【答案】(1) ①. 三碳化合物 ②. ATP和NADPH
(2)细胞质基质和线粒体
(3)此时气孔关闭,二氧化碳供应较少,氧气浓度高,光呼吸增强(4)大于
【解析】
【分析】1、温度对光合作用的影响:在最适温度下酶的活性最强,光合作用强度最大,当温度低于最适温度,光合作用强度随温度的增加而加强,当温度高于最适温度,光合作用强度随温度的增加而减弱。
2、二氧化碳浓度对光合作用的影响:在一定范围内,光合作用强度随二氧化碳浓度的增加而增强。当二氧化碳浓度增加到一定的值,光合作用强度不再增强。
3、光照强度对光合作用的影响:在一定范围内,光合作用强度随光照强度的增加而增强。当光照强度增加到一定的值,光合作用强度不再增强。
4、总光合速率=净光合速率+呼吸速率
【小问1详解】
当CO2浓度较高时,Rubisc酶催化C5与CO2反应,产物是C3。C3还原需要[H]和ATP。酶的专一性是指一种酶只能催化一种或一类物质的化学反应,因此Rubisc酶的“两面性”与酶的专一性相矛盾。
【小问2详解】
“暗呼吸”即有氧呼吸在有光和无光的条件下均能进行,其场所是细胞质基质和线粒体。
【小问3详解】
中午12时左右,光照过强,温度过高,使得叶片气孔关闭,二氧化碳供应减少,导致光合作用减弱.
【小问4详解】
黑暗条件下,植物只进行呼吸作用,由于1h后重量由M变为M-X,则呼吸速率为X mg/cm2h;光照1h,重量的增加为(M+Y)—(M—X)=Y+X,即净光合速率为Y+X,则实际光合速率=净光合速率+呼吸速率=Y+X+X=Y+2X。
25. 在一个密闭容器内放入某绿色植物,用红外线测量仪测得不同光照下,该绿色植物从容器中吸收的CO2净增量36mg/h(定值),若放在黑暗环境中,测得容器内CO2净增量为20mg/h,现分别在m勒克斯(lx)和n勒克斯(lx)光照强度下测得有关数据(如图),设呼吸作用释放的CO2扩散到叶绿体中被利用的转化率为定值a.
(1)a值为_____.
(2)光照强度为n lx时的呼吸作用强度_____黑暗时的呼吸作用强度(填“<”“>”或“=”),引起这种差异的因素是_____.
(3)在光照强度为n lx的条件下放置4h,然后移入黑暗中_____h后,有机物净积累量为零.
(4)设光合作用总反应式为:6CO2十12H2O→C6H12O6十6H2O+6O2(条件:光和叶绿体),在p lx光照下1h内实际合成C6H12O6的量为60mg,则在此段时间内呼吸作用释放CO2的平均速率为_____mg/h.
【答案】 ①. 0.8 ②. > ③. 温度 ④. 6.3(h) ⑤. 65
【解析】
【小问1详解】
根据题干所给出的在不同光照条件下,绿色植物吸收的CO2净增量为36mg/h为定值,再结合图形可分析得a值为子函数y=ax+b的斜率(定值).代入x=10,Y=44,b=36(定值),得a=0.8。
【小问2详解】
有(1)可知,这条直线的子函数表达式为:y=0.8x+36,依据子函数表达式可求出n lx光照条件下的呼吸速率=(54﹣36)÷0.8=22.5mg/h,此时呼吸速率明显大于黑暗时的呼吸作用强度,引起这种差异的因素是温度。
【小问3详解】
nlx的光照条件下放置4h的CO2吸收量=54×4mg,而CO2释放量=22.5×4mg,故有关系式(54﹣22.5)×4=20×t成立,解得:t=6.3。
【小问4详解】
试管编号
加入的物质
细胞质基质
A B
线粒体
C D
酵母菌
E F
葡萄糖
一+
一+
++
丙酮酸
+一
+一
一一
氧气
+一
+一
+一
相关试卷
这是一份广西柳州市2023_2024学年高一生物上学期10月月考试题含解析,共25页。试卷主要包含了单项选择题,多项选择题,非选择题等内容,欢迎下载使用。
这是一份安徽省六安市2023_2024学年高三生物上学期10月月考试题含解析,共22页。
这是一份安徽省阜阳市2023_2024学年高一生物上学期10月月考试题含解析,共18页。试卷主要包含了本卷主要考查内容, 衣藻和发菜都能进行光合作用等内容,欢迎下载使用。

