


江苏省南通市如东通州区2024-2025学年高一上学期期中生物试题
展开
这是一份江苏省南通市如东通州区2024-2025学年高一上学期期中生物试题,共8页。试卷主要包含了单项选择题,多项选择题,非选择题等内容,欢迎下载使用。
一、单项选择题:本部分包括20题,每题2分,共计40分。每题只有一个选项最符合题意。
1.植物吸收的32P可以用来合成的有机物是( )
A.氨基酸B.叶绿素C.脱氧核糖D.磷脂
2.脂肪是良好的储能物质。从元素的组成上看,在脂肪中的含量显著低于糖类的元素是( )
A.碳元素B.氢元素C.氧元素D.氮元素
3.下列细胞结构中不含核酸的是( )
A.线粒体B.细胞膜C.核糖体D.细胞核
4.在鉴定还原糖、脂肪、蛋白质和淀粉的实验中,需要进行水浴加热的是( )
A.还原糖B.脂肪C.蛋白质D.淀粉
5.固醇在人体内参与多种生命活动。下列不属于其主要功能的是( )
A.构成动物细胞膜的重要成分B.作为细胞的良好储能物质
C.促进生殖器官的发育D.参与血液中脂质的运输
6.紫外线能直接损伤皮肤的表皮层和真皮层,使其中的胶原蛋白结构被破坏,导致皮肤光老化。口服胶原蛋白经过酶水解形成分于量较小的胶原蛋白肽(CP)可以改善皮肤的健康状况。下列叙述错误的是( )
A.紫外线和高温可破坏胶原蛋白的肽键B.CP可与双缩脲试剂发生显色反应
C.胶原蛋白经过酶水解后空间结构改变D.胶原蛋白与CP的氨基酸种类可能不同
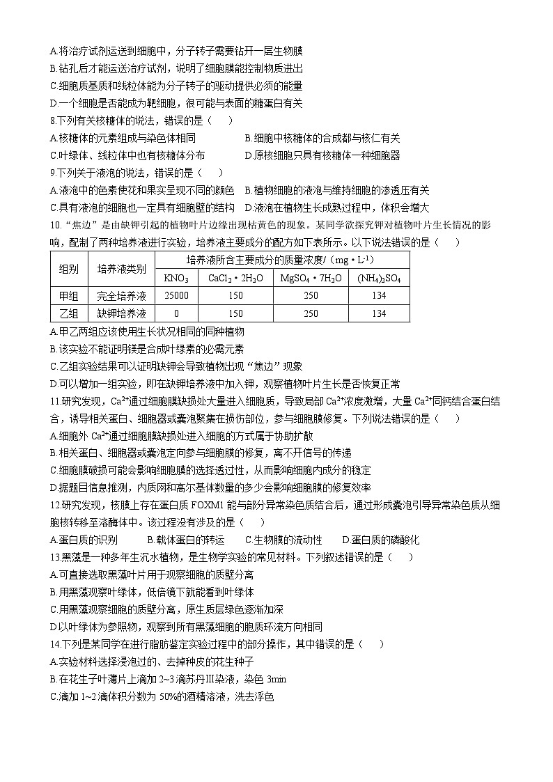
7.科学家设计的仅1纳米宽的分子转子,与特定的靶细胞结合后,该转子可由紫外光驱动,能以每秒200~300万的转速进行旋转,从而在单个细胞的膜上钻孔。下列分析错误的是( )
A.将治疗试剂运送到细胞中,分子转子需要钻开一层生物膜
B.钻孔后才能运送治疗试剂,说明了细胞膜能控制物质进出
C.细胞质基质和线粒体能为分子转子的驱动提供必须的能量
D.一个细胞是否能成为靶细胞,很可能与表面的糖蛋白有关
8.下列有关核糖体的说法,错误的是( )
A.核糖体的元素组成与染色体相同B.细胞中核糖体的合成都与核仁有关
C.叶绿体、线粒体中也有核糖体分布D.原核细胞只具有核糖体一种细胞器
9.下列关于液泡的说法,错误的是( )
A.液泡中的色素使花和果实呈现不同的颜色B.植物细胞的液泡与维持细胞的渗透压有关
C.具有液泡的细胞也一定具有细胞壁的结构D.液泡在植物生长成熟过程中,体积会增大
10.“焦边”是由缺钾引起的植物叶片边缘出现枯黄色的现象。某同学欲探究钾对植物叶片生长情况的影响,配制了两种培养液进行实验,培养液主要成分的配方如下表所示。以下说法错误的是( )
A.甲乙两组应该使用生长状况相同的同种植物
B.该实验不能证明镁是合成叶绿素的必需元素
C.乙组实验结果可以证明缺钾会导致植物出现“焦边”现象
D.可以增加一组实验,即在缺钾培养液中加入钾,观察植物叶片生长是否恢复正常
11.研究发现,Ca2+通过细胞膜缺损处大量进入细胞质,导致局部Ca2+浓度激增,大量Ca2+同钙结合蛋白结合,诱导相关蛋白、细胞器或囊泡聚集在损伤部位,参与细胞膜修复。下列说法错误的是( )
A.细胞外Ca2+通过细胞膜缺损处进入细胞的方式属于协助扩散
B.相关蛋白、细胞器或囊泡定向参与细胞膜的修复,离不开信号的传递
C.细胞膜破损可能会影响细胞膜的选择透过性,从而影响细胞内成分的稳定
D.据题目信息推测,内质网和高尔基体数量的多少会影响细胞膜的修复效率
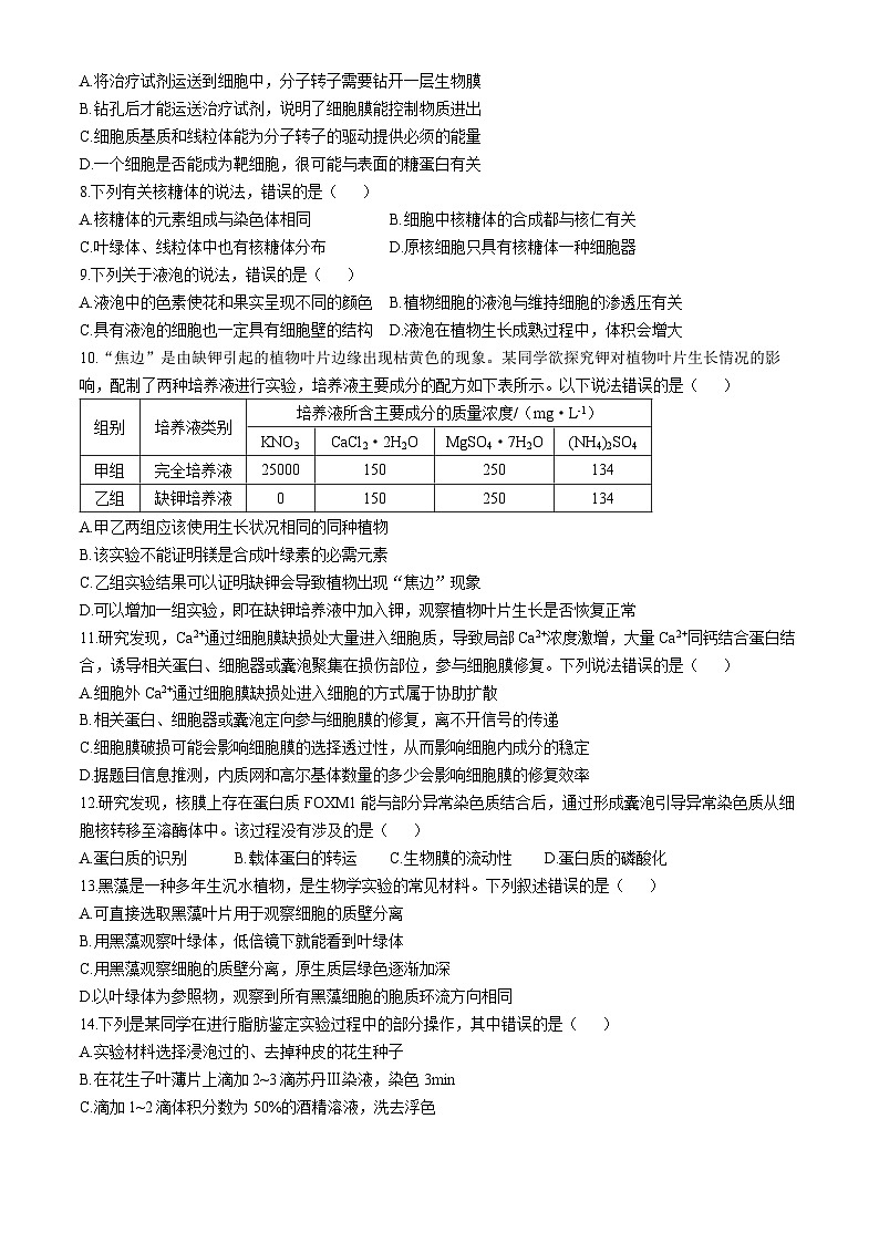
12.研究发现,核膜上存在蛋白质FOXM1能与部分异常染色质结合后,通过形成囊泡引导异常染色质从细胞核转移至溶酶体中。该过程没有涉及的是( )
A.蛋白质的识别B.载体蛋白的转运C.生物膜的流动性D.蛋白质的磷酸化
13.黑藻是一种多年生沉水植物,是生物学实验的常见材料。下列叙述错误的是( )
A.可直接选取黑藻叶片用于观察细胞的质壁分离
B.用黑藻观察叶绿体,低倍镜下就能看到叶绿体
C.用黑藻观察细胞的质壁分离,原生质层绿色逐渐加深
D.以叶绿体为参照物,观察到所有黑藻细胞的胞质环流方向相同
14.下列是某同学在进行脂肪鉴定实验过程中的部分操作,其中错误的是( )
A.实验材料选择浸泡过的、去掉种皮的花生种子
B.在花生子叶薄片上滴加2~3滴苏丹Ⅲ染液,染色3min
C.滴加1~2滴体积分数为50%的酒精溶液,洗去浮色
D.换高倍镜观察可以转动粗准焦螺旋将物象调至清晰
15.细胞膜主要由磷脂分子和蛋白质分子组成。下列说法错误的是( )
A.细胞膜的选择透过性与膜脂和膜蛋白有关
B.磷脂的亲水性使脂溶性小分子不易透过膜
C.载体蛋白和通道蛋白均属于生物膜的转运蛋白
D.细胞膜表面的糖被具有信息识别、传递的功能
16.脂质体是以双层磷脂分子制备的中空泡状结构的人工膜,可用于介导基因的转移、药物的运输。下列关于脂质体的说法,错误的是( )
A.脂质体介导基因转移的原理是利用了膜的流动性
B.脂质体因为结构简单,其选择透过性低于细胞膜
C.水分子进入脂质体的方式属于自由扩散或协助扩散
D.作为药物的运载体,脂溶性药物包在两层磷脂分子之间
17.病毒感染后会通过重塑宿主的细胞骨架和生物膜系统,形成用于病毒复制的特化亚细胞结构,称为“病毒工厂”。下列叙述正确的是( )
A.组成生物膜系统的各种膜成分和功能相同
B.细胞骨架参与物质运输、信息传递等生命活动
C病毒能够完成增殖和侵染,是基本的生命系统
D.在培养基中对病毒进行扩大培养后再侵染宿主细胞
18.下图为真核细胞细胞核及周围部分结构的示意图。下列相关叙述错误的是( )
A.图中1既可与5相连,又可与质膜相连,构成细胞内的运输通道
B.图中2是蛋白质、核酸等大分子物质自由进出细胞核的通道
C.图中3为细胞内DNA的主要载体,在细胞分裂时高度螺旋化
D.若图中4被破坏,则会导致细胞中蛋白质的合成受影响
19.哺乳动物成熟红细胞的细胞膜含有丰富的水通道蛋白,硝酸银(AgNO3)可使水通道蛋白失去活性。下列叙述错误的是( )
A.经AgNO3处理的红细胞在低渗蔗糖溶液中会膨胀
B.经AgNO3处理的红细胞在高渗蔗糖溶液中不会变小
C.未经AgNO3处理的红细胞在低渗蔗糖溶液中会迅速膨胀
D.未经AgNO3处理的红细胞在高渗蔗糖溶液中会迅速变小
20.如今新鲜的蔬果表面常有水溶性的有机农药残留。现取新鲜红苋菜若干浸入一定量纯水中,每隔一段时间,取出一小片菜叶,测定其细胞液浓度,结果如图。下列叙述正确的是( )
A.AB段细胞吸水,显微镜下可见细胞体积明显增大
B.B点时,细胞液与外界溶液没有水的交换
C.AB段发生质壁分离,BC段发生质壁分离复原
D.BC段说明细胞对农药残留和水的吸收是两个相对独立的过程
二、多项选择题:本题包括4小题,每小题3分,共12分。每小题给出的四个选项中,有不止一个选项符合题意。每小题全选对者得3分,选对但不全的得1分,错选或不答的得0分。
21.下列关于植物细胞质壁分离实验的叙述,正确的是( )
A.实验过程中进行了3次观察,采用了自身对照的方法
B.为尽快观察到质壁分离现象,应在盖玻片四周均匀滴加蔗糖溶液
C.用洋葱鳞片叶无色内表皮细胞作实验材料无法观察到质壁分离现象
D.用鳞片叶外表皮不同部位进行实验,观察到的质壁分离程度可能不同
22.受体是一类能够识别和选择性结合信号分子的物质,可分为细胞内受体和细胞表面受体,如下图所示。相关叙述错误的有( )
甲图 乙图
A.细胞间进行信息交流必须依赖于细胞质膜上的受体
B.穿过细胞质膜才能与细胞内受体结合的信号分子通常为脂溶性分子
C.精子和卵细胞之间通过直接接触实现识别与结合,无需信号分子参与
D.信号分子的合成和分泌均与核糖体、内质网和高尔基体等细胞器有关
23.植物组织细胞在特定的环境条件下能够吸收蔗糖,其吸收蔗糖的方式如图所示。下列有关分析正确的是( )
A.蔗糖-H+共转运体和H+-ATP酶不需要高尔基体加工
B.转运蔗糖时,蔗糖-H+共转运体的空间结构发生变化
C.使用ATP合成抑制剂处理细胞,会使蔗糖运输速率下降
D.细胞外的pH值高于细胞内时,有利于植物细胞吸收蔗糖
24.ZnT1是一种锌离子转运蛋白,可将Zn2+从细胞内运输到细胞外。细胞内Cu2+含量过高会诱发细胞死亡,导致威尔逊氏疾病。为探究ZnT1与Cu2+转运的关系,研究者进行了以下3组实验,结果如图所示。下列说法正确的是( )
A.铜和锌都是细胞内重要的微量元素,常以离子的形式存在
B.对照组的处理为“癌细胞+等量等渗不含Cu2+的培养液”
C.ZnT1可转运(Cu2+和Zn2+,证明该转运蛋白不具有专一性
D.可通过低铜饮食减少食物中铜的摄入来缓解威尔逊氏疾病的症状
三、非选择题:本题包括4小题,除特别标注外,每空1分,共48分。
25.(12分)下图是4类细胞的部分亚显微结构模式图,请回答下列问题。
(1)图中可表示支原体的是细胞________(填罗马序号),它与其他三种细胞结构上最主要的区别是________。
(2)细胞Ⅳ与Ⅱ相比,其特有的细胞器是[ ](填序号)________(填名称),该细胞器的作用是________。这两类细胞的边界是________(填名称)。
(3)图中⑧所代表完整结构的功能是:是遗传信息库,是________和________的控制中心。
(4)细胞Ⅰ并不适合用来获取纯净的细胞膜的理由是________。
(5)细胞质中的细胞器并非漂浮于细胞质中,细胞质中支持它们的结构称为________,是由________组成的网架结构。
(6)肺炎治疗常用以下两种抗生素,抗菌机制如下表所示,表中________类药物对支原体引发的肺炎治疗效果更理想,理由是________。
26.(12分)下图是细胞自噬发生的过程图解。泛素是一类由单条肽链组成的小分子蛋白质,其单肽链包含76个氨基酸,泛素主要负责标记细胞中需要被降解的蛋白质。被泛素标记的错误折叠的蛋白质或损伤的细胞器可通过细胞自噬被溶酶体水解成小分子物质,然后这些小分子物质会被细胞重新利用。请回答下列相关问题。
(1)细胞合成泛素的最初场所(细胞器)是________,合成1分子泛素过程中会脱去________个水分子。
(2)错误折叠蛋白质的折叠过程可能发生在________(填细胞器名称)中,若蛋白质没有发生错误折叠,通常会被运输到________(填细胞器名称)中进行进一步修饰加工。
(3)错误折叠的蛋白质和损伤的线粒体被泛素标记后与________特异性结合,被包裹进吞噬泡与来自[ ](填字母)________(填细胞器名称)的初级溶酶体融合形成次级溶酶体,此过程体现了生物膜具有________。没有泛素标记的蛋白质和其他物质不能进入吞噬泡中,细胞具有这种特性的意义是________(2分)。
(4)检测发现次级溶酶体内的pH约为5,而细胞质基质中的pH约为7,次级溶酶体保持其低pH的原因可能是________。少量溶酶体破裂,是否一定会损伤其他正常的细胞结构?________,原因是________。
27.(12分)外泌体是一种由细胞产生并释放的胞外囊泡,包裹着蛋白质、RNA、脂质等物质。其产生过程如下图所示,图中a~f表示相关结构。请回答下列问题。
注:图中d、e、f依次为早期内体、晚期内体、溶酶体
(1)细胞中各种细胞器的形态、结构不同,在功能上也各有分工。分离细胞器常用的方法是________。
(2)外泌体膜和其他生物膜均以________为基本支架。科学家通常采用________(填科学方法)追踪外泌体内蛋白质的合成和转移路径后发现依次经过的细胞器为________(填字母)。
(3)蛋白质、RNA以________方式进入小泡内,形成内含多膜泡的晚期内体。晚期内体中的物质去向包括进入________被分解、以外泌体形式排出细胞。外分泌体能直接与靶细胞融合的物质基础是________,外泌体以不同途径作用于靶细胞,其功能主要是________。
(4)为研究脂肪干细胞外泌体对皮肤创伤面愈合的影响,某研究团队利用皮肤损伤的模型小鼠设计了如下实验。
28.(12分)胃是人体的消化器官,胃壁细胞分泌的胃酸在食物消化过程中起重要作用,下图表示胃壁细胞分泌胃酸的机制,其中质子泵((H+-K+-ATP酶)位于胃壁细胞,能通过催化ATP水解完成H+/K+的跨膜转运,对胃酸的分泌有重要的生理意义。若胃酸分泌过多,则会引起胃溃疡。图中数字表示物质转运过程。请回答下列问题。
(1)①过程中CO2通过细胞膜进入细胞的运输方式为________,影响CO2运输速率的CO2因素是________。
(2)②过程Cl-进入胃壁细胞的运输方式为________,判断的依据是________(2分)。
(3)参与③过程的质子泵具有________功能(2分)。
(4)药物奥美拉唑是一种质子泵活性抑制剂,通常被用来治疗胃酸过多导致的胃溃疡。推测它的作用机理是________(2分)。请你再尝试提出一种治疗胃酸过多的方案________。
(5)胃黏膜________(填:属于/不属于)生物膜系统,理由是________。
注意事项
考生在答题前请认真阅读本注意事项及各题答题要求
1.本试卷共8页,包含单项选择题(第1题~第20题,共40分)、多项选择题(第21题~第24题,共12分)、非选择题(第25题~第28题,共48分)三部分。本次考试满分为100分,考试时间为75分钟。考试结束后,请将答题卡交回。
2.答题前,请您务必将姓名、考试号等用书写黑色字迹的0.5毫米签字笔填写在答题卡上。
3.请认真核对答题卡表头规定填写或填涂的项目是否准确。
4.作答非选择题必须用书写黑色字迹的0.5毫米签字笔写在答题卡上的指定位置,在其它位置作答一律无效。作答选择题必须用2B铅笔把答题卡上对应题目的答案标号涂黑。如需改动,请用橡皮擦干净后,再选涂其它答案。
组别
培养液类别
培养液所含主要成分的质量浓度/(mg·L-1)
KNO3
CaCl2·2H2O
MgSO4·7H2O
(NH4)2SO4
甲组
完全培养液
25000
150
250
134
乙组
缺钾培养液
0
150
250
134
抗生素药物
杀菌机制
大环内酯类
作用于原核细胞核糖体,阻碍蛋白质合成,起到抑菌作用
头孢菌素类
可以影响细菌细胞壁的合成从而起到杀菌作用
实验步骤
简要操作过程
选取实验材料
选取若干皮肤损伤面积相似的模型鼠,________分为甲、乙两组
制备外泌体悬液
收集来自于脂肪干细胞的外泌体,用PBS缓冲液制成外泌体悬液
实验处理
甲组:将________注射到皮肤损伤的模型小鼠皮下
乙组:将等量的外泌体悬液注射到皮肤损伤的模型小鼠皮下
实验结果
实验结论
________(2分)。
2024~2025学年度第一学期期中学情检测
高一生物参考答案及评分标准
一、选择题:本题包括20小题,每题2分,共40分。每小题只有一个选项最符合题意。
1.D 2.C 3.B 4.A 5.B 6.A 7.C 8.B 9.C 10.C
11.A 12.B 13.D 14.D 15.B 16.C 17.B 18.B 19.B 20.D
二、多项选择题:本题包括4个小题,每小题3分,共12分。每小题给出的四个选项中,有不止一个选项符合题意。每小题全选对者得3分,选对但不全的得1分,错选或不答的得0分。
21.AD 22.ACD 23.BC 24.ABD
三、非选择题:本题包括4小题,特殊注明除外,每空1分,共48分。
25.(12分)
(1)Ⅲ 没有核膜为界的细胞核(2)③中心体 与细胞的有丝分裂有关 细胞膜
(3)细胞代谢 遗传(4)具有细胞核和多种细胞器
(5)细胞骨架 蛋白质纤维
(6)大环内酯 支原体属于原核生物且无细胞壁,大环内酯类药物能作用于原核细胞核糖体,阻碍蛋白质合成,起到抑菌作用
26.(12分)
(1)核糖体 75(2)内质网 高尔基体
(3)自噬受体 C高尔基体 一定的流动性 保证正常折叠的蛋白质和未损伤的线粒体不会进入吞噬泡,从而避免被次级溶酶体中的水解酶水解(2分)
(4)次级溶酶体中的水解酶最适pH是5 不会 细胞质基质中的pH约为7,进入细胞质基质中的水解酶活性会降低或失活
27.(12分)
(1)差速离心法(2)磷脂双分子层 同位素示踪法 abc
(3)胞吞 溶酶体 生物膜的基本组成成分和结构相似 细胞间的信息交流(或调节其他细胞的代谢)
(4)随机均等 适量PBS缓冲液 脂肪干细胞的外泌体可促进皮肤创伤面愈合(2分)
28.(12分)
(1)自由扩散 胃壁细胞膜两侧的CO2浓度差
(2)主动运输 需要载体蛋白协助,还利用了细胞内外HCO3-势能差(2分)
(3)催化和运输(2分)
(4)抑制了H+-K+-ATP酶的活性,减少了胃酸的分泌(2分)服用碱性药物,中和胃酸
(5)不属于 生物膜系统是指细胞内的细胞膜、细胞器膜和核膜构成的系统,而胃粘膜则是由胃壁细胞构成的单层细胞结构
相关试卷
这是一份江苏省南通市如皋十校2024-2025学年高一上学期11月期中生物试题,共9页。试卷主要包含了单项选择题,非选择题等内容,欢迎下载使用。
这是一份江苏省南通市如皋十校2024-2025学年高一上学期11月期中生物试题,共6页。
这是一份江苏省南通市如皋十校2024-2025学年高一上学期11月期中生物试题(无答案),共8页。试卷主要包含了单项选择题,非选择题等内容,欢迎下载使用。