资料中包含下列文件,点击文件名可预览资料内容







还剩3页未读,
继续阅读
所属成套资源:九师联盟2025届高三上学期教学质量监测11月联考
成套系列资料,整套一键下载
九师联盟2025届高三上学期教学质量监测11月联考化学
展开
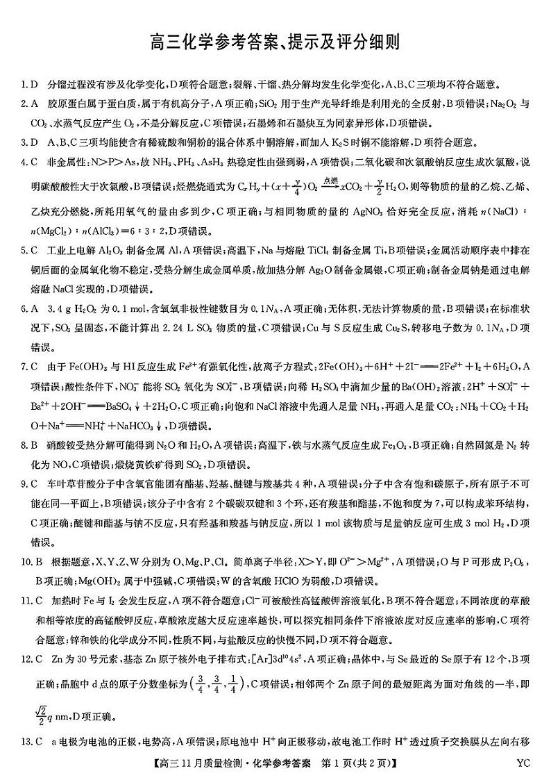
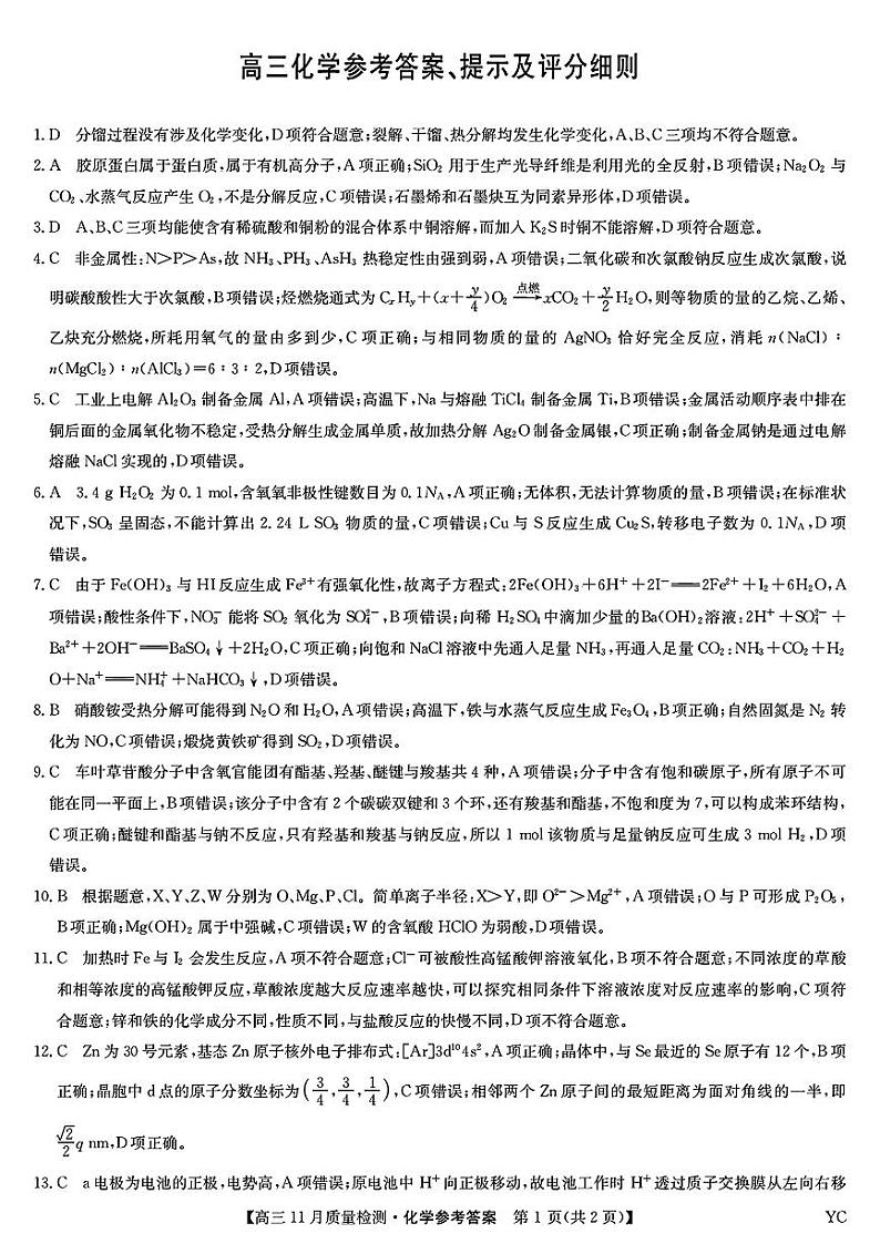
这是一份九师联盟2025届高三上学期教学质量监测11月联考化学,文件包含化学试题pdf、化学pdf、化学答案pdf等3份试卷配套教学资源,其中试卷共14页, 欢迎下载使用。
相关试卷
辽宁省丹东市2024届高三上学期期末教学质量监测化学:
这是一份辽宁省丹东市2024届高三上学期期末教学质量监测化学,文件包含丹东市2023-2024上学期期末高三化学试题pdf、丹东市2023-2024上学期期末高三化学试题答案pdf等2份试卷配套教学资源,其中试卷共10页, 欢迎下载使用。
2024沈阳高三上学期教学质量监测(一)化学PDF版无答案:
这是一份2024沈阳高三上学期教学质量监测(一)化学PDF版无答案,共8页。
2023汕头高三上学期教学质量监测试题化学无答案:
这是一份2023汕头高三上学期教学质量监测试题化学无答案,共10页。试卷主要包含了单项选择题,非选择题等内容,欢迎下载使用。