


江苏省镇江市丹徒区2024-2025学年八年级上学期11月期中道德与法治试题
展开
这是一份江苏省镇江市丹徒区2024-2025学年八年级上学期11月期中道德与法治试题,共8页。试卷主要包含了单项选择题,材料分析题等内容,欢迎下载使用。
(本卷共6页,共33题; 全卷满分100分,考试时间50分钟)
第Ⅰ卷 (选择题 共70分)
一、单项选择题:下列各题的四个选项中,只有一项是最符合题意的。请在答题卷上填涂你认为正确的选项。(本大题共30小题, 1-20每题2分, 21-30每题3分, 共70分)
1. 用生活中的材料做实验,进行一场科学探究; 走进博物馆,做小小讲解员; 行走大好河山,了解国情民情……暑假间的这些“有意思也有意义”作业,可以帮助我们中学生
A. 感受社会生活 B. 协调邻里关系
C. 感恩父母教诲 D. 敢于迎难而上
2. 杜祥琬院士的话语(右侧) 告诉我们
A. 每个人在一生中扮演者不同的角色
B. 个人的生存和发展离不开社会
C. 每个人的梦想都是与国家一致的
D. 随着年龄增长,我们对生活的感受越来越丰富
3. 2024年4月,神舟十八号航天员叶光富(籍贯四川省)、李聪(籍贯河北省) 、李广苏(籍贯江苏省) 乘神舟、赴太空。三位宇航员的社会关系属于
A. 血缘关系 B. 地缘关系 C. 业缘关系 D. 合作关系
4. 暑假里,中学生小华经历了很多“大事”,以下是他的日记节选。这种经历有助于
①养成亲社会行为 ②在社会课堂中成长
③做好职业生涯规划 ④从社会中获得物质支持
A. ①② B. ①③ C. ②④ D. ③④
5. 青少年处于走向社会的关键时期,应主动了解社会,融入社会,积极投身于社会实践。下列名言与这一观点不一致的是
A. “夫喜群而恶独,相扶而相植者,人情之所乐也”
B. “风声雨声读书声声声入耳,家事国事天下事事事关心”
C. “苟利国家生死以. 岂因祸福避趋之”
D. “非淡泊无以明志,非宁静无以致远”
6. 有观点认为,青少年要把网络当成工具,而不要成为网络的奴隶。该观点
A. 强调了要合理利用网络 B. 否定了网络的消极作用
C. 强调了自由是有界限的 D. 否定了网络的积极作用
7. 《未成年人网络保护条例》于2024年1月1日起正式施行,这是我国出台的第一部专门性的未成年人网络保护综合立法。这样做是因为
A. 促进未成年人在网络空间健康成长 B. 未成年人享有特殊权利和特殊保护
C. 网络为保护未成年人成长奠定基础 D. 未成年人应做到理性参与网络生活
8. 2024年《中国互联网络发展状况统计报告》显示,全国一体化政务服务平台基本建成,加大了信息公开力度,监督政府不断提高服务水平。这说明
A. 我国扩大了民主权利内容 B. 网络提升了经济发展水平
C. 网络推动了民主政治进步 D. 我国加强了法治宣传教育
9. 近年来,“文博热”持续升温,博物馆成为热门打卡地。一些热门博物馆不仅门票“一票难求”,馆方的讲解服务也“一位难求”,因此多个博物馆开启了“云游”功能,让我们仿佛身临其境般地感受旅游景点的魅力。 “云游”功能
A. 提高了文化作品的传播速度 B. 打破了传统人际交往的时空限制
C. 拓宽了文化交流的内容深度 D. 为传播传统文化搭建了创新平台
10. 给下列材料加一个主题,最合适的是
A. 关注社会发展,主动服务社会 B. 合理利用网络,传播网络正能量
C. 提高媒介素养,学会信息节食 D. 网络丰富日常生活,促进人际交往
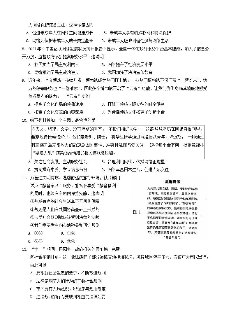
11. 为营造文明有序、温馨舒适的旅行环境,铁路部门
试点“静音车厢”服务。旅客在享受“静音福利”
的同时,也须在车厢内保持安静,这表明
①井然有序的社会生活离不开规则保障
②规则是人们在共同协商基础上形成的
③违反社会规则就应该受到法律的制裁
④我们需要发自内心地敬畏和遵守规则
A. ①② B. ①④
C. ②③ D. ③④
12. “十一”期间,丹阳多个政府机关的停车场,免费
向社会车辆开放。这一做法缓解了部分道路交通拥堵状况,减轻城区停车压力,方便广大市民出行。由此可见
A. 要根据社会发展的要求,不断改进规则
B. 法律是调节人们行为的主要社会规则
C. 市民要有大局意识,积极参与规则制定
D. 违法规则的行为要收到相应的法律处罚
13. 道德、纪律、法律等都是生活中调节我们行为的规则。下列行为与规则相匹配的是
A. 为突发疾病的路人拨打120——法律 B. 过马路走斑马线——法律
C. 课间不大声喧哗,不追逐打闹——道德D. 参加学校公益捐书活动——纪律
14. 近年来,网络直播和短视频中恶意炒作、高额打赏,损害群众合法权益,违背社会公序良俗,亟须加强规范治理。加强网络乱象治理,需要
A. 强化公序良俗这一最刚性社会规则 B. 使用诉讼的手段才能彻底解决问题
C. 培育积极健康向上向善的网络文化 D. 把法律和道德作为人们行为的底线
15. 《孟子·离娄章句下》中的语句:“君子所以异于人者,以其存心也。君子以仁存心,以礼存心。仁者爱人,有礼者敬人。爱人者,人恒爱之; 敬人者,人恒敬之。”这一表述包含的道理是
A. 恪守诚信、与人为善 B. 预防犯罪、善用法律.
C. 维护秩序、遵守规则 D. 尊重他人、以礼待人
16. 信用报告是反映个人和企业信用行为的“经济身份证”。守信者处处受益,失信者处处受限。这启示我们每一个人要
A. 保护个人隐私 B. 运用诚信智慧 C. 珍惜诚信记录 D. 积极改进规则
17. 小林成绩一般,小俊成绩优异。两人是同桌。这天,小俊被一道数学题难住了。小林说:“我来试试。”小俊鄙视地说:“你也能解出来? 真是异想天开! ”下列评论正确的是
A. 小俊做得对,但说话时要注意沟通技巧和文明礼貌
B. 小俊做得不对,应看到成绩不如自己的人也有闪光点
C. 小俊做得对,我们要正视学习成绩和学习能力的差异
D. 小俊做得不对,成绩差异不能成为不尊重他人的理由
18. 在江西宜春,一位孕着急挂号请求插队,一位男士礼貌让出自己位置后毫不犹豫地转身,主动站到了队伍的最后,没想到接下来发生了更加动人的一幕,队伍里的人看到后,都主动依次站到了队尾,又把让位的男士“让”回了原位。一个简单的转身--“让”
①体现了谦让、与人为善的良好品质 ②体现了对他人的尊重
③能杜绝摩擦,消除隔阂 ④透出了文明的力量
A. ①②③ B. ①②④ C. ①③④ D. ②③④
19. 因建房与邻居发生纠纷,读研究生的女儿巧用著名的清代“六尺巷”故事,劝父母将围墙往后退让80厘米,留出了一条可通行人的“三尺巷”,受到广泛赞誉。河南偃师新时代“三尺巷”的故事
①说明处理各种纠纷都必须宽容退让②为新时代邻里和谐相处树立了榜样
③是宽容谦让的美德在新时代的传承④说明凡人小事也能折射出道德光辉
A. ①②③ B. ①②④ C. ①③④ D. ②③④
20. 针对图2漫画中楼上居民的洒水浇花行为,我们可以这样劝导她
A. 行己有耻知荣辱,提高修养魅力显
B. 诚实守信无小事,爱护公物展风貌
C. 文明有礼树新风,关爱他人显真情
D. 尊老爱幼美德传,法定义务须履行
21. 自律就是严以律己,不断自我反省,克服已经发现的不良行为,做到自觉遵守规则。下列同学的做法,属于自律的是
A. 燕燕发现网站弹出不良信息时立即关闭
B. 小刚在上数学课时偷偷在下面看语文课本
C. 小宁听从工作人员的指挥排队乘坐公交车
D. 为夺得文明奖,同学间互相监督认真打扫
22. 某足球比赛中,甲队部分球迷因不满本队比分落后,对乙队球员破口大骂,投掷杂物,造成现场混乱。公安机关迅速出动,以扰乱公共秩序为由,对肇事者作出处罚。据此推断,肇事者的行为属于
A. 民事违法行为 B. 行政违法行为 C. 刑事违法行为 D. 违法犯罪行为
23. 朱某在公园拾到苏某丢失的名贵手表,拒绝归还。苏某准备通过诉讼方式维权。他应该
A. 到监察委员会检举 B. 请人民政府调解
C. 向人民检察院控告 D. 向人民法院起诉
24. 15岁的欣欣刷网络视频留言时,意外获得万元“幸运奖”。后收到诈骗短信,要求转账500元才能兑奖。欣欣转账时,被妈妈发现,立即报警。公安机关最终查处了这一犯罪团伙。这警示我们
①分清是非,警惕身边的违法行为②报警是维护合法权益的最后屏障
③遇到侵害时,及时寻求法律救助④任何违法行为都要承担刑事责任
A. ①② B. ①③ C. ②④ D. ③④
25. 中学生小晴发现小区内有陌生人行为诡秘,隐秘跟踪后发现该陌生人在实施违法行为,于是拨打报警电话,为公安机关侦破案件提供了重要线索。小晴的行为值得我们学习的是
A. 自己遭遇侵害时学会依法求助 B. 惩恶扬善,制裁违法犯罪行为
C. .敢于并善于同违法犯罪作斗争 D. 杜绝不良行为,预防违法犯罪
26. 吕先生在散步过程中突然被路边窜出来的一只宠物狗咬伤小腿,被送往医院治疗。后经调查,找到这只狗的主人,协商赔偿事宜,宠物狗管理者拒不赔偿。无奈,吕先生向法院提起诉讼。经法院判决,宠物狗管理者承担吕先生的医疗费用赔偿责任。这说明
A. 法律维护公民的合法权益 B. 诉讼是公民维权的唯一途径
C. 犯罪行为具有严重社会危害性 D. 违法行为都要承担刑事责任
27. 某班开展“刑事案件模拟法庭”活动。以下案件可以作为该模拟法庭使用的是
A. 王某向大熊猫投掷物品,被终身禁止进入某熊猫基地参观
B. 李某因在高速路上超速违章被系统拍照并曝光在电子屏上
C. 段某非法搜集军事情报,被审判机关依法判处三年有期徒刑
D. 王某与果农张某签订果园承包合同后,见利眼红,私自毁约
28. 下面“? ”处应填写的内容是
A. 出售濒危野生动物 B. 殴打他人成重伤
C. 签订合同后拒发货 D. 破坏铁路封闭网
29. 李某因侵占他人财物,被人民法院判处返还财产; 张某因高空抛物致人伤害,被人民法院判处罚金。李某和张某所受处罚的法律依据分别是
A. 行政法律法规、民事法律法规 B. 行政法律法规、刑事法律
C. 民事法律法规、刑事法律 D. 刑事法律、民事法律法规
30. 仔细观察图3,这一漫画所体现的诉讼类型是
A. 民事诉讼
B. 行政诉讼
C. 刑事诉讼
D. 商业诉讼
第Ⅱ卷 (非选择题 共30分)
二、材料分析题:请紧扣材料,运用相关知识,在答题卷指定范围内回答问题。 (本大题共3小题, 其中31题8分, 32题10分, 33题12分, 共30分)
31.
相关链接:《中华人民共和国刑法》第二百九十一条之二规定:“从建筑物或者其他高空抛掷物品,情节严重的,处一年以下有期徒刑、拘役或者管制,并处或者单处罚金”。结合上述案例,运用所学知识,说明为什么“法不可违”? (8分)
32. 某班同学在学习活动中,以“网络语言文字的使用”为主题开展探究,收集到如下素材:
【辨是非 解疑惑】
(1) 有些同学认为:上述规定约束了网络空间的表达自由,不利于建立活跃开放的网络环境。请结合上述素材,运用所学知识,反驳这一观点。(6分)
【溯缘由 找对策】
让网络语言文字规范又不失活力,需要多管齐下、多方发力。
▲作为公民个体,高频率、高时长接触使用电子设备,极易受网络不良信息的影响。
▲某些网络平台监管不力,加剧了黑话烂梗的流行传播。
(2) 请结合以上两方面原因,为“规范网络语言文字使用”出谋划策。 (4分)
33. 某校组织八年级学生外出研学,参观句容赵亚夫事迹馆。八(3) 班的同学在参观后,拟制作一个美篇,以下环节,请你参与。
【规则在先,无忧出行】
八 (3) 研学守则
为了确保研学过程的有序、安全,让研学真正起到实效,八(3) 班特制订以下研学守则:
1.
2.
3.
4. ……
(1) 运用你的经验,拟出三条研学守则。 (6分)
【学习榜样,争做楷模】
参观事迹馆后,同学们展开了讨论:
(2) 结合本次研学活动以及同学们的讨论,说参加此次研学活动的意义。 (6分)
八年级道德与法治参考答案
一、选择题
1-5: A B C A D 6-10: A B C A B 11-15: C B D C A 16-20: B D C C A
21-25: C D B C A 26-30: A B C D A
二、非选择题
31. ①法律保障人们的生活,违法将受到法律制裁。(2分)
②法律通过解决纠纷和制裁违法犯罪,维护我们的合法权益。(2分)
③法律是我们行为的底线,触碰法律底线的事情不能做。(2分)
④增强法治观念,自觉守法,避免沾染不良习气,防患于未然。(2分)
32.(1)①自由是相对的,必要的限制是对自由的保护。(2分)
②无限制的自由只会走向自由的反面,导致混乱与伤害。(2分)
③网络不是法外之地,网络空间是亿万民众共同的精神家园,网络文明是新形势下社会文明的重要内容,是建设网络强国的重要领域。(2分)
(2)①公民个体:提高媒介素养,增强法治意识,遵守网络规则,规范网络语言,传播正能量。(2分)
②网络平台:加强监管,及时发现并删除违法、低俗不良信息,完善平台规则,营造风清气正的网络环境。(2分)
33.(1)①遵守公共秩序,爱护公共设施。(2分)
②认真聆听讲解,保持环境卫生。(2分)
③注意交通安全,保持通讯畅通。(2分)
(2)①有利于学习赵亚夫无私奉献的精神,树立正确的世界观、人生观、价值观。(2分)
②有利于培养亲社会行为,养成良好的行为习惯,塑造健康的人格,形成正确的价值观念,获得他人和社会的认可。(2分)
③有利于丰富知识,拓展视野,提高实践能力。(2分)
2024年7 月 16日 晴
今天到科技馆的儿童乐园当志愿者,引导和照顾前来玩耍的小朋友。一天下来, 虽然累得精疲力竭, 却很有成就感!
※天文、物理、文学、没有墙壁的教室, 不设门槛的大学……这群爷爷奶奶在网课直播间里, 幽默地传授硬核知识。他们是老师、院士, 将毕生所学通过网络授以青年。※近期, 一种通过将家庭矛盾无限放大的微短剧因故事性、冲突性强而备受关注, 短视频平台下架一批刻意编排“婆媳大战”渲染极端情绪的相关违规微短剧。
相关试卷
这是一份江苏省镇江市丹徒区宜城中学等五校2024-2025学年九年级上学期10月月考道德与法治试题,文件包含九年级道德与法治阶段性学习评价20241009docx、九年级道德与法治阶段性学习评价参考答案20241009docx等2份试卷配套教学资源,其中试卷共7页, 欢迎下载使用。
这是一份江苏省镇江市丹徒区2023-2024学年八年级下学期5月期中道德与法治试题,共6页。
这是一份64,江苏省镇江市丹徒区2023-2024学年八年级上学期期末道德与法治试题,共19页。试卷主要包含了单项选择题,材料分析题等内容,欢迎下载使用。