


江西省上饶市婺源县文公中学2024-2025学年高二上学期11月考试生物试题
展开
这是一份江西省上饶市婺源县文公中学2024-2025学年高二上学期11月考试生物试题,共14页。试卷主要包含了本试卷分选择题和非选择题两部分,答题前,考生务必用直径0,9%的氯化钠溶液等内容,欢迎下载使用。
1.本试卷分选择题和非选择题两部分。满分100分,考试时间75分钟。
2.答题前,考生务必用直径0.5毫米黑色墨水签字笔将密封线内项目填写清楚。
3.考生作答时,请将答案答在答题卡上。选择题每小题选出答案后,用2B铅笔把答题卡上对应题目的答案标号涂黑;非选择题请用直径0.5毫米黑色墨水签字笔在答题卡上各题的答题区域内作答,超出答题区域书写的答案无效,在试题卷、草稿纸上作答无效。
一、选择题:本题共12小题,每小题2分,共24分。在每小题给出的4个选项中,只有1项符合题目要求,答对得2分,答错得0分。
1.等渗溶液在医学上有着重要的应用,0.9%的氯化钠溶液(生理盐水)和5%的葡萄糖溶液都是临床上常用的等渗溶液。下列叙述错误的是( )
A.对于腹泻严重者,可适当注射生理盐水,以补充机体缺失的水分和盐分
B.静脉注射生理盐水会导致细胞外液渗透压升高,从而引起大脑皮层产生渴觉
C.静脉注射生理盐水或5%的葡萄糖溶液几乎不会影响血细胞的形态
D.手术后暂时不能进食的患者可以通过注射5%的葡萄糖溶液来补充水分和糖分
2.热射病是在高温环境下,人体体温迅速升高而引起的重症中暑。在高温、高湿或强烈的太阳照射环境下进行高强度体力活动,可导致劳力性热射病;年老、体弱、有慢性疾病患者持续数日处于高温和通风不良环境中,可导致非劳力性热射病。下列叙述错误的是( )
A.热射病的发生说明内环境稳态的调节能力是有限的
B.热射病患者体内多数酶的活性降低导致细胞代谢紊乱
C.热射病的发生说明外界环境的变化会影响内环境稳态
D.劳力性热射病患者的恢复不需要器官、系统协调一致地活动
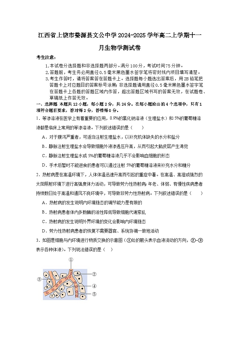
3.如图是细胞与内环境进行物质交换的示意图(①处的箭头表示血液流动的方向,②~③表示各种体液)。下列说法错误的是( )
A.淋巴细胞所处的细胞外液是①③
B.由红细胞携带的氧到心肌细胞内被利用,需要经过6层生物膜
C.若②为肝细胞,则①处的氧气、葡萄糖浓度高于⑤处
D.内环境中可含有溶菌酶、脂肪酸、尿素、维生素、组织胺等物质
4.心率为心脏每分钟搏动的次数。心肌 P 细胞可自动产生节律性动作电位以控制心脏搏动。同时,P细胞也受交感神经和副交感神经的双重支配。受体阻断剂 A 和 B 能与各自受体结合,并分别阻断两类自主神经的作用,以受试者在安静状态下的心率为对照,检测了两种受体阻断剂对心率的影响,结果如下图。自主神经被完全阻断时的心率为固有心率。下列叙述错误的是( )
A.受体阻断剂 A 可以阻断副交感神经的作用
B.受试者在安静状态下的心率小于固有心率
C.经突触结构在交感神经与 P 细胞之间传递兴奋
D.若受试者心率为 90 次/分,则交感神经作用更强
5.下图为缩手反射的反射弧结构示意图,下列有关说法正确的是( )
A.缩手反射弧中,兴奋传导方向为A→B→C→D→E
B.缩手反射弧中,兴奋在①③之间只能进行单向传递
C.针刺③处,缩手反射强度随针刺强度的增大而增大
D.大脑皮层无法对缩手反射进行控制
6.利用枪乌贼离体神经等材料进行实验,得到图示结果。甲为动作电位产生过程示意图,乙为动作电位传导示意图。下列相关叙述错误的是( )
A.图甲中c点膜外钠离子浓度大于膜内浓度
B.甲图和乙图中动作电位分别向右、向左传导
C.图乙中A点的兴奋传到突触前膜处经历“电信号→化学信号”的变化
D.图乙中③⑤之间Na+通过离子通道协助扩散,逐渐产生动作电位
7.下图为排尿反射示意图,下列说法正确的是( )
A.排尿反射发生时,兴奋在反射弧上双向传导
B.排尿时副交感神经兴奋,逼尿肌收缩,使膀胱缩小
C.大脑皮层参与排尿反射的过程体现了神经系统对躯体运动的分级调节
D.排尿反射中神经递质与逼尿肌细胞膜上的受体识别后进入肌肉细胞以调控膀胱收缩
8.下列有关人脑功能的叙述,错误的是( )
A.学习与记忆、情绪和语言都是大脑的高级功能,大多数人言语区在右半球
B.聋哑人理解“手语”,依靠的是大脑皮层言语区V区
C.眨眼反射是由脑干参与的非条件反射,大脑也可以参与这个反射活动
D.条件反射的消退是中枢把原先引起兴奋性效应的信号转变为产生抑制性效应的信号
9.下列有关激素的探究实验叙述正确的是( )
A.给公鸡摘除睾丸和移植睾丸以证明睾丸分泌雄激素,应用的是“减法原理”
B.结扎狗的胰管,使胰腺萎缩,用萎缩的胰腺提取液可治疗狗的糖尿病
C.斯他林和贝利斯剪下小肠,刮下黏膜,并制成提取液的操作是为排除化学物质调节对胰液分泌的影响
D.班廷之前,科学家试图通过制备胰腺提取物治疗糖尿病却收效甚微,是因为胰岛素分泌量太少
10.下列关于激素、酶和神经递质的叙述,正确的是( )
A.三种物质都具有特异性,且都在细胞外发挥作用
B.发挥作用需要与特定物质结合后才能起作用
C.酶和激素都具有高效性,能产生酶的细胞一定能产生激素
D.激素弥散在全身的体液中,可直接参与靶细胞的新陈代谢过程
11.下图为人在情绪压力(如疼痛、恐惧等)下,肾上腺皮质和肾上腺髓质参与的应激反应模式图。下列有关叙述正确的是( )
A.肾上腺分泌的激素需经导管进入内环境运输
B.激素经靶细胞接受并起作用后都会被回收利用
C.激素a应为肾上腺素,该激素分泌的调控属于神经调节
D.糖皮质激素与靶细胞膜上的受体特异性结合后,调节靶细胞的生理活动
12.下图为人体某器官中血液的流动情况示意图,①②表示物质,①促进或抑制②的产生,②产生后将释放到血液中。下列说法正确的是( )
A.若该器官为肾上腺,则①可能是神经递质,②可表示是肾上腺素,是一类氨基酸衍生物
B.若该器官为肝脏,则①可能是胰岛素,几乎作用于全身细胞,②可表示葡萄糖转化为肝糖原
C.若该器官为胰腺,则①可能是促胰液素,②可能是胰液
D.若该器官为下丘脑,则①可能是甲状腺激素,②可表示促甲状腺激素释放激素
二、选择题:本题共4小题,每小题4分,共16分。在每小题给出的4个选项中,有2项或2项以上符合题目要求,全部选对的得4分,选对但选不全的得2分,有错的得0分。
13.妊娠水肿一般发生在怀孕6个月之后,是妊娠中晚期的一种常见症状,以脚踝周围最为明显,医学上称为“生理性水肿”或“体位性水肿”。它的形成与多种因素有关,严重的妊娠水肿可波及孕妇的上肢和脸面,但一般情况下可自行恢复。下列说法正确的是( )
A.随着胎儿生长使增大的子宫压迫下腔静脉导致血液回流受阻可引起妊娠水肿,且淋巴液增多
B.若孕妇蛋白质的摄入不足,可直接导致细胞外液渗透压降低引起妊娠水肿
C.水肿自行消失是因为其中的液体可以渗入毛细血管和毛细淋巴管
D.理论上来说具有排钠和利尿作用的药物可用于妊娠水肿的辅助治疗
14.科学家以蛙的坐骨神经为实验材料,对其进行冷却阻滞处理,随后检测坐骨神经上的膜内电位变化,结果如图所示。下列分析错误的是( )
A.图中冷却阻滞的位置最好位于坐骨神经的轴突上,且坐骨神经应置于生理盐水中
B.该实验证明兴奋在神经纤维上双向传导,但不能证明兴奋在神经元间单向传递
C.冷却阻滞处理后,距离电刺激位置越远的位点的兴奋强度越弱
D.推测冷却阻滞主要通过影响坐骨神经上K+的外流来影响神经纤维的兴奋
15.图甲表示动作电位产生过程,图乙表示神经冲动传导。细胞膜对Na+通透性突然增大的临界膜电位值称为阈电位,达到阈电位便能促发动作电位引起兴奋。下列说法正确的是( )
A.阈电位的绝对值与静息电位的绝对值的差值越大,神经元越不容易兴奋
B.增大细胞外Na+浓度,可降低神经细胞的静息电位
C.图甲曲线测定时,电表两极分别置于神经纤维膜的内侧和外侧
D.图乙②、④处,细胞膜内外侧Na+、K+浓度均相等
16.科学研究表明,含氮激素和类固醇激素的作用机制是不同的,含氮激素主要与膜受体结合,类固醇激素主要与细胞内的受体结合,来发挥调节作用。如图是含氮激素(第一信使)的作用机理示意图,据图分析正确的是( )
A.内分泌腺产生的激素需弥散到体液中,主要随血液运输来传递信息
B.第二信使的出现需要腺苷酸环化酶和Mg2+的共同作用
C.若第一信使为TRH,则激发细胞产生的酶与合成甲状腺激素有关
D.性激素的作用机制与图示过程不同的原因可能是性激素能通过自由扩散进入细胞
三、非选择题:共5个小题,每小题12分,共60分。
17.神经肽Y(NPY)广泛分布于中枢和外周神经系统,在体重调节中起到重要的作用。图1是外周NPY的作用机制示意图,棕色脂肪细胞中的脂肪更易分解产热,请据图回答问题:
(1)图1交感神经中NE与 (细胞器)合成的NPY同时释放,NPY与BAT前体细胞膜上的 结合并发挥作用。
(2)为探究外周NPY对BAT前体细胞增殖的影响,科研人员进行了如下实验:
①培养BAT前体细胞所需的气体环境是 。
②从血糖调节角度分析,胰岛素可促进BAT前体细胞 。
③培养一段时间后,研究者分别测定了各组细胞增殖的情况,结果如图2所示,该实验结果说明 。
(3)低温胁迫下小鼠通过下丘脑间接促进 (填器官)的分泌活动,增强细胞代谢,增加产热。科研人员发现小鼠会通过增加摄食来适应低温环境,且低温环境小鼠下丘脑NPY基因的表达量明显高于对照组小鼠,推测中枢NPY的功能是 。
(4)中枢NPY和外周NPY发挥的作用不同,原因可能是 。NPY受体缺陷型小鼠即使摄入较少的食物也会出现迟发性肥胖的原因是 。
18.根据相关研究表明:成纤维细胞生长因子(FGF)是由垂体和下丘脑细胞分泌的多肽,现已发现的FGF有20多种,如bFGF、FGF-13、FGF-1,其中bFGF是一种碱性成纤维细胞生长因子,具有促进血管生成、增强造血功能、抑制细胞凋亡、保护神经元等多种作用。请回答下列问题:
(1)bFGF在细胞中合成的场所是 。在组织形成过程中,bFGF能够促进血管生成,新生成的毛细血管壁细胞生活的液体环境是 。bFGF能促进造血干细胞生成大量红细胞和白细胞,加强骨髓造血功能。若要通过细胞培养实验来确定bFGF对造血干细胞分裂和分化的影响,宜采用的检测指标是 。
(2)研究表明,给正常小鼠注射组胺会出现痒觉抓挠反应,抓挠反应形成的结构基础是 。若小鼠缺乏FGF-13,会直接抑制神经元动作电位的形成,据此可推测,FGF-13能参与调控 离子进入神经细胞。
(3)一直以来,研究人员认为FGF-1具有降低血糖的作用。最新研究发现FGF1对脂肪细胞有如下图所示的调节作用,据图可知,FGF-1降血糖的机制可能是 。
(4)研究发现bFGF能促进横断的坐骨神经发生一定程度的修复。为验证bFGF对坐骨神经的修复作用,根据所给实验材料,完善实验思路,预测实验结果,并进行分析和讨论。
材料用具:40只生理状况相似且健康的雌性大鼠、bFGF溶液、医用神经生长因子(NGF)溶液、生理盐水、神经传导速度检测仪等。
①完善实验思路:
Ⅰ、制备坐骨神经损伤大鼠模型:取30只生理状况相似且健康的雌性大鼠,麻醉后游离并切断坐骨神经,后续进行手术缝合。
Ⅱ、分组处理:将模型鼠随机均分为3组,编号A、B、C.A组大鼠每日在手术部位肌肉注射适量生理盐水,B组大鼠每日在手术部位肌肉注射等量的bFGF溶液,C组大鼠每日在手术部位肌肉注射 ;另取 编号为D组,每日在相同部位肌肉注射等量生理盐水
Ⅲ、将各组大鼠置于相同且适宜条件下饲养一段时间后游离大鼠坐骨神经,在神经修复部位两侧约1.5cm放置电极,测量神经传导速度,统计分析实验数据。
②预测实验结果 (设计一个坐标,并用柱形图预测实验结果)
③分析与讨论:不同神经纤维的兴奋性和传导速度有所区别,兴奋在神经纤维上的传导速度与神经纤维本身的 (写出一点即可)等有关;且在一定范围内,随着电刺激强度逐步增大,能产生动作电位的 会增加,所以导致坐骨神经的动作电位幅值(峰值)也会逐步增大。
19.梭曼为高毒性的有机磷化合物,可通过呼吸道、皮肤等多条途径被人畜吸收,它可影响兴奋在突触间的传导而具有神经毒性。突触是大脑实现学习记忆等高级功能的结构基础,为探究持续的小剂量梭曼染毒对动物学习记忆能力的影响,研究人员以大鼠为实验对象开展了系列研究。
(1)兴奋在突触间以 的形式传递。突触的结构使得神经冲动在细胞间只能沿着一个方向进行,原因是 ,即从一个神经元的轴突传递到下一个神经元的树突或胞体,也可以传递到肌肉,与肌肉接触处称为 ,也称之为突触。乙酰胆碱是一种兴奋性递质,它存在于轴突末梢内的 中,通常情况下通过胞吐方式释放到突触间隙,与突触后膜上的乙酰胆碱受体结合,可引起突触后膜 (填过程名称),产生动作电位。同时乙酰胆碱可被乙酰胆碱酯酶降解失活。
(2)科研人员将健康大鼠随机分成三组,实验组每天使用不同浓度的小剂量梭曼进行染毒,与对照组置于相同环境下正常饲喂,持续14天后开展水迷宫实验,记录其找到逃生平台(隐藏于水下)的时间,结果如图。由实验结果可知, ,说明持续的小剂量梭曼染毒可 大鼠的学习记忆能力。
(3)为进一步研究持续的小剂量梭曼染毒的分子机制,科研人员又分别对三组大鼠大脑皮层的相关生化指标进行了检测,结果见下表。
由实验结果可知,由于小剂量梭曼抑制乙酰胆碱酯酶活性,导致乙酰胆碱在突触间隙积累,长期过度地刺激乙酰胆碱受体,会导致 降低,从而影响兴奋在突触间的传递,降低学习记忆能力。
(4)科研人员还发现,随染毒剂量增加和时间延长,突触前膜释放乙酰胆碱的量逐渐降低,原因是突触间隙积累的乙酰胆碱 ,这是一种 调节机制。
20.如图为甲状腺激素分泌的调节示意图,T3、T4代表两种甲状腺激素,(I)代表血碘水平。据图回答下列问题:
(1)血液中甲状腺激素的含量只有3×10-5mg·mL-1~1.4×10-4mg·mL-1,而1mg甲状腺激素可使机体产热增加4200kJ,这一事实说明激素调节具有 的特点。由图可知,甲状腺激素分泌的调节是通过“ 轴”来进行的。
(2)正常情况下,图中各种激素的含量都会处于一种相对稳定的状态,这是 (填“正反馈”或“负反馈”)调节的结果。结合图示过程分析,饮食中缺乏1会引起甲状腺肿大的原因: 。
(3)某患者甲状腺功能减退,为判断病变原因,临床上可通过抽血检测激素含量,其依据是 。若检测结果是 而促甲状腺激素释放激素含量偏高,初步判定可能是垂体病变。为进一步排除下丘脑和甲状腺病变的可能,实验方案及预期结果是 。
21.人体血压的调节与血管紧张素和醛固酮有关。血管紧张素原在肾素的催化下转化为血管紧张素,机体通过肾素—血管紧张素—醛固酮系统对血压和血容量的调节过程如图所示。回答下列问题:
(1)肾素 (填“属于”或“不属于”)激素,理由是 。
(2)当人体血压降低时,肾素分泌增加,促进血管紧张素的生成。血管紧张素通过两个途径升高血压:一是促进醛固酮的分泌,使血钠含量 ,改变细胞外液渗透压,促进抗利尿激素的分泌,从而 ,使血容量增加;另一方面,血管紧张素通过 来升高血压。
(3)某人血压过高,经检查发现垂体出现病变。结合图示信息,分析其高血压的原因可能是 。
(4)某药物H具有降血压的作用,研究发现其与辅助剂D共同服用时,降血压效果更佳,推测辅助剂D不能直接降血压而是加强药物H的降压效果。为验证这一结论,利用高血压模型鼠进行如下实验,请完善实验方案中的②③④处理方式。
第1组
第2组
第3组
第4组
第5组
培养液
10-10ml/mLNPY
10-9ml/mLNPY
10-8ml/mLNPY
1μg/mL胰岛素
组别
乙酰胆碱酯酶活性
乙酰胆碱受体的mRNA表达量/%
A
104.1
86
B
138.5
89
C
157.0
100
组别
甲组
乙组
丙组
丁组
处理方式
①高血压模型鼠+生理盐水
②
③
④
检测方式
注射试剂一段时间后,测定小鼠血压并比较血压高低
实验结果
甲=乙﹥丙﹥丁
参考答案
17.(1) 核糖体 NPY受体(NPYR1)
(2) 95%空气和5%CO2 摄取培养液中的葡萄糖并转化为脂肪囤积 NPY能促进BAT前体细胞增殖,在此浓度范围内,随NPY浓度增加,促进BAT前体细胞增殖的作用增强,但不如胰岛素的促进作用明显
(3) 甲状腺 促进摄食(或增加摄食量)
(4) 作用的靶细胞(或受体)不同 不能接收NPY信号,机体不能正常调节能量代谢,导致能量以脂肪的形式积累
18.(1) 核糖体 组织液和血浆 细胞的种类和数量/红细胞、白细胞的数量
(2) 反射弧 Na+
(3)与脂肪细胞表面受体结合,激活PED-4,抑制脂肪分解,减少脂肪酸的生成,减少非糖物质转化成葡萄糖
(4) 等量的NGF溶液 10只生理状况相似且健康的雌性大鼠
bFGF 对横断的坐骨神经修复效果示意图 直径大小(粗细)、髓鞘有无、髓鞘厚度等 神经纤维的数量
19.(1) 化学信号 神经递质只能由突触前膜释放并作用于突触后膜 神经肌肉接头 突触小泡 Na+内流
(2) 实验组(A组和B组)小鼠逃脱时间长于对照组(C组),且梭曼浓度越高逃脱时间越长(A组高浓度下,从第2天起,随训练天数增加,逃脱时间不缩短反而延长) 降低
(3)受体表达量
(4) 抑制乙酰胆碱的释放 (负)反馈
20.(1) 微量、高效 下丘脑-垂体-甲状腺
(2) 负反馈 I是甲状腺激素的组成元素,当饮食中缺乏I时,甲状腺激素合成和分泌量减少,进而表现为对下丘脑和垂体的反馈抑制作用减弱,会引起下丘脑分泌的促甲状腺激素释放激和垂体分泌的促甲状腺激素含量增多,促甲状腺激素作用于甲状腺,引起甲状腺肿大
(3) 激素通过体液运输 促甲状腺激素含量低 给实验组注射适量的促甲状腺激素,对照组注射等量的生理盐水,检测甲状腺激素含量;若甲状腺激素含量上升,则可说明是垂体病变,而下丘脑和甲状腺均表现正常
21.(1) 不属于 血管紧张素原在肾素的催化下转化为血管紧张素,说明肾素是发挥催化作用,其属于酶,不属于激素
(2) 上升 促进肾小管和集合管重吸收水 促进小动脉血管收缩
(3)垂体发生病变,可能释放超量的抗利尿激素,导致血容量增加,进一步导致血压上升
(4) 高血压模型鼠+辅助剂D 高血压模型鼠+药物H 高血压模型鼠+药物H+辅助剂D
题号
1
2
3
4
5
6
7
8
9
10
答案
B
D
C
D
B
B
B
A
B
B
题号
11
12
13
14
15
16
答案
C
D
ACD
BD
AC
ABD
相关试卷
这是一份江西省上饶市婺源县文公中学2024-2025学年高三上学期11月生物学测试卷,共13页。试卷主要包含了本试卷分选择题和非选择题两部分,答题前,考生务必用直径0,97,77,57,36,67等内容,欢迎下载使用。
这是一份江西省上饶市婺源县文公中学2024-2025学年高一上学期11月生物学测试卷,共14页。试卷主要包含了本试卷分选择题和非选择题两部分,答题前,考生务必用直径0,25mL/kg、0等内容,欢迎下载使用。
这是一份江西省上饶市广丰中学2024-2025学年高二上学期11月生物学检测试题,共25页。试卷主要包含了选择题,非选择题等内容,欢迎下载使用。
