资料中包含下列文件,点击文件名可预览资料内容




还剩5页未读,
继续阅读
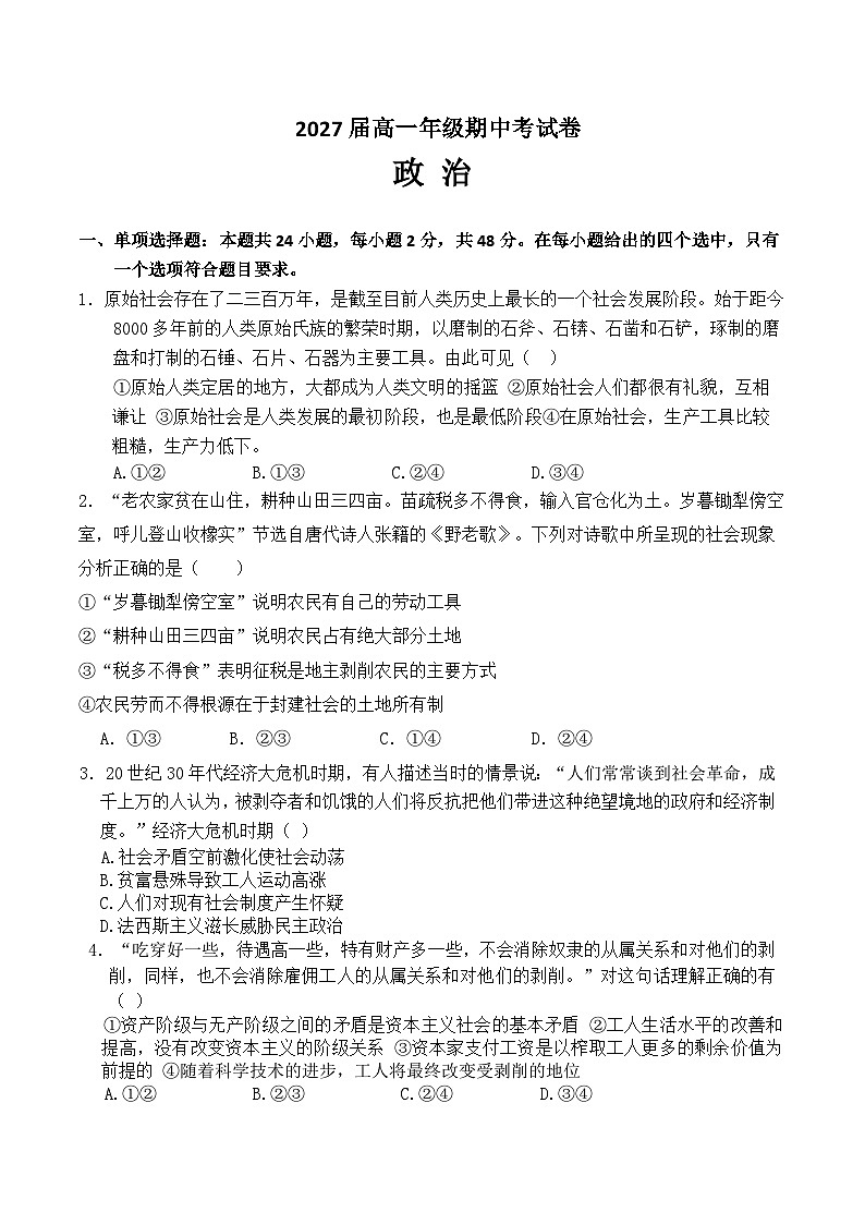
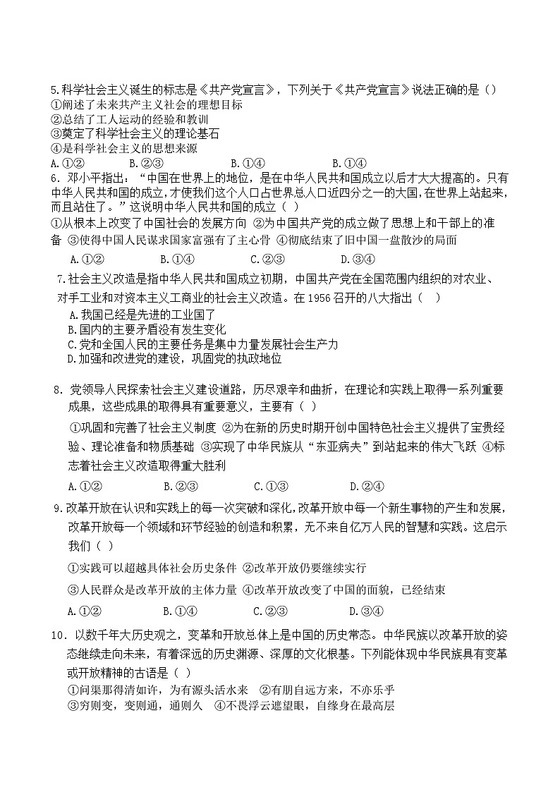
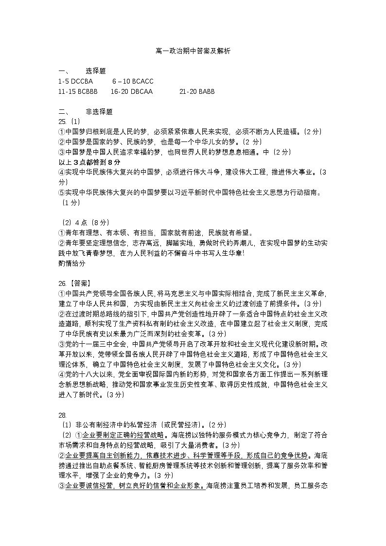
贵州省贵阳市乌当区某校2024-2025学年高一上学期期中检测政治试题
展开
这是一份贵州省贵阳市乌当区某校2024-2025学年高一上学期期中检测政治试题,文件包含高一政治期中卷docx、高一政治期中答案docx等2份试卷配套教学资源,其中试卷共10页, 欢迎下载使用。
相关试卷
福建省莆田某校2024-2025学年高一上学期期中考试政治试题-A4:
这是一份福建省莆田某校2024-2025学年高一上学期期中考试政治试题-A4,共8页。试卷主要包含了单选题,非选择题等内容,欢迎下载使用。
辽宁省锦州市某校2024-2025学年高一上学期期中质量检测政治试卷:
这是一份辽宁省锦州市某校2024-2025学年高一上学期期中质量检测政治试卷,文件包含辽宁省锦州市某校2024-2025学年高一上学期期中质量检测政治试卷docx、高一政治pdf等2份试卷配套教学资源,其中试卷共8页, 欢迎下载使用。
贵州省贵阳市修文县贵阳修文北大新世纪贵阳实验学校2024-2025学年高一上学期期中考试政治试题:
这是一份贵州省贵阳市修文县贵阳修文北大新世纪贵阳实验学校2024-2025学年高一上学期期中考试政治试题,共4页。