陕西省西安市临潼区临潼区华清中学2024-2025学年高二上学期11月期中地理试题(解析版)-A4
展开
这是一份陕西省西安市临潼区临潼区华清中学2024-2025学年高二上学期11月期中地理试题(解析版)-A4,共20页。试卷主要包含了选择题,非选择题等内容,欢迎下载使用。
地理
命题人:高二地理组 校对人:高二地理组
(考试时间:75分钟 试卷满分:100分)
一、选择题:本题共30小题,每小题2分,共60分。在每小题给出的四个选项中,只有一项是符合题目要求的。
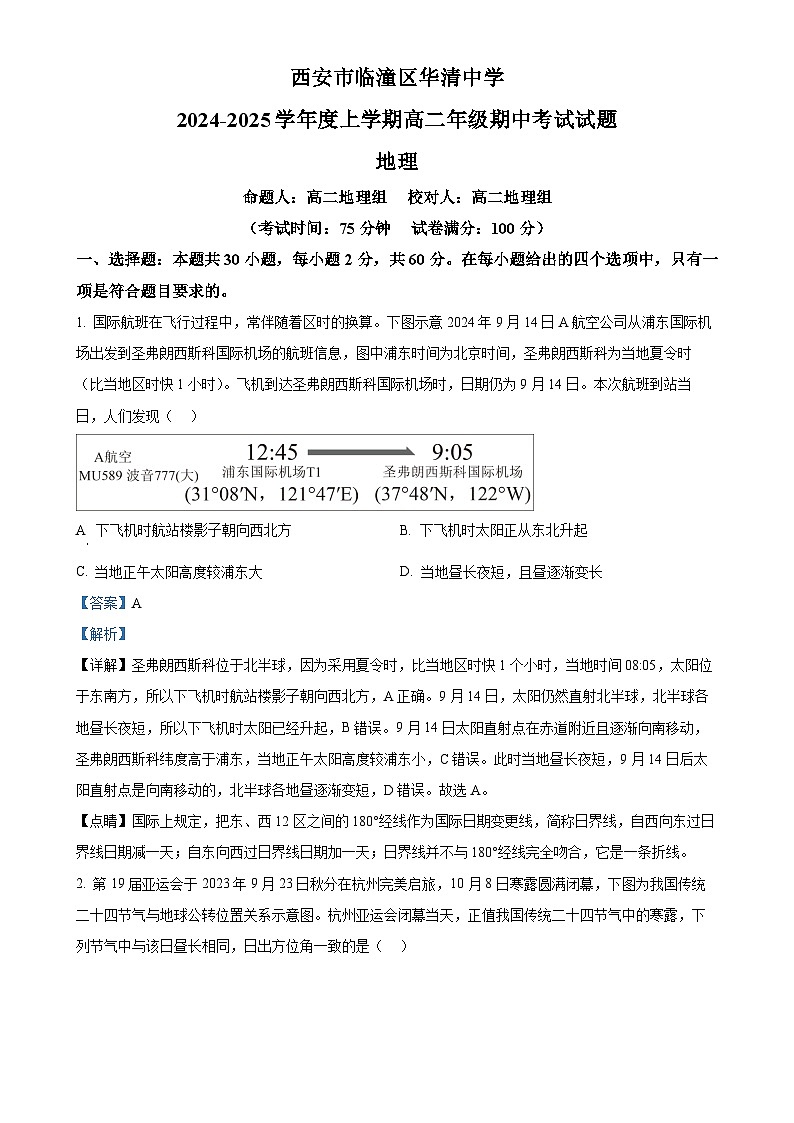
1. 国际航班在飞行过程中,常伴随着区时的换算。下图示意2024年9月14日A航空公司从浦东国际机场出发到圣弗朗西斯科国际机场的航班信息,图中浦东时间为北京时间,圣弗朗西斯科为当地夏令时(比当地区时快1小时)。飞机到达圣弗朗西斯科国际机场时,日期仍为9月14日。本次航班到站当日,人们发现( )
A 下飞机时航站楼影子朝向西北方B. 下飞机时太阳正从东北升起
C. 当地正午太阳高度较浦东大D. 当地昼长夜短,且昼逐渐变长
【答案】A
【解析】
【详解】圣弗朗西斯科位于北半球,因为采用夏令时,比当地区时快1个小时,当地时间08:05,太阳位于东南方,所以下飞机时航站楼影子朝向西北方,A正确。9月14日,太阳仍然直射北半球,北半球各地昼长夜短,所以下飞机时太阳已经升起,B错误。9月14日太阳直射点在赤道附近且逐渐向南移动,圣弗朗西斯科纬度高于浦东,当地正午太阳高度较浦东小,C错误。此时当地昼长夜短,9月14日后太阳直射点是向南移动的,北半球各地昼逐渐变短,D错误。故选A。
【点睛】国际上规定,把东、西12区之间的180°经线作为国际日期变更线,简称日界线,自西向东过日界线日期减一天;自东向西过日界线日期加一天;日界线并不与180°经线完全吻合,它是一条折线。
2. 第19届亚运会于2023年9月23日秋分在杭州完美启旅,10月8日寒露圆满闭幕,下图为我国传统二十四节气与地球公转位置关系示意图。杭州亚运会闭幕当天,正值我国传统二十四节气中的寒露,下列节气中与该日昼长相同,日出方位角一致的是( )
A. 雨水B. 惊蛰C. 清明D. 白露
【答案】B
【解析】
【详解】与该日昼长相同,日出方位角一致的节气应关于二至日对称。寒露是冬至前的第五个节气,因此与寒露昼长相同日出方位角一致的是冬至后的第五个节气,即惊蛰,B正确,ACD错误,故选B。
【点睛】太阳直射点位于北半球,北半球昼长夜短,南半球昼短夜长;太阳直射点位于南半球,南半球昼长夜短,北半球昼短夜长。太阳直射点向北运动,北半球昼渐长夜渐短,南半球昼渐短夜渐长;太阳直射点向南运动,北半球昼渐短夜渐长,南半球昼渐长夜渐短。
决口扇是洪水期河水冲破天然堤后泥沙沉积形成的扇状堆积体。下图示意某河流发育的决口扇。据此完成下列小题。
3. 决口扇从a到b泥沙颗粒粒径及地势变化分别是( )
A. 粒径变小、地势变低B. 粒径变大、地势变低C. 粒径变小、地势变高D. 粒径变大、地势变高
4. 下列对决口扇形成过程的正确排序是( )
①洪水期河流挟带大量泥沙 ②水流速度减慢 ③水流冲出决口,地势趋缓 ④泥沙逐渐堆积
A. ①②③④B. ①③②④C. ③①④②D. ③④②①
【答案】3. D 4. B
【解析】
分析】
【3题详解】
天然堤决口后,大量河水流向地形平坦的沼泽,摆脱河堤约束的河水流速逐渐下降,即从b至a流速逐渐降低,河水挟带的泥沙随流速下降由粗到细依次沉积,因此从a至b泥沙颗粒粒径由细到粗;决口附近b地因泥沙沉积区域较小,单位面积泥沙沉积较多,地势较高;离决口较远的a处,因河水分流区域大,泥沙沉积区域广,沉积物堆积厚度较小,地势较低,即a至b地势由低到高。D正确,ABC错误。故选D。
【4题详解】
根据上题分析,挟带大量泥沙的河水,冲出决口后流向面积广阔的沼泽,河水不再受河堤约束且沼泽地势低平,河水流速逐渐减慢,泥沙逐渐沉积,形成决口扇。因而决口扇形成的正确顺序为①③②④,B正确,故选B。
【点睛】 决口扇是洪水期河水冲破天然堤后泥沙沉积形成的扇状堆积体。洪水期河流挟带大量泥沙;水流冲出决口后,流向面积广阔的沼泽地,河水不再受河堤约束且沼泽地势趋,水流速度减慢,泥沙逐渐堆积,因此形成决口扇。
“泥火山”指泥浆和气体同时喷出地面堆积而成的锥形丘或盆穴丘,丘的尖端部常有凹陷,并由此间断地喷出泥浆与气体。在新疆北天山分布着众多“泥火山”,喷发出的黏稠泥浆温度比当地气温低,略带油气味,不时爆裂出几个气泡。左图为新疆北天山“泥火山”分布图,右图为“泥火山”景观图。据此回答下列小题。
5. 天山“泥火山”众多的原因是( )
A. 背斜和断裂构造发育B. 冰川侵蚀强烈
C. 位于板块交界处D. 流水侵蚀强烈
6. “泥火山”喷出的气体源自( )
A. 变质岩层B. 沉积岩层C. 侵入岩层D. 喷出岩
7. 独山子附近“泥火山”形成的地质过程为( )
A. 冰川侵蚀---岩层外露---岩层断裂---泥浆喷出---冰川堆积
B. 地壳挤压---地层凹陷---岩层断裂---泥浆喷出---流水堆积
C. 地壳抬升---岩层断裂---地层隆起---泥浆喷出---冰川堆积
D. 地壳挤压---地层隆起---岩层断裂---泥浆喷出---流水堆积
【答案】5. A 6. B 7. D
【解析】
【5题详解】
结合材料可知“泥火山”是指泥浆和气体同时喷出地面堆积而成的,在结合图示可知泥火山多分布在天山和断层附近,说明是泥浆和气体沿着岩层的破碎断裂地带喷出地表而形成的,“丘的尖端部常有凹陷”符合背斜顶部岩石易破碎被侵蚀而形成的特征,A正确;读图可知,“泥火山"位于天山北麓,该处海拔较低,不受冰川侵蚀的影响,B错误;天山地区距板块交界处较远,C错误;该地降水稀少,河流水量小,流水侵蚀作用微弱,D错误。故选A。
【6题详解】
结合材料可知“泥火山”喷出的粘稠泥浆温度比当地气温低,略带油气味,不时爆裂出几个气泡。说明泥浆中含有油气,这只能在沉积岩层环境才能出现,B正确;其他岩层中不可能有油气存在,ACD错误。故选B。
【7题详解】
根据图文材料分析,独山子附近“泥火山”主要是沉积岩层中的粘稠泥浆从天山背斜岩层和断裂地带喷出地表形成的。因此其形成过程的主要地质过程是地壳挤压,隆起形成背斜岩层,超过岩层的承压能力后岩层断裂,泥浆在压力作用下就岩层背斜顶部和断层的破裂地带喷出,然后泥浆慢慢通过流水堆积形成的,符合其形成的地质过程为D选项,ABC错误。故选D。
【点睛】泥火山的形成与沉积作用有关。地表下有大量的有机沉积物、水、碳氢化合物和其他气体,受地下地壳运动的影响。效果过后,压力重重,逐渐膨胀上升,将周围的泥土纷纷喷吐而出。这类泥火山多形成于油气储量相对丰富的地区,如阿塞拜疆巴库油田的泥火山和我国新疆独山子、白杨沟的泥火山。
云贵川三省交界处发育有独特的喇叭状河谷,向上游方向敞开。由于地壳运动剧烈,周边山体常有石块崩塌进入喇叭状河谷。下图示意该地喇叭状河谷的发育过程。据此完成下面小题。
8. 喇叭状河谷越向上游越宽,主要是因为上游( )
A. 岩层剥蚀速度慢B. 流水下切能力强
C. 地表汇水面积大D. 水体停留时间长
9. 在快速崩塌的背景下,喇叭状河谷能维持形态主要是因为( )
A. 风力侵蚀B. 物理风化C. 流水搬运D. 重力搬运
【答案】8. D 9. C
【解析】
【8题详解】
越向上游地区,地势越高,由于地壳运动剧烈,周边山体常有石块崩塌进入喇叭状河谷,阻挡水流,使水体停留时间长,含有碳酸盐的岩石被水溶蚀,河谷面积扩大,导致喇叭状河谷越向上游越宽,D正确;上游地区,地势高,温差大,岩层剥蚀速度快,A错误;周边山体常有石块崩塌进入喇叭状河谷,阻挡水流,流水下切能力较弱,B错误;上游地表汇水面积小于下游,C错误,故选D。
【9题详解】
在快速崩塌的背景下,会形成大量的堆积物,喇叭状河谷能维持形态主要是流水带走堆积物,使河谷内不至于充斥大量堆积物堵塞河道从而改变形态,C正确;风力侵蚀、物理风化都会增加堆积物,AB错误;重力搬运能带走堆积物,但是与流水搬运相比带走的较少,D错误,故选C。
【点睛】河流地貌在不同河段表现不同:河流上游主要以下蚀和溯源侵蚀为主,河谷深而窄;中游主要下蚀减弱,侧蚀增强,河谷展宽;下游主要以堆积作用为主,侵蚀则是侧蚀,使河床宽而浅。
下图示意某气旋(较稳定)经过我国江西省某城市前后该城市的气压、风向和最高气温随时间变化情况。据此完成下面小题。
10. 推测该天气系统的移动方向为( )
A. 自西向东B. 自东向西C. 自南向北D. 自东南向西北
11. 假如该城市6日的日温差为5℃,则该城市7日的最低气温最有可能是( )
A. 16℃B. 14℃C. 12℃D. 10℃
12. 该城市6日气压最低的原因是( )
A. 大气降水较多B. 受冷气团控制C. 盛行上升气流D. 地面辐射强
【答案】10. A 11. D 12. C
【解析】
【分析】
10题详解】
由图可知,该城市3—5日为东南风,说明该气旋(低压中心)位于城市西部,6日城市无明显风向,可能位于气旋中心,7—9日该城市为西北风,说明气旋位于城市东部,则该气旋移动方向是自西向东,A正确,BCD选项错误。故选A。
【11题详解】
由题意可知,该地6日的日温差为5℃。读图可知,该地7日的最高气温约为16℃,由于晴天大气的保温作用较弱,且有西北风,故该地7日的日温差大于5℃,其最低气温应在11℃以下;结合选项,D正确。故选D。
【12题详解】
读图可知,该地6日无明显风向,可能因盛行上升气流,而无水平方向大气运动所致,C正确;气流上升运动最强烈而导致近地面气压最低,此时大气降水最多是盛行上升气流的结果,而不是气压最低的原因,A错误。受冷气团控制形成高压,与图不符合,B错误;地面辐射与6日气压最低关系不大,D错误。故选C。
【点睛】影响气温日较差的因素:纬度、季节、地形、下垫面性质、天气、地势。
下图为某大陆上四地一年内受气压带和风带的影响时长示意图。据此图,完成下面小题。
13. 四地纬度从高到低,依次为( )
A. 甲乙丙丁B. 丁乙丙甲
C. 甲丙乙丁D. 丁丙乙甲
14. 下列关于四地气候类型的说法,正确的是( )
A. 甲气候分布在除南极洲以外的所有大洲
B. 乙气候分布在南北纬30°-40°的大陆东岸
C. 丙气候在欧洲分布范围最广且最为典型
D. 丁气候受气压带和风带交替控制,干湿季分明
15. 图中甲、丁对应的气候类型分别是( )
A. 地中海气候、温带海洋性气候
B. 温带海洋性气候、地中海气候
C. 地中海气候、热带沙漠气候
D. 温带海洋性气候、热带沙漠气候
【答案】13. A 14. C 15. D
【解析】
【13题详解】
纬度由低到高的是信风带一副热带高气压带一西风带。甲受西风带控制接近12个月,受副热带高气压带控制时间较短中,纬度最高;乙受副热带高气压带控制接近4个月,受西风带控制8个月左右;丙受副热带高气压带控制6个月左右,受西风带控制6个月左右。丙地受副热带高压带控制时间较乙长,受西风带控制时间较乙短,丙地纬度较乙地纬度低。从图中可看出丁受信风带控制长达8个月左右,不受西风控制,受副热带高气压带控制约在4个月左右,纬度最低;故四地纬度从高到低,依次为甲丙乙丁,A正确,BCD错误。故选A。
【14题详解】
甲终年受西风带控制,是温带海洋性气候,只有地中海气候分布在除南极洲以外的所有大洲,A选项错误;乙受副热带高气压带和西风带的交替控制,是地中海气候,该气候分布在南北纬30°~40°的大陆西岸,B选项错误;丙受西风带和副热带高气压带的交替控制,该气候是地中海气候,地中海气候在欧洲分布范围最广,C选项正确;丁受信风带和副热带高气压带控制,是热带沙漠气候,D选项错误。故选C。
【15题详解】
甲终年受西风带控制,是温带海洋性气候;丁受信风带和副热带高气压带控制,是热带沙漠气候,排除ABC,D正确,故选D。
【点睛】地中海气候,由西风带与副热带高气压带交替控制形成的,是亚热带气候类型。其分布于30°-40°大陆西岸,因地中海沿岸地区最典型而得名。
博斯腾湖是中国最大的内陆淡水湖。每年当博斯腾湖面上的冰开始融化破裂,冰面昼化夜冻,在风和湖水的作用下出现了“推冰”景观(下图)。读图,据此完成下面小题。
16. 博斯腾湖成为淡水湖的重要原因是( )
A. 冰雪融水补给量大B. 纬度高,蒸发量小
C. 夏季风带来降水多D. 与外流河互相补给
17. 在博斯腾湖发生“推冰”奇观的季节,下列河流可能进入汛期的是( )
A. 长江干流B. 淮河C. 珠江D. 松花江
【答案】16. A 17. D
【解析】
【16题详解】
博斯腾湖是我国西北地区较大的内陆淡水湖,该湖位于内流区域,因所在地区距海较远,来自海洋的水汽难以到达,降水量小,C、D错误。博斯腾湖位于中纬度地区,且气候干旱,晴天多,蒸发量大,B错误;博斯腾湖周边的高大山脉有较多的积雪和冰川,故湖泊水主要来自冰雪融水,冰雪融水补给量大,使得博斯腾湖成为淡水湖,A正确。故选A。
【17题详解】
结合材料每年当博斯腾湖面上的冰开始融化破裂,冰面昼化夜冻,在风和湖水的作用下出现了“推冰”景观据此分析,博斯腾湖出现“推冰”奇观的季节为春季,春季时期,东北地区季节性积雪融化,使得河流的流量增加,出现春汛,四条河流松花江位于东北地区,具有春汛,D正确;长江干流、淮河 、珠江主要依靠降水补给,汛期在夏季,ABC错误,故选D。
【点睛】湖泊的类型:
(1)构造湖:由於地壳运动造成局部断裂或下陷而积水成湖
(2)火口湖:火山喷发后的火山口,天长久,积水成湖。
(3)堰塞湖:堰塞湖是由火山熔岩流,冰碛物或由地震活动使山体岩石崩塌下来等原因引起山崩滑坡体等堵截山谷,河谷或河床后贮水而形成的湖泊。
(4)海成湖:由於河流或浅海泥沙的沉积作用,造成局部低洼地形,积水成湖。
(5)冰川湖:是由冰川磨蚀作用和冰碛物(随冰川运动被搬运和堆积下来的碎屑物质)堆积而成的冰川湖,其特点是形状多样湖岸曲折。
红碱淖(微咸水湖)位于陕北毛乌素沙地,降水集中于夏季,湖泊水位季节变化不明显,近年来湖泊萎缩明显。下图示意该地区地下水等水位线图(图例1、2、3分别表示地下水等水位线、季节性河流、地下水流向)。读图,完成下面小题。
18. 该湖泊主要补给水源为( )
A. 大气降水B. 冰雪融水C. 地下径流D. 地表径流
19. 影响该湖最低水位出现时间的主要因素有( )
①降水②流域截流径流③蒸发④引用湖水灌溉
A. ①②B. ②③C. ②④D. ③④
20. 为了遏制红碱淖湖面萎缩,可以采取的有效措施有( )
①修水渠引用黄河水②减小冬季地下水开采量
③合理调度流域用水④减小夏季地下水开采量
A. ①②B. ②③C. ①④D. ③④
【答案】18. C 19. B 20. D
【解析】
18题详解】
该地区气候干旱,降水少,说明大气降水对湖泊补给少,A错误;冰雪融水夏季补给多,而湖泊水位季节变化不明显,B错误;根据图示地下水位线和地下水流向可判断,周围地下水补给湖水,C正确;该地湖泊主要是地下水补给,降水少,地表径流少,D错误。故选C。
【19题详解】
该地区气候干旱,降水少,①错误;河流上游发展灌溉农业,流域截流径流导致水量减少,②正确;湖水为咸水湖,不能引湖水灌溉,④错误;该地气候大陆性强,气候干旱,蒸发旺盛,③正确。综上所述,B符合题意,排除ACD。故选B。
【20题详解】
陕西的地势比较复杂,南北高、中间低,有高原、山地、平原和盆地等多种地形。这对引入黄河水具有极大的难度。黄土高原的地质条件不好,土质松散,引水时很容易直接下渗,等不到黄河水引入毛乌素沙漠,就已经消耗很大一部分了,黄土高原西部还有不少的山脉出现,要想开凿水渠道,必须从山脉穿过,成本非常高,所以修水渠引用黄河水不现实,①错误;湖水补给主要来自夏季降水形成的地下水,因此减小冬季地下水开采量对湖水补给影响不大,②错误;合理调度流域用水,提高水资源利用率,减少局部地区缺水问题,③正确;湖水补给主要来自夏季降水形成的地下水,因此减小夏季地下水开采量有利于湖水补给,④正确。综上所述D符合题意,排除ABC。故选D。
【点睛】河流补给:1、雨水补给:它是河流最重要的补给类型,一般多在夏季和秋季补给河流,个别地区也发生在冬季。雨水补给具有不连续性和集中性的特点,往往造成河川径流年内分配不均,年际变化大。2、季节性积雪融水补给:主要发生在春季,具有连续性和时间性的特点,比雨水补给河流的水量变化来得平缓。3、冰雪融水补给:主要指在流域内的高山地区,永久积雪或冰川的融水补给。这类补给也发生在干旱、半干旱的山区和部分较温润的山区。冰雪融水补给最显著的特点是单位面积出水率高,并有明显的日变化和年变化的特点。这类补给的河流水量的年变化幅度比雨水补给的河流小。4、湖泊沼泽补给:山地地区的湖泊,常成为河流源头。河流中、下游地区的湖泊,能汇集湖区许多来水,增加河流流量,较大湖泊对河流水量起调河流流量,较大湖泊对河流水量起调节作用。沼泽水补给,对河流水量的调节作用不明显,补给的水量也较小。5、地下水补给:它是河流水量可靠、经常的来源。以地下水补给为主的河流,流量过程线变化更为平缓,径流的年内分配均匀,年际变化小。
科学研究发现,德雷克海峡(图)的海冰对全球气候变化有重要影响,海冰的多少与厄尔尼诺现象存在明显的相关性。据此完成下面小题。
21. 海冰的冻结与消融会影响海水盐度。与2~3月相比,每年8~9月威德尔海( )
A. 温度较高、盐度较低B. 温度较低、盐度升高
C. 温度、盐度均较低D. 温度、盐度均较高
22. 当南极洲及其附近海区温度异常偏低时( )
A. 甲乙洋流流量均增大B. 甲乙洋流流量均减少
C. 甲洋流流量增大,乙洋流流量减少D. 甲洋流流量减少,乙洋流流量增大
23. 德雷克海峡的海冰大幅度减少的年份( )
A. 赤道太平洋东侧沿岸地区干旱加剧B. 赤道太平洋东西两侧海区温差减小
C. 赤道太平洋西侧沿岸地区降水偏多D. 南太平洋高低纬度间热量交换增强
【答案】21. B 22. C 23. B
【解析】
【21题详解】
海冰的冻结与消融会影响海水盐度。威德尔海位于南半球,与2~3月夏秋季节相比,每年8~9月冬春威德尔海水温更低,海水结冰,海冰盐度低接近于淡水,剩余海水盐度升高,排除ACD;B符合题意,故选B。
【22题详解】
据所学知识可知,甲为秘鲁寒流,乙为西风漂流,因此当南极洲及其附近海区温度异常偏低时,德雷克海峡海冰偏多,德雷克海峡水流通量变小,流经德雷克海峡的乙西风漂流减弱,洋流流量变小,部分受阻水流北上,甲秘鲁寒流增强,洋流流量变大,排除ABD;C符合题意,故选C。
【23题详解】
德雷克海峡的海冰大幅度减少的年份,冰退导致德雷克海峡水流通量增加水位降低,部分本应北上的水流转而进入德雷克海峡,使秘鲁寒流变弱,使东太平洋表面海水变暖,减弱沃克环流,使堆积在太平洋西部的暖水东流,引发厄尔尼诺现象,厄尔尼诺现象发生时,太平洋东部水温异常升高,太平洋西部水温异常降低,因此赤道太平洋东侧沿岸地区降水多,A错;赤道太平洋东西两侧海区温差变小,B正确;赤道太平洋西侧沿岸地区上升气流减弱,降水偏少,C错;由于秘鲁寒流和东澳大利亚亚暖流减弱(东南信风减弱所致),南太平洋高低纬度间热量交换也随之减弱,D错。故选B。
【点睛】厄尔尼诺(西班牙语:El Niñ),又称圣婴现象,与另一现象南方涛动合称为ENSO。是秘鲁、厄瓜多尔一带的渔民用以称呼一种异常气候现象的名词。 主要指太平洋东部和中部的热带海洋的海水温度异常地持续变暖,使整个世界气候模式发生变化,造成一些地区干旱而另一些地区又降雨量过多。
读图,完成下面小题。
24. 图中岛屿两侧①②两种自然带的差异体现了( )
A. 由赤道到两极的地域分异
B. 从沿海向内陆的地域分异
C. 垂直地域分异规律
D. 地方性分异规律
25. 下列地理现象的成因与①自然带成因相同的是( )
A. 撒哈拉沙漠直逼非洲西海岸
B. 赤道附近东非高原的热带草原带
C. 巴西高原东南部的热带雨林带
D. 南半球缺失苔原带和亚寒带针叶林带
【答案】24. D 25. C
【解析】
【分析】
【24题详解】
根据图示经纬度可知,该岛为马达加斯加岛,①位于东南信风的迎风坡,加上沿岸有暖流经过,降水多,为热带雨林带;②位于背风坡,为热带草原带,两者的差异体现了地方性分异规律,D正确;没有体现由赤道到两极的地域分异、沿海向内陆的地域分异、垂直地域分异规律,ABC错误。所以选D。
【25题详解】
撒哈拉沙漠直逼非洲西海岸,主要是受沿岸寒流的影响,与①自然带成因不一致,A错误;赤道附近的东非高原由于海拔高、气温低、降水少形成热带草原带,与①自然带成因不一致,B错误;马达加斯加岛东部及巴西高原东南部虽距赤道较远,但都位于东南信风的迎风坡,沿岸有暖流经过,都形成了热带雨林带,C正确;南半球南纬50°~60°附近为海洋,不具备发育苔原带和亚寒带针叶林带的陆地环境,与①自然带成因不一致,D错误。所以选C。
【点睛】非地带性地域分异规律(地方性分异规律)是在地表因受海陆差异、地势起伏、大地构造和岩性组成等因素的影响,形成与纬度地带性相异的各种地域分异现象。
丹霞地貌山峰多四面陡崖,山顶平坦狭小,崖底则是山峰和悬崖围闭的沟谷。湖南崀山位于湘西南边陲地区,是世界上罕见的大型喀斯特地貌景区。山峰顶部植被多以旱生灌木、草本植物为主,沟谷地区形成大量热带雨林的标志性植物。崀山丹霞地貌区的植被群落特殊,生物多样性非常丰富。图1为崀山山峰植被景观图,图2为山谷坡麓植被类型分布示意图。完成下面小题。
26. 崀山山顶地区出现旱生植被的原因是( )
①通风良好,蒸发量大②起伏较大,土层较薄
③气候干旱,土壤贫瘠④面积较小,保水性差
A. ①②B. ②③C. ①④D. ③④
27. 崀山河谷地区出现沟谷雨林的原因是( )
A. 沟谷植物群落面积较大B. 崖壁反射大量太阳光线
C. 沟谷地形平坦土层深厚D. 封闭沟谷热量水分充足
28. 导致该区域生物多样性丰富的主要因素是( )
A. 热量和地貌B. 土壤和地貌C. 植被和土壤D. 植被和水文
【答案】26. C 27. D 28. A
【解析】
【26题详解】
旱生植被的特征是耐寒,能适应缺水的环境。山顶通风良好,蒸发量大,土壤水分条件差,①正确;山顶面积较小,保水性差,土壤水分不足,④正确;起伏较大,土层较薄主要影响土壤肥力,与植被耐旱性关系不大,②错误;崀山位于湖南,降水丰富,气候湿润,③错误。综上所述,C正确,ABD错误,故选C。
【27题详解】
沟谷地形封闭,热量充足,光照相对较弱,蒸发量较小,水分充足,有利于热带雨林标志性植物生长,D正确;沟谷植物群落面积较大,即生存空间广阔,不能说明水热条件好,A排除;崖壁反射大量的太阳光线通常会导致地表温度上升,但没有解释水分充足,B错误;沟谷地形相对平坦、土层深厚有利于植被生长的条件,但沟谷雨林形成需水热条件优越,C错误。故选D。
【28题详解】
我国东南部丹霞地貌地区所处纬度相对较低,热量丰富,适合多种物种的生长;读图,由于地貌的影响,山体顶部分布有常绿阔叶林和常绿灌丛等,悬崖分布有崖壁植被,缓坡沟谷区发育沟谷雨林或沟谷湿地,生物多样性丰富,A正确;土壤和水文影响了植被的分布,但是由于地貌导致区域局部的水分和土壤有所差异,进而导致植被差异,所以土壤和水文相比于地貌而言,不是主要影响因素。植被是该区域生物多样性丰富的表现要素,不是导致该区域生物多样性丰富的原因,BCD错误。故选A。
【点睛】由于该区域地处亚热带季风气候区,水热资源丰富;沟谷、山顶、陡崖等地貌形态独特多样,由于地貌的因素导致局地水热、土壤状况差异大,加之当地山顶、陡坡、悬崖广布,人类活动干扰少,所以生物多样性丰富。
下图为“甲、乙两山地同纬度的山地垂直带谱示意图”。读图完成下面小题。
29. 两山地属于( )
A. 昆仑山脉B. 秦岭C. 祁连山脉D. 横断山脉
30. 两山地的基带植被类型不同,原因是乙山地( )
A. 基带更高,热量不足B. 海拔更高,山谷风强
C. 基带受焚风作用更强D. 基带原生植被遭破坏
【答案】29. D 30. C
【解析】
【29题详解】
由题干可知,甲、乙两山地纬度相同,经度都位于100°E附近,而且甲山地基带为常绿阔叶林,可以判断该山地位于亚热带季风气候区,属于横断山脉,D正确。昆仑山脉、祁连山脉都处于温带地区,秦岭处于亚热带与温带的过渡地带,秦岭南坡基带为常绿阔叶林,北坡基带为落叶阔叶林,ABC错误。故选D。
【30题详解】
由于乙山地地处横断山区,而且位于甲山地的东边,山高谷深,受西边重重山岭的阻挡,来自印度洋的西南季风越过山地,在背风坡气流下沉,形成焚风效应,乙山地的基带受焚风作用更强烈,所以,乙山地的基带形成干热河谷灌丛,属于非地带性现象,C正确。乙山地基带受焚风效应影响,热量充足,A错误。乙山地的基带形成干热河谷灌丛,与山谷风影响无关,B错误。乙山地的基带形成干热河谷灌丛,是因为基带受焚风作用强烈,气候干热,并不是基带原生植被被破坏,D错误。故选C。
【点睛】根据“山麓基带与当地水平自然带一致”的规律可以判断山体所处的气候区。
二、非选择题:共40分。
31. 阅读图文材料,完成下列要求。
材料一:伴随着古代陆上和海上丝绸之路的开通,东西方交往不断增加。在海上丝绸之路沿线的非洲国家中,马拉维具有独特的自然景观,该国气候受某气压带和某风带交替控制。
材料二:下面左图为马拉维的地理位置示意图,右图为该国A地降水资料图。
(1)根据材料信息,说出A地的气候类型及气候特征。
(2)运用气压带和风带的季节移动规律,分析A地12月降水较多的原因。
(3)根据AB两地的地理位置差异,推测B地相较于A地,年降水量与雨季长短的差异并分析原因。
【答案】(1)气候类型:热带草原气候。气候特征:全年高温,干湿(旱雨)季分明。
(2)12月,气压带和风带的位置偏南(或南移),当地受赤道低压带控制.盛行上升气流(或对流旺盛),降水较多。
(3)年降水量与雨季长短的差异:相较于A地,B地年降水量较多,雨季较长。原因:B地纬度较低或离赤道更近,受赤道低压带控制的时间较长;B地位于湖泊西侧,(东南)信风经湖泊增湿受山地抬升形成降水,因此B地降水较多,雨季较长。
【解析】
【分析】本题以马拉维为材料设置试题,涉及气候类型、气候特征、降水及其影响因素等相关知识点,考查学生获取和解读地理信息、调动和运用地理知识解决问题的能力,体现区域认知、综合思维以及地理实践力的地理学科核心素养。
【小问1详解】
据马拉维的地理位置和气候资料图可知,A地纬度较低,位于热带,全年高温;降水有明显的季节变化,可判断为热带草原气候;因赤道低压带与信风带交替控制,气候特征是全年高温,分明显的干湿两季。
【小问2详解】
12月,受太阳直射点南移的影响,气压带和风带位置南移,赤道低气压带也随之南移,A地受赤道低压带控制,盛行上升气流,对流运动旺盛,降水较多。
【小问3详解】
从两地地理位置差异的角度分析年降水量的差异和雨季长短的差异。读图可知,雨季时,受赤道低压带控制,B地纬度位置较A地低,距离赤道更近,受赤道低气压控制的时间更长,年降水总量更多,降水时间更长;旱季时,该地受东南信风影响,B地位于马拉维湖西侧,且B地西侧有山地,东南信风经过马拉维湖获得水汽,在B地一侧受地形抬升,形成地形雨,降水条件比A地优越,增加了B地的降水量;所以B地的年降水总量更大,雨季更长。
【点睛】
32. 阅读图文材料,回答问题。
材料一太行山纵贯于河北、河南、山西三省之间,距今7000万年前的“燕山运动”使太行山地区发生了强烈的褶皱和断裂。习惯上,把河南省境内的太行山叫做南太行。下图示意南太行山地质地貌典型结构。
(1)结合示意图,简要描述南太行山的形成过程。
材料二:太行山脉东侧为断层构造,相对高差达1500-2000米,东冲积扇集中成片分布,但西麓冲积扇分布很少。下图为太行山东麓冲积扇的分布示意图。
(2)说明太行山东麓冲积扇多且集中成片分布的原因。
(3)该区域城市多分布在冲积平原上,分析冲积平原为城市的形成和发展提供的有利条件。
【答案】(1)地壳运动导致岩层弯曲变形,形成褶皱;继续受遭受挤压,岩层断裂,西北岩块抬升;后经风化、侵蚀作用形成南太行山。
(2)太行山东侧相对高差大,且位于东南季风的迎风坡,夏季降水量大,冲刷侵蚀能力强,形成众多沟谷;同时沟谷洪流携带大量泥沙在太行山东麓出山口地带堆积形成冲积扇;沟谷多且距离近故冲积扇集中连片分布。
(3)河流可以提供充足的生产、生活用水;冲积平原土壤深厚肥沃,利于耕作(或农业发达),可提供丰富的农副产品;冲积平原地势平坦,利于城市建设。
【解析】
【分析】本题以太行山冲积扇为材料设置试题,涉及外力作用,城市区位因素等相关内容,考查学生获取和解读地理信息、综合思维、区域认知、地理实践力的学科核心素养。
【小问1详解】
结合图中信息可知,该地区由于地壳运动导致岩层发生弯曲变形,形成褶皱;由于超过岩层的承受能力,继续挤压过程中岩层发生断裂,西北岩块抬升,相对上升,再加上不断遭受风化、侵蚀等外力作用形成南太行山。
【小问2详解】
结合图中信息可知,太行山区,地势陡峭,太行山东坡位于夏季风迎风坡,降水集中,水流速度快,流水侵蚀作用强,冲刷地表,产沙量大,同时形成众多沟谷。河流流速快,流水搬运作用强,将大量来自山区的砾石和泥沙,向河流下游输送。河流流出出山口,地势变平缓,河流流速减慢,搬运能力减弱,携带的疏松物在此大量沉积,形成冲积扇,由于该地区沟谷多且距离近故冲积扇集中连片分布。
【小问3详解】
结合所学知识可知,河流携带泥沙沉积形成冲积平原,土层深厚,土壤肥沃,便于农业耕作,为城市提供了丰富的农副产品;河流流经,为人类的生产生活活动提供充足水资源;冲积平原形成地区地势平坦,便于城市建设,节省建设投资。
33. 阅读图文材料,完成下列要求
材料一2023年12月22日,山东威海,农历冬至,“雪窝”山东威海暴雪持续加剧,自19日夜开始已经持续三天三夜,积雪厚度超过70厘米,打破山东积雪深度54厘米的纪录。烟台和威海作为典型的海滨城市,由于冬天降雪较多,形成了独特的海滨雪城风貌,被称为“中国雪窝”,且两个城市的降雪以冷流雪为主。
材料二冷流降雪是山东半岛冬季独特的一种天气现象。冬季势力逐渐加强的冷空气流经渤海和黄海海面在山东半岛北侧登陆,易形成冷流降雪。山东半岛冬季的冷流降雪主要集中在12月份,占整个冬季的66%。下图为山东半岛冷流降雪示意图。
(1)说明黄渤海对于冷流气团性质的影响。
(2)从海一气相互作用的角度,分析烟台和威海12月份降雪量大且强度大的原因。
(3)从形成机制上,对比说明A、B两处降雪成因的不同。
【答案】(1)
黄渤海水温较高,利于海水蒸发,增加了冷流气团的湿度;海水温度较高及海水的蒸发,利于海水热量向大气输送,提高了冷流气团的温度。
(2)12月,冷空气势力增强,气温迅速下降;黄渤海水温下降速度缓慢且滞后,海—气温差在一年中达到最大;冷空气增温增湿效果明显,因此12月的冷流降雪量多且强度大。
(3)干冷空气南下,在B处与洋面上暖湿空气相遇,形成冷锋,暖湿空气被迫抬升冷凝,形成降雪;受海洋影响,南下的干冷空气经过洋面后变得暖湿,在半岛北侧的A处受地形抬升冷凝,形成降雪。
【解析】
【分析】本题以山东半岛冷流降雪为材料设置试题,涉及海气相互作用,影响降水的因素等知识,考查获取和解读地理信息、调动和运用地理知识、论证和探讨地理问题的能力,体现综合思维和地理实践力的学科素养。
【小问1详解】
由于海陆热力性质差异,冬季,海洋降温比陆地慢,温度高于陆地,黄渤海水温较高,利于海水蒸发,海域上空水汽较充足;由图可见,冷流气团来源于黄渤海北岸陆地,为干冷气流,冷流气团流经黄渤海时,受海域影响,湿度增加;冷流气团流经温度较高的海域,由于大气和海水温差更大,利于海水热量输送向大气,加之海水蒸发,也向大气输送热量,导致冷流气团温度升高。
【小问2详解】
由材料可知,冬季势力逐渐加强的冷空气流经渤海和黄海海面在山东半岛北侧登陆,易形成冷流降雪。说明该地区降雪和冬季风相关。12月,陆地降温速度快,海洋降温明显滞后于陆地,海陆温差大;冬季风势力强,气温降低速度快,此时,源自陆地的冷空气南下后,黄渤海区域海—气温差达到最大;结合上题可知,此时,海--气相互作用强,黄渤海海域对冷流气团产生的增温增湿效果最为明显,水汽充足的气流南下到达山东半岛北部沿海,受低山丘陵阻挡抬升,水汽遇冷凝华,形成高强度降雪。
【小问3详解】
相关试卷
这是一份陕西省西安市临潼区临潼区华清中学2024-2025学年高二上学期11月期中地理试题(原卷版)-A4,共10页。试卷主要包含了选择题,非选择题等内容,欢迎下载使用。
这是一份陕西省西安市临潼区华清中学2024-2025学年高二上学期第一次月考地理试题,文件包含陕西省西安市临潼区华清中学2024-2025学年高二上学期第一次月考地理试题docx、地理答题卡pdf等2份试卷配套教学资源,其中试卷共13页, 欢迎下载使用。
这是一份陕西省西安市临潼区华清中学2024-2025学年高二上学期第一次月考地理试题,文件包含高二第一次月考地理试题pdf、地理参考答案pdf、地理答题卡pdf等3份试卷配套教学资源,其中试卷共9页, 欢迎下载使用。

