


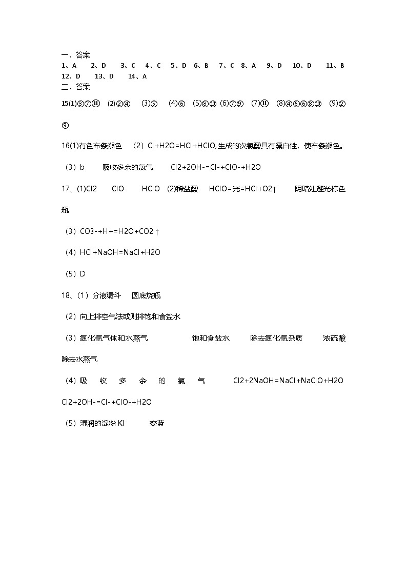
贵州省贵阳市乌当区某校2024-2025学年高一上学期期中检测 化学试题
展开
这是一份贵州省贵阳市乌当区某校2024-2025学年高一上学期期中检测 化学试题,文件包含高一化学期中考试docx、高一化学期中考试答案docx等2份试卷配套教学资源,其中试卷共5页, 欢迎下载使用。
注意事项:
1.答卷前,考生务必将自己的姓名、准考证号填写在答题卡上。
2.回答选择题时,选出每小题答案后,用2B铅笔把答题卡上对应题目的答案标号涂黑。如需改动,用橡皮擦干净后,再选涂其他答案标号。回答非选择题时,将答案写在答题卡上。答案写在本试卷上的无效。
一、单选题(42分)
1.化学与生产活动密切相关,下列生产活动涉及氧化还原反应的是( )
A.A B.B C.C D.D
2.下列氧化还原反应中,电子转移的方向和数目均正确的是( )
A.B.
C.D.
3.古代四大发明之一的黑火药是由硫粉、硝酸钾和木炭粉按一定比例混合而成,爆炸时的反应为:。该反应中化合价升高的元素是( )
A.硫元素B.氮元素C.碳元素D.钾元素
4.下列关于钠的叙述中,不正确的是( )
A.钠燃烧时发出黄色的火焰B.钠具有很强的还原性
C.钠燃烧时生成氧化钠D.钠原子的最外电子层上只有1个电子
5.一化学兴趣小组在家中进行化学实验,按照下图1连接好线路发现灯泡不亮,按照下图2连接好线路发现灯泡亮,由此得出的结论正确的是( )
A. NaCl溶液是电解质 B. NaCl固体是非电解质
C. NaCl固体中没有Na+和Cl− D. NaCl溶液中存在自由移动的离子
6.下列反应的离子方程式不正确的是( )
A.锌与硫酸亚铁溶液反应:
B.氢氧化镁和足量稀盐酸反应:
C.稀硫酸和氯化钡反应:
D.碳酸钠和足量稀盐酸反应:
7.下列说法正确的是( )
A.1ml氢约含有6.02×1023个微粒
B.H2的摩尔质量是2g
C.1mlO2的质量是32g,含有的氧原子数为2NA
D.2NA个H2SO4分子的摩尔质量为196g/ml
8.工业上制取ClO2的化学反应:2NaClO3+SO2+H2SO4=2ClO2+2NaHSO4。下列说法正确的是( )
A.SO2在反应中被氧化 C.H2SO4在反应中作氧化剂
B.NaClO3在反应中失去电子 D.每生成1个ClO2,转移2个电子
9.下列氯化物中,既能由金属和氯气直接反应制得,又能由金属和盐酸反应制得的是( )
A.CuCl2B.FeCl3C.FeCl2D.AlCl3
10.下列说法中,不正确的是( )
A.Cl2能与大多数金属化合,生成高价金属氯化物
B.新制氯水中加入AgNO3溶液,有白色沉淀生成
C.欲除去Cl2中的大量HCl气体,可将此混合气体通过盛有饱和食盐水的洗气瓶
D.漂白粉的有效成分是CaCl2和Ca(ClO)2,应密封保存
11.下列电离方程式书写错误的是( )
A.B.
C.D.
12.下列物质分类的正确组合是( )
AB. B C. C D. D
13.取一块金属钠放在燃烧匙里加热,观察到下列实验现象:
①金属钠先熔化 ②在空气中燃烧,产生紫色火焰
③燃烧后生成白色固体 ④燃烧时火焰呈黄色 ⑤燃烧后生成淡黄色固体。其中描述正确的是( )
A.①②B.①②③C.④⑤D.①④⑤
14.下列各组离子中使大量共存,溶液呈现无色,且加入一小块钠后仍然能大量共存的是( )
A.Na+、、K+、Cl- B.Ba2+、Na+、、
C.K+、、、 H+ D.Ca2+、、Cl-、
二、填空题
15.现有下列11种物质:①Fe②CO2③空气 ④CaO⑤HNO3⑥Ca(OH)2⑦碘酒 ⑧CuSO4⋅5H2O⑨乙醇 ⑩NaHCO3⑪Fe(OH)3胶体。
(1)属于混合物的是_______(填序号,下同);
(2)属于氧化物的是_______;
(3)属于酸的是_______;
(4)属于碱的是_______;
(5)属于盐的是_______;
(6)属于(或含有)有机化合物的是_______;
(7)可出现丁达尔效应的是_______。
(8)属于电解质的是_____________
(9)属于非电解质的是____________
16.气体X的主要成分是Cl2(含有少量水蒸气),某学习小组用如图装置研究气体X的性质。请回答下列问题:
(1)C中的现象是 ;结合化学方程式说明B、C中现象不同的原因 。
(2)需要在D处连接如图所示装置,气体应该由 (填“a”或“b”)管通入。该装置的作用是 ,用离子方程式表示其原理 。
17.氯水中含有多种成分,因而具有多种性质,根据新制氯水分别与如图四种物质发生的反应填空(a、b、c、d、e中重合部分代表物质间反应,且氯水足量)。
(1)新制氯水中含有的粒子有H2O、 、 、H+、Cl-、 、OH-七种。
(2)久置的氯水变为 ,原因是 (用化学反应方程式表示);实验室保存饱和氯水的方法是 。
(3)b过程中的离子方程式是 。
(4)e过程中所发生的主要反应的化学方程式为 。
(5)能证明氯水具有漂白性的是 (填“a”、“b”、“c”或“d”)。
18、
(1)仪器a的名称: ,仪器b的名称: 。
(2)Cl2的收集方法是 。
(3)A装置中导出的气体有 等。B装置中盛放的试剂是 ,其作用是 ,C装置中盛放的试剂是 ,其作用是 。
(4)烧杯中NaOH溶液的作用是 ,化学反应方程式为: ,离子方程式为: 。
(5)验满的方法:
①将 试纸靠近盛Cl2的瓶口,观察到试纸立即 ,则证明已集满。A.柴火烤肉
B.椰雕制作
C.铁杵磨针
D.钟乳石的形成
选项
混合物
纯净物
单质
电解质
A.
盐酸
NaOH
石墨
K2SO4溶液
B.
空气
Fe(OH)3胶体
铁
Na2CO3
C.
CuSO4·5H2O
CaCl2
水银
铜
D.
氯水
KNO3晶体
O3
NaCl
相关试卷
这是一份贵州省贵阳市乌当区某校2024-2025学年高一上学期期中检测 化学试题,文件包含高一化学期中考试docx、高一化学期中考试答案docx等2份试卷配套教学资源,其中试卷共5页, 欢迎下载使用。
这是一份江苏省江阴市某校2024-2025学年高一上学期10月月考 化学试题,共6页。试卷主要包含了单选题,填空题等内容,欢迎下载使用。
这是一份贵州省贵阳市乌当区某校2024-2025学年高三上学期10月月考 化学试题,文件包含2025届高三10月月考化学试卷docx、参考答案pdf等2份试卷配套教学资源,其中试卷共10页, 欢迎下载使用。
