资料中包含下列文件,点击文件名可预览资料内容







还剩6页未读,
继续阅读
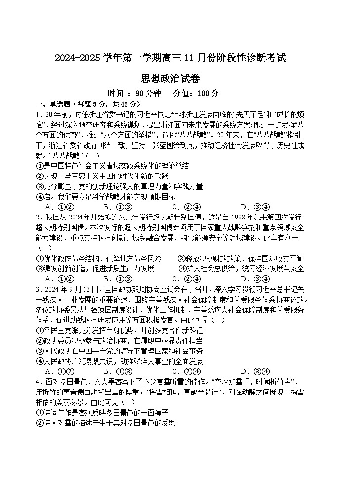
山东省聊城市临清市实验高级中学2024-2025学年高三上学期11月月考政治试题
展开相关试卷
湖北省仙桃市田家炳实验高级中学2024-2025学年高三上学期10月月考政治试题:
这是一份湖北省仙桃市田家炳实验高级中学2024-2025学年高三上学期10月月考政治试题,文件包含高三政治10月考试卷docx、高三政治10月考答案docx等2份试卷配套教学资源,其中试卷共6页, 欢迎下载使用。
山东省聊城市临清市实验高级中学2024-2025学年高三上学期10月月考政治试题:
这是一份山东省聊城市临清市实验高级中学2024-2025学年高三上学期10月月考政治试题,文件包含期中考前考二政治试卷docx、高三年级期中考前考二政治答案docx、高三年级期中考前考二政治答题卷docx等3份试卷配套教学资源,其中试卷共17页, 欢迎下载使用。
山东省聊城市临清市实验高级中学2024-2025学年高三上学期10月期中考试政治试题:
这是一份山东省聊城市临清市实验高级中学2024-2025学年高三上学期10月期中考试政治试题,文件包含2024-2025学年高三年级第一学期期中考前考政治试题docx、高三年级期中考前考一政治答案docx等2份试卷配套教学资源,其中试卷共13页, 欢迎下载使用。