


备战2025年高考生物精品教案第五章基因的传递规律微专题5基因自由组合定律的解题规律和方法(Word版附解析)
展开
这是一份备战2025年高考生物精品教案第五章基因的传递规律微专题5基因自由组合定律的解题规律和方法(Word版附解析),共14页。
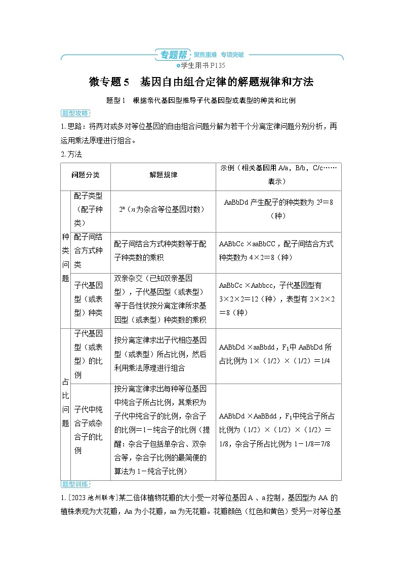
题型1 根据亲代基因型推导子代基因型或表型的种类和比例
1.思路:将两对或多对等位基因的自由组合问题分解为若干个分离定律问题分别分析,再运用乘法原理进行组合。
2.方法
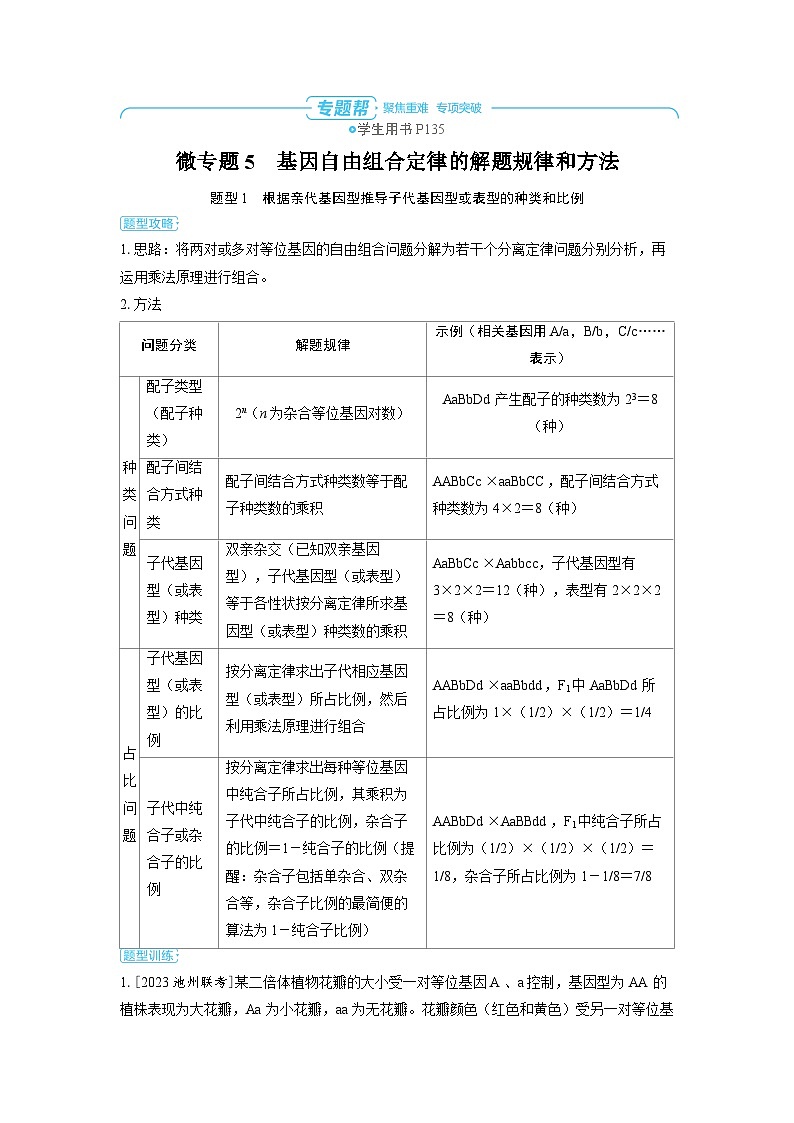
1.[2023池州联考]某二倍体植物花瓣的大小受一对等位基因A 、a 控制,基因型为AA 的植株表现为大花瓣,Aa 为小花瓣,aa 为无花瓣。花瓣颜色(红色和黄色)受另一对等位基因R 、r控制,红色对黄色为完全显性,两对基因独立遗传。下列有关叙述错误的是( B )
A.若基因型为AaRr 的个体与隐性纯合子杂交,则子代表型有3种,基因型有4种
B.若基因型为AaRr 的亲本自交,则子代共有9种基因型,6种表型
C.若基因型为AaRr 的亲本自交,则子代有花瓣植株中,AaRr 所占比例为1/3 ,而所有植株中纯合子占1/4
D.若基因型为AaRr 与Aarr 的亲本杂交,则子代中红色花瓣的植株占3/8
解析 若基因型为AaRr的个体与隐性纯合子杂交,则子代基因型有AaRr、Aarr、aaRr、aarr 4种,表型有3种,分别为小花瓣红色、小花瓣黄色、无花瓣,A正确;若基因型为AaRr的亲本自交,由于两对基因独立遗传,根据基因的自由组合定律,子代基因型共有3×3=9(种),而Aa自交子代表型有3种,Rr自交子代表型有2种,但由于aa表现为无花瓣,故aaR_与aarr的表型相同,所以AaRr自交产生的子代表型共有5种,B错误;若基因型为AaRr的亲本自交,则子代有花瓣植株中,AaRr所占比例为2/3×1/2=1/3,子代的所有植株中纯合子所占比例为1/4,C正确;若基因型为AaRr与Aarr的亲本杂交,则子代中红色花瓣的植株(A_Rr)所占比例为3/4×1/2=3/8,D正确。
2.[2022全国乙,12分]某种植物的花色有白、红和紫三种,花的颜色由花瓣中色素决定,色素的合成途径是:白色酶 红色酶 紫色。其中酶1的合成由基因A控制,酶2的合成由基因B控制,基因A和B位于非同源染色体上。回答下列问题。
(1)现有紫花植株(基因型为AaBb)与红花杂合体植株杂交,子代植株表型及其比例为 紫花:红花:白花=3:3:2 ;子代中红花植株的基因型是 AAbb和Aabb ;子代白花植株中纯合体所占的比例是 1/2 。
(2)已知白花纯合体的基因型有2种。现有1株白花纯合体植株甲,若要通过杂交实验(要求选用1种纯合体亲本与植株甲只进行1次杂交)来确定其基因型,请写出所选用的亲本基因型、预期实验结果和结论。
选用的亲本基因型为AAbb。预期实验结果和结论:若子代植株全开紫花,则植株甲的基因型为aaBB;若子代植株全开红花,则植株甲的基因型为aabb。
解析 (1)由题干信息可以推出,红花杂合体植株的基因型为Aabb,其与紫花植株(基因型为AaBb)杂交,子代红花植株的基因型为AAbb(所占比例为1/4×1/2=1/8)和Aabb(所占比例为1/2×1/2=1/4),所占比例为3/8;子代白花植株的基因型为aaBb(所占比例为1/4×1/2=1/8)和aabb(所占比例为1/4×1/2=1/8),所占比例为1/4;子代紫花植株的基因型为A_Bb,所占比例为3/4×1/2=3/8。综上所述,子代植株表型及其比例为紫花:红花:白花=3:3:2。(2)白花纯合体植株甲的基因型为aaBB或aabb。若选择白花纯合个体(基因型为aaBB或aabb)与其杂交,子代植株全部表现为白花;若选择紫花纯合个体(基因型为AABB)与其杂交,子代植株全部表现为紫花;若选择红花纯合个体(基因型为AAbb)与其杂交,若子代全部表现为紫花,则植株甲的基因型为aaBB,若子代全部表现为红花,则植株甲的基因型为aabb。
命题变式
(1)[设问拓展型]紫花植株的基因型最多有 4 种。基因型为AaBb的植株自交,子代中白花植株所占的比例是 1/4 ;子代白花植株中纯合子所占的比例是 1/2 。
(2)[设问拓展型]本题符合基因的 自由组合 定律,理由是 基因A、a和基因B、b位于非同源染色体上 。
(3)[跨模块综合型]一般来说,基因对性状的控制,可分为 直接 控制和 间接 控制,间接控制是指基因通过控制 酶 的合成来控制代谢过程,进而控制生物体的性状。
解析 (1)分析题干信息可知紫花植株的基因型为A_B_,最多有4种。若基因型为AaBb的植株自交,则子代中白花植株(aa_ _)所占的比例是1/4×1=1/4;子代白花植株(aa_ _)中纯合子所占的比例为1×1/2=1/2。(2)由于基因A、a和基因B、b位于非同源染色体上,故其遗传符合基因的自由组合定律。(3)一般来说,基因对性状的控制可分为直接控制和间接控制,其中间接控制是指基因通过控制酶的合成来控制代谢过程,进而控制生物体的性状。
题型2 根据子代表型的种类和比例推导亲代基因型
1.基因填充法
根据亲代表型可大概写出其基因型,如A_B_、aaB_等,再根据子代表型将所缺处填完,特别要学会利用后代中的隐性性状,因为后代中一旦存在双隐性个体,那亲代基因型中一定存在隐性基因,如a、b。
2.分解组合法
(1)思路:先将子代所涉及的两对(或多对)性状分离开来,一对一单独考虑,用基因的分离定律分析研究,据此推断亲代基因型,再运用乘法原理进行组合。
(2)常见的几种分离比:
a.9:3:3:1→(3:1)(3:1)→(Aa×Aa)(Bb×Bb)→AaBb×AaBb。
b.1:1:1:1→(1:1)(1:1)→(Aa×aa)(Bb×bb)→AaBb×aabb或Aabb×aaBb。
c.3:3:1:1→(3:1)(1:1)→(Aa×Aa)(Bb×bb)或(Aa×aa)(Bb×Bb)→AaBb×Aabb或AaBb×aaBb。
d.3:1→(3:1)×1→(Aa×Aa)(BB×_ _)或(Aa×Aa)(bb×bb)或(AA×_ _)(Bb×Bb)或(aa×aa)(Bb×Bb)。
3.[2023绥化检测]两对独立遗传的等位基因(A、a和B、b,且两对基因均为完全显性)分别控制豌豆的两对相对性状。豌豆植株甲与植株乙进行杂交得子一代,子一代自交得子二代,下列相关叙述正确的是( D )
A.若子二代出现9:3:3:1的性状比,则亲本的基因型为AABB×aabb
B.若子一代出现1:1:1:1的性状比,则亲本的基因型为AaBb×aabb
C.若子一代出现3:1:3:1的性状比,则亲本的基因型为AaBb×aaBb
D.若子二代出现3:1的性状比,则亲本可能的杂交组合有4种情况
解析 若子二代出现9:3:3:1的性状比,则子一代的基因型为AaBb,所以亲本的基因型为AABB×aabb或AAbb×aaBB,A错误;若子一代出现1:1:1:1的性状比,则亲本的基因型为AaBb×aabb或Aabb×aaBb,B错误;若子一代出现3:1:3:1的性状比,则亲本的基因型为AaBb×aaBb或AaBb×Aabb,C错误;若子二代出现3:1的性状比,说明子一代只有一对等位基因是杂合的,则亲本可能的杂交组合有4种情况,分别是AABB×aaBB、AABB×AAbb、AAbb×aabb、aaBB×aabb,D正确。
4.[2023全国甲节选,8分]乙烯是植物果实成熟所需的激素,阻断乙烯的合成可使果实不能正常成熟,这一特点可以用于解决果实不耐储存的问题,以达到增加经济效益的目的。现有某种植物的3个纯合子(甲、乙、丙),其中甲和乙表现为果实不能正常成熟(不成熟),丙表现为果实能正常成熟(成熟),用这3个纯合子进行杂交实验,F1自交得F2,结果见下表。
回答下列问题。
(1)从实验①和②的结果可知,甲和乙的基因型不同,判断的依据是 甲、乙分别与丙杂交,得到的F1的表型不相同 。
(2)已知丙的基因型为aaBB,且B基因控制合成的酶能够催化乙烯的合成,则甲、乙的基因型分别是 AABB、aabb ;实验③中,F2成熟个体的基因型是 aaBB和aaBb ,F2不成熟个体中纯合子所占的比例为 3/13 。
解析 (1)由表格信息可以看出,实验①和实验②的亲本中都有丙,但得到的F1的表型不相同,进而推出甲和乙的基因型不同。(2)实验③的F2的性状分离比为
13∶3,13∶3为9∶3∶3∶1的变式,可推出这一对相对性状受两对独立遗传的等位基因控制,又知甲、乙都为纯合子,则实验③的杂交组合为AABB×aabb或AAbb×aaBB。由实验①F2中不成熟∶成熟=3∶1可以推出,实验①F1基因型中一对等位基因杂合、一对等位基因纯合,再结合题中信息知,丙的基因型为aaBB,且表现为成熟,实验①的F1表现为不成熟,可推出F1中的不成熟个体应该含有A基因,进而推出甲的基因型为AABB。由实验③F2的性状分离比为13∶3可推出,F1的基因型为AaBb,进而推出乙的基因型为aabb。实验③中,F2的基因型为1/16AABB(不成熟)、1/8AaBB(不成熟)、1/8AABb(不成熟)、1/4AaBb(不成熟)、1/16AAbb(不成熟)、1/8Aabb(不成熟)、1/16aaBB(成熟)、1/8aaBb(成熟)、1/16aabb(不成熟),F2成熟个体的基因型为aaBB和aaBb,F2不成熟个体中纯合子所占的比例为3/13。
题型3 多对等位基因的自由组合问题
n对等位基因(完全显性且F1均杂合)分别位于n对同源染色体上的遗传规律:
提醒 (1)某显性亲本的自交后代中,若全显个体的比例为(3/4)n或隐性个体的比例为(1/4)n且相关基因分别位于n对同源染色体上,可知该显性亲本含有n对杂合基因,相关性状至少受n对等位基因控制。
(2)某显性亲本的测交后代中,若全显性个体或隐性个体的比例为(1/2)n且相关基因分别位于n对同源染色体上,可知该显性亲本含有n对杂合基因,相关性状至少受n对等位基因控制。
(3)若F2性状比之和为4n且相关基因分别位于n对同源染色体上,则相关性状至少受n对等位基因控制。
5.[2024东莞模拟]一对相对性状可受多对等位基因控制,如某植物的紫花和白花这对相对性状就受三对等位基因A、a,B、b,C、c控制,当个体基因型中每对等位基因都至少含有一个显性基因时,该植物个体开紫花,否则开白花。若这三对等位基因独立遗传,让基因型为AaBbCc的植株自交,下列关于其子一代的叙述正确的是( A )
A.纯合植株占1/8B.紫花植株的基因型有9种
C.白花植株中,纯合子占6/19 D.出现基因型为AAbbcc植株的概率为1/27
解析 基因型为AaBbCc的植株自交,产生的纯合植株的比例为1/2×1/2×1/2=1/8,A正确;紫花植株的基因型有2×2×2=8(种),B错误;基因型为AaBbCc的植株自交,子一代中白花植株的比例为1-(3/4×3/4×3/4)=37/64,白花纯合子的比例为(1/2×1/2×1/2-1/4×1/4×1/4)=7/64,则基因型为AaBbCc的植株自交,子一代白花植株中,纯合子占7/37,子一代出现基因型为AAbbcc植株的概率为1/4×1/4×1/4=1/64,C、D错误。
6.[全国Ⅱ高考,11分]控制某种植物叶形、叶色和能否抗霜霉病3个性状的基因分别用A/a、B/b、D/d表示,且位于3对同源染色体上。现有表型不同的4种植株:板叶紫叶抗病(甲)、板叶绿叶抗病(乙)、花叶绿叶感病(丙)和花叶紫叶感病(丁)。甲和丙杂交,子代表型均与甲相同;乙和丁杂交,子代出现个体数相近的8种不同表型。回答下列问题:
(1)根据甲和丙的杂交结果,可知这3对相对性状的显性性状分别是 板叶、紫叶、抗病 。
(2)根据甲和丙、乙和丁的杂交结果,可以推断甲、乙、丙和丁植株的基因型分别为 AABBDD 、 AabbDd 、 aabbdd 和 aaBbdd 。
(3)若丙和丁杂交,则子代的表型为 花叶绿叶感病、花叶紫叶感病 。
(4)选择某一未知基因型的植株X与乙进行杂交,统计子代个体性状。若发现叶形的分离比为3:1、叶色的分离比为1:1、能否抗病性状的分离比为1:1,则植株X的基因型为 AaBbdd 。
解析 (1)甲(板叶紫叶抗病)与丙(花叶绿叶感病)杂交,子代表型都是板叶紫叶抗病,说明板叶对花叶为显性、紫叶对绿叶为显性、抗病对感病为显性。(2)丙的表型为花叶绿叶感病,说明丙的基因型为aabbdd。根据甲与丙杂交子代都是板叶紫叶抗病推断,甲的基因型为AABBDD。乙(板叶绿叶抗病)与丁(花叶紫叶感病)杂交,子代出现个体数相近的8(即2×2×2)种不同表型,可以确定乙的基因型为AabbDd,丁的基因型为aaBbdd。(3)若丙(基因型为aabbdd)与丁(基因型为aaBbdd)杂交,子代的基因型为aabbdd和aaBbdd,表型为花叶绿叶感病、花叶紫叶感病。(4)植株X与乙(基因型为AabbDd)杂交,统计子代个体性状。根据叶形的分离比为3:1,确定是Aa×Aa的结果;根据叶色的分离比为1:1,确定是Bb×bb的结果;根据能否抗病性状的分离比为1:1,确定是dd×Dd的结果,因此植株X的基因型为AaBbdd。
命题变式
[设问拓展型](1)若单独分析一对相对性状的遗传特点,基因型为Aa的植株连续自交两代后,子代中AA、Aa、aa的比例为 3:2:3 。
(2)若基因型为AaBbDd的个体自交,则子代的三显性个体中纯合体占 1/27 。
解析 (1)若单独分析一对相对性状的遗传特点,基因型为Aa的植株自交一代后,子代中AA:Aa:aa=1:2:1;这些子代再自交一代产生的后代中AA:Aa:aa=(1/4+1/2×1/4):(1/2×1/2):(1/4+1/2×1/4)=3:2:3。(2)由于3对等位基因位于3对同源染色体上,其遗传符合基因的自由组合定律,若基因型为AaBbDd的个体自交,则子代的三显性个体中纯合体占1/3×1/3×1/3=1/27。
题型4 自由组合中的自交、测交和自由交配问题
纯合黄色圆粒豌豆(YYRR)和纯合绿色皱粒豌豆(yyrr)杂交后得F1,F1自交得F2,若F2中绿色圆粒豌豆个体和黄色圆粒豌豆个体分别进行自交、测交和自由交配,可先将两对性状分别分析、计算,然后再“组合”在一起。
(1)绿色圆粒豌豆(yyR_)中,粒色为隐性纯合,因此绿色圆粒豌豆(yyR_)自交、测交和自由交配时,产生的子代粒色不会发生性状分离,只考虑R_即可:
(2)黄色圆粒豌豆(Y_R_)自交、测交和自由交配时,将粒色、粒形分别研究:
7.[2024泰安检测]已知小麦的抗旱对敏旱为显性,多颗粒对少颗粒为显性,这两对相对性状分别由等位基因A、a和B、b控制。现有一棵表型为抗旱多颗粒的小麦植株,其测交后代的4种表型及比例为抗旱多颗粒:抗旱少颗粒:敏旱多颗粒:敏旱少颗粒=2:1:1:2,若让这棵植株自交,后代的表型比例应为( C )
A.9:3:3:1 B.24:8:3:1 C.22:5:5:4 D.20:5:5:2
解析 由题意可知小麦的抗旱性(A)和多颗粒(B)的遗传遵循基因的自由组合定律。一棵表型为抗旱多颗粒的小麦植株,其测交后代的表型及比例为抗旱多颗粒:抗旱少颗粒:敏旱多颗粒:敏旱少颗粒=2:1:1:2,说明抗旱多颗粒植株产生的可育配子的种类及比例为AB:Ab:aB:ab=2:1:1:2。若让这棵植株自交,后代的表型及比例应为抗旱多颗粒:抗旱少颗粒:敏旱多颗粒:敏旱少颗粒=(2/6×2/6+2/6×1/6×2+2/6×1/6×2+2/6×2/6×2+1/6×1/6×2):(1/6×1/6+1/6×2/6×2):(1/6×1/6+1/6×2/6×2):(2/6×2/6)=22:5:5:4,C正确。
8.[2024河南TOP二十名校联考]某种植物的粉花和白花是一对相对性状,受两对等位基因A、a和B、b控制。现利用该植物进行了两组杂交实验,实验结果如表所示,下列相关叙述正确的是( B )
A.该植物花色的遗传不遵循自由组合定律
B.两个组别中的亲本都是杂合子
C.某白花植株自交不会出现性状分离,则该植株为双隐性个体
D.组①的F1个体随机授粉,F2中纯合粉花植株的比例是1/128
解析 ②的F1中分离比为9:7,是9:3:3:1的变式,说明粉花和白花这对相对性状的遗传遵循基因自由组合规律,且两对等位基因位于两对同源染色体上。由以上分析可推知,②中亲本的基因型均为AaBb;再根据组①中F1的白花:粉花=3:1,可推知①中亲本基因型为Aabb和aaBb,故两个组别中的亲本都是杂合子,A错误、B正确。某白花植株自交不会出现性状分离,该白花植株的基因型可能为AAbb、Aabb、aaBB、aaBb、aabb,不一定为双隐性个体,C错误。组①的亲本基因型为Aabb和aaBb,F1个体随机授粉,对两对基因进行逐对分析,F1中Aa:aa=1:1,则F1产生A配子的概率为1/4,F2中基因型为AA的植株所占比例为1/16,同理F2中基因型为BB的植株所占比例为1/16,F2中纯合粉花植株(AABB)的比例是1/16×1/16=1/256,D错误。
学生用书·练习帮P433
一、选择题
1.[2024六安模拟改编]已知由A与a、B与b、C与c三对基因控制的三对性状独立遗传,基因型分别为AaBbCc、AabbCc的两个体进行杂交。下列关于杂交后代的推测,正确的是( D )
A.表型有8种,基因型为AaBbCc的个体占1/16
B.表型有4种,基因型为aaBbCc的个体占1/16
C.表型有8种,基因型为Aabbcc的个体占1/8
D.表型有8种,基因型为aaBbCc的个体占1/16
解析 根据题意分析,该杂交组合可以拆分为Aa×Aa、Bb×bb、Cc×Cc,因此杂交后代表型有8(2×2×2)种,其中基因型为AaBbCc的个体所占比例为1/2×1/2×1/2=1/8,基因型为aaBbCc的个体所占比例为1/4×1/2×1/2=1/16,基因型为Aabbcc的个体所占比例为1/2×1/2×1/4=1/16,基因型为aaBbCc的个体所占比例为1/4×1/2×1/2=1/16。故选D。
2.某种甘蓝的叶色有绿色和紫色两种,已知叶色受两对独立遗传的基因A/a和B/b控制,只含隐性基因的个体表现隐性性状,其他基因型的个体均表现显性性状。让一绿叶植株(甲)与一紫叶植株(乙)杂交,子代个体中绿叶:紫叶=1:3。下列相关叙述错误的是( C )
A.基因A/a和B/b的遗传遵循自由组合定律
B.紫叶植株的基因型有8种,绿叶植株的基因型有1种
C.植株甲一定是杂合子,植株乙一定是纯合子
D.如果一紫叶植株自交后代全部是紫叶植株,则该紫叶植株可能是纯合子也可能是杂合子
解析 由题干信息可知,叶色受两对独立遗传的基因A/a和B/b控制,说明A/a和B/b可以自由组合,其遗传遵循自由组合定律,A正确;让一绿叶植株(甲)与一紫叶植株(乙)杂交,子代个体中绿叶:紫叶=1:3,说明显性性状为紫色,两对基因共可以组成9种基因型,其中aabb为绿色,其他基因型均为紫色,因此紫色有8种基因型,B正确;分析题干信息可知,甲基因型为aabb,乙基因型为AaBb,C错误;如果一紫叶植株自交后代全部是紫叶植株,则该紫叶植株基因型有5种:AABB、AAbb、aaBB、AaBB、AABb,可能是纯合子也可能是杂合子,D正确。
3.两对独立遗传的等位基因(A/a和B/b,且两对基因均为完全显性),分别控制豌豆的两对相对性状,植株甲和植株乙进行杂交,下列相关叙述错误的是( C )
A.若子二代出现3:1的性状比,则两亲本的杂交组合有4种情况
B.若子一代出现1:1:1:1的性状比,则两亲本的基因型组合可能是AaBb×aabb
C.若子二代出现9:3:3:1的性状分离比,则两亲本的基因型组合一定是AABB×aabb
D.若子一代出现3:1:3:1的性状比,则两亲本的基因型组合可能是Aabb×AaBb
解析 子二代的性状比为3:1,相当于一对杂合子自交,子一代的基因型可能是AABb、aaBb、AaBB、Aabb,则两亲本的基因型组合为AABB×AAbb或aaBB×aabb或aaBB×AABB或aabb×AAbb,A正确;如果子一代的性状比为1:1:1:1,相当于两对杂合子测交,则两亲本的基因型组合为AaBb×aabb或Aabb×aaBb,B正确;如果子二代的性状分离比为9:3:3:1,则子一代的基因型是AaBb,则两亲本的基因型组合为AABB×aabb或AAbb×aaBB,C错误;如果子一代的性状比为3:1:3:1,可以写成(3:1)(1:1),相当于一对杂合子自交,一对测交,则两亲本的基因型组合为aaBb×AaBb或Aabb×AaBb,D正确。
4.某二倍体植物的花瓣形态和颜色受两对独立遗传的位于常染色体上的等位基因控制,其中基因型为BB、Bb、bb的植株花瓣分别表现为大花瓣、小花瓣、无花瓣;基因型为DD、Dd的植株花瓣表现为红色,基因型为dd的植株花瓣表现为白色。不考虑变异,下列相关叙述错误的是( D )
A.基因型为BbDd的植株自交,F1有5种表型
B.基因型为BbDd的植株自交,F1的红花中大花瓣植株占1/3
C.基因型为BbDd的植株自交,F1中纯合子的基因型共有4种
D.无花瓣植株与白花大花瓣植株杂交,F1中可能有白花大花瓣植株
解析 基因型为BbDd的植株自交,F1的表型为红花大花瓣、红花小花瓣、白花大花瓣、白花小花瓣、无花瓣,共5种,A正确;基因型为BbDd的植株自交,F1中红花植株的基因型为1/9BBDD、4/9BbDd、2/9BBDd、2/9BbDD,其中基因型为BBDD、BBDd的植株为大花瓣,占1/3,B正确;基因型为BbDd的植株自交,F1中纯合子的基因型为BBDD、BBdd、bbDD、bbdd,共4种,C正确;无花瓣植株的基因型为bbDD、bbDd、bbdd,其与白花大花瓣植株(BBdd)杂交,子代全为小花瓣植株,不可能出现大花瓣植株,D错误。
5.彩椒有绿椒、黄椒、红椒三种类型,其果皮颜色受三对等位基因(A/a、B/b和C/c)控制。当每对等位基因都至少含有一个显性基因时彩椒为绿色,当每对等位基因都不含显性基因时彩椒为黄色,其余基因型的彩椒为红色。现用三株彩椒进行如下实验:
实验一:绿色×黄色→绿色:红色:黄色=1:6:1
实验二:绿色×红色→绿色:红色:黄色=9:22:1
对以上杂交实验的分析,错误的是( B )
A.三对等位基因的遗传遵循自由组合定律
B.实验一中红色个体可能的基因型有4种
C.实验二中亲本红色个体基因型中含有的隐性基因有4个
D.实验二子代中绿色个体纯合子所占比例为0
解析 根据题意分析可知,实验一中绿色×黄色→绿色:红色:黄色=1:6:1,相当于测交,说明果皮的颜色受三对等位基因控制,遵循基因的自由组合定律,A正确;实验一的亲本基因型组合为AaBbCc×aabbcc,则子代的基因型共有8种,其中绿色个体的基因型为AaBbCc,黄色个体的基因型为aabbcc,红色个体的基因型有6种,B错误;实验二中子代有黄色,说明亲代绿色的基因型为AaBbCc,根据子代绿色所占比例为9/32(3/4×3/4×1/2)可知,亲代红色基因型中两对等位基因各含有一个显性基因,另一对等位基因隐性纯合,可能为aaBbCc、AabbCc或AaBbcc,因此实验二中亲本红色个体基因型中含有的隐性基因有4个,子代中绿色个体中不可能存在纯合子,纯合子所占比例为0,C、D正确。
6.[2024安徽六校联考]科研人员发现了一种二倍体植物(性别决定方式为XY型),存在多对易于区分的优良性状。该植物叶的形状由A和a控制,产量高低由B和b控制,茎的颜色由D和d控制,控制三对性状的基因独立遗传且控制茎颜色的基因位于X染色体上。现让植株M与植株N杂交,统计F1中三对性状的个体数量,结果如图所示,已知植株N表现为显性性状绿茎高产。下列说法错误的是( A )
A.根据杂交结果,可推断植株M的基因型为AabbXdXd
B.若要判断植株N的性别,则需要统计子一代紫茎个体的性别比例
C.若植株M为雌性,选择F1中圆叶高产紫茎与细叶高产绿茎个体杂交,F2中纯合子占1/8
D.让C选项F2中表型为圆叶绿茎的雌雄个体进行杂交,若不考虑性别,则后代的表型比例为9∶3∶3∶1
解析 由植株N表现为显性性状绿茎高产以及杂交子代的表型及比例可知,单独分析每对性状时,亲代的基因组合为Aa×Aa,bb×Bb,又知控制茎颜色的基因位于X染色体上,仅根据子代中绿茎∶紫茎=1∶1,无法确定植株N和植株M的性别,所以植株M的基因型为AabbXdXd或AabbXdY,则植株N的基因型为AaBbXDY或AaBbXDXd,A错误。当植株M的基因型为AabbXdXd、植株N的基因型为AaBbXDY时,子代中绿茎个体全为雌性,紫茎个体全为雄性;而当植株M的基因型为AabbXdY、植株N的基因型为AaBbXDXd时,子代中雌雄个体都为绿茎∶紫茎=1∶1,因此若要判断植株N的性别,则需要统计子一代紫茎个体的性别比例,B正确。若植株M为雌性,子一代中圆叶高产紫茎个体的基因型为A_BbXdY,细叶高产绿茎个体的基因型为aaBbXDXd,让它们杂交,子代中纯合子占1/8,C正确。C选项F2中表型为圆叶绿茎的雌雄个体的基因型分别为AaXDXd、AaXDY,若不考虑性别,杂交后代的表型及比例为圆叶绿茎∶圆叶紫茎∶细叶绿茎∶细叶紫茎=9∶3∶3∶1,D正确。
7.[多选]科研人员常通过构建株系来加快育种进程,把收获某一植株所结的种子单独种植后即可得到一个株系。经研究发现,矮秆小麦抗倒伏能力强,科研人员在大量小麦中选取一株矮秆小麦,用该矮秆小麦自交,F1中矮秆和高秆数量分别为314株、244株,F1自交,分别收集F1每株植株所结的种子构建株系。已知该性状受两对等位基因控制,下列说法错误的是( AB )
A.构建的株系一共有4种,且比例为4:4:7:1
B.自交后代不发生性状分离的株系在所有株系中占1/4
C.取F1中高秆植株自由交配,后代矮秆植株占8/49
D.淘汰F1中高秆植株后矮秆植株自交,后代矮秆植株占25/36
解析 根据矮秆自交后代出现性状分离可知,矮秆为显性性状。设控制该性状的基因为A/a、B/b,F1中矮秆和高秆数量分别为314株、244株,即矮秆:高秆≈9:7,则亲本矮秆小麦的基因型为AaBb,F1的基因型及比例为A_B_:A_bb:aaB_:aabb=9:3:3:1,且两对基因均为显性时表现为矮秆。根据上述分析,子一代共有9种基因型,构建的株系一共有9种,且比例为4:2:2:1:2:1:2:1:1,A错误;自交后代不发生性状分离的株系基因型为AABB、A_bb、aaB_、aabb,在所有株系中占8/16=1/2,B错误;取F1中高秆植株(A_bb:aaB_:aabb=3:3:1)自由交配,产生的配子种类及比例为Ab:aB:ab=(1/7×1+2/7×1/2):(1/7×1+2/7×1/2):(2/7×1/2+2/7×1/2+1/7×1)=2:2:3,雌雄配子随机结合,后代矮秆植株占2/7×2/7×2=8/49,C正确;淘汰F1中高秆植株后矮秆植株(AaBb:AABb:AaBB:AABB=4:2:2:1)自交,后代矮秆植株占4/9×9/16+2/9×3/4+2/9×3/4+1/9×1=25/36,D正确。
8.[2024临沂检测]落粒是作物种子成熟后脱落的现象。落粒性和非落粒性是一对相对性状,同时受多对独立遗传的等位基因控制。研究者利用荞麦的非落粒性纯合品系与落粒性纯合品系杂交得F1,F1自交得F2,F2中落粒性个体与非落粒性个体的比例约为27∶37,下列分析错误的是( C )
A.农业生产中,荞麦的非落粒性是优良性状
B.落粒性和非落粒性至少由3对等位基因控制
C.F2中自交后代不发生性状分离的个体约占1/8
D.F2中的非落粒性个体的基因型至少有19种
解析 农业生产中,荞麦的非落粒性是优良性状(落粒可造成减产),A正确;F2中落粒性个体与非落粒性个体的比例约为27∶37,其中落粒性个体所占的比例为27/64=(3/4)3,可推测落粒性和非落粒性至少由3对等位基因控制,B正确;分析可知,该性状至少由三对等位基因控制,则F2中自交后代不发生性状分离的个体包括所有的非落粒性个体和纯合落粒性个体,约占37/64+1/64=38/64=19/32,C错误;该性状至少由三对等位基因控制,则相关的基因型至少有3×3×3=27(种),其中落粒性个体的基因型至少有2×2×2=8(种),则F2中的非落粒性个体的基因型至少有27-8=19(种),D正确。
二、非选择题
9.[2024武汉部分学校调研,16分]为研究玉米染色体上的三对等位基因E/e、F/f、G/g的遗传规律,科研人员选用亲本L(纯合体)和亲本D(纯合体)进行了如下实验:亲本L和亲本D杂交得F1,F1自交得F2,分别对亲本L、亲本D、F2群体进行基因型分析。部分电泳结果及F2群体基因型的完整统计结果如图、表所示。回答下列问题。
(1)据图分析,F1的基因型是 EeFfGg 。F2群体1~17号植株中与F1基因型相同的个体是 4、13、15 号植株,同亲本L基因型完全相同的是 10 号植株。
(2)据表中F2群体基因型及个体数的结果, 能 (填“能”或“不能”)说明三对等位基因在遗传时分别遵循分离定律,理由是 F2群体中三对基因的基因型均符合1∶2∶1的分离比 。
(3)据图分析F2群体中的每个植株,发现基因E/e的有关基因型与基因 F/f 的有关基因型之间均高度关联,得到这一结果的原因是这两对等位基因位于 一 对同源染色体上。理论上,F2群体关于这三对等位基因的基因型有 9 种。
解析 (1)结合亲本含有的基因可知,F1的基因型中含有基因E、e、F、f、G、g,其基因型为EeFfGg。4号、13号、15号都含有基因E、e、F、f、G、g,其基因型与F1的相同。亲本L和10号植株所含的基因相同,二者的基因型相同。(2)分析表中数据可知,F2群体中三对基因的基因型均符合1∶2∶1的分离比,可说明这三对等位基因在遗传时分别遵循分离定律。(3)据图分析可知,基因E/e的相关基因型与基因F/f的相关基因型之间均高度关联,得到这一结果的原因是这两对等位基因位于一对同源染色体上。理论上,F2群体关于这三对等位基因的基因型有3×3=9(种)。
10.[2024哈尔滨三中检测,10分]藏报春花的花色表现为白色(只含白色素)和黄色(含黄色锦葵色素),这一对相对性状由两对等位基因(A和a,B和b)共同控制,调控机制如图甲所示。某小组为探究控制藏报春花花色基因的遗传规律进行了相关实验,实验过程及结果如图乙所示。
(1)根据图乙的实验结果可知,这两对等位基因的遗传遵循 自由组合(基因的分离定律和自由组合) 定律。
(2)F1的基因型为 AaBb ,该藏报春花种群中黄花植株的基因型有 2 种。F2白花植株中表型能够稳定遗传的个体所占比例是 7/13 。
(3)上述F2中部分白花植株自交,后代会发生性状分离,欲判断某后代会发生性状分离的白花植株的基因型,有同学设计了以下实验,请根据相关实验步骤预测实验结果。
实验步骤:
①让该植株自交;
②观察并统计后代的表型和比例。
结果预测:
如果 后代中白花:黄花=13:3 ,则该植株的基因型为 AaBb ;
如果 后代中白花:黄花=3:1 ,则该植株的基因型为 AABb 。
解析 分析图甲可知,基因A能控制以白色素为前体物质生成黄色锦葵色素的代谢过程,基因B能抑制基因A的作用,因此黄花植株的基因型为A_bb,白花植株的基因型为A_B_、aaB_、aabb。由图乙可知,子二代的性状分离比为13:3,说明子一代的基因型为AaBb,则亲本白花植株的基因型为aaBB,黄花植株的基因型为AAbb。(1)根据图乙的杂交结果可知,子二代的性状分离比为13:3,是9:3:3:1的变式,说明这两对等位基因的遗传遵循自由组合定律。(2)结合以上分析可知,F1的基因型为AaBb,该藏报春花种群中黄花植株的基因型有2种,分别为AAbb和Aabb。F2中白花植株的基因型为A_B_、aaB_、aabb,共13份,其中基因型为A_BB(3份)、aaB_(3份)、aabb(1份)的植株的表型能稳定遗传,即F2白花植株中表型能够稳定遗传的个体所占比例是7/13。(3)题(2)中所述F2中基因型为AaBb、AABb的白花植株自交,后代会发生性状分离。欲判断某后代会发生性状分离的白花植株的基因型,可以让其自交,然后观察并统计后代的表型和比例。如果该植株的基因型为AaBb,则后代中白花:黄花=13:3;如果该植株的基因型为AABb,则后代中白花:黄花=3:1。问题分类
解题规律
示例(相关基因用A/a,B/b,C/c……表示)
种
类
问
题
配子类型(配子种类)
2n(n为杂合等位基因对数)
AaBbDd产生配子的种类数为23=8(种)
配子间结合方式种类
配子间结合方式种类数等于配子种类数的乘积
AABbCc×aaBbCC,配子间结合方式种类数为4×2=8(种)
子代基因型(或表型)种类
双亲杂交(已知双亲基因型),子代基因型(或表型)等于各性状按分离定律所求基因型(或表型)种类数的乘积
AaBbCc×Aabbcc,子代基因型有3×2×2=12(种),表型有2×2×2=8(种)
占
比
问
题
子代基因型(或表型)的比例
按分离定律求出子代相应基因型(或表型)所占比例,然后利用乘法原理进行组合
AABbDd×aaBbdd,F1中AaBbDd所占比例为1×(1/2)×(1/2)=1/4
子代中纯合子或杂合子的比例
按分离定律求出每种等位基因中纯合子所占比例,其乘积为子代中纯合子的比例,杂合子的比例=1-纯合子的比例(提醒:杂合子包括单杂合、双杂合等,杂合子比例的最简便的算法为1-纯合子比例)
AABbDd×AaBBdd,F1中纯合子所占比例为(1/2)×(1/2)×(1/2)=1/8,杂合子所占比例为1-1/8=7/8
实验
杂交组合
F1表型
F2表型及分离比
①
甲×丙
不成熟
不成熟∶成熟=3∶1
②
乙×丙
成熟
成熟∶不成熟=3∶1
③
甲×乙
不成熟
不成熟∶成熟=13∶3
亲本相对性状的对数
1
2
n
F1配子的种类和比例
2种 (1:1)1
22种 (1:1)2
2n种 (1:1)n
F2表型的种类和比例
2种 (3:1)1
22种 (3:1)2
2n种 (3:1)n
F2基因型的种类和比例
3种 (1:2:1)1
32种 (1:2:1)2
3n种 (1:2:1)n
F2全显性个体的比例
(3/4)1
(3/4)2
(3/4)n
F2中隐性个体的比例
(1/4)1
(1/4)2
(1/4)n
F1测交后代表型的种类及比例
2种 (1:1)1
22种 (1:1)2
2n种 (1:1)n
F1测交后代全显性个体的比例
(1/2)1
(1/2)2
(1/2)n
项目
子代的表型及比例
yyR_ (绿圆)
自交
绿色圆粒:绿色皱粒=5:1
测交
绿色圆粒:绿色皱粒=2:1
自由交配
绿色圆粒:绿色皱粒=8:1
项目
子代的表型及比例
Y_R_
(黄圆)
自交
(黄:绿)(圆:皱)=(5:1)(5:1),即黄色圆粒:绿色圆粒:黄色皱粒:绿色皱粒=25:5:5:1
测交
(黄:绿)(圆:皱)=(2:1)(2:1),即黄色圆粒:绿色圆粒:黄色皱粒:绿色皱粒=4:2:2:1
自由交配
(黄:绿)(圆:皱)=(8:1)(8:1),即黄色圆粒:绿色圆粒:黄色皱粒:绿色皱粒=64:8:8:1
组别
亲本
F1
①
白花×白花
白花:粉花=3:1
②
粉花×粉花
粉花:白花=9:7
基因
F2群体基因型及个体数
L型纯合
D型纯合
杂合子
E/e
49
51
100
F/f
48
50
102
G/g
49
52
99
相关教案
这是一份备战2025年高考生物精品教案第七章生物的变异和进化课时1基因突变和基因重组(Word版附解析),共22页。
这是一份备战2025年高考生物精品教案第七章生物的变异和进化微专题10基因频率与基因型频率的计算(Word版附解析),共8页。
这是一份2025年高考生物精品教案第五章基因的传递规律课时3基因在染色体上和伴性遗传,共34页。
