还剩14页未读,
继续阅读
浙江省稽阳联谊学校2024-2025学年高三上学期11月月考生物试题
展开
这是一份浙江省稽阳联谊学校2024-2025学年高三上学期11月月考生物试题,共17页。
相关试卷
浙江省稽阳联谊学校2024-2025学年高三上学期11月月考生物试题:
这是一份浙江省稽阳联谊学校2024-2025学年高三上学期11月月考生物试题,共17页。
【浙江卷】浙江省稽阳联谊学校2024-2025学年高三上学期11月联考(11.20-11.22)生物试题卷+答案:
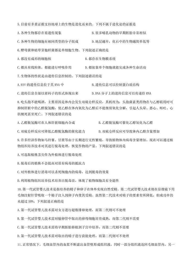
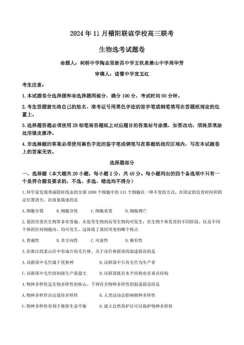
这是一份【浙江卷】浙江省稽阳联谊学校2024-2025学年高三上学期11月联考(11.20-11.22)生物试题卷+答案,共20页。试卷主要包含了生物体的性状是由遗传信息控制的等内容,欢迎下载使用。
2021-2022学年浙江省稽阳联谊学校高三上学期11月联考生物含答案:
这是一份2021-2022学年浙江省稽阳联谊学校高三上学期11月联考生物含答案,共29页。试卷主要包含了选择题,非选择题等内容,欢迎下载使用。

