资料中包含下列文件,点击文件名可预览资料内容
还剩3页未读,
继续阅读
广西南宁市天桃实验学校2024-2025学年九年级上学期10月月考语文试题
展开
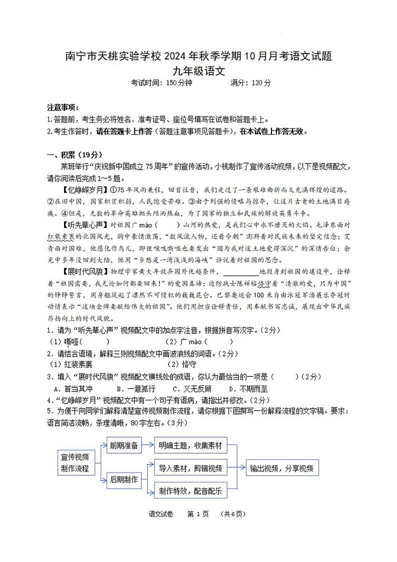
这是一份广西南宁市天桃实验学校2024-2025学年九年级上学期10月月考语文试题,文件包含南宁市天桃实验学校2024年秋季学期10月月考语文试题pdf、南宁市天桃实验学校2024年秋季学期10月月考语文参考答案pdf等2份试卷配套教学资源,其中试卷共9页, 欢迎下载使用。
相关试卷
[语文]广西南宁市天桃实验学校2024~2025学年九年级上学期10月月考试题(有答案):
这是一份[语文]广西南宁市天桃实验学校2024~2025学年九年级上学期10月月考试题(有答案),共9页。
南宁市天桃实验学校2024年秋季学期10月月考语文试题与答案:
这是一份南宁市天桃实验学校2024年秋季学期10月月考语文试题与答案,文件包含南宁市天桃实验学校2024年秋季学期10月月考语文试题docx、南宁市天桃实验学校2024年秋季学期10月月考语文参考答案docx等2份试卷配套教学资源,其中试卷共8页, 欢迎下载使用。
[语文]广西壮族自治区南宁市天桃实验学校2024~2025学年九年级上学期开学试题(有答案):
这是一份[语文]广西壮族自治区南宁市天桃实验学校2024~2025学年九年级上学期开学试题(有答案),共9页。

