所属成套资源:2024-2025学年高一化学上学期第三次月考(多版本多地区)含答案
- 高一化学第三次月考卷(新八省通用,人教版2019必修第一册第1~3章)2024-2025学年高中上学期第三次月考 试卷 0 次下载
- 高一化学第三次月考卷(新高考通用“10+5+5”,鲁科版2019必修第一册第1章~第3章第1节)2024-2025学年高中上学期第三次月考 试卷 0 次下载
- 高一化学第三次月考卷(沪科版2020,必修第一册第1~3章)2024-2025学年高中上学期第三次月考 试卷 0 次下载
- 高一化学第三次月考卷(浙江专用,人教版2019必修第一册第1~第4章第1节)2024-2025学年高中上学期第三次月考 试卷 0 次下载
- 高一化学第三次月考卷(苏教版2019,必修第一册专题1~4)2024-2025学年高中上学期第三次月考 试卷 0 次下载
高一化学第三次月考卷(江苏专用,苏教版2019必修第一册专题1~4)2024-2025学年高中上学期第三次月考.zip
展开
这是一份高一化学第三次月考卷(江苏专用,苏教版2019必修第一册专题1~4)2024-2025学年高中上学期第三次月考.zip,文件包含高一化学第三次月考卷全解全析docx、高一化学第三次月考卷测试范围第一册专题14苏教版2019考试版A4docx、高一化学第三次月考卷测试范围第一册专题14苏教版2019考试版A3docx、高一化学第三次月考卷答题卡A4版docx、高一化学第三次月考卷答题卡A4版pdf、高一化学第三次月考卷参考答案docx等6份试卷配套教学资源,其中试卷共30页, 欢迎下载使用。
注意事项:
1.本试卷分第Ⅰ卷(选择题)和第Ⅱ卷(非选择题)两部分。答卷前,考生务必将自己的姓名、准考证号填写在答题卡上。
2.回答第Ⅰ卷时,选出每小题答案后,用2B铅笔把答题卡上对应题目的答案标号涂黑。如需改动,用橡皮擦干净后,再选涂其他答案标号。写在本试卷上无效。
3.回答第Ⅱ卷时,将答案写在答题卡上。写在本试卷上无效。
4.测试范围:第一册专题1~2占40%,专题3~4占60%(苏教版2019)。
5.难度系数:0.65
6.考试结束后,将本试卷和答题卡一并交回。
可能用到的相对原子质量:H- 1 C- 12 N-14 O- 16 Na-23 S-32 Cl-35.5 Ba-233
第Ⅰ卷(选择题,39分)
一、选择题:本题共13个小题,每小题3分,共39分。在每小题给出的四个选项中,只有一项是符合题目要求的。
1.化学来源于生活,也服务于生活。下列有关生活中的化学知识叙述不正确的是
A.水果罐头中添加维生素C作抗氧化剂,是因为维生素C易被氧化
B.漂白粉露置于空气中变质,该过程未涉及化学变化
C.洁厕灵(主要成分为)与“84”消毒液不能混合使用,因为会产生有毒气体
D.区别氯化钾和氯化钠可以利用焰色反应原理
2.下列化学用语书写正确的是
A.水溶液中的电离方程式:
B.水溶液中的电离方程式:
C.的离子结构示意图为:
D.还原反应中电子的转移:
3.实验室制取 的实验原理及装置均正确的是
A.制备B.净化C.收集D.尾气处理
4.铬元素(Cr)的化合物存在下列转化关系:
下列判断不正确的是
A.反应①表明Cr2O3具有酸性氧化物的性质
B.反应②发生时应避免溶液温度过高
C.反应②利用了H2O2的还原性
D.反应①③中铬元素的化合价均未发生变化
阅读下列材料,完成下面5~7题:
硫及其化合物在生产、生活中应用广泛,硫化氢()是一种无色、有毒气体,其水溶液的酸性比碳酸的酸性弱;是一种重要化工原料,不当的排放会造成污染,常用氨水或等脱除;可以作钡餐,用于胃肠道X射线造影检查。阅读上面资料,完成下列小题。
5.下列有关说法正确的是
A.与反应体现的还原性
B.可以使酸性溶液褪色
C.与溶液反应的化学方程式:
D.用过量溶液吸收的离子方程式:
6.下列说法错误的是
A.硫在过量氧气中燃烧的主要产物是
B.水溶液吸收溴蒸气生成和
C.少量添加到葡萄酒中可起到抑菌和抗氧化作用
D.作钡餐,因为不溶于酸且可以阻挡X射线通过
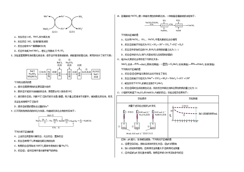
7.酸性条件下,脱除的原理如图所示,下列说法中正确的是
A.发生反应1时,作为氧化剂
B.发生反应2时,溶液的酸性减弱
C.反应过程中需要随时补充
D.反应中消耗,理论上可脱去
8.实验室里需要纯净的氯化钠溶液,但手边只有混有硫酸钠、碳酸氢铵的氯化钠,某同学设计了如下方案。
下列说法错误的是
A.操作①需要用到的主要容器为烧杯
B.操作②不能改为加硝酸钡溶液,原因是会引入新杂质
C.进行操作②后,判断已除尽的方法是:静置,取少量上层清液于试管中,滴加氯化钡溶液,若无沉淀生成说明已除尽
D.操作③的目的是除去过量的
9.以不同类别物质间的转化为线索,构建钠及其化合物的关系如下:
下列分析不正确的是
A.上述反应类型有分解反应、化合反应、置换反应
B.反应③表明具有酸性氧化物的性质
C.利用反应④可除去固体中混有的少量
D.反应⑤、⑥可应用于潜水艇中氧气的供给
10.亚氯酸钠()是一种高效漂白剂和氧化剂,一种制备亚氯酸钠的流程如下:
下列说法正确的是
A.化合物、、中氯元素的化合价相同
B.反应①的离子方程式为
C.反应②中参加反应的和的物质的量之比为2:1
D.反应②中的用代替也可以达到同样的目的
11.锰(Mn)元素的化合物存在下列转化关系:
溶液固体(棕黑色) 溶液(黑色)溶液(紫色)
下列说法不正确的是
A.反应①②③中锰元素的化合价均发生了变化
B.反应①的离子方程式为
C.碱性条件下的氧化性强于
D.反应③同时生成棕黑色沉淀,则该反应中氧化剂和还原剂物质的量之比为2∶1
12.小组探究常温下Na2CO3和NaHCO3与碱的反应,实验过程及结果如下:
已知:pH越大,溶液碱性越强。下列说法不正确的是
A.①是空白实验,排除溶液体积变化对②、③pH的影响
B.加入试剂体积相同,②所得沉淀质量大于③所得沉淀质量
C.①与②的pH变化基本相同,说明②中的OH-未实际参与反应
D.③中加入4 mL试剂后继续滴加该试剂,反应的离子方程式为
13.硫酸钠-过氧化氢加合物的组成可通过下列实验测定:
下列说法不正确的是
A.“步骤1”中,可用烧杯和玻璃棒等容器进行溶液配制
B.“步骤2”中,测得溶液中
C.“步骤3”中,溶液与酸性溶液反应时,作还原剂
D.硫酸钠-过氧化氢加合物的组成为
第Ⅱ卷(非选择题,61分)
二、非选择题:本题共4小题,共61分。
14.(12分)实验室欲用NaOH固体配制1.0ml•L-1的NaOH溶液240mL。
(1)配制溶液时,一般可以分为以下几个步骤:①称量②计算③溶解④摇匀⑤转移⑥洗涤⑦定容⑧冷却⑨摇动,正确的操作顺序为 。本实验必须用到的仪器有托盘天平、药匙、玻璃棒、量筒、烧杯、 。
(2)某同学欲称量固体NaOH,他先用托盘天平称量烧杯,天平平衡后的状态如图所示。烧杯的实际质量为 g,要完成本实验,该同学应称取 gNaOH。
(3)使用容量瓶前必须进行的一步操作是 。
(4)在配制过程中,其他操作都是正确的,下列操作会使浓度偏高的是 (填字母)。
A.所用NaOH已经潮解
B.向容量瓶中加水未到刻度线
C.有少量NaOH溶液残留在烧杯里
D.用带游码的托盘天平称5.4gNaOH(1g以下用游码)时误用了“左码右物”方法
15.(16分)过氧化钠常作漂白剂、杀菌剂、消毒剂,若保存不当容易变质。
(1)取少量过氧化钠样品,溶解,加入 溶液,充分振荡后有白色沉淀生成,证明已经变质。
(2)用下图装置来测定某过氧化钠样品的纯度。
①试剂依次为 和 。
②装置的作用是 ,其中发生反应的离子方程式为 。
③当观察到 (填实验现象)时,表明样品已经反应完全。
④读取实验中与样品反应生成的体积时,合理的是 (填字母)。
a.直接读取气体体积,不需冷却到室温
b.上下移动量筒,使得中液面高度相同
c.视线与凹液面最低点相平,读取量筒中水的体积
⑤装置E到F间导管内残留水的体积会使测量结果 (填“偏大”、“偏小”或“无影响”)。
16.(15分)工业烟气中的会造成环境问题。可通过多种方法进行脱除并获得含硫产品,实现资源化利用。
(1)“氨脱硫法”。将含有的烟气通入过量氨水中,写出发生主要反应的化学方程式: 。
(2)“钠钙双碱脱硫法”。其部分工艺流程如图所示:
①吸收塔中为提高的吸收效率,图中采取的措施有 。
②吸收时需控制吸收塔内的温度,温度太高会导致的吸收率降低,其原因可能是 。
③“沉淀室”中加入石灰乳可实现NaOH吸收液的再生。沉淀室中溶液与石灰乳反应的化学方程式为 。
(3)“废碱渣脱硫法”。工业废碱渣的主要成分为。实验室模拟“废碱渣工业脱硫”并制备硫代硫酸钠(),实验装置如图所示(实验前已除去装置中的空气):
①装置中的反应分为两步,其中第二步的反应方程式为,在第一步反应中作(填“氧化剂”或“还原剂”) 。
②为验证装置中生成了,将尾气依次通过酸性溶液、品红溶液和澄清石灰水。能够说明有生成的实验现象是 。
③可用于去除水中的得到含硫酸盐的酸性溶液,该反应的离子方程式为 。
17.(18分)Ⅰ.二氧化氯()可用于自来水消毒。以粗盐为原料生产的工艺主要包括:①粗盐精制;②电解微酸性溶液制得;③的制取。工艺流程如下图,其中反应Ⅲ制取的化学方程式为。
(1)操作A的名称 。
(2)试剂X是 (填化学式)。
(3)及试剂X均需过量的原因是 。
(4)反应Ⅱ的电解方程式是 。
Ⅱ.亚氯酸钠()也是一种重要的杀菌消毒剂,也常用来漂白织物,可通过下列流程得到。
已知:饱和溶液在低于时析出的晶体是,高于时析出晶体是。
(5)“合成”中发生:中元素的化合价为 ,该反应是 反应。(填反应类型)
(6)将得到的溶液进行蒸发浓缩, 洗涤,得到。
(7)为测定所得产品的纯度,进行如下实验:
步骤①:取样品于烧杯中,用适量蒸馏水溶解后,加入略过量的晶体,再滴加适量的稀硫酸,充分反应;(反应方程式为:)
步骤②:将上述所得溶液置于锥形瓶中,向锥形瓶中滴加两滴淀粉溶液作指示剂,用的标准溶液与之反应,至恰好完全反应时消耗溶液。(反应方程式为:)
计算该产品的纯度 (写出计算过程)。
实验操作
实验数据
测量下述实验过程的pH变化
加入试剂的体积/mL
实验
操作过程
实验结果
步骤1
称取样品,配制成溶液。
步骤2
量取溶液,加入盐酸酸化的溶液至沉淀完全,过滤、洗涤、干燥至恒重。
得到白色固体
步骤3
量取溶液,加适量稀硫酸酸化后,滴加溶液,至恰好完全反应。
消耗溶液
相关试卷
这是一份高二化学第三次月考卷(江苏专用,苏教版2019选择性必修1专题1~3)2024-2025学年高中上学期第三次月考.zip,文件包含高二化学第三次月考卷全解全析docx、高二化学第三次月考卷测试范围选择性必修1专题13苏教版2019考试版A4docx、高二化学第三次月考卷测试范围选择性必修1专题13苏教版2019考试版A3docx、高二化学第三次月考卷参考答案docx、高二化学第三次月考卷答题卡A4版docx、高二化学第三次月考卷答题卡A4版pdf等6份试卷配套教学资源,其中试卷共33页, 欢迎下载使用。
这是一份高一化学第三次月考卷(苏教版2019,必修第一册专题1~4)2024-2025学年高中上学期第三次月考.zip,文件包含高一化学第三次月考卷全解全析docx、高一化学第三次月考卷测试范围第一册专题14苏教版2019考试版A4docx、高一化学第三次月考卷测试范围第一册专题14苏教版2019考试版A3docx、高一化学第三次月考卷答题卡A4版docx、高一化学第三次月考卷答题卡A4版pdf、高一化学第三次月考卷参考答案docx等6份试卷配套教学资源,其中试卷共32页, 欢迎下载使用。
这是一份高一化学第三次月考卷(浙江专用,人教版2019必修第一册第1~第4章第1节)2024-2025学年高中上学期第三次月考.zip,文件包含高一年级化学第三次月考卷全解全析docx、高一年级化学第三次月考卷考试版docx、高一化学第三次月考卷考试版A3docx、高一年级化学第三次月考卷参考答案docx、高一年级化学第三次月考答题卡docx、高一年级化学第三次月考答题卡pdf等6份试卷配套教学资源,其中试卷共38页, 欢迎下载使用。

