还剩3页未读,
继续阅读
所属成套资源:2025安徽省五校联考高三上学期11月期中考试及答案(九科)
成套系列资料,整套一键下载
2025安徽省五校联考高三上学期11月期中考试历史无答案
展开相关试卷
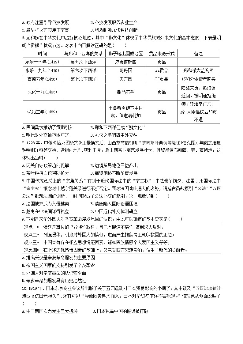
安徽省2025届高三上学期高考第一次五校联考历史试题:
这是一份安徽省2025届高三上学期高考第一次五校联考历史试题,共6页。
安徽省县中联盟2024-2025学年高三上学期9月开学联考历史试题(无答案):
这是一份安徽省县中联盟2024-2025学年高三上学期9月开学联考历史试题(无答案),共4页。试卷主要包含了满分100分,考试时间75分钟,本卷命题范围等内容,欢迎下载使用。
安徽省亳州市蒙城县五校联考2024届高三上学期11月期中考试历史:
这是一份安徽省亳州市蒙城县五校联考2024届高三上学期11月期中考试历史,文件包含安徽省亳州市蒙城县20232024学年高三上学期期中联考历史docx、23年11月五校联盟-历史dapdf等2份试卷配套教学资源,其中试卷共8页, 欢迎下载使用。

