陕西省周至县第六中学2024-2025学年高一上学期11月期中考试历史试题(含解析)
展开
这是一份陕西省周至县第六中学2024-2025学年高一上学期11月期中考试历史试题(含解析),共9页。试卷主要包含了单选题,非选择题等内容,欢迎下载使用。
一、单选题:本大题共16小题,每小题3分,共48分。在每小题给出的四个选项中,只有一项是符合题目要求的。
1.新石器时代,江淮地区用玉器随葬比较常见,玉器中除珠、管、饰外,镯、环、璜、玦较多,此外还有鱼、龙、鹰等特殊器形。在凌家滩、薛家岗遗址中出土大量玉器,其墓葬中存在随葬用玉不等的现象。据此可知()
A.崇玉佩玉葬玉深受先民喜爱 B.江淮玉器制作技艺领先其他地区
C.新的社会行为规范正在形成 D.遗址应处于早期奴隶制国家时代
2.导致北宋中期财政危机严重的最重要原因是()
A.土地兼并严重 B.宋初加强中央集权措施的负面影响
C.财政管理紊乱 D.北方游牧民族经常南下侵扰中原
3.西汉王朝对于降服的匈奴部众,除了将其上层封侯安置于今河北、河南、山西、山东等地外,其余的大部分则安置于属国,“因其故俗”而治。西汉王朝的做法()
A.推动了少数民族封建化的进程 B.解除了匈奴对边境的威胁
C.加强了对边疆地区的有效管理 D.巩固了统一的多民族国家
4.下图是中国历史纪年表(隋至清)图中的☆处应是()
A.后周 B.北魏 C.陈 D.金
5.考古学家苏秉琦指出:“五胡不是野蛮人,是牧人,他们带来的有战乱,但不只是战乱,还有北方民族的充满活力的气质与气魄。”作者意在说明()
A.五胡入主中原改变了民族的分布
B.五胡入主中原促进中原汉族人民南迁开发江南
C.充满活力的少数民族比汉民族更先进
D.五胡内迁使民族在战乱和流徙中促进了民族大融合
6.两汉时期,铜钱是商品流通的重要媒介。东汉末年开始,实物取代黄金、铜钱成为主要的交换媒介。曹魏、北魏、北周等政权试图恢复五铢钱,但除了洛阳等大城市外,社会上广大地区仍是使用谷帛交易。这一时期货币经济的萎缩,主要是由于( )
A.南北政权的分裂对峙 B.游牧民族控制黄河流域
C.赋税征收以实物为主 D.北方经济整体水平下降
7.唐朝中外交往出现了盛况空前的局面,出现这一局面的根本原因是()
A.唐朝国家统一,社会安定 B.唐朝经济文化世界领先
C.唐朝对外政策开放开明 D.唐朝对外交通发达
8.唐太宗被周边少数民族称为“天可汗”,以至于善于经商趋利而名扬丝路的昭武九姓诸国,也对大唐天子顶礼膜拜,甚至远在西亚的萨珊波斯也因国难频频向唐朝寻求支援。这一现象的出现主要缘于()
A.开放开明的政策 B.繁荣的盛唐文化
C.君主专制的强化 D.辽阔的疆域范围
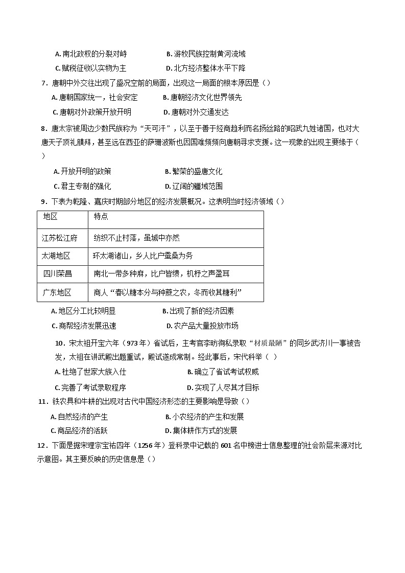
9.下表为乾隆、嘉庆时期部分地区的经济发展概况。这表明当时经济领域()
A.地区分工比较明显 B.出现了新的经济因素
C.商帮经济发展迅速 D.农产品大量投放市场
10.宋太祖开宝六年(973年)省试后,主考官李昉徇私录取“材质最陋”的同乡武济川一事被告发,太祖在讲武殿出题重试,殿试遂成常制。经此事后,宋代科举( )
A.杜绝了世家大族入仕 B.确立了省试考试权威
C.完善了考试录取程序 D.实现了人尽其才目标地区
特点
江苏松江府
纺织不止村落,虽城中亦然
太湖地区
环太湖诸山,乡人比户蚕桑为务
四川荣昌
南北一带多种麻,比户皆缋,机杼之声盈耳
广东地区
商人“春以糖本分与种蔗之农,冬而收其糖利”
11.铁农具和牛耕的出现对古代中国经济形态的主要影响是导致()
A.自然经济的产生 B.小农经济的产生和发展
C.商品经济的活跃 D.集体耕作方式的发展
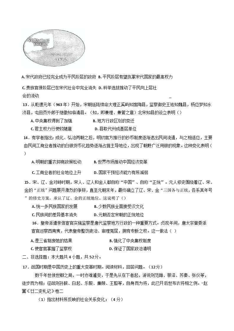
12.下面是据宋理宗宝祐四年(1256年)登科录中记载的601名中榜进士信息整理的社会阶层来源对比示意图。其主要反映的历史信息是()
A.宋代政府已经完全成为平民阶层的政府 B.平民阶层有望执掌宋代国家的最高权力
C.贵族官僚阶层已在宋代社会中完全消失 D.科举选拔推动了平民向上层社
会的流动
13.从乾德元年(963年)开始,宋朝廷陆续命大理正奚屿知馆陶县,监察御史王祐知魏县,杨应梦知永济县,屯田员外郎于继徽知临清县。(知,即兼理、兼管之意)北宋知县的设立表明()
A.中央集权得到了加强 B.地方行政区划的变迁
C.君主权力行使较随意 D.县取代州成基层单位
14.有学者指出:成化、弘治两朝之后,明初官方推行的钞币制度逐渐退出民间流通,与之相适应,主要由民间工商业者推动的白银货币化趋势逐渐占据主导地位,出现了朝野广泛用银的现象。这种变化表明()
A.明朝的重农抑商政策松动 B.世界市场推动中国经济变革
C.工商业者的社会地位上升 D.国家干预经济能力有所减弱
15.宋、辽、金对峙时期,宋人、辽人和金人都自称“中国”、自称“正统”。元人修史围绕着辽、宋、金的“正统”问题展开激烈的争辩,直至元朝末年,最终确立了辽、宋、金“三国各与正统,各系其年号”的修史方案,承认了辽、金的正统地位。这说明了()A.统一多民族国家的发展 B.少数民族全面接受汉文化
C.民族间的差异基本消失 D.元朝否定宋朝的正统地位
16.皇帝派遣亲信宦官实施监察是唐代监察地方行政的一种重要方式。贞观年间,唐太宗曾委派宦官巡察西南夷,代表皇帝整饬吏治、审理冤屈,拥有专断之权。这一做法( )
A.是三省制废弛的结果 B.强化了中央集权制度
C.使宦官掌握了监察权 D.保证了国家政治清明
二、非选择题:本大题共4小题,共52分。
17.战国时期是中国历史上的重大变革时期。阅读材料,回答问题。(12分)
数千年世侯世卿之局,一时亦难遽变,于是先从在下者起,游说则范雎、萘泽、苏秦、张仪等,徒步而为相;征战则孙膑、白起、乐毅、廉颇、王翦等,自身而为将,此已开后世布衣将相之例。-赵翼《廿二史札记》卷二
(1)指出材料所反映的社会关系变化;(4分)
(2)结合史实说明商鞅变法与这一变化的关系。(8分)
18.中国自春秋战国就步入了铁器时代,铁器的制造和使用在中国古代社会居于重要的地位。阅读下列图文材料,回答问题。(14分)
材料一春秋战国时期的铁器。
材料二汉武帝下令:“敢私铸铁器煮盐者,钛(古代刑具)左趾,没入其器物。”-《史记·平准书》
材料三(明朝时广东地区)一个冶炉场按中等规模十座冶炉计算,其雇工要在二三千人以上······“凡一炉场,司炉者二百余人,掘铁矿者三百余人,汲者、烧炭者二百有余,驮者牛二百头,载者舟五艘。计一铁厂之费,不止万金。”
----齐涛主编《中国古代经济史》
(1)依据材料一和所学知识,分析铁器的使用对当时社会经济所产生的影响。(4分)
(2)材料二表明汉武帝采取了怎样的经济政策?简要说明这一政策的实施目的。(4分)(3)材料三所描述的明朝矿冶业具有什么特点?这一类工矿业在明清时期发展受阻,请写出阻碍的因素。(6分)
19阅读材料,完成下列要求。(14分)
材料一:凌晨五更,酒家楼下的各种行商便开始活动了。市场买卖的物品有“衣物、书画、珍玩、犀五”······吃过早点,人们便可以去附近的瓦子勾栏里观看说唱、杂耍等各色表演。从这里出来,沿着龙津桥往南走,就到了夜市一条街,“夜市直至三更尽,才五更又复开张”。
-摘编自李基《北宋东京集市贸易活动-基于对<东京梦华录>的解读》
材料二:北宋王朝结束了五代十国的分裂局面,在100多年时间内中国保持相对的稳定。农业生产的发展、商品性农业促使经济作物扩种;在手工业方面,北宋的生产规模和种类都超过以往。佃农的封建依附性减弱,“和底”“招募”为官方手工业普遍采用,手工业者所受的封建束缚亦有所放松。商业的发展,正是以此为发展前提。
-摘编自任继愈《中国古代商业》
(1)根据材料一,指出北宋商业繁荣的表现。(6分)
(2)根据材料二,简析北宋商业发展的原因。(8分)20.阅读材料,完成下列要求。(12分)
从材料中提取两项有关中国古代地方行政区划演变的信息,并加以简要分析。(要求:观点明确,逻辑清晰,史论结合)高一级 历史参考答案:
1..C
【详解】本题是单类型单项选择题。据本题主题干的设问词,可知这是推断题。据本题时间信息可知准确时空是:新石器时代(中国)。据题干“江淮地区用玉器随葬比较常见,玉器中除珠、管、饰外,镯、环、璜、玦较多,此外还有鱼、龙、鹰等特殊器形。在凌家滩、薛家岗遗址中出土大量玉器,其墓葬中存在随葬用玉不等的现象”并结合所学知识可知,玉器在墓葬中出现就是一种礼器,用来表明使用者的身份、等级与权力,说明当时阶级分化,最高权力出现,新的社会行为规范正在形成,C项正确;材料强调玉器随葬品代表的阶级分化,无法说明深受先民喜爱,排除A项;材料并未对比,无法得出江淮玉器制作技艺领先其他地区,排除B项;夏朝是中国最早的奴隶制国家(阶级社会),而凌家滩、薛家岗遗址出现在新石器时代,排除D项。故选C项。
2.A
【详解】本题是单类型单项选择题。据本题主题干的设问词,可知这是原因题。据本题时间信息可知准确时空是:北宋时期的中国。根据所学可知,封建社会财政收入主要来自于自耕农的户税和地税,而土地兼并严重使得地税收入越来越少,也就出现了严重的财政危机,A 项正确;宋初加强中央集权措施可能一定程度上导致冗官局面的产生,使得财政支出多一些,但这不是财政危机的重要原因,排除B项;宋朝的财政管理一直比较有序,不是财政管理紊乱,排除C项;北方游牧民族经常南下侵扰中原一定程度上会使得这些地区的税收减少,但不是重要原因,排除D项。故选A项。
3.D
【详解】根据材料中“西汉王朝对于降服的匈奴部众因其故俗'而治”可知,西汉王朝的措施,利于增强降服的匈奴部众对西汉王朝的政治认同,D项正确;“封建化”的说法与材料中“因其故俗而治”不符,排除A项;“解除了”的说法过于绝对化,排除B项;材料中的“河南”“山东”等地不属于边疆地区,排除C项。故选D项。
4.D
【详解】根据图示中“1115-1234”这一时间点且与南宋、西夏政权对峙等信息,结合所学可知,此处应填金朝,故选D;其他选项所述均与图片信息不符,故排除ABC。
5.D
【详解】材料“五胡不是野蛮人但不只是战乱,还有北方民族的充满活力的气质与气魄。”说明五胡促进了民族融合,D项正确;据材料“还有北方民族的充满活力的气质与气魄。”可知,材料强调的是精神文化的改变而不是地域分布,排除A;材料没有涉及汉族人民南迁开发江南,排除B;据所学,汉族的经济文化相对先进,排除C。故选D项。
6.D
【详解】本题是单类型单项选择题。据本题主题干的设问词,可知这是原因题。据本题时间信息可知准确时空是:古代(中国)。根据所学知识可知,魏晋南北朝时期,北方地区战争冲突不断、社会动荡不安,大量人口迁往南方,北方经济有所下滑,货币的作用遭到削弱,D项正确;A项的“南北政权的分裂对峙”不是必然因素,排除A项;B项的“游牧民族控制黄河流域”的说法与材料信息不符,排除B项;唐宋之前,赋税征收都是以实物为主,排除C项。故选D项。
7.B【详解】本题考查唐朝繁荣与开放的社会局面。结合所学可知,经济基础决定上层建筑,唐朝中外交往盛况空前,说明唐朝文明具有很大的吸引力,而决定这一切的正是唐朝领先于世界的经济文化,故B选项正确;根据所学知识可知,唐朝时期中外交往出现盛况的根本原因是唐朝经济文化的高度发展,有很大的吸引力,唐朝国家统一和社会安定不是最根本的原因,故A选项错误;唐朝对外政策开放开明是唐朝中外交往出现盛况的原因之一,但不是最根本原因,故C选项正确;唐朝对外交通发达也是唐朝中外交往出现盛况的原因之一,但不是最根本的原因,根本原因是唐朝经济文化的高度发展,故D选项错误。
8.A【详解】本题是单类型单项选择题。据本题主题干的设问词,可知这是原因题。据本题时间信息可知准确时空是:唐太宗时期(中国)。据本题材料信息得出主要结论:唐朝皇帝受到周边少数民族与周边国家的拥戴,主要缘于两个方面,一是唐朝强大的国力,二是唐朝统治者推行开明的民族政策、开放的治国理念,A项正确;唐太宗时期属于初唐,不是盛唐,而且文化方面不是主要原因,排除B项;材料涉及周边国家,与君主专制无关,排除C 项;辽阔的疆域只是综合国力的一个方面,在对周边少数民族以及周边国家的吸引力方面,开明开放的政策才是这一现象出现的主要原因,排除D项。故选A项。
9.A
【详解】材料提及不同地区均有各自的特色产业,比如松江的纺织、太湖的桑蚕、荣昌的麻、广东的糖,说明地区分工比较明显,故选A项;新的经济因素的产生必然伴随新的生产关系的出现,但材料并未提及相关信息,排除B项;商帮是地域性的商人群体,材料中并未提到,排除C项;材料并未提及农产品的买卖,无法体现农产品大量投放市场,排除D项。
10.C
11.B
【详解】铁农具和牛耕代表着生产力的进步,其使得小农经济产生和发展,选项B正确;自然经济在原始社会就已经存在,选项A排除;铁犁牛耕是农业领域的进步,不能直接促进商业发展,排除C;铁农具和牛耕的产生使得生产力提升,集体耕作方式逐渐被一家一户的生产方式取代,排除D。
12.D
【详解】从材料可以看出,平民家庭出身的人进入仕途的占据多数,这主要得益于科举制的不断发展,促进了社会阶层的流动,故D项正确;ABC项表述都错误,排除。
13.A
【详解】据题意可知,北宋时期任命中央官员兼管地方行政,这样就有利于把地方权力掌握在中央手中,从而加强了中央集权,A项正确;这一规定不涉及地方行政区划的变迁,排除B项;这一规定是为了加强中央集权,并不是君主权力行使随意和县取代州成为基层单位,排除CD项。故选A项。
14.D
【详解】根据材料“主要由民间工商业者推动的白银货币化趋势逐渐占据主导地位”可知,在明朝中期以后,由于商品经济的发展,“明初官方推行的钞币制度逐渐退出民间流通”,与之相适应的却是白银货币化趋势逐渐占据主导地位,说明明朝政府在干预经济发展方面的能力有所减弱,D项正确;在古代中国,历代政府都倡导“重农抑商”,明朝也不例外,排除A 项;在明朝中期政府对外交往非常少,虽说当时世界出现了资本主义萌芽,但是其对中国经济的影响是非常微弱的,排除B项;材料信息反映的是“主要由民间工商业者推动的白银货币化趋势逐渐占据主导地位”,并没有涉及工商业者的社会地位,排除C项。故选D项。
15.A
【详解】本题是单类型单项选择题。据本题主题干的设问词,可知这是本质题。据本题时间信息可知准确时空是:宋元(中国)。据本题材料“宋、辽、金对峙时期,宋人、辽人和金人都自称“中国”、自称“正统””、“元人修史承认了辽、金的正统地位”可知,少数民族建立的政权辽、金自称“中国”、“正统”,且和宋朝一样被承认具有正统地位,这说明了民族共同体认同意识的加强,统一多民族国家的发展,A项正确;本题材料仅仅反映了辽、金王朝的正统性问题,并不能就此归纳出少数民族全面接受汉文化,排除B项;本题材料虽然反映了民族融合的趋势,但辽、金的正统性依然存在一定的争论,民族间的差异依然是存在的,排除C项;据本题材料“直至元朝末年,最终确立了辽、宋、金“三国各与正统,各系其年号””,元朝没有否认宋朝的正统地位,排除D项。故选A项。
16.B
17.变化:部分社会下层的政治地位呈上升趋势。
关系:社会关系的变化推动了变法的产生。战国时期新兴地主阶级力量不断壮大,他们要求取得政治统治地位,商鞅变法顺应了这一要求,商鞅变法中的“废井田,开阡陌”“奖励耕织”“奖励军功”等措施,打击了旧贵族势力,为新社会阶层崛起创造了条件,进一步推动了社会关系的变化。
【详解】试题分析:据材料“征战则孙膑、白起、乐毅、廉颇、王翦等,自身而为将,此已开后世布衣将相之例”归纳。结合商鞅变法的背景以及措施回答。
18.(1)提高了农业生产效率;促进了社会经济的发展;促使精耕细作的农业生产模式日益完善;加速了井田制的瓦解;有利于土地私有制的确立;推动了小农经济的产生。(答出三点即可)
(2)经济政策:盐铁官营。
实施目的:打击富商大贾;发展官营工商业;强化国家对经济的控制;维护专制主义国家政权的经济基础。(答出两点即可)
(3)特点:生产规模庞大;资金投入巨大;生产分工细密;实行雇佣劳动。
阻碍因素:自给自足的自然经济占据主导地位;政府实行重农抑商政策和闭关锁国的“海禁”政策。
【详解】(1)从材料一及所学史实可知其提高了农业生产效率,社会经济发展;精耕细作农业生产模式日益完善;井田制瓦解,十地私有;“男耕女织”的小农经济产生。
(2)从“敢私铸铁器煮盐者,钛(古代刑具)左趾,没入其器物。”可以看出,汉武帝采取了盐铁官营经济政策。根据所学知识可知,盐铁专营的实施可以打击富商大贾;发展官营工商业;强化国家对经济的控制;维护专制主义国家政权的经济基础。
(3)从材料“一个冶炉场按中等规模十座冶炉计算,其雇工要在二三千人以上”“计一铁厂之费,不止万金”“凡一炉场,司炉者二百余人,掘铁矿者三百余人,汲者、烧炭者二百有余,驮者牛二百头”中可以概括出第一小问的答案。根据所学知识可以得出第二小问的答案。19.(1)表现:夜市活跃,商业活动打破时间界限;市场商品种类繁多;娱乐场所瓦子勾栏等的出现。
(2)原因:国家统一,政局稳定;两宋时期商业环境相对宽松,重农抑商政策相对减弱;农业重大发展,农产品商品化加强;手工业技术规模进一步发展;统治者的支持;交子的推广。
【详解】(1)本题为特点类选择题,时空是:北宋时期的中国。表现:由材料“凌晨五更,酒家楼下的各种行商便开始活动了。”可知夜市活跃,商业活动打破时间界限;由材料“市场买卖的物品有*衣物、书画、珍玩、犀玉””可知市场商品种类繁多;由材料“吃过早点,人们便可以去附近的瓦子勾栏里观看说唱、杂耍等各色表演。”可知娱乐场所瓦子勾栏等的出现。
(2)本题为原因类选择题,时空是:北宋时期的中国。原因:由材料“北宋王朝结束了五代十国的分裂局面,在100多年时间内中国保持相对的稳定。”可知国家统一,政局稳定;由材料“农业生产的发展、商品性农业促使经济作物扩种;在手工业方面,北宋的生产规模和种类都超过以往。”并结合所学知识可知农业重大发展,农产品商品化加强、手工业技术规模进一步发展;结合所学知识北宋两宋时期商业环境相对宽松,重农抑商政策相对减弱、统治者的支持、交子的推广。
20.示例:信息1:中国古代经历了从郡县二级制到州(道、路)郡县三级制再到四级制、五级制的演变过程,其中,三级割占主体地位,层级的增加体现了中央集权的不断强化。
信息2:我国古代地方行政区划中最稳定的单位是县,它始终是我国古代行政区划中最基本和最低一级的行政单位,有极强的稳定性。
信息3:在我国古代地方行政区划的演变中,地方最高一级行政区划单位变化最大,同时最为频繁,秦为郡,汉为郡国,魏晋南北朝和隋为州,唐为道,宋为路,元为行省,明为布政使司,清为省。
信息4:随着州、道、路等监察区转化为一级行政单位,原有的郡、州、道、路等一级行政单位的级别不断下降,沦为二级或者三级行政单位。
信息5:我国古代地方行政制度始终处于动态的变化之中,随着社会的发展而不断演变,变革是绝对的,稳定是相对的。
【详解】本题据材料可知:中国古代地方行政区划主要表现在秦为郡,汉为郡国,魏晋南北朝和隋为州,唐为道,宋为路,元为行省,明为布政使司,清为省,据此即可提取两项有关中国古代地方行政区划演变的信息。再结合所学知识即可从中央集权的不断强化等方面简要分析,史论结合、言之有理即可。
点睛:本题属于开放性材料论述题,难点在于从多个角度、不同层次提取中国古代地方行政题号
1
2
3
5
6
7
8
9
10
答案
C
A
D
D
D
B
A
A
C
题号
11
12
13
15
16
答案
B
D
A
A
B
区划的相关信息,并且用简练和规范语言加以概括,这需要学生加强针对性训练。
相关试卷
这是一份陕西省米脂中学2024-2025学年高一上学期期中考试历史试题(解析版),共15页。试卷主要包含了李攸《宋朝事实》写道等内容,欢迎下载使用。
这是一份陕西省洛南中学2024-2025学年高一上学期期中考试历史试题(含解析),共18页。试卷主要包含了选择题,非选择题等内容,欢迎下载使用。
这是一份陕西省西安市周至县第六中学2024-2025学年高三上学期第一次月考历史试题(解析版),共15页。试卷主要包含了选择题,非选择题等内容,欢迎下载使用。

