四川省泸州市龙马潭区泸化中学2024-2025学年高二上学期11月期中考试物理试题(解析版)-A4
展开
这是一份四川省泸州市龙马潭区泸化中学2024-2025学年高二上学期11月期中考试物理试题(解析版)-A4,共17页。
1.答卷前考生务必把自己的姓名、准考证号填写在答题卡上。
2.回答选择题时用2B铅笔将答题卡上对应题目的答案标号涂黑;回答非选择题时,用0.5毫米黑色墨迹签字笔将答案写在答题卡上,写在本试卷上无效。
3.试卷满分100分,考试时间75分钟,考试结束后将本试卷和答题卡一并交回。
第I卷(选择题)
一、单选题(共30分)
1. 下列说法中正确的是( )
A. 用弹簧连接一物体沿水平方向做简谐运动,该物体做是匀变速直线运动
B. 做简谐振动的单摆通过平衡位置时,小球受到的回复力为零,合外力不为零
C. 做简谐运动的物体,当它每次经过同一位置时,速度一定相同
D. 单摆在周期性外力作用下做受迫运动,外力的频率越大,单摆的振幅就越大
【答案】B
【解析】
【详解】A.做简谐运动的物体,是变加速直线运动,故A错误;
B.摆球受到的回复力是重力沿圆弧切线方向上的分力,经过平衡位置时,回复力为零。由于单摆做圆周运动在平衡位置,合力不为零,合力提供向心力,方向指向悬点,故B正确;
C.做简谐运动的物体,物体每次通过同一位置时其速度大小相等,方向不一定相同,故速度不一定相同,故C错误;
D.在周期性的外力作用下做受迫运动,则外力的频率越大,单摆的振幅可能变大,也可能变小,故D错误。
故选B。
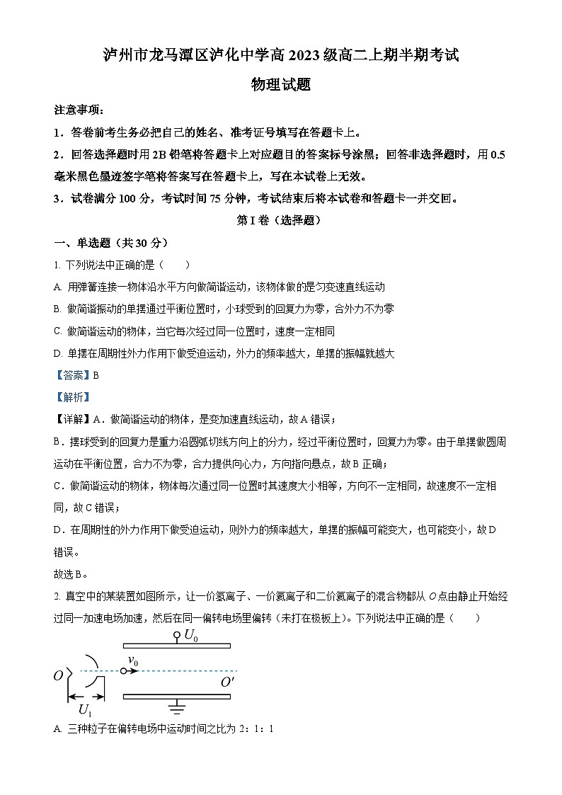
2. 真空中的某装置如图所示,让一价氢离子、一价氦离子和二价氦离子的混合物都从O点由静止开始经过同一加速电场加速,然后在同一偏转电场里偏转(未打在极板上)。下列说法中正确的是( )
A. 三种粒子在偏转电场中运动时间之比为2:1:1
B. 三种粒子射出偏转电场时的速度相同
C. 三种粒子在运动过程中不会分离成三股离子束
D. 偏转电场的电场力对三种粒子做功之比为1:2:2
【答案】C
【解析】
【详解】A.由
得
再由
可得
A错误;
C.由
可知三种粒子从偏转电场同一点射出,且速度方向相同,C正确;
B.由
可得
因不同,故三种粒子出偏转电场的速度不相同,B错误;
D.由偏转电场对三种粒子做的功为
可知
D错误;
故选C。
3. 如图所示的电路,电源电动势E=10.0V,内阻r=0.5Ω,电动机的线圈电阻,电阻。电动机正常工作时,电压表的示数,电压表可视为理想电表,下列说法正确的是( )
A. 电源的总功率为20WB. 电源的输出功率为10W
C. 电动机的热功率为12WD. 电动机的输出功率为8W
【答案】AD
【解析】
【详解】A.该电路为串联电路,电压表测两端的电压,根据部分电路的欧姆定律可得电路中的电流为
由此可得电源的总功率为
故A正确;
B.根据
,
可得电源的输出功率为
故B错误;
C.电动机的热功率
故C错误;
D.根据闭合电路的欧姆定律可得电动机两端的电压
电动机的总功率
则可得电动机的输出功率为
故D正确。
故选AD。
4. 交警查酒驾使用的酒精测试仪原理如图所示,R为传感器,其阻值随气体中酒精浓度的增大而减小,电源的电动势为E,内阻为r,R0为定值电阻,R0>r,电流表和电压表均为理想电表。当酒驾驾驶员对着测试仪吹气时( )
A. 电压表的示数变小B. 电流表的示数变小
C. 电源总功率变大D. 电源的输出功率变小
【答案】AC
【解析】
【详解】AB.酒驾驾驶员对着测试仪吹气时,传感器R电阻减小,电路总电阻减小,干路电流增大,即电流表的示数增大,根据
可知,传感器R两端电压减小,即电压表的示数变小,故A正确,B错误;
C.电源的总功率为
根据上述,干路电流增大,则电源的总功率变大,故C正确;
D.电源的输出功率
根据数学函数规律,作出图像如图所示
酒驾驾驶员对着测试仪吹气时,传感器R电阻减小,电路总电阻减小,即减小,由于
R0>r
可知外电路总电阻始终大于电源内阻,可知,电源的输出功率变大,故D错误。
故选AC。
5. 2022年第24届冬奥会将在北京举行,其中冰壶比赛是冬奥会项目之一。在冰壶比赛中,球员手持毛刷擦刷冰面,可以改变冰壶滑行时受到的阻力。如图a所示,蓝壶静止在圆形区域内,运动员用等质量的红壶撞击蓝壶,两壶发生正碰。若碰撞前、后两壶的v-t图像如图b所示,关于冰壶的运动,下列说法正确的是( )
A. 碰撞后在冰面滑行的过程中,蓝壶受到的阻力比红壶的大
B. 碰撞后,蓝壶运动的加速度大小为0.2m/s2
C. 碰撞后两壶相距的最远距离为2m
D. 两壶碰撞是弹性碰撞
【答案】C
【解析】
【详解】A.根据图像的斜率表示加速度知,碰后红壶的加速度比蓝壶的加速度大,两壶质量相等,所以蓝壶受到的阻力比红壶的小,故A错误;
BC.设碰后蓝壶的速度为v,碰前红壶的速度v0 = 1.2m/s,碰后红壶的速度为0.4m/s,取碰撞前红壶的速度方向为正方向,根据动量守恒定律可得
解得
根据图像可得,红壶碰前的加速度大小为
所以蓝壶静止的时间为
碰后蓝壶的加速度大小为
碰后两壶相距的最远距离
故B错误,C正确;
D.碰撞前两壶的总动能为
碰撞后两壶的总动能为
所以两壶碰撞为非弹性碰撞,故D错误。
故选C。
6. 如图所示,为一弹簧振子做简谐运动的位移随时间变化的规律,下列说法正确的是( )
A. 振子做简谐运动的频率为4Hz
B. 振子做简谐运动的振幅为4cm
C. t=2s时,振子加速度最大,方向沿y轴正方向
D. t=3s时,振子的加速度为零,速度方向沿y轴负方向
【答案】C
【解析】
【详解】A.由图像可知,质点做简谐运动的周期为4s,则频率为
故A错误;
B.由图像可知,质点做简谐运动的振幅为2cm,故B错误;
C.t=2s时,质点在负向最大位移处,加速度最大,方向沿y轴正方向,故C正确;
D.t=3s时,振子在平衡位置正在向y轴正方向振动,速度方向沿y轴正方向,加速度为零,故D错误。
故选C
二、选择题∶本题共3小题,每小题5分,共15分。在每小题给出的选项中。有多项符合题目要求全部选对的得5分,部分选对的得2分,有选错的得0分。
7. 一带电粒子仅在电场力作用下,从处沿轴方向运动,其电势随位移变化的关系如图所示。下列说法正确的是( )
A. 处电势比x2处电势低
B. 之间的电场方向沿轴负方向
C. 处电场强度小于处电场强度
D. 粒子段动能越来越大
【答案】AC
【解析】
【详解】A.根据图像可知,处电势比x2处电势低,故A正确;
B.根据图像可知,电势降低,而沿着电场线的方向电势降低,则可知之间的电场方向沿轴正方向,故B错误;
C.图像的斜率表示电场强度,处的斜率为零,即处的场强为零,而处的斜率大于零,则可知处电场强度小于处电场强度,故C正确;
D.根据以上分析可知,之间的电场方向沿轴正方向,若粒子带正电,则粒子在段动能越来越大,若粒子带负电,则粒子在段动能越来越小,故D错误。
故选AC。
8. 如图所示,足够长传送带与水平方向的倾角为θ,物块a通过平行于传送带的轻绳跨过光滑定滑轮与物块b相连,b的质量为m,开始时a、b及传送带均静止,且a不受传送带摩擦力作用.现让传送带逆时针匀速转动,则在b上升h高度(未与滑轮相碰)过程中,下列说法正确的是
A. 物块a重力势能减少2mgh
B. 摩擦力对a做的功小于a机械能的增加
C. 摩擦力对a做的功等于物块a、b动能增加之和
D. 任意时刻,重力对a、b做功的瞬时功率大小相等
【答案】CD
【解析】
【详解】A.开始时,a、b及传送带均静止且a不受传送带摩擦力作用,有
则
b上升h,则a下降hsinθ,则a重力势能的减小量为
故A错误;
BC.根据能量守恒得,系统机械能增加,摩擦力对a做的功等于a、b机械能的增量,所以摩擦力做功大于a的机械能增加,因为系统重力势能不变,所以摩擦力做功等于系统动能的增加,故B错误,C正确;
D.任意时刻a、b的速率相等,对b,克服重力的瞬时功率 ,对a有:
所以重力对a、b做功的瞬时功率大小相等,故D正确.
故选CD。
9. 如图所示,在真空中固定两个等量异号点电荷和,图中O点为两点电荷连线的中点,P点为连线上靠近的一点,MN为过O点的一条线段,M点与N点关于O点对称,。下列说法中正确的是( )
A. 同一个试探电荷在M、N两点所受的电场力相同
B. N、P两点的电势相同
C. 将带正电的试探电荷从M点沿直线移到N点的过程中,电荷的电势能先增大后减小
D. 将一电子从N点移到P点,电子的电势能增大
【答案】AD
【解析】
【详解】A.等量的异种点电荷的电场具有对称性,其电场线如图所示
根据其对称性,可知场强相同,试探电荷在这两点所受的电场力也就相同,A正确;
BD.画出过N两点的等势面,如图所示
从图中可以看出N点电势高于P点电势,负电荷在电势越低的地方,电势能越大,B错误,D正确;
C.正电荷所受电场力跟电场线的方向相同,如上图所示,把正电荷从M点移动到N点的过程中,力的方向始终跟运动方向成锐角,电场力一直做正功,所以电荷电势能一直减小,C错误。
故选AD。
第II卷(非选择题)
三、实验题(共20分)
10. 如图是验证动量守恒定律的装置,气垫导轨上安装了1、2两个光电门,两滑块上均固定一竖直遮光条。
(1)小组成员甲先用螺旋测微器测量滑块A上的挡光片宽度如图所示,小组成员乙用游标卡尺测量滑块B上遮光条的宽度,______mm。
(2)实验前,接通气源后,在导轨上轻放一个滑块,给滑块一初速度,使它从轨道右端向左运动,发现滑块通过光电门1的时间大于通过光电门2的时间。为使导轨水平,可调节Q使轨道右端______(选填“升高”或“降低”)一些。
(3)测出滑块A和遮光条的总质量为,滑块B和遮光条的总质量为,将滑块B静置于两光电门之间,将滑块A静置干光电门1右侧,推动A,使其获得水平向左的速度,经过光电门1并与B发生碰撞且被弹回,再次经过光电门1,可知______(选填“>”、“
相关试卷
这是一份四川省绵阳市盐亭中学2024-2025学年高二上学期11月期中物理试题(原卷版)-A4,共7页。试卷主要包含了单选题,多选题,实验题,解答题等内容,欢迎下载使用。
这是一份四川省绵阳市盐亭中学2024-2025学年高二上学期11月期中物理试题(解析版)-A4,共15页。试卷主要包含了单选题,多选题,实验题,解答题等内容,欢迎下载使用。
这是一份四川省泸州市龙马潭区2024-2025学年高二上学期11月期中物理试题,共9页。试卷主要包含了170 5等内容,欢迎下载使用。

