2024年陕西宝鸡中考真题化学试题及答案
展开
这是一份2024年陕西宝鸡中考真题化学试题及答案,共9页。试卷主要包含了本试卷分为第一部分等内容,欢迎下载使用。
1.本试卷分为第一部分(选择题)和第二部分(非选择题)。全卷共6页,总分60分。考试时间60分钟。
2.领到试卷和答题卡后,请用0.5毫米黑色墨水签字笔,分别在试卷和答题卡上填写姓名和准考证号,同时用2B铅笔在答题卡上填涂对应的试卷类型信息点(A或B)。
3.请在答题卡上各题的指定区域内作答,否则作答无效。
4.考试结束,本试卷和答题卡一并交回。
可能用到的相对原子质量:H—1 C—12 O—16
第一部分(选择题 共18分)
一、选择题(共9小题,每小题2分,计18分。每小题只有一个选项是符合题意的)
1. 下列生活中常见物质的成分只含金属元素的是
A. 小苏打:B. 纯金:Au
C. 酒精:D. 木炭:C
2. 陕西地域辽阔,物产丰富。下列特产中蛋白质含量较高的是
A. 大红枣B. 猕猴桃C. 腊牛肉D. 擀面皮
3. 党的二十大报告提出“推动绿色发展,促进人与自然和谐共生。”下列做法不符合这一要求的是
A. 回收电池B. 低碳出行C. 滥伐森林D. 治理污水
4. 下列各组物质均属于氧化物的是
A. 冰、干冰B. 铜、黄铜C. 硫、硫酸D. 水、硬水
5. 实验室制取二氧化碳时,下列相关操作正确的是
A. 检查气密性B. 装药品
C. 收集气体D. 气体验满
6. 下列实践项目的设计方案不合理的是
A. AB. BC. CD. D
7. 关于铝、铁、银三种金属,下列有关说法正确的是
A. 三种金属在空气中均易锈蚀
B. 用稀硫酸可以区分三种金属
C. 用铁、银和硝酸铝溶液可以验证三种金属的活动性顺序
D. 三种金属均是生活中常用导线的制作材料
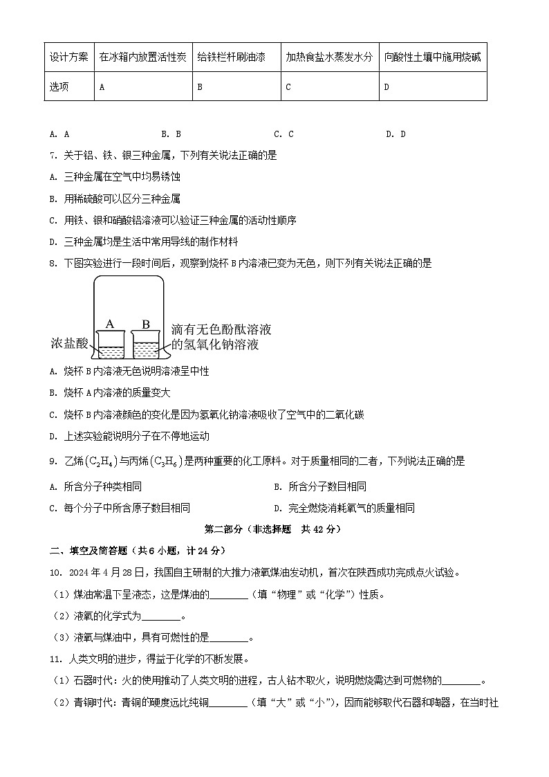
8. 下图实验进行一段时间后,观察到烧杯B内溶液已变为无色,则下列有关说法正确的是
A. 烧杯B内溶液无色说明溶液呈中性
B. 烧杯A内溶液的质量变大
C. 烧杯B内溶液颜色的变化是因为氢氧化钠溶液吸收了空气中的二氧化碳
D. 上述实验能说明分子在不停地运动
9. 乙烯与丙烯是两种重要的化工原料。对于质量相同的二者,下列说法正确的是
A. 所含分子种类相同B. 所含分子数目相同
C. 每个分子中所含原子数目相同D. 完全燃烧消耗氧气的质量相同
第二部分(非选择题 共42分)
二、填空及简答题(共6小题,计24分)
10. 2024年4月28日,我国自主研制的大推力液氧煤油发动机,首次在陕西成功完成点火试验。
(1)煤油常温下呈液态,这是煤油的________(填“物理”或“化学”)性质。
(2)液氧的化学式为________。
(3)液氧与煤油中,具有可燃性的是________。
11. 人类文明的进步,得益于化学的不断发展。
(1)石器时代:火的使用推动了人类文明的进程,古人钻木取火,说明燃烧需达到可燃物的________。
(2)青铜时代:青铜硬度远比纯铜________(填“大”或“小”),因而能够取代石器和陶器,在当时社会生产、生活许多领域发挥了重要作用。
(3)蒸汽时代:蒸汽机的动力之源是煤炭,煤、________、天然气是广泛使用的化石能源。
(4)信息时代:芯片制造是信息产业的核心技术,硅是制造芯片的主要材料,用来制取,中硅元素的化合价为________。
12. 下图是水发生变化的微观示意图,请回答。
(1)图中共有________种原子。
(2)水分子本身未发生改变是变化________(填“①”或“②”)。
(3)水通电时,参加反应的水与生成的气体的质量比为________。
13. 贝壳的主要成分是。以贝壳为原料,从海水中提取的简单工艺流程如下:
(1)操作a的名称是________。
(2)反应④的化学方程式是________。
(3)除反应物与生成物外,反应①和②的不同之处是________(只写一条)。
14. 化学课堂上,老师为同学们演示了如下图所示的实验。
(1)铜丝插入溶液一段时间后,观察到两个现象分别是________,发生反应的化学方程式是________。
(2)铝丝表面析出红色固体时,试管内溶液中的溶质一定有________。
15. 小明同学在测定某氯化钠溶液中溶质的质量分数时,用两只烧杯各取80g待测溶液分别进行了如下实验。已知20℃时,氯化钠的溶解度为36g。
(1)20℃时,100g水中最多溶解氯化钠的质量是________g。
(2)20℃时,、中的溶液是氯化钠的________(填“饱和”或“不饱和”)溶液。
(3)、中的溶液溶质与溶剂的质量比________(填“相等”或“不相等”)。
(4)x的值等于________。
(5)由上述实验可得出待测氯化钠溶液中溶质质量分数为________。
三、实验及探究题(共2小题,计13分)
16. 根据下面图示的三个实验回答问题。
(1)写出标有序号①的仪器名称:________。
(2)实验乙中,发生反应的化学方程式是________
(3)实验甲中,________(填“能”或“不能”)用细铁丝代替红磷测定空气中氧气的含量。
(4)实验丙中,纸花a用紫色石蕊溶液浸泡后干燥,纸花b用紫色石蕊溶液润湿,通入气体后,纸花________(填字母)变红
17. 某化学兴趣小组的同学,用下面实验“DIY”的形式探究酸、碱、盐的化学性质。
【学习交流】
(1)步骤I是向镁带和少量碳酸钙混合物中加入稀盐酸后关闭分液漏斗的活塞,如上图所示。实验中,观察到甲中镁带逐渐减少,碳酸钙逐渐消失,乙和丙中始终只有无色气泡,再无其他明显现象。则气体X是________,乙中反应的化学方程式为________。
(2)步骤II是在甲中碳酸钙完全消失后,将甲、乙、丙的导管接口重新进行了连接,如上图所示。实验中,当观察到乙中液面下降时,丙中同时产生________,随后结束实验。
【提出问题】
实验结束后,丙中溶液的溶质成分是什么?
【做出猜想】
猜想一:NaOH 猜想二:NaOH、
猜想三:NaOH、 猜想四:NaOH、、
(3)小组讨论后,确定只有猜想四不合理。你认为理由是________
【实验验证】
(4)小王同学认为选择无色酚酞溶液、溶液、稀盐酸即可验证以上三种合理猜想。你认为不用上述试剂中的________也能达到实验目的。
小王同学用三支试管各取少量实验后丙中的溶液,并分别做如下实验:
(5)实验中观察到A中溶液颜色变红,B中无明显现象,C中有气泡生成,则证明猜想________成立。
【拓展反思】
(6)实验结束后,将甲、乙、丙中的溶液倒入废液缸中,测得废液的,则废液中溶质的成分除HCl外,还有________种。
四、计算与分析题(5分)
18. 学习小组用一瓶长久放置、标签标示溶质质量分数为5%的过氧化氢溶液制取氧气,并用下图所示方法测定实验产生氧气的质量。
请完成下列分析及计算:
(1)二氧化锰在反应前后的质量________(填“变大”“变小”或“不变”)。
(2)实验产生氧气的质量是________g。
(3)通过计算说明实验所用过氧化氢溶液中溶质质量分数与标签标示的5%是否一致。
机密★启用前
2024年陕西宝鸡省初中学业水平考试
化学试卷
注意事项:
1.本试卷分为第一部分(选择题)和第二部分(非选择题)。全卷共6页,总分60分。考试时间60分钟。
2.领到试卷和答题卡后,请用0.5毫米黑色墨水签字笔,分别在试卷和答题卡上填写姓名和准考证号,同时用2B铅笔在答题卡上填涂对应的试卷类型信息点(A或B)。
3.请在答题卡上各题的指定区域内作答,否则作答无效。
4.考试结束,本试卷和答题卡一并交回。
可能用到的相对原子质量:H—1 C—12 O—16
第一部分(选择题 共18分)
一、选择题(共9小题,每小题2分,计18分。每小题只有一个选项是符合题意的)
【1题答案】
【答案】B
【2题答案】
【答案】C
【3题答案】
【答案】C
【4题答案】
【答案】A
【5题答案】
【答案】A
【6题答案】
【答案】D
【7题答案】
【答案】B
【8题答案】
【答案】D
【9题答案】
【答案】D
第二部分(非选择题 共42分)
二、填空及简答题(共6小题,计24分)
【10题答案】
【答案】(1)物理 (2)O2
(3)煤油
【11题答案】
【答案】(1)着火点 (2)大
(3)石油 (4)+4
【12题答案】
【答案】(1)2##两
(2)① (3)1:1
【13题答案】
【答案】(1)过滤 (2)Mg(OH)2+2HCl=MgCl2+H2O
(3)反应类型(合理即可)
【14题答案】
【答案】(1) ①. 铜丝表面出现银白色固体,溶液由无色变成蓝色 ②.
(2)硝酸铝
【15题答案】
【答案】(1)36 (2)不饱和
(3)相等 (4)2.4g
(5)25%
三、实验及探究题(共2小题,计13分)
【16题答案】
【答案】(1)水槽 (2)
(3)不能 (4)b
【17题答案】
【答案】(1) ①. H2 ②. 2NaOH+CO2=Na2CO3+H2O
(2)白色沉淀 (3)Na2CO3、Ca(OH)2能发生反应,不能共存
(4)无色酚酞溶液 (5)二
(6)2
四、计算与分析题(5分)
【18题答案】
【答案】(1)不变 (2)1.6
(3)解:设残疾反应的过氧化氢的质量为x,
x=3.4g
则实验所用过氧化氢溶液中溶质质量分数为≠5%,
答:实验所用过氧化氢溶液中溶质质量分数与标签标示的5%不一致。实践项目
除去冰箱内的异味
铁栏杆的防锈处理
食盐水中食盐的提取
酸性土壤的改良
设计方案
在冰箱内放置活性炭
给铁栏杆刷油漆
加热食盐水蒸发水分
向酸性土壤中施用烧碱
选项
A
B
C
D
相关试卷
这是一份2024年陕西铜川中考真题化学试题及答案,共9页。试卷主要包含了本试卷分为第一部分等内容,欢迎下载使用。
这是一份2024年陕西商洛中考真题化学试题及答案,共9页。试卷主要包含了本试卷分为第一部分等内容,欢迎下载使用。
这是一份2024年陕西汉中中考真题化学试题及答案,共9页。试卷主要包含了本试卷分为第一部分等内容,欢迎下载使用。

