


河北省邯郸市部分校2024-2025学年高三上学期期中生物模拟试卷
展开
这是一份河北省邯郸市部分校2024-2025学年高三上学期期中生物模拟试卷,共12页。试卷主要包含了本试卷分选择题和非选择题两部分,科研人员通过对某地区松墨天牛,细胞因子是免疫细胞等内容,欢迎下载使用。
生物学
考生注意:
1.本试卷分选择题和非选择题两部分。满分100分,考试时间75分钟。
2.答卷前,考生务必将自己的姓名、准考证号填写在本试卷和答题卡相应位置上。
3.请按照题号顺序在各题的答题区域内作答,超出答题区域书写的答案无效;在草稿纸、试题卷上答题无效。
4.考试结束后,将本试卷和答题卡一并交回。
一、选择题:本大题共13小题,每题2分,共26分。在每小题给出的四个选项中,只有一项是符合题目要求的。
1.我国是世界上啤酒的生产和消费大国。啤酒是以大麦为主要原料经酵母菌发酵制成的,主要工艺流程如图所示,其中糖化主要是将麦芽中的淀粉等有机物水解为小分子物质。下列关于啤酒发酵的叙述,正确的是( )
A.用赤霉素处理大麦,可使大麦无须发芽就能产生α-淀粉酶
B.碾磨有利于淀粉进入酵母菌,提升发酵速率
C.焙烤是为了利用高温杀死大麦种子胚,同时使淀粉酶失活
D.主发酵阶段完成酵母菌繁殖,后发酵阶段进行代谢产物的生成
2.人体细胞与内环境之间进行物质交换的过程如图所示,①②③④分别表示人体不同的体液。下列叙述正确的是( )
A.肌细胞线粒体产生的CO2扩散到血浆中至少要穿过5层生物膜
B.人体的内环境主要是由①②③组成的,④属于细胞内液
C.④中含有尿酸、胆固醇、血红蛋白、葡萄糖等物质
D.③的渗透压大小只与无机盐和蛋白质的含量有关
3.生物技术的安全性和伦理问题是社会关注的热点。下列叙述错误的是( )
A.生物武器包括致病菌类、病毒类和生化毒剂类等
B.治疗性克隆是为了获得治疗所用的克隆个体,且需要严格的监管
C.“设计试管婴儿”与“试管婴儿”的主要区别在于前者需要在植入前对胚胎进行遗传学诊断
D.转基因植物进入自然生态系统后可能因具有较强的“选择优势”而影响生物多样性
4.除了少数人工培育的蘑菇外,很多野生蘑菇味道更加鲜美醇厚。可以通过微生物培养技术来纯化可食用野生蘑菇菌种,大致步骤如下:培养基配制→培养基灭菌→子实体分离或孢子分离等→培养→转管纯化培养→母种→扩大培养。下列相关叙述正确的是( )
A.纯化野生蘑菇菌种的过程中都要用选择培养基
B.一般采用干热灭菌法对培养基进行灭菌
C.用稀释涂布平板法接种菌种后培养皿要倒置
D.培养基灭菌后调到弱酸性有利于蘑菇菌种生长
5.小杜鹃主要生活在林冠层,常以昆虫为食,偶尔也吃植物的果实和种子。下列相关叙述正确的是( )
A.小杜鹃主要生活在林冠层,这是小杜鹃的生态位
B.黑枕黄鹂与小杜鹃的食物相同,说明它们的生态位相同
C.生态位相似的两个物种不能共存于同一群落中
D.小杜鹃占据稳定的生态位是它与其他物种之间及与环境间协同进化的结果
6.科研人员通过对某地区松墨天牛(一种松树害虫)的长期监测,发现其林间活动期主要是4—11月,2023年的部分监测结果如下图。下列推测正确的是( )
A.在4月喷洒农药杀死该种群的部分个体,其K值会增大
B.防治松墨天牛的最佳时期应为5月中旬
C.7月时,该种群的出生率与死亡率基本相等
D.8—11月该种群的年龄结构为增长型
7.细胞因子是免疫细胞(如巨噬细胞、T细胞等)和某些非免疫细胞(如内皮细胞、表皮细胞等)经刺激后合成并分泌的一类具有生物学活性的小分子蛋白质。细胞因子风暴是机体感染病原体后细胞因子迅速增加的现象,细胞因子可攻击病原体,也可引起机体损伤。下列相关叙述正确的是( )
A.辅助性T细胞分泌的细胞因子能促进浆细胞的分裂、分化
B.辅助性T细胞分泌的细胞因子只能参与体液免疫,不能参与细胞免疫
C.二次刺激后,吞噬细胞产生更多的细胞因子与抗原发生特异性结合
D.细胞因子风暴体现免疫系统免疫防御功能的同时也可能导致自身免疫病的发生
8.孟德尔和摩尔根在研究遗传规律时,实验材料的选择及研究方法对其研究成果均具有重要影响。下列叙述错误的是( )
A.孟德尔用豌豆做杂交实验的优点之一是豌豆自花传粉,自然状态下一般都是纯种
B.摩尔根用果蝇做杂交实验的优点之一是果蝇子代数目多,利于统计学分析
C.二者均利用了假说—演绎法,进行演绎推理时均设计了测交实验并预测了实验结果
D.摩尔根发明了测定基因在染色体上相对位置的方法,证明了非等位基因的自由组合
9.内质网是真核细胞中膜面积最大,分布最广泛的生物膜。内质网与其他生物膜结构之间存在紧密连接的结构,被称为“膜接触位点”。这些位点在调控具膜细胞器的分裂、特异性脂质交换等关键胞内事件中发挥着重要作用。下列叙述正确的是( )
A.大肠杆菌虽然没有内质网,但是具有生物膜系统
B.“膜接触位点”可存在于内质网与细胞核、高尔基体、中心体等结构之间
C.线粒体的分裂与内质网有关,其分裂过程中需要进行DNA复制
D.内质网与高尔基体的特异性脂质交换是通过直接接触实现的
10.下列关于食品安全问题探究的实验设计,正确的是( )
A.A B.B C.C D.D
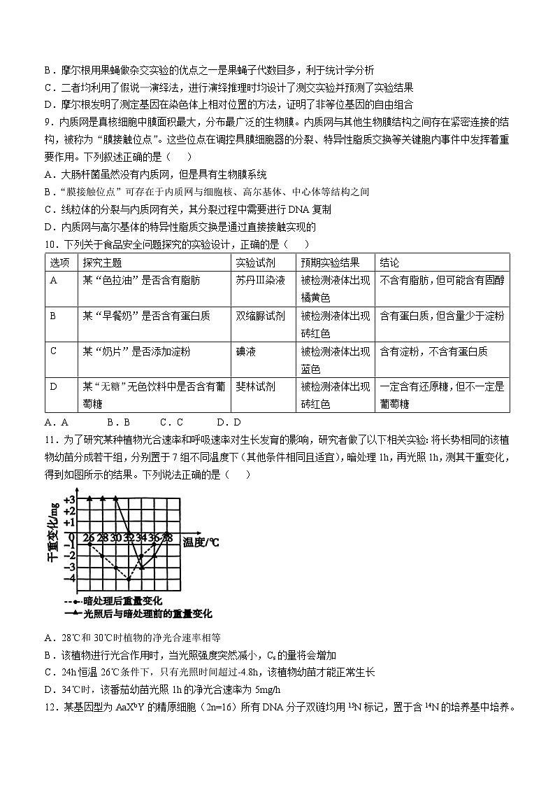
11.为了研究某种植物光合速率和呼吸速率对生长发育的影响,研究者做了以下相关实验:将长势相同的该植物幼苗分成若干组,分别置于7组不同温度下(其他条件相同且适宜),暗处理1h,再光照1h,测其干重变化,得到如图所示的结果。下列说法正确的是( )
A.28℃和30℃时植物的净光合速率相等
B.该植物进行光合作用时,当光照强度突然减小,Cs的量将会增加
C.24h恒温26℃条件下,只有光照时间超过-4.8h,该植物幼苗才能正常生长
D.34℃时,该番茄幼苗光照1h的净光合速率为5mg/h
12.某基因型为AaXbY的精原细胞(2n=16)所有DNA分子双链均用15N标记,置于含14N的培养基中培养。经过1次有丝分裂后,再分别完成减数分裂,发现了一个基因型为AXbY的异常精细胞。若无其他突变和互换发生,下列说法正确的是( )
A.与该异常精细胞同时产生的另外3个精细胞的基因型为aXbY、A、A
B.产生该异常精细胞的初级精母细胞中被标记的染色体有16条,且所有的核DNA分子都含15N
C.产生该异常精细胞的次级精母细胞在减数分裂II前、中期,有9个核DNA分子含15N
D.分裂产生的某个精细胞中的核DNA分子不可能都含15N
13.某昆虫存在三种体色:黄色、灰色、青色。图1是某科研工作者用纯种黄色和纯种灰色昆虫做的杂交实验的结果。图2是与体色有关的生化反应原理。下列叙述错误的是( )
图1 图2
A.F2中黄色小鼠的基因型有2种
B.若F1测交,则后代表型有3种
C.两纯种亲本的基因型分别是aaBB和AAbb
D.控制该昆虫体色的两对基因的遗传遵循基因的自由组合定律
二、多项选择题:本大题共5小题,每题3分,共15分。在每小题给出的四个选项中,有两项或两个以上选项符合题目要求。全部选对得3分,选对但选不全对得1分,有选错的得0分。
14.科研人员成功培育了能分泌含卵泡刺激素(FSH)乳汁的转基因山羊,其基本流程为:含FSH基因的表达载体→导入山羊成纤维细胞→核移植→重构胚→检测并获得转基因山羊。下列说法错误的是( )
A.需将转基因成纤维细胞的细胞核移入到MⅡ期的去核卵母细胞中
B.采用电融合法激活重构胚后才能将其移入代孕母羊体内
C.悬浮培养成纤维细胞及重构胚时,因无接触抑制现象,故细胞会持续增殖
D.需根据山羊胚胎的早期发育特点确定重构胚的胚胎移植时期
15.我国现代农业发展总体目标是实现生态良好、高质高效、因地制宜、可持续发展的新型生态农业。因此可通过试验示范推广加快构建循环生态农业模式,推动高产、高效种养业转型发展。某地区推行桑基鱼塘模式取得了良好的生态和经济效益。下列有关叙述正确的是( )
A.遵循循环原理,塘泥养分如氮、磷、钾及微量元素和能量可被农作物吸收利用
B.遵循整体原理,将生态与社会、经济结合起来形成不可分割的统一整体
C.遵循自生原理,无废弃物农业利用种群的互利共存关系,构建复杂群落
D.循环农业在能量流动方面实现了能量的多级利用,提高了能量的利用率
16.双子叶植物在破土前,子叶和顶端分生组织及一部分下胚轴组织向下弯曲,形成弯钩状结构,由弯钩处的下胚轴优先接触土壤,这个局部特化的组织称为“顶端弯钩”(如下图)。研究发现,弯钩外侧的生长素浓度低于内侧,并且多种植物激素参与弯钩的形成。当双子叶植物出土后,生长素的分布发生改变,导致弯钩打开。下列叙述正确的是( )
A.顶端弯钩的形成体现了生长素具有低浓度促进生长、高浓度抑制生长的作用特点
B.顶端弯钩的形成过程中,生长素发生了极性运输和横向运输
C.在顶端弯钩的内侧,生长素可能促进了乙烯的合成,而乙烯含量的升高,反过来会抑制生长素的作用
D.出土后,顶端弯钩外侧的生长素浓度高于内侧,生长速率大于内侧
17.小麦的抗病(D)对感病(d)为显性。一片农田中,小麦抗病和感病基因的基因频率各占一半,现对这片小麦随机授粉,逐代淘汰感病个体。下列叙述错误的是( )
A.随机授粉得到的F1中,抗病个体:感病个体≈3:1
B.淘汰一代,该种群中d基因的基因频率降至1/2
C.连续淘汰两代,基因型为Dd的个体在群体中占2/3
D.人工选择可以定向改变基因频率,使种群发生进化
18.为探究酵母菌的呼吸方式,科研人员向锥形瓶中加入含有活化酵母菌的葡萄糖培养液,密封后置于适宜温度下培养,并利用传感器测定锥形瓶中CO2和O2的含量变化,实验结果如图所示。下列分析错误的是( )
A.实验过程中,不同时间点CO2的生成场所均相同
B.进行到100s时,酵母菌细胞呼吸消耗的O2量等于释放的CO2量
C.第300s时,酵母菌细胞无氧呼吸消耗葡萄糖的速率大于有氧呼吸
D.实验结束后向培养液滤液中滴加酸性重铬酸钾溶液,振荡后滤液呈黄色
三、非选择题:本大题共5小题,共59分。
19.(10分)下图所示为某生态系统的食物网,表中所示为食物链“B→A→E”中涉及的各种群能量的变化,单位是J/(hm2·a)。请分析并回答下列问题:
(1)该食物网中,处于第三营养级的生物包括___________。B中的能量能通过___________条食物链传递给E。
(2)大量捕杀G短时间内会导致D的数量___________(填“增多”“减少”或“不变”)。
(3)种群A用于生长、发育和繁殖的能量为___________J/(hm2·a),种群E粪便中含有的能量为__________J/(hm2·a)。
(4)如果将A的食物比例由B:C=1:1调整为2:1,其他生物数量不变,也不考虑A的天敌对其的影响,能量传递效率按10%计算,A的数量会变为原来的__________倍。
20.(12分)多不饱和脂肪酸(PUFAs)是人体的必需脂肪酸,为解决猪肉中PUFAs含量不足的问题,研究者从线虫中获得控制PUFAs合成的必需酶基因fatl,培育转fatl基因猪,操作过程如图所示。图中GFP基因表达出绿色荧光蛋白。据图回答下列问题:
(1)用PCR技术在体外扩增目的基因时,PCR扩增仪中要加入缓冲液、目的基因、__________(答出2点)等。
(2)由图可知,在构建基因表达载体时,为克服目的基因自身环化,即线性DNA的末端相互连接形成圆环,以及便于目的基因与载体的连接,切割含目的基因的DNA和载体的限制酶应选用__________和__________。
(3)构建的基因表达载体中,GFP基因的作用是__________。除GFP基因外,未标注出的必需元件还有__________。
(4)猪成纤维细胞在培养瓶中培养时,必须保证环境是无菌、无毒,必须定期__________,以防止细胞代谢物积累对细胞自身造成的伤害。培养到一定程度后,需要分瓶再继续培养,分瓶后的培养过程称为__________。此过程中,对于悬浮培养的细胞直接用__________法收集细胞处理成细胞悬液。
21.(13分)胃排空是指食物由胃排入十二指肠的过程。肠—胃反射(指小肠上部受到食糜刺激后,引起的抑制胃液分泌和胃运动的反射活动)和肠抑胃素可减慢胃排空,具体过程见下图。请回答下列问题:
(1)在肠—胃反射活动中,十二指肠壁感受器的功能是__________。肠抑胃素引起胃排空减慢的过程属于__________(填“激素”或“神经一体液”)调节,该调节的特点有__________(答出4点)等。
(2)据图分析可知,胃排空是__________(填“间断性的”或“持续性的”),原因是__________,这种调节机制的意义在于__________。
(3)动物常因饥饿而产生摄食行为,某小组欲对“饥饿感觉形成是否由胃排空之后所发生的阵发性收缩引起”进行探究,请完善实验方案。
①将大小等相同的健康成年小鼠随机分成甲、乙两组;
②甲组切断支配胃的神经(或切除实验动物的胃),乙组__________;
③在相同且适宜的条件下培养相同的时间;
④适宜时间的饥饿处理后,观察两组小鼠的__________。
22.(13分)腓骨肌萎缩症(由基因A、a控制)是一种常见的遗传性周围神经疾病。苯丙酮尿症是由PH基因异常引起的一种遗传病。腓骨肌萎缩症和苯丙酮尿症的遗传系谱图分别如图甲、图乙所示。图丙表示人群中染色体上PH基因两侧限制酶MspI酶切位点分布的两种形式,图丁是乙家庭部分成员某细胞中PH基因两侧经限制酶MspI酶切之后的电泳图。回答下列问题(不考虑突变、互换、致死以及X和Y染色体的同源区段):
(1)苯丙酮尿症的遗传方式是__________,判断依据是__________。
(2)I-4个体19kb的DNA片段上含有的苯丙酮尿症的相关基因是__________(填“正常”或“异常”)的,原因是__________。图乙家庭的Ⅱ-6患苯丙酮尿症的概率是__________。
(3)根据图甲__________(填“能”或“不能”)判定题中涉及两病的相关基因的遗传遵循自由组合定律。若Ⅱ-2和Ⅱ-3再生一个孩子,其为正常女孩的概率为__________。
23.(11分)图甲表示某植物细胞有丝分裂细胞周期各时期的图像,图乙表示不同时期的细胞数量和DNA相对含量分析图。请据图回答下列问题:
(1)多细胞生物的长大主要靠细胞数量的增多,而不是细胞体积的增大。从物质运输的角度分析,这是因为____________________。
(2)请用图甲中的字母表示一个完整的细胞周期:__________。图乙c过程对应图甲中__________(填图甲中字母)时期。
(3)动物细胞在有丝分裂过程中与该植物细胞的区别表现在__________(填图甲中字母)时期。
(4)与无丝分裂相比,有丝分裂更容易维持亲子代细胞遗传稳定性的结构是__________。
(5)该生物同一组织的细胞群体中,不同的细胞可能处于不同时期(G1为DNA合成前期、S为DNA合成期、G2为DNA合成后期、M表示分裂期)。胸腺嘧啶脱氧核苷(TdR)只抑制S期DNA的合成,对其他时期不起作用。将TdR添加到培养液中,在培养时间为__________(用细胞周期中的时期字母表示)后,所有细胞都被抑制在S期。
2025新高考单科模拟综合卷
生物学·参考答案
1.A用赤霉素处理大麦,可诱导a-淀粉酶相关基因的表达,促进a-淀粉酶的合成,进而使大麦种子无须发芽就能产生α-淀粉酶,A正确;淀粉不能进入酵母菌细胞内,碾磨有利于增加淀粉与酶的接触面积,促进糖化过程,B错误;焙烤是为了利用高温杀死大麦种子胚,防止其继续萌发,同时保持淀粉酶的活性,便于后续糖化操作,C错误;酵母菌的繁殖、大部分糖的分解和代谢物的生成都是在主发酵阶段完成的,D错误。
2.A肌细胞线粒体产生的CO2扩散到血浆,至少要穿过线粒体膜(2层)、肌细胞膜(1层)、毛细血管壁(2层),因此至少穿过5层生物膜,A正确;人体的内环境主要是由①②④组成的,④属于细胞外液,B错误;④是淋巴液,不含有血红蛋白,C错误;③是细胞内液,细胞内液的渗透压由多种物质维持,除无机盐和蛋白质外,还有其他物质,D错误。
3.B生物武器包括致病菌类、病毒类和生化毒剂类等,它可以直接或者通过食物、生活必需品和带菌昆虫等散布,经由呼吸道、消化道和皮肤等侵入人、畜体内,造成大规模伤亡,A正确;治疗性克隆是指利用克隆技术产生特定的细胞、组织和器官,用它们来修复或替代受损的细胞、组织和器官,从而达到治疗疾病的目的,需要在严格的监管下进行,B错误;“设计试管婴儿”与“试管婴儿”的主要区别在于前者在植入前需要对胚胎进行遗传学诊断,C正确;转基因植物进入自然生态系统后可能因其具有较强的“选择优势”而占有较多的环境资源,使得其他物种的生存受到影响,从而严重影响生物多样性,D正确。
4.C微生物菌种纯化过程中未必都需要使用选择培养基,采用平板划线法或稀释涂布平板法获得单菌落的过程即为纯培养,A错误;一般采用湿热灭菌法对培养基进行灭菌,如高压蒸汽灭菌法,B错误;接种前后平板都要倒置,接种前,平板倒置,拿取更方便,还可以避免培养基和培养皿脱离,接种后,平板倒置既可防止培养基水分散失过快,又能防止冷凝形成的水珠倒流污染培养基,C正确;培养基灭菌之前就要调好pH,灭菌后要严格进行无菌操作,D错误。
5.D一个物种的生态位包括所处的空间位置,占用资源的情况,以及与其他物种的关系等。因此,小杜鹃主要生活在林冠层,这是小杜鹃所处的空间位置,并不能完全体现小杜鹃的生态位,A错误。黑枕黄鹂与小杜鹃的食物相同,但所处的空间位置以及与其他物种的关系等不一定相同,因此不能说明它们的生态位相同,B错误。生态位相似的两个物种也可以在同一个群落中共存,但它们对空间、食物等资源的竞争会比较激烈,C错误。小杜鹃占据着相对稳定的生态位,有利于它充分利用环境资源,这是群落中物种之间及生物与环境间协同进化的结果,D正确。
6.C在4月喷洒农药杀死该种群的部分个体,其K值不会增大,反而有所下降,因为环境容纳量与该种群所处的环境有关,A错误;防治松墨天牛的最佳时期应为5月中旬之前,且越早越好,B错误;7月时,该种群的种群数量处于相对稳定状态,此时出生率与死亡率基本相等,C正确;8—11月该种群的种群数量处于相对稳定状态,因而其年龄结构为稳定型,D错误!
7.D浆细胞是高度分化的细胞,不能分裂;A错误;辅助性T细胞分泌的细胞因子在体液免疫过程中能促进B细胞的增殖、分化,在细胞免疫过程中能加速细胞毒性T细胞的分裂、分化,B错误;二次刺激后,记忆细胞迅速增殖分化为浆细胞,浆细胞产生更多的抗体与抗原发生特异性结合,C错误;细胞因子风暴可攻击病原体,体现了免疫系统的免疫防御功能,细胞因子风暴也可能会引起机体损伤,属于自身产生的免疫物质对自身细胞的攻击,导致自身免疫病的发生,D正确。
8.D豌豆自花传粉,因此在自然界中一般都是纯种,是孟德尔用豌豆做杂交实验的优点之一,A正确;果蝇子代数目多,利于统计学分析,使实验结果更具有说服力,是摩尔根用果蝇做杂交实验的优点之一,B正确;孟德尔和摩尔根在研究遗传规律时均利用了假说—演绎法,进行演绎推理时均设计了测交实验并预测了实验结果,C正确;摩尔根发明了测定基因在染色体上相对位置的方法,但没有证明非等位基因的自由组合,证明了基因在染色体上呈线性排列,D错误。
9.C.大肠杆菌是原核生物,没有内质网,也没有生物膜系统,A错误;内质网与其他生物膜结构之间存在着紧密连接的“膜接触位点”,但是中心体没有膜结构,B错误;“膜接触位点”在调控具膜细胞器的分裂中发挥着重要作用,线粒体是具有双层膜结构的细胞器,含有少量的DNA,因此线粒体的分裂与内质网有关,其分裂过程中需要进行DNA复制,C正确;内质网与高尔基体的特异性脂质交换是通过囊泡来实现的,D错误。
10.D脂肪能被苏丹Ⅲ染液染成橘黄色,因此实验结论应为该“色拉油”含有脂肪,A错误;蛋白质与双缩脲试剂发生紫色反应,B错误;淀粉遇碘液变蓝,某“奶片”用碘液检测后出现蓝色,说明该“奶片”含有淀粉,但无法说明该“奶片”是否含蛋白质,C错误;用斐林试剂检测还原糖,在水浴加热的条件下,出现砖红色沉淀,一定含有还原糖,但不一定是葡萄糖,D正确。
11.C根据曲线可知,28℃和30℃时,光照后与暗处理前的重量变化相同,但是呼吸速率不相同,因为总光合速率=净光合速率+呼吸速率,所以28℃和30℃时的光合速率不相等,A错误;当光照强度突然减小,光反应减弱,产生的ATP和NADPH减少,从而减弱了C3的还原,C5的生成速率减慢,但是CO2固定形成C3的过程不受影响,即C5的消耗速率不变,故C5的量减少,B错误;据图中信息可知,26℃条件下呼吸速率是1mg/h,光照1b后与暗处理前的重量变化=光合速率-2×呼吸速率,故光合速率=3+2×1=5mg/h,设在光照强度适宜且恒定、一昼夜恒温26℃条件下,至少需要光照X小时以上,该番茄幼苗才能正常生长,则有5X-1×24=0,可求出X=4.8,C正确;34℃时,该番茄幼苗的呼吸速率为2mg/h,光照1h后与暗处理前的干重变化是-3mg,说明光照1h的净光合速率为-1mg/h,D错误。
12.C含有XY染色体的异常精细胞,是由于减数分裂I时,同源染色体XY未正常分离,若其基因型为AXbY,则同时产生的另外3个精细胞的基因型为AXbY、a、a,A错误;由于DNA的半保留复制,经过1次有丝分裂后产生的精原细胞中,16个核DNA分子均有一条15N标记的链和一条含14N的链,再经过DNA的半保留复制,依然有16条染色体被标记,一半的核DNA分子含15N,B错误;产生该异常精细胞的次级精母细胞前、中期含9条染色体,每条染色体上含2个DNA分子,其中一个DNA分子双链均为14N,另一个DNA分子一条链含14N、一条链含15N,因此被标记的核DNA共9条,C正确;精原细胞中的16个核DNA分子均由一条15N标记的链和一条14N标记的链组成,DNA复制后16个DNA分子双链均为14N,还有16个DNA分子一条链含14N、一条链含15N,有可能分裂产生的某个精细胞中的核DNA分子都含15N,D错误。
13.A由图2可知,表型对应的基因型为:青色(A_B_)、灰色(A_bb)、黄色(aaB_、aabb),则P:黄色(aaBB)×灰色(AAbb)→F1:青色(AaBb)→F2:青色(A_B_);灰色(A_bb):黄色(aaB_、aabb)=9:3:4,F2中黄色小鼠(aaB_、aabb)的基因型有3种(aaBB,aaBb、aabb),A错误、C正确;若F1测交,即青色(AaBb)×黄色(aabb)→青色(AaBb):灰色(Aabb):黄色(aaBb,aabb)=1:1:2,B正确;F2中的黄色:青色:灰色=4:9:3为9:3:3:1的变式,遵循基因的自由组合定律,D正确。
14.BC作为核移植受体细胞的去核卵母细胞一般处在减数分裂II中期,利用显微操作去核法,将细胞核和第一极体一并吸出,然后将转基因成纤维细胞的细胞核移入到MII期的去核卵母细胞中,A正确;可通过电刺激法激活重构胚,使其完成细胞分裂和发育进程,B错误;悬浮培养的细胞会因细胞密度过大、有害代谢物积累和培养液中营养物质缺乏等因素而分裂受阻,故不会持续增殖,需要进行分瓶处理,C错误;需根据山羊胚胎的早期发育特点确定重构胚的胚胎移植时期,一般是将胚胎发育至桑葚胚或囊胚阶段,D正确。
15.BCD遵循循环原理,塘泥养分如氮、磷、钾及微量元素可被农作物吸收利用,但塘泥中的能量不能被植物吸收利用,A错误;遵循整体原理,将生态与社会、经济结合起来形成不可分割的统一整体,B正确;遵循自生原理,循环农业利用种群的互利共存关系,构建复杂群落,其自我调节能力提高,C正确;循环农业在能量流动方面实现了能量的多级利用,提高了能量的利用率,D正确。
16.ABC根据题干信息“弯钩外侧的生长素浓度低于内侧”可知,外侧生长快,内侧生长慢,弯钩两侧生长素分布不均匀,体现了生长素具有高浓度
相关试卷
这是一份河北省邯郸市部分校2024-2025学年高三上学期期中生物模拟试卷,文件包含河北省邯郸市部分校2024-2025学年高三上学期期中生物模拟试卷docx、参考答案pdf等2份试卷配套教学资源,其中试卷共7页, 欢迎下载使用。
这是一份河北省邯郸市部分学校2024-2025学年高三上学期11月期中考试生物试卷(解析版),共24页。试卷主要包含了本试卷分选择题和非选择题两部分等内容,欢迎下载使用。
这是一份河北省邯郸市部分校2024-2025学年高三上学期第一次联考生物试题(Word版附解析),文件包含河北省邯郸市部分校2024-2025学年高三上学期月考生物试卷一Word版含解析docx、河北省邯郸市部分校2024-2025学年高三上学期月考生物试卷一Word版无答案docx等2份试卷配套教学资源,其中试卷共32页, 欢迎下载使用。