河南省新乡市原阳县第一高级中学2024-2025学年高二上学期11月月考生物试题
展开
这是一份河南省新乡市原阳县第一高级中学2024-2025学年高二上学期11月月考生物试题,共9页。试卷主要包含了单选题,非选择题等内容,欢迎下载使用。
一、单选题
1.低渗性脱水是指水和钠同时缺失,但缺水少于缺钠,血浆中钠低于正常范围,细胞外液呈低渗状态,需采用含盐溶液或高渗盐水静脉滴注予以治疗。下列判断正确的是( )
A.治疗时输入的溶液不能从血浆直接进入组织液
B.低渗性脱水时,细胞内液和细胞外液的水分均丢失
C.滴注高渗盐水是为了减少细胞外液液体总量
D.长时间大量出汗后若只补充水分,易转变为低渗性脱水
2.下列液体属于体液的一组是( )
①胆汁 ②胰液 ③血浆 ④淋巴液 ⑤原尿 ⑥细胞质基质 ⑦组织液 ⑧核液 ⑨细胞内液 ⑩胃液
A.③④⑥⑦⑧⑨B.③④⑤⑦⑨⑩C.②③④⑤⑦⑨D.①②③④⑤⑦
3.情绪的稳定对个人的生活和工作都有较大的影响。当遇到精神压力、疾病等情况时,常会产生消极情绪。若消极情绪持续得不到缓解,就可能形成抑郁症。某种抗抑郁药的作用机理是抑制突触间隙中5-羟色胺的回收。下列分析错误的是( )
A.情绪是人对环境的反应,属于大脑的高级功能
B.突触前膜上存在与5-羟色胺运输有关的蛋白质
C.降低突触间隙中5-羟色胺的含量利于缓解抑郁
D.适量运动和调节压力均有助于应对情绪的波动
4.下图为各级中枢示意图。下列相关叙述错误的是( )
A.某人因撞击损伤了②部位可导致呼吸骤停
B.①中有体温调节中枢、水平衡的调节中枢,还与生物节律的控制有关
C.自主神经系统是不受意识控制的,因此它对机体活动的调节与大脑皮层无关
D.③中某些神经元发出的神经纤维能支配①②④和脊髓中的某些中枢
5.当神经递质释放过多时,突触后膜的受体蛋白数量和亲和力均会下降,称为受体的下调。人脑中的多巴胺能够传递愉悦信息,而毒品可卡因也可使人产生愉悦感并有“成瘾”性,机制如下图所示。下列有关叙述错误的是( )
A.突触前膜以胞吐方式释放多巴胺,所需能量主要由线粒体提供
B.多巴胺转运体的作用是回收多巴胺,从而使突触前膜产生兴奋
C.可卡因可以阻止多巴胺回收,从而使突触后神经元维持较长时间的兴奋
D.可卡因会导致多巴胺受体减少,需要吸食可卡因来维持神经元的兴奋,因而“成瘾”
6.为探究血糖调节的影响因素进行了以下实验。实验中5只家兔的注射剂量和生理指标均按单位体重计算。下列说法错误的是( )
A.胰岛素需要采用注射而不是饲喂的方法是因为考虑了胰岛素的化学本质
B.二次注射后,血糖最先回升到正常浓度的是②号
C.二次注射以后,③号与④号血糖浓度都回升,说明肾上腺素与胰高血糖素在调节血糖方面具有协同关系
D.二次注射中,实验操作违反了对照原则
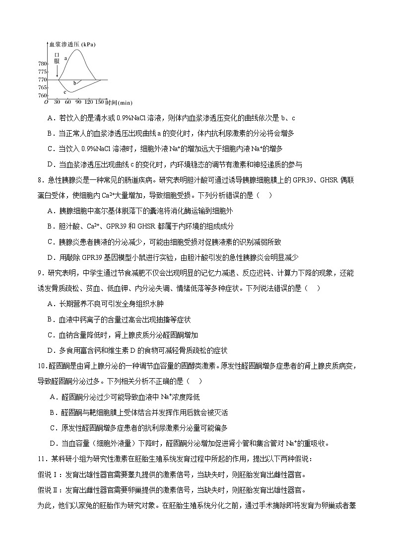
7.下图表示正常人快速饮入500 mL某种液体后,其血浆渗透压的变化曲线。以下分析不合理的是( )
A.若饮入的是清水或0.9%NaCl溶液,则体内血浆渗透压变化的曲线依次是b、c
B.当正常人的血浆渗透压出现曲线a的变化时,体内抗利尿激素的分泌将会增多
C.当饮入0.9%NaCl溶液时,细胞外液Na+的增加远大于细胞内液Na+的增多
D.当血浆渗透压出现曲线c的变化时,内环境稳态的调节有激素和神经递质的参与
8.急性胰腺炎是一种常见的肠道疾病。研究表明胆汁酸可通过诱导胰腺细胞膜上的GPR39、GHSR偶联蛋白受体,使细胞内Ca2+大量增加,导致细胞受损。下列分析错误的是( )
A.胰腺细胞中高尔基体脱落下的囊泡将消化酶运输到细胞外
B.胆汁酸、Ca2+、GPR39和GHSR都属于内环境的组成成分
C.胰腺炎患者胰液的分泌减少,可能由细胞受损对促胰液素的识别减弱所致
D.用敲除GPR39基因模型小鼠进行实验,由胆汁酸引发的急性胰腺炎会明显减少
9.研究表明,中学生通过节食减肥不仅会出现明显的记忆力减退、反应迟钝、计算力下降的现象,还能诱发骨质疏松、贫血、低血钾、内分泌失调、情绪低落等多种症状。下列说法错误的是( )
A.长期营养不良可引发全身组织水肿
B.血液中钙离子的含量过高会出现抽搐等症状
C.血钠含量降低时,肾上腺皮质分泌醛固酮增加
D.多食用富含钙和维生素D的食物可减轻骨质疏松的症状
10.醛固酮是由肾上腺分泌的一种调节血容量的固醇类激素。原发性醛固酮增多症患者的肾上腺皮质病变,导致醛固酮分泌过多。下列相关分析不正确的是( )
A.醛固酮分泌过少可能导致血液中Na⁺浓度降低
B.醛固酮与靶细胞膜上受体结合并发挥作用后就会被灭活
C.原发性醛固酮增多症患者的抗利尿激素分泌量可能偏多
D.当血容量(细胞外液量)下降时,醛固酮分泌增加促进肾小管和集合管对Na⁺的重吸收。
11.某科研小组为研究性激素在胚胎生殖系统发育过程中所起的作用,提出以下两种假说:
假说Ⅰ:发育出雄性器官需要睾丸提供的激素信号,当缺失时,则胚胎发育出雌性器官。
假说Ⅱ:发育出雌性器官需要卵巢提供的激素信号,当缺失时,则胚胎发育出雄性器官。
为此,他们以家兔的胚胎作为研究对象。在胚胎生殖系统分化之前,通过手术摘除即将发育为卵巢或者睾丸的组织。待幼兔出生后,检测它们的性染色体组成及外生殖器表现,结果如下:
下列说法正确的是( )
A.染色体组成为XY的家兔手术后发育为雌性,染色体组成将变为XX
B.这两组实验相互对照和印证,实验结果验证了题干中的假说Ⅱ
C.本实验同时证明了生物的性状可由遗传因素和环境因素共同控制
D.为进一步验证,可以在摘除即将发育为卵巢或睾丸的组织的同时,给予一定量睾酮刺激
12.皮肤破损后往往会引起局灶性炎症反应。当皮肤破损时,毛细血管破坏后释放血管舒缓激肽,该物质会刺激肥大细胞释放组胺。局部体温升高,可以加强吞噬细胞的吞噬作用。同时巨噬细胞被激活并释放细胞因子,进一步促进组胺的释放,招募更多吞噬细胞进攻病原体,在局灶性炎症反应部位会形成脓液。下列说法错误的是( )
A.释放的组胺会引起毛细血管扩张
B.局部体温升高可以减轻病原体对机体的危害
C.血管舒缓激肽、组胺和细胞因子均属于信息分子
D.该过程中肥大细胞释放组胺的原因与过敏反应相同
13.如图表示内环境稳态的调节机制。据图分析,下列说法正确的是( )
A.内环境主要包括血浆、淋巴液和组织液,内环境是机体代谢的主要场所
B.图中③、⑤、⑧可以代表的物质依次是神经递质、细胞因子和激素
C.若⑧表示垂体产生的抗利尿激素,当细胞外液渗透压升高时,⑧分泌量增加
D.免疫系统是机体的防御系统,不具有调节作用
14.神经调节、体液调节和免疫调节离不开信号分子的作用。下列叙述错误的是( )
A.有些物质既可作为激素,又可作为神经递质
B.细胞因子在体液免疫和细胞免疫中均发挥作用
C.激素既不组成细胞结构,也不提供能量
D.一种细胞只能合成和分泌一种信号分子
15.电影《战狼2》中的小女孩帕莎是感染“拉曼拉”病毒后自行痊愈者,医生从她的血清中检测到“拉曼拉”抗体,这种抗体是终结影片中的瘟疫的希望。冷锋在保护帕莎撤退时,误闯“拉曼拉”疫区而感染病毒,后来被同行的援非医生救活。下列叙述不正确的是( )
A.随电影剧情发展心跳加快,这是神经—体液调节的结果
B.冷锋在感染“拉曼拉”病毒后,其机体中体液免疫和细胞免疫都会发挥作用
C.猜测冷锋被治愈是用了帕莎的血清,这是一种主动免疫
D.帕莎在自愈过程中,无记忆细胞的参与
16.《农书》中记载“不见风日,其叶黄嫩,谓之韭黄”;《齐民要术》中记载“冬至日前后,取小麦种子浸于户外井水,次日置于阴凉处晾干,每九日如此处理,共七次”,其中利用了春化原理。下列关于环境因素对植物生长的影响的叙述,正确的是( )
A.韭黄的长成离不开光敏色素的作用,光敏色素是分布在类囊体膜上的一类蛋白质
B.光敏色素的作用机理是吸收红光或远红光后直接进入细胞核影响相关基因的表达
C.小麦种子的处理过程利用的春化原理主要体现了温度对植物生长发育的调节
D.环境因素调控植物生命活动的实质是影响激素的作用
17.植物的生长发育过程受多种因素的调控。相关叙述正确的是( )
A.弱光可作为春化信号,调控某些越冬植物开花
B.植物生长发育的调控,是由基因表达调控和激素调节共同完成的
C.重力信号可转换成合成生长素的信号,从而调节植物的生长方向
D.红光与远红光改变光敏色素的空间结构,从而影响植物生命活动
18.秦岭国家植物园蝴蝶共有5科76属134种,随着植被丰富度的增加,蝴蝶多样性指数上升。下列有关蝴蝶种群的叙述,错误的是( )
A.不同的蝴蝶种群在植物园群落中通常占据不同的生态位
B.年龄结构为稳定型的蝴蝶种群,其种群数量不会变化
C.该地区某蝴蝶种群的环境容纳量与该种群的年龄结构无关
D.蝴蝶的种群数量可能会因人类活动的影响而发生重大变化
19.丹顶鹤是世界濒危鸟类,研究人员研究了苏北地区丹顶鹤越冬种群数量及栖息地分布动态变化,结果如图所示,下列相关叙述不正确的是( )
A.丹顶鹤是世界珍稀濒危鸟类,可采用逐个计数法调查其种群密度
B.气温变化影响丹顶鹤越冬种群的数量,此种因素属于密度制约因素
C.2015年,丹顶鹤的种群数量约为图中最大值的一半
D.2000年后,栖息地数量是影响丹顶鹤越冬种群数量变化的重要因素
20.某研究小组以酵母菌为对象探究种群数量的动态变化,每隔24小时定时取样,用血细胞计数板进行计数,并以多次计数的平均值估算酵母菌种群密度。下列说法正确的是( )
A.若先滴培养液再加盖玻片,则会导致调查结果偏高
B.本实验不需要设置对照实验,也不需要做重复实验
C.每天定时从上层培养液取样,测定酵母菌细胞数量
D.若酵母菌初始接种量增加1倍,则该培养液中酵母菌种群的K值增大1倍
二、非选择题
21.下图1表示缩手反射的反射弧,图2、图3分别表示图1虚线框内局部结构放大示意图。请回答相关问题:
(1)图1中表示效应器的是 (填字母),由 组成。
(2)兴奋在图2所示处只能单向传的原因是 。
(3)如图4是测量神经纤维膜内外电位的装置,图5是测得的动作电位变化(动作电位是指可兴奋细胞受到刺激时在静息电位的基础上产生的可扩布的电位变化过程),据图回答下列问题:
①图4状态测得的电位相当于图5中的 区段的电位,若该神经纤维接受突触前膜释放的兴奋性神经递质,则图4的指针有何变化? (向左/向右/不变)。
②图5中当神经纤维受到刺激时,Na+内流引起的是 区段的变化。
22.下图是人体特异性免疫基本过程的示意图。请回答相关问题:
(1)免疫系统是人体的“安全保卫部”,当它清除机体衰老的细胞以维持内环境稳态时,说明免疫系统具有 功能。图中表示浆细胞的是 (用图中细胞编号回答)。图中细胞5所分泌的 能促进相关淋巴细胞的分裂分化。
(2)图中细胞1被活化需要两个信号刺激,分别是与细胞1接触的 和 。图中细胞9的作用是 。
(3)焦虑、紧张等心理因素会使辅助性T细胞活性下降,机体生成抗体的能力会 ,原因是 。
(4)某患者一只眼球受伤导致晶状体破裂,若不立即摘除,则另一只健康的眼睛也将失明,其主要原因是受伤眼球流出的晶状体蛋白进入血液后成为 ,使体内产生抗体,攻击另一只眼球组织,由此引起的眼疾在免疫学上称为 。
23.现有矮化夹竹桃植株,初步确定其产生的原因有两种可能:一是赤霉素受体异常(不能与赤霉素结合发挥作用);二是植株不能产生赤霉素(或赤霉素水平低)。矮化后的夹竹桃可以净化空气、美化环境。在培育矮化植物时,除了进行摘除顶芽等一些修剪工作外,还要控制光照等条件才能达到效果,根据所学知识回答下列问题:
(1)为了探究2,4—D促进夹竹桃生根的最适浓度,使用较高浓度溶液,处理时间较短的是 法。在正式实验前做一个预实验的目的是 。
(2)矮化过程中,需要 (填“补充”或“减少”)光照。光敏色素是感受光信号的分子,化学本质是 ,在植物体 (部位)的细胞内比较丰富。
(3)为了探究某矮化夹竹桃是赤霉素受体异常还是不能产生赤霉素造成的,选择夹竹桃幼苗为实验材料,请写出探究的设计思路: ;预期结果: 。
24.上世纪初,为保护某濒危动物M(一种大型鸟类),将其引入鄱阳湖湿地生态保护区。一个多世纪内其种群数量随时间的变化趋势如图甲;图乙是在某调查阶段该物种种群数量变化的λ值随时间的变化曲线。据图回答下列问题:
(1)影响M种群数量变化的生物因素有 (答两点)。为进一步提高鄱阳湖保护区M的种群数量,研究人员计划采用人工辅助繁殖再放生到野外湿地的措施,该措施 (填“能”或“不能”)提高该湿地中M种群的环境容纳量,原因是 。
(2)1980年后,该种群数量有出现小幅度增加,直接原因是 (答两点)。对其种群密度调查时一般不采用标记重捕法,而采用红外相机拍照法,分析其原因可能是 。
(3)据图乙可知,在调查的第5年至第20年间,动物 M种群数量变化的整体趋势是 。
(4)近十年来,随着保护力度的增大,鄱阳湖自然保护区生态系统得到了较全面的恢复,动物M种群数量也在一个较高的水平保持相对稳定,并吸引了越来越多的游客来此参观。从保护动物M的角度分析,游客在观看动物M时应当注意的事项是 (答出一点即可)。
性染色体组成
外生殖器表现
未做手术
手术后
XX
雌性
雌性
XY
雄性
雌性
参考答案
21.(1) B 运动神经末梢及其所支配的肌肉
(2)神经递质只存在于突触前膜的突触小泡中,只能由突触前膜释放,作用于突触后膜
(3) AB 向左 BC
22.(1) 免疫自稳 细胞2(或者2) 细胞因子
(2) 病原体(抗原) 辅助性T细胞(表面的特定分子发生变化) 识别并与被抗原入侵的靶细胞密切接触,使之裂解死亡
(3) 减弱 辅助性T细胞活性下降,影响B细胞分裂分化,进而使抗体生成量减少
(4) 抗原 自身免疫病
23.(1) 沾蘸 为进一步的实验摸索条件,也可以检验实验设计的科学性和可行性
(2) 减少 蛋白质 分生组织
(3) 将矮化夹竹桃幼苗若干株平均分为两组,一组使用适宜浓度赤霉素溶液处理,一组使用等量蒸馏水处理,在相同适宜的条件下,培养一段时间测量并比较植株的平均高度。 ①使用适宜浓度赤霉素溶液处理组的高度明显高于使用蒸馏水处理的组;②使用适宜浓度赤霉素溶液处理组与使用蒸馏水处理的组植株高度几乎没有差异
24.(1) 天敌、食物、传染病、寄生等 不能 环境容纳量与环境条件有关,与投放种群的数量无关(或答“环境条件未改变”等)
(2) 出生率大于死亡率,迁入率大于迁出率 该动物是一种大型的濒危鸟类,用标记重捕法调查,容易对其造成伤害,而红外相机拍照法对动物的影响较小
(3)先增加后减少
(4)远距离观看、不破坏动物 M的生存环境等。题号
1
2
3
4
5
6
7
8
9
10
答案
D
A
C
C
B
D
A
B
B
B
题号
11
12
13
14
15
16
17
18
19
20
答案
D
D
B
D
C
C
D
B
B
A
相关试卷
这是一份河南省新乡市原阳县第一高级中学2024-2025学年高二上学期开学生物试题(原卷版),共9页。试卷主要包含了3-5等内容,欢迎下载使用。
这是一份河南省新乡市原阳县第一高级中学2024-2025学年高二上学期开学生物试题(解析版),共24页。试卷主要包含了3-5等内容,欢迎下载使用。
这是一份河南省新乡市原阳县第一高级中学2024-2025学年高二上学期开学生物试题(原卷版+解析版),文件包含河南省新乡市原阳县第一高级中学2024-2025学年高二上学期开学生物试题原卷版docx、河南省新乡市原阳县第一高级中学2024-2025学年高二上学期开学生物试题解析版docx等2份试卷配套教学资源,其中试卷共33页, 欢迎下载使用。

