四川省广安市友谊中学2024-2025学年九年级上学期期中道德与法治试题
展开
这是一份四川省广安市友谊中学2024-2025学年九年级上学期期中道德与法治试题,文件包含初三政治试题pdf、初三政治答案docx、初三政治答题卡pdf等3份试卷配套教学资源,其中试卷共6页, 欢迎下载使用。
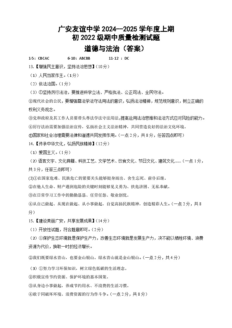
道德与法治(答案)
1-5:CBCAC 6-10:ABCBB 11-12 :DC
13.【增强民主意识,坚持法治思想】(10分)
(1)人民当家作主。(1分)
(2)依法治国。(1分)
(3)①坚持厉行法治,要推进科学立法、严格执法、公正司法、全民守法。
②现代社会的公民,要增强尊法学法守法用法的意识,弘扬法治精神,规范规则意识,树立正确的权利义务观念。
③党和政府及其工作人员要带头尊法学法守法用法,提高运用法治思维和法治方式应对风险的能力。
④厉行法治需要加强法治宣传,弘扬社会主义法治精神,共同营造良好的法治文化环境。
⑤国家和社会治理需要法律和道德共同发挥作用。(一点2分,共8分,任答四点即可)
14.【传承中华文化,弘扬民族精神】(12分)
(1)爱国主义。(1分)
(2)语言文字、文化典籍、科技工艺、文学艺术、饮食文化、节日文化、建筑文化(一点1分,共3分,任答三点即可)
(3)①在国家危难、民族危亡的紧要关头能够挺身而出、舍生忘死、前仆后继。
②在他人生命、财产遇到危险的关键时刻能够见义勇为、扶危济困、无私奉献。
③在日常学习工作中的勤勤恳恳、任劳任怨、敬业创优。
④从自己做起、从现在做起、从小事做起,自觉高扬民族精神,创造精彩人生。(一点2分,共8分)
15.【建设美丽广安,共享发展成果】(14分)
(1)开放性试题,符合题意即可。(2分)
(2)①保护生态环境就是保护生产力,改善生态环境就是发展生产力,决不能以牺牲环境、浪费资源为代价,换取一时的经济增长。
②我们既要绿水青山,也要金山银山。绿水青山就是金山银山。(一点2分,共4分)
(3)①努力学习环保知识,树立绿色低碳的生活理念。
②积极宣传节约资源、保护环境的基本国策。
③从身边小事做起,养成节约用水、不浪费的生活习惯。
④敢于同破坏环境、浪费资源的行为作斗争。(一点2分,共8分)
相关试卷
这是一份四川省广安友谊中学 2024-2025学年八年级上学期期中检测道德与法治试题,文件包含初二政治试题pdf、初二政治答案docx等2份试卷配套教学资源,其中试卷共7页, 欢迎下载使用。
这是一份四川省广安市友谊中学2022-2023学年九年级上学期期中检测道德与法治试题,文件包含初三政治试题docx、初三政治答案docx等2份试卷配套教学资源,其中试卷共5页, 欢迎下载使用。
这是一份四川省广安市友实学校2024-2025学年九年级上学期开学考试道德与法治试题,共6页。试卷主要包含了单项选择题,非选择题等内容,欢迎下载使用。

