- 九年级化学第三次月考卷02(人教版2024,第1~7单元):2024+2025学年初中上学期第三次月考 试卷 0 次下载
- 九年级化学第三次月考卷(人教版五四学制,第1~4单元):2024+2025学年初中上学期第三次月考 试卷 0 次下载
- 九年级化学第三次月考卷(仁爱科普版2024,第1~6单元):2024+2025学年初中上学期第三次月考 试卷 0 次下载
- 九年级化学第三次月考卷(全国通用,沪教版2024第1~6章):2024+2025学年初中上学期第三次月考 试卷 0 次下载
- 九年级化学第三次月考卷(北京专用,人教版2024第1~7单元):2024+2025学年初中上学期第三次月考 试卷 0 次下载
九年级化学第三次月考卷01(人教版2024,第1~6单元):2024+2025学年初中上学期第三次月考.zip
展开第Ⅰ卷(请用2B铅笔填涂)
一、选择题:本题共20个小题,每小题2分,共40分。在每小题给出的四个选项中,只有一项是符合题目要求的。
1.[ A ] [ B ] [ C ] [ D ]
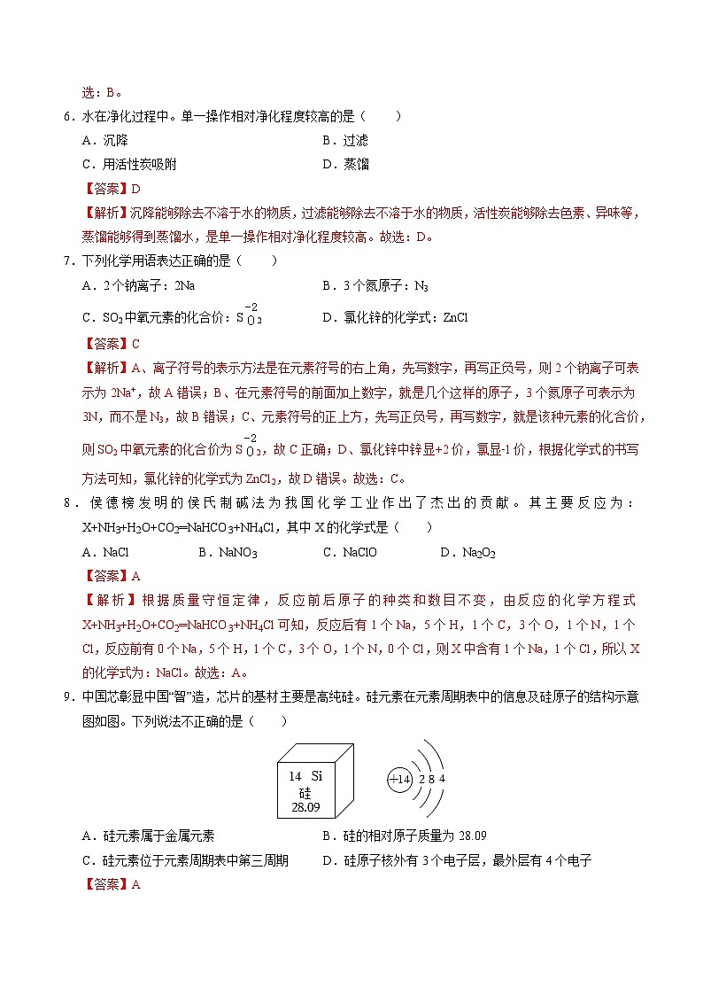
2.[ A ] [ B ] [ C ] [ D ]
3.[ A ] [ B ] [ C ] [ D ]
4.[ A ] [ B ] [ C ] [ D ]
5.[ A ] [ B ] [ C ] [ D ]
6.[ A ] [ B ] [ C ] [ D ]
7.[ A ] [ B ] [ C ] [ D ]
8.[ A ] [ B ] [ C ] [ D ]
9.[ A ] [ B ] [ C ] [ D ]
10.[ A ] [ B ] [ C ] [ D ]
11.[ A ] [ B ] [ C ] [ D ]
12.[ A ] [ B ] [ C ] [ D ]
13.[ A ] [ B ] [ C ] [ D ]
14.[ A ] [ B ] [ C ] [ D ]
15.[ A ] [ B ] [ C ] [ D ]
16.[ A ] [ B ] [ C ] [ D ]
17.[ A ] [ B ] [ C ] [ D ]
18.[ A ] [ B ] [ C ] [ D ]
19.[ A ] [ B ] [ C ] [ D ]
20.[ A ] [ B ] [ C ] [ D ]
第Ⅱ卷(请在各试题的答题区内作答)
二、填空题(每空1分,化学方程式2分,共23分)
21.(5分)(1)________;________;(2)________;________;(3)________
22.(7分)(1)________;________________________;________________;________;
(2)________;(3)________;________
23.(8分)(1)________;
(2)①________;________;②________________________________;③________;
(3)________________
24.(3分)(1)________________;
(2)________________________________________________________________________;
(3)________________________________________________________________________。
请在各题目的答题区域内作答,超出黑色矩形边框限定区域的答案无效!
请在各题目的答题区域内作答,超出黑色矩形边框限定区域的答案无效!
三、推断题(每空1分,化学方程式2分,共6分)
25.(6分)(1)________;
(2)________________________;
(3)________;
(4)________;
(5)________
四、实验题(共2小题,除标注外,每空1分,共21分)
26.(9分)(1)________________________;
(2)________________________________________;________________________________;
(3)________________________________________;________________________________;
(4)________________(2分)。
27.(12分)【查阅资料】________________________________________________________(2分);
【提出猜想】________;
【实验探究】________________________________________________________(2分);
【实验结论】________________________(2分);________________________(2分);
【思维拓展】(1)________________;
(2)________;________
五、计算题(共1小题,共10分)
28.(10分)(1)________
(2)
请在各题目的答题区域内作答,超出黑色矩形边框限定区域的答案无效!
九年级化学第三次月考卷(鲁教版2024,第1~6单元):2024+2025学年初中上学期第三次月考.zip: 这是一份九年级化学第三次月考卷(鲁教版2024,第1~6单元):2024+2025学年初中上学期第三次月考.zip,文件包含九年级化学上学期第三次月考全解全析docx、九年级化学上学期第三次月考考试版A4docx、九年级化学上学期第三次月考考试版A3docx、九年级化学上学期第三次月考卷参考答案docx、九年级化学上学期第三次月考卷答题卡A4版docx、九年级化学上学期第三次月考卷答题卡A4版pdf等6份试卷配套教学资源,其中试卷共37页, 欢迎下载使用。
九年级化学第三次月考卷(深圳专用,人教版2024第1~6单元):2024+2025学年初中上学期第三次月考.zip: 这是一份九年级化学第三次月考卷(深圳专用,人教版2024第1~6单元):2024+2025学年初中上学期第三次月考.zip,文件包含九年级化学第三次月考卷全解全析docx、九年级化学第三次月考卷测试范围16单元人教版2024考试版A4docx、九年级化学第三次月考卷测试范围16单元人教版2024考试版A3docx、九年级化学第三次月考卷答题卡A4版docx、九年级化学第三次月考卷答题卡A4版pdf、九年级化学第三次月考卷参考答案docx等6份试卷配套教学资源,其中试卷共29页, 欢迎下载使用。
九年级化学第三次月考卷(广州专用,人教版2024第1~6单元):2024+2025学年初中上学期第三次月考.zip: 这是一份九年级化学第三次月考卷(广州专用,人教版2024第1~6单元):2024+2025学年初中上学期第三次月考.zip,文件包含九年级化学第三次月考卷全解全析docx、九年级化学第三次月考卷考试版测试范围第16单元人教版2024A4版docx、九年级化学第三次月考卷考试版测试范围第16单元人教版2024A3版docx、九年级化学第三次月考卷参考答案docx、九年级化学第三次月考卷答题卡A4版docx、九年级化学第三次月考卷答题卡A4版pdf等6份试卷配套教学资源,其中试卷共31页, 欢迎下载使用。

