所属成套资源:2024+2025学年七年级生物上学期第三次月考试卷(多版本多地区)含答案
- 七年级生物第三次月考卷(苏教版2024,第1~4章)2024+2025学年初中上学期第三次月考 试卷 0 次下载
- 七年级生物第三次月考卷(苏科版2024,第一~三单元)2024+2025学年初中上学期第三次月考 试卷 0 次下载
- 七年级生物第三次月考卷(长沙专用,人教版2024第1单元~第2单元第2章第1节)2024+2025学年初中上学期第三次月考 试卷 0 次下载
- 七年级生物第三次月考卷(陕西专用,人教版2024第一单元+第二单元第一章~第二章第一节)2024+2025学年初中上学期第三次月考 试卷 0 次下载
- 七年级生物第三次月考卷(鲁科版五四学制第一章~第四章)2024+2025学年初中上学期第三次月考 试卷 0 次下载
七年级生物第三次月考卷(贵州专用,人教版2024第一单元+第二单元第一章~第二章第一节)2024+2025学年初中上学期第三次月考.zip
展开
这是一份七年级生物第三次月考卷(贵州专用,人教版2024第一单元+第二单元第一章~第二章第一节)2024+2025学年初中上学期第三次月考.zip,文件包含七年级生物第三次月考卷全解全析贵州专用docx、七年级生物第三次月考卷考试版A4测试范围人教版2024第一单元第二单元第一章第二章第一节贵州专用docx、七年级生物第三次月考卷考试版A3测试范围人教版2024第一单元第二单元第一章第二章第一节贵州专用docx、七年级生物第三次月考卷参考答案贵州专用docx、七年级生物第三次月考卷答题卡贵州专用docx、七年级生物第三次月考卷答题卡贵州专用pdf等6份试卷配套教学资源,其中试卷共34页, 欢迎下载使用。
注意事项:
1.本试卷分第Ⅰ卷(选择题)和第Ⅱ卷(非选择题)两部分。答卷前,考生务必将自己的姓名、准考证号填写在答题卡上。
2.回答第Ⅰ卷时,选出每小题答案后,用2B铅笔把答题卡上对应题目的答案标号涂黑。如需改动,用橡皮擦干净后,再选涂其他答案标号。写在本试卷上无效。
3.回答第Ⅱ卷时,将答案写在答题卡上。写在本试卷上无效。
4.测试范围:人教版2024七上第一单元占比40%,第二单元第一章~第二章第一节占比60%。
5. 难度系数:0.8
6.考试结束后,将本试卷和答题卡一并交回。
一、选择题:本题共20个小题,每小题2.5分,共50分。每小题只有一个选项符合题目要求。
1.下图是植物细胞的分裂过程,正确的顺序是( )
A.c-→d->a>bB.a->c→d->bC.a->b→c→dD.a-→d->b-c
【答案】B
【分析】细胞分裂就是一个细胞分成两个细胞。在细胞分裂过程中,染色体分成形态和数目相同的两份,分别进入两个新细胞中。
【详解】植物细胞分裂的过程是:分裂时细胞核先由一个分成两个,随后,细胞质分成两份,每份各含有一个细胞核,最后,在原来的细胞的中央,形成新的细胞膜和细胞壁,这样,一个细胞就分裂成为两个细胞。
故选B。
【点睛】熟记细胞分裂的过程是解题的关键。
2.中国造血干细胞捐献者资料库(中华骨髓库),能为重症血液病患者检索配型相合的造血干细胞捐献者,给患者带来生的希望。图为造血干细胞不断产生新的血细胞过程示意图。这一过程称为( )
A.细胞分裂B.细胞癌变
C.细胞生长D.细胞分化
【答案】D
【分析】(1)细胞生长是细胞体积由小变大的过程,使细胞体积增大。
(2)细胞分裂是一个细胞分成两个细胞的过程。
(3)细胞分裂产生的后代,在形态、结构和生理功能上发生了差异性的变化,就是细胞的分化。细胞分化的结果是形成了不同的组织。
【详解】A.细胞分裂是一个细胞分成两个细胞的过程。细胞分裂首先是细胞核分成两个,然后是细胞质分成两份,每份各含一个细胞核,最后,在原来的细胞的中央,形成新的细胞膜和细胞壁,这样,一个细胞就分裂成为两个细胞,A不符合题意。
B.细胞癌变是细胞由于受到致癌因子的作用,不能正常地完成细胞分化,而变成了不受有机物控制的、连续进行分裂的恶性增殖细胞的过程,B不符合题意。
C.细胞生长是新产生的新细胞体积都很小,需要不断从周围环境中吸收营养物质并转变为自身的物质,使细胞体积增大,C不符合题意。
D.造血干细胞能不断产生新的血细胞,产生的血细胞在生长过程中形态、结构、功能发生了不同的变化,出现了差异:红细胞具有运输功能,白细胞具有防御保护功能,血小板具有止血凝血功能,这个过程称为细胞的分化,D符合题意。
故选D。
3.深圳万象天地“巨人展”在各大社交平台上火热出圈。巨人皮肤上的纹理和毛孔清晰可见。下列有关叙述正确的是( )
A.他是生物,因为他有皮肤
B.他是生物,因为他有清晰的毛孔
C.他不是生物,因为他不具备生物的基本特征
D.他不是生物,因为他不能动
【答案】C
【分析】判断一个物体是否为生物需要依据生物的基本特征,生物的基本特征包括:生物的生活需要营养、生物能进行呼吸、生物能排出身体内产生的废物、生物能对外界刺激作出反应、生物能生长和繁殖、生物都有遗传和变异的特性等。
【详解】A.有皮肤不能作为判断是生物的依据,比如一些非生物的模型也可能有类似皮肤的材质,但不是生物,A错误。
B.有清晰的毛孔同样不能说明其是生物,非生物的物品也可以被制作出有类似毛孔的外观,B错误。
C.巨人展中的巨人不具备生物的基本特征,如不能进行呼吸、不能生长繁殖、不能对外界刺激作出反应等,所以他不是生物,C正确。
D.不能动不是判断一个物体不是生物的关键依据,比如植物一般不能主动移动,但植物是生物,D错误。
故选C。
4.显微镜已经成为人类探索微观世界不可缺少的工具。在练习使用显微镜时,下列操作正确的是( )
A.在光线不足时,用小光圈对光
B.一边注视目镜,一边下降镜筒
C.转动细准焦螺旋使物像更清晰
D.用洁净的纱布擦拭目镜和物镜
【答案】C
【解析】A.显微镜的结构中,遮光器上有大小光圈,大光圈能使更多的光线进入,故当外界光线较强时用小光圈,当外界光线较弱时用大光圈,A错误。
B.转动粗准焦螺旋下降镜筒的过程中,双眼应从侧面看着物镜,以免压坏玻片标本或损坏物镜镜头,B错误。
C.准焦螺旋是显微镜的机械部分,用来调节焦距。粗准焦螺旋使镜头上升或下降的范围大;细准焦螺旋使镜头上升或下降的范围小,能使焦距更准确,调出更加清晰的物像,C正确。
D.清洁物镜和目镜的镜头时,应用擦镜纸,擦镜纸质软又不易掉毛,用擦镜纸擦拭镜头既可以清洁镜头,又可以避免损伤镜头和有少量的纤维留在镜头上,影响观察效果,D错误。
故选C。
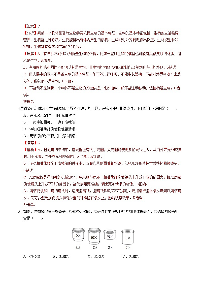
5.如图,显微镜配有一些镜头,①和②为物镜,实验时若要使视野中的细胞体积最大,应选择的镜头组合是( )
A.②和③B.①和④C.①和②D.②和④
【答案】A
【分析】显微镜的放大倍数越大,视野就越小,亮度就越暗,看到的细胞体积就越大,但看到的细胞数目就越少;显微镜的放大倍数越小,视野就越大,亮度就越亮,看到的细胞体积就越小,但看到的细胞数目就越多。
【详解】显微镜的放大倍数越大,视野就越小,看到的细胞体积就越大,因此若要使视野中观察到的细胞细胞体积最大,应选用放大倍数最大的目镜和物镜。图中①②为有螺纹的物镜,③④为无螺纹的目镜,所以目镜和物镜的组合是目镜②和③,放大倍数是40×25=1000倍,故A符合题意,BCD不符合题意。
故选A。
6.生活在淡水中的草履虫对污水有净化作用。一个草履虫每天大约能够吞食43000个细菌,这与它体内的某种结构有关,该结构应该是( )
A.表膜B.食物泡C.伸缩泡D.纤毛
【答案】B
【分析】草履虫虽然只由一个细胞构成,但也能完成营养、呼吸、排泄、运动、生殖和调节等生命活动,
【详解】A.草履虫的表膜能吸入氧气,排出二氧化碳,完成呼吸作用,故A不符合题意。
B.草履虫身体的一侧有一条凹入的小沟,叫“口沟”,相当于草履虫的“嘴巴”,口沟内的密长的纤毛摆动时,能把水里的细菌和有机碎屑作为食物摆进口沟,再进入草履虫体内,形成食物泡,供其慢慢消化吸收,据估计,一只草履虫每小时大约能形成60个食物泡,每个食物泡中大约含有30个细菌,因此,一只草履虫每天大约能吞食43000个细菌,它对污水有一定的净化作用,故B符合题意。
C.草履虫的收集管和伸缩泡能把体内多余的水分和废物收集起来,排到体外,故C不符合题意。
D.草履虫生活在水,呈倒转的草鞋底,依靠纤毛在水中旋转前进,故D不符合题意。
故选B。
7.下列现象属于生物对外界刺激做出反应的是( )
A.皮球撞墙后反弹回来B.微风吹动红旗飘飘
C.鲸鱼时常浮出水面呼吸D.植物的根总是向地下生长
【答案】D
【分析】生物在遇到外界刺激时能够做出有规律的反应。
【详解】AB.皮球撞墙后反弹回来、微风吹动红旗飘飘中的球和风不是生物,没有生命特征,故AB错误。
C.鲸鱼时常浮出水面呼吸体现生物能进行呼吸,故C错误。
D.植物的根总是向地下生长是指植物的向地性,体现了生物能对外界刺激做出反应,故D正确。
故选D。
8.以下各项,属于生物的是( )
A.机器人B.孔子鸟化石C.艾滋病毒D.珊瑚标本
【答案】C
【分析】生物的共同特征有:①生物的生活需要营养;②生物能进行呼吸;③生物能排出身体内产生的废物;④生物能对外界刺激作出反应;⑤生物能生长和繁殖;⑥生物都有遗传和变异的特性;⑦除病毒以外,生物都是由细胞构成的。
【详解】结合分析可知:“艾滋病毒”是病毒,具有繁殖等生物的基本特征,属于生物;而“机器人”、“孔子鸟化石”、“孔子鸟化石”都没有生命,不具有生物的基本特征,不属于生物,故C正确,ABD错误。
故选C。
9.如图所示。观察草履虫时,要使观察到的物像更加清晰,应调节( )
A.②B.③C.④D.⑤
【答案】D
【分析】该图为显微镜结构示意图,图中①是目镜、②是物镜、③是反光镜、④是粗准焦螺旋、⑤是细准焦螺旋。
【详解】A.②是物镜,成像时能将物体放大,A选项不符合题意。
B.③反光镜能反射光线,B选项不符合题意。
C.④粗准焦螺旋能大幅度升降镜筒,找到物像,C选项不符合题意。
D.⑤细准焦螺旋能使观察到的物像更加清晰,D选项符合题意。
故选D。
10.已知4台显微镜的目镜和物镜的放大倍数如下,在观察洋葱表皮细胞时,视野中细胞数目最多的显微镜很可能是( )
A.10× 40×B.5× 40×C.15× 8×D.5× 8×
【答案】D
【解析】显微镜的放大倍数是物镜放大倍数和目镜放大倍数的乘积。
【详解】显微镜的放大倍数是物镜放大倍数和目镜放大倍数的乘积。显微镜的放大倍数越大,看到的细胞就越大,但数目最少;显微镜的放大倍数越小,看到的细胞就越小,但数目最多。A显微镜的放大倍数═10×40═400(倍);B显微镜的放大倍数═5×40═200(倍);C显微镜的放大倍数═15×8═120(倍);D显微镜的放大倍数═5×8═40(倍); 四台显微镜中放大倍数最小的是D显微镜放大40倍,所以在观察洋葱表皮细胞时,视野中细胞数目最多的显微镜很可能是D显微镜5×8×。
故选D。
【点睛】解题的关键是理解显微镜的放大倍数的计算。
11.缢蛏是人们喜欢食用的一种海洋生物,柔软的身体表面有外套膜,具有贝壳。由此可判断它属于( )
A.软体动物B.节肢动物
C.腔肠动物D.扁形动物
【答案】A
【解析】A.缢蛏属于软体动物,柔软的身体表面有外套膜,具有贝壳,A符合题意。
B.节肢动物的身体许多体节构成的,并且分部,体表有外骨骼,足和触角也分节,B不符合题意。
C.腔肠动物的主要特征是:生活在水中,身体呈辐射对称,体表有刺细胞,体壁由内胚层、外胚层和中胶层构成,体内有消化腔,有口无肛门,C不符合题意。
D.扁形动物的主要特征:身体背腹扁平、左右对称(两侧对称)、体壁具有三胚层、有口无肛门,D不符合题意。
故选A。
【点睛】解答此类题目的关键是理解各种动物结构特点。
12.小秦在比较肾蕨、樱桃和银杏的共同特征后,绘制了如图所示概念图。下列分析正确的是( )
A.1可表示有根、茎、叶的分化
B.2可表示种子外有果皮包被
C.3可表示适于生活在干旱环境
D.4可表示能结果并产生种子
【答案】A
【分析】图中:1、2、3、4可以表示有根、茎、叶的分化,有输导组织;4还可以表示干旱环境、有种子。
【详解】A.肾蕨不结种子,用孢子繁殖,有根、茎、叶的分化,有输导组织,属于蕨类植物;银杏的根、茎、叶发达,输导组织发达,但种子裸露,种子外无果皮包被,是裸子植物;樱桃的根、茎、叶发达,输导组织发达,能产生种子,种子外有果皮包被,能形成果实,属于被子植物,因此1可表示有根、茎、叶的分化,A正确。
B.樱桃是被子植物,其种子外面有果皮包被;然而,银杏是裸子植物,其种子外没有果皮包被;因此,这个特征只适用于樱桃,不适用于银杏和肾蕨,B错误。
C.肾蕨是喜欢湿润环境的植物,而银杏是需要一定干旱条件下生存,C错误。
D.樱桃和银杏都是种子植物,但银杏种子裸露,种子外无果皮包被,没有果实,是裸子植物,D错误。
故选A。
13.苔藓微景观是用苔藓和蕨类等组合成的新型盆栽。苔藓和蕨类的共同特征是( )
A.生活在干燥环境B.有根、茎、叶
C.有发达的输导组织D.依靠孢子繁殖
【答案】D
【解析】苔藓和蕨类都是孢子繁殖,故D正确。同时孢子繁殖不适合在干燥的环境生活,A错误。苔藓植物没有根,故B错误。苔藓植物虽然有了茎和叶的分化,但是茎叶内没有输导组织,故C错误。
14.生物体结构与功能相适应。下列结构与功能对应关系不正确的是( )
A.蚯蚓的刚毛——辅助运动
B.涡虫的眼点——感受光线
C.水螅的刺细胞——攻击防御
D.河蚌的外套膜——气体交换
【答案】D
【解析】A.蚯蚓的运动就是依靠纵、环肌的交互舒缩及体表的刚毛的配合而完成的。当蚯蚓前进时,身体后部的刚毛固定不动,这时环肌收缩,纵肌舒张,身体就向前蠕动;接着身体前端的刚毛固定不动,这时纵肌收缩、环肌舒张,身体向前缩短而前进。因此蚯蚓就是通过肌肉的收缩舒张交替进行以及刚毛的配合,从而使蚯蚓向前蠕动,A正确。
B.涡虫的眼点由感光细胞组成,可以感光光线,B正确。
C.水螅的外胚层上有刺细胞,主要分布在触手的周围,可以用来捕食和防御,C正确。
D.河蚌的外套膜能分泌珍珠质形成贝壳,保护河蚌柔软的身体,D错误。
故选D。
15.下图为不同类群的植物,其中说法正确的是( )
A.肾蕨通过产生孢子繁殖后代
B.葫芦藓植株矮小,茎和叶内有输导组织
C.水绵依带状叶片进行光合作用
D.银杏树俗称自果树,它属于被子植物
【答案】A
【分析】分析图可知:肾蕨属于蕨类植物,银杏属于裸子植物,葫芦藓属于苔藓植物,水绵属于藻类植物。
【详解】A.肾蕨属于蕨类植物,通过产生孢子繁殖后代,A正确。
B.葫芦藓属于苔藓植物,无根,有茎、叶的分化,但体内无输导组织,叶只有一层细胞构成,二氧化硫等有毒气体容易从背腹两面侵入而威胁苔藓植物的生活,因此我们常把苔藓植物作为检测空气污染程度的指示植物,B错误。
C.水绵属于藻类植物,结构简单,无根、茎、叶的分化;全身都能从环境中吸收水分和无机盐,细胞中有叶绿体,能进行光合作用,C错误。
D.银杏属于裸子植物,种子没有果皮包被,种子裸露在外面,D错误。
故选A。
16.下列对软体动物蜗牛、节肢动物蝗虫的运动和呼吸的描述,正确的是( )
A.蜗牛的运动器官是足
B.蜗牛用外套膜呼吸
C.蝗虫的运动器官只有翅
D.蝗虫通过口器进行呼吸
【答案】A
【解析】A.蜗牛是软体动物,运动器官是足,A正确。
B.蜗牛是软体动物,用鳃呼吸,B错误。
C.蝗虫是节肢动物中的昆虫,运动器官有三对足,两对翅。C错误。
D.蝗虫是节肢动物中的昆虫,通过气管进行呼吸,D错误。
故选A。
【点睛】解答此类题目的关键是知道爬行动物的主要特征。
17.下列有关动物特征的叙述正确的是( )
A.甲有口有肛门 B.乙的运动器官是疣足
C.丙体表有角质层 D.丁体表有外骨骼
【答案】D
【解析】A.涡虫属于扁形动物,有口无肛门,A错误。
B.河蚌的运动器官是斧足,B错误。
C.蚯蚓体表没有角质层,C错误。
D.蝗虫属于节肢动物,身体表面有坚韧的外骨骼,身体和附肢都分节,D正确。
故选D。
18.蚯蚓能在稀软的泥土里运动自如,是因蚯蚓有( )
A.发达的肌肉B.环生的刚毛
C.发达的肌肉和环生的刚毛D.以上说法都不正确
【答案】C
【分析】蚯蚓属于环节动物,在土壤中生活,身体呈圆筒形,有许多环形体节构成,靠前端有环带,靠体壁发达的肌肉与刚毛配合完成蠕动,依靠湿润的体壁完成呼吸。
【详解】蚯蚓的运动就是依靠纵、环肌的交互舒缩及体表的刚毛的配合而完成的。当蚯蚓前进时,身体后部的刚毛固定不动,这时环肌收缩,纵肌舒张,身体就向前蠕动;接着身体前端的刚毛固定不动,这时纵肌收缩、环肌舒张,身体向前缩短而前进。因此蚯蚓就是通过肌肉的收缩舒张交替进行以及刚毛的配合,从而使蚯蚓向前蠕动。所以,蚯蚓能在稀软的泥土里运动自如,是因蚯蚓有发达的肌肉和环生的刚毛。
故选C。
19.农训期间,同学们在野外清澈溪流中的石块下面,发现了一种形状似柳叶的动物。经查阅,同学们确定该动物是涡虫。关于涡虫,下列说法错误的是( )
A.涡虫和水螅相似,体表有刺细胞,用于防御
B.涡虫具有背腹扁平的特征,属于扁形动物
C.涡虫身体呈两侧对称,使运动更准确、有效
D.涡虫只能靠摄取外界食物来获得现成的有机物
【答案】A
【分析】扁形动物主要特征:身体呈两侧对称,背腹扁平,有口无肛门。
【详解】A.涡虫属于扁形动物,体表没有刺细胞,腔肠动物的体表有刺细胞,故A错误。
B.涡虫身体背腹扁平,三角形的前端背面有两个可以感光的黑色眼点,属于扁形动物,故B正确。
C.涡虫的身体可以分出前后、左右和背腹,呈两侧对称。这样的体形使动物的运动更加准确、迅速而有效,有利于动物的运动、捕食和防御,故C正确。
D.涡虫体内没有叶绿体,不能进行光合作用,不能自己制造有机物,只能靠摄取外界食物来获得现成的有机物,故D正确。
故选A。
20.腔肠动物所特有的结构是( )
A.口B.咽C.肛门D.刺细胞
【答案】D
【分析】腔肠动物是最低等的多细胞动物,生活在水中,体壁由内胚层、外胚层和中胶层构成,体内有消化腔,有口无肛门。
【详解】腔肠动物是最低等的多细胞动物,生活在水中,体壁由内胚层、外胚层和中胶层构成,体内有消化腔,有口无肛门,体壁有刺细胞,是特有的,刺细胞是防御和攻击的利器,在触手处最多,因此ABC错误,D正确。
故选D。
二、非选择题:本题共5题,共50分。
21.(10分)显微镜能帮助我们观察到用肉眼无法看到的细微结构。下图为某同学用显微镜观察到的不同物像。请据图回答:
(1)填写下列数码对应结构名称:
1 4 8
(2)观察时,目镜标有10×字样,物镜标有40×字样,那么物像的放大倍数是 倍。
(3)对光时,应先转动[3] ,使低倍物镜正对通光孔。
(4)在观察时,某同学已找到理想的观察物像,但不太清晰,他应调节[ ] 。
(5)用显微镜观察时,若光线比较暗,应选用 (选填“平面”或“凹面”)反光镜。
(6)从目镜内看到的物像是 (填“正”或“倒”)像。
(7)若使物像甲移到视野的中央,应怎样移动装片?______。
A.右下方B.左上方C.左下方D.右上方
【答案】(1) 目镜 物镜 反光镜
(2)400
(3)转换器
(4) 10 细准焦螺旋
(5)凹面
(6)倒
(7)A
【分析】图中:1目镜,2镜筒,3转换器,4物镜,5载物台,6通光孔,7压片夹,8反光镜,9粗准焦螺旋,10细准焦螺旋,11镜柱。
【详解】(1)结合分析可知,1是目镜、4是物镜、8是反光镜。
(2)显微镜的放大倍数=目镜放大倍数×物镜放大倍数。可见,观察时,目镜标有10×字样,物镜标有40×字样,那么物像的放大倍数是:10×40=400倍。
(3)显微镜的对光步骤是:转动[3]转换器,使低倍物镜对准通光孔;再转动遮光器,把一个较大的光圈对准通光孔;最后转动[8]反光镜,在目镜中看到明亮的圆形视野。
(4)准焦螺旋是显微镜的机械部分,用来调节焦距。粗准焦螺旋使镜头上升或下降的范围大;细准焦螺旋使镜头上升或下降的范围小,能使焦距更准确,调出更加清晰的物像。可见,某同学已找到理想的观察物像,但不太清晰,他应调节[10]细准焦螺旋。
(5)反光镜能使光线通过通光孔反射到镜筒内。反光镜有两个面,平面镜和凹面镜,凹面镜能够聚光,可以使视野变亮,故当外界光线较强时用平面镜,当外界光线较弱时用凹面镜。可见,若光线比较暗,应选用凹面反光镜。
(6)我们在显微镜下看到的物像是上下左右均颠倒的倒像,“倒立”不是相反,是旋转180度后得到的像。
(7)我们在显微镜下看到的物像是上下左右均颠倒的物像,所以我们移动玻片标本时,标本移动的方向正好与物像移动的方向相反。图甲中的细胞物像在视野的偏右下方,向右下方移动装片,物像会向左上方移动到视野的中央,变成图乙所示,故A正确,BCD错误。
故选A。
22.(10分)阅读下面的资料,联系所学知识回答问题。(注:“[]”内填序号,横线上填文字)
干细胞是一类具有自我复制能力,在一定条件下可以分化成各种细胞的未分化细胞因为它能够产生生物体需要的所有类型的细胞,因此被医学界称为“万能细胞”。科学家研究发现,利用干细胞培育出的组织和器官能用于器官移植,也可能对治疗癌症等多种恶性疾病具有重要的意义。
(1)骨髓移植能治疗白血病,健康人的骨髓中含有大量的造血干细胞,可不断产生新类型的血细胞(如图1所示),该过程称为 ,该过程产生了 ,它们都是由相似、结构和功能 的细胞联合在一起形成的。
(2)图2所示的是受精卵发育成人体的过程。受精卵是全能干细胞,主要原因是它能产生身体需要的 的细胞。由图可知,甲形成乙的过程中,细胞核中的 复制后形成完全相同的两份,分别进入两个新细胞,使子代的 与亲代细胞保持一致。
(3)人体可以感知环境中冷热的变化,这与图2丙中的[ ] 功能相关;在寒冷环境中,我们会不自主地打哆嗦,“哆嗦”与丙中的[ ] 功能有关。
【答案】(1) 细胞分化 组织 相同
(2) 所有类型 染色体 遗传物质
(3) D神经组织 C肌肉组织
【分析】在正常的情况下,经过细胞分裂产生的新细胞,在遗传物质的作用下,其形态、结构、功能随着细胞的生长出现了差异,这就是细胞的分化。细胞分化的结果形成了不同的组织。图丙中A是上皮组织,B是结缔组织,C是肌肉组织,D是神经组织。
【详解】(1)在正常情况下,经过细胞分裂产生的新细胞,在遗传物质的作用下,其形态、结构、功能随着细胞的生长出现了差异,就是细胞的分化。骨髓移植能治疗白血病,健康人的骨髓中含有大量的造血干细胞,可不断产生新类型的血细胞,造血干细胞具有良好的分化增殖能力。所以造血干细胞不断产生各种血细胞的过程称为细胞的分化。细胞分化是指细胞在形态、结构和功能上出现差异,形成了一些形态、结构和功能相同的细胞群,这些细胞群就是组织。
(2)受精卵被称为全能干细胞的主要原因是受精卵能产生生物体需要的所有类型的细胞。细胞核分裂时,染色体的变化是明显。染色体的数量在细胞分裂时已经加倍,在细胞分裂过程中,染色体分成完全相同的两份,分别进入两个新细胞中。也就是说,两个新细胞的染色体形态和数目相同,因此新细胞和原细胞所含有的遗传物质是一样的。
(3)动物体的主要组织有上皮组织、肌肉组织、神经组织和结缔组织等,上皮组织具有保护、分泌、排泄和吸收功能;结缔组织具有连接、支持、保护、营养等功能;神经组织能够接受刺激、产生和传导兴奋;肌肉组织具有收缩和舒张的功能。可知,人体可以感知环境中冷热的变化,这与图2丙中的D神经组织功能相关;在寒冷环境中,我们会不自主地打哆嗦,“哆嗦”与丙中的C肌肉组织功能有关。
23.(10分)根据图回答问题:
(1)水螅和涡虫分别属于 、 (填动物类群)。
(2)蜘蛛、蚂蚁和蜻蜓等属于同一类群,该动物类群的主要特征是: 。
(3)写出一种与蛔虫同一类群的其他动物: ;它们的共同特征是 。
(4)鲍鱼的壳可以入药:螺壳和珍珠可作装饰品。你还能说出软体动物有利于人类生活的其他用途吗? (说出一种即可)。软体动物的主要特征 ,大多具有贝壳,运动器官是足。
(5)蝗虫的身体运动中心是 ,触角是 器官。
(6)蝗虫进行气体交换的器官 。
【答案】(1) 腔肠动物 扁形动物
(2)体表有坚韧的外骨骼,身体和附肢都分节
(3) 蛲虫(丝虫,线虫、钩虫) 身体细长,呈圆柱形,体表有角质层,有口有肛门
(4) 乌贼可食用 柔软的身体表面有外套膜
(5) 胸部 感觉器官
(6) 气管
【解析】(1)水螅身体辐射对称、体壁具有两个胚层、有口无肛门,属于腔肠动物,体表能长出芽体进行出芽生殖;涡虫身体背腹扁平、左右对称(两侧对称)、体壁具有三胚层、有口无肛门,属于扁形动物。
(2)蜘蛛、蚂蚁和蜻蜓等属于同一类群,该动物类群的主要特征是:体表有坚韧的外骨骼;身体和附肢都分节。
(3)蛔虫属于线形动物,主要特征:身体细长,呈圆柱形,体表有角质层,有口有肛门。与它属于同一类群的动物如:蛲虫(丝虫,线虫、钩虫)。
(4)软体动物的身体柔软,有贝壳,螺壳和珍珠可做装饰品,有的能食用,有很高的营养价值,如鲍鱼。
(5)蝗虫属于昆虫,身体分为头、胸、腹三部分,头部1对触角、有三对足、两对翅,体表有外骨骼,可防止体内水分散失。蝗虫的胸部是蝗虫的运动中心,生有三对足、两对翅,后足发达,善于跳跃,有翅,适于飞行。1对触角是感觉器官。
(6)蝗虫的呼吸器官是气管,这些气管位于其胸腹部。
24.(10分)如图所示是常见的几种生物,它们有的是原生生物,有的是植物,请据图回答问题。
(1)在以上生物中,属于种子植物的是 ,可以用孢子繁殖后代的是 ,可以作为监测水域污染程度的生物是 ;可以作为监测空气污染程度的指示植物是 。
(2)油松与向日葵相比,其不同点主要是 。
(3)最低等的生物是 。
(4)从水生向陆生过渡的生物是 。
(5)分布最广、种类最多、最高等的植物是 、 。
(6)“苔痕上阶绿,草色入帘青”是唐代文学家刘禹锡所作《陋室铭》中的佳句,它描述了上述 所代表的植物类群。
【答案】(1) 油松、向日葵、玉米 肾蕨、葫芦藓、水绵 水绵 葫芦藓
(2)油松的种子外无果皮包被,向日葵的种子外有果皮包被
(3)水绵
(4)葫芦藓
(5) 向日葵 玉米
(6)葫芦藓
【分析】生物圈中的绿色植物根据有无种子这一特征可分为孢子植物和种子植物。藻类植物、苔藓植物、蕨类植物,不产生种子,用孢子繁殖,属于孢子植物;裸子植物和被子植物产生种子,用种子繁殖后代,属于种子植物。
【详解】(1)油松是裸子植物,向日葵和玉米是被子植物,它们都用种子来繁殖后代,属于种子植物;肾蕨属于蕨类植物,葫芦藓属于苔藓植物,水绵属于藻类植物,它们都用孢子来繁殖后代,属于孢子植物。藻类植物大多生活在水中,故水绵可以作为监测水域污染程度的生物;葫芦藓的叶很薄,只由一层细胞构成,有害气体可以从背腹两面侵入,所以可作为检测空气污染程度的指示植物。
(2)油松属于裸子植物,向日葵属于被子植物。裸子植物与被子植物的不同点是裸子植物的种子是裸露的,没有果皮包被,而被子植物的种子外有果皮包被。
(3)藻类植物结构简单,没有根、茎、叶的分化;苔藓植物有茎、叶的分化,没有真正的根;蕨类植物有根、茎、叶的分化,且出现了输导组织和机械组织;裸子植物有根、茎、叶和种子;被子植物有根、茎、叶、花、果实和种子六种器官。水绵属于藻类植物,因此最低等的生物是水绵。
(4)苔藓植物生活在阴湿的陆地上,被称作植物界的开路先锋,但是生殖离不开水,是从水生向陆生的过渡类型。葫芦藓属于苔藓植物,是从水生向陆生过渡的生物。
(5)被子植物的种子外面有果皮包被着,具有根、茎、叶、花、果实和种子六大器官,被子植物在繁殖的过程中能受到更好的保护,适应环境的能力更强,适于生活在不同的环境中,是植物界中最具高等的一个类群,其种类最多,分布最广。向日葵、玉米属于被子植物,是以上生物中分布最广、种类最多、最高等的植物。
(6)苔藓植物多生活在阴湿的环境中,如阴湿的地面和背阴的墙壁上,常密集的生长着苔藓植物,所以“苔痕上阶绿,草色入帘青”它描写了上述葫芦藓所代表的植物苔藓植物。
25.(10分)蚯蚓是人类的好朋友,我们通过观察来了解它的外部形态和运动。
(1)蚯蚓的身体呈圆筒形,由许多彼此相似的 构成,体色为褐色。
(2)图中【①】结构称为 ,该结构的特点是颜色较浅且光滑;靠近它的B端为 。
(3)用手轻轻摸蚯蚓的腹面,有粗糙不平的感觉,用放大镜观察可以看到有小突起,这些突起称为 ,对蚯蚓的 起辅助作用。
(4)用手触摸蚯蚓 感觉湿滑,其对蚯蚓的 具有重要作用。
(5)将蚯蚓放在光滑的玻璃板和纸板上,观察其运动,发现蚯蚓在纸板上运动 。
(6)蚯蚓是依靠 的收缩和 的配合使身体蠕动前行的。
【答案】(1)体节
(2) 环带 前端
(3) 刚毛 运动
(4) 体壁 呼吸/气体交换
(5)快
(6) 肌肉 刚毛
【解析】(1)观察蚯蚓的外部形态,会发现它的身体由许多彼此相似的环状体节构成,故称为环节动物。
(2)图中结构叫①环带,它靠近蚯蚓身体的前端,即靠近它的B端为前端。因此,可以借此来判断蚯蚓的前后端。
(3)蚯蚓的腹面大多数体节中间有刚毛,因此用手指来回触摸蚯蚓的腹面,感觉有些粗糙不平的小突起,它们是刚毛,具有固定作用,对蚯蚓的运动起辅助作用。
(4)用手指轻轻触摸蚯蚓体表,你会发觉它的体表有黏液,这是因为蚯蚓靠湿润的体壁进行呼吸,体表湿滑对蚯蚓的呼吸具有重要作用。
(5)在光滑的玻璃上,刚毛无法固定和支撑身体,而纸板上可以,因此蚯蚓在纸板上运动比在玻璃板上较快。
(6)蚯蚓依靠刚毛和肌肉的配合完成蠕动,前端向前伸展后,靠刚毛固定住前端,并变粗变短,后端也是如此,以使身体向前蠕动。因此蚯蚓是依靠肌肉的收缩和刚毛的配合使身体蠕动前行的。
相关试卷
这是一份七年级生物第三次月考卷(陕西专用,人教版2024第一单元+第二单元第一章~第二章第一节)2024+2025学年初中上学期第三次月考.zip,文件包含七年级生物第三次月考卷全解全析陕西专用docx、七年级生物第三次月考卷考试版A4测试范围人教版2024第一单元第二单元第一章第二章第一节陕西专用docx、七年级生物第三次月考卷考试版A3测试范围人教版2024第一单元第二单元第一章第二章第一节陕西专用docx、七年级生物第三次月考卷答题卡docx、七年级生物第三次月考卷参考答案docx、七年级生物第三次月考卷答题卡pdf等6份试卷配套教学资源,其中试卷共33页, 欢迎下载使用。
这是一份七年级生物第三次月考卷(湖北专用,人教版2024第一单元+第二单元第一章~第二章第一节)2024+2025学年初中上学期第三次月考.zip,文件包含七年级生物第三次月考卷全解全析湖北专用docx、七年级生物第三次月考卷考试版A4测试范围人教版2024第一单元第二单元第一章第二章第一节湖北专用docx、七年级生物第三次月考卷考试版A3测试范围人教版2024第一单元第二单元第一章第二章第一节湖北专用docx、七年级生物第三次月考卷答题卡湖北专用docx、七年级生物第三次月考卷答题卡湖北专用pdf、七年级生物第三次月考卷参考答案湖北专用docx等6份试卷配套教学资源,其中试卷共23页, 欢迎下载使用。
这是一份七年级生物第三次月考卷(山西专用,人教版2024第一单元+第二单元第一章~第二章第一节)2024+2025学年初中上学期第三次月考.zip,文件包含七年级生物第三次月考卷全解全析山西专用docx、七年级生物第三次月考卷考试版A4测试范围人教版2024第一单元第二单元第一章第二章第一节山西专用docx、七年级生物第三次月考卷考试版A3测试范围人教版2024第一单元第二单元第一章第二章第一节山西专用docx、七年级生物第三次月考卷答题卡docx、七年级生物第三次月考卷答题卡pdf、七年级生物第三次月考卷参考答案docx等6份试卷配套教学资源,其中试卷共25页, 欢迎下载使用。

