


广西名校联盟2024-2025学年高二上学期11月期中阶段性考试生物试题
展开
这是一份广西名校联盟2024-2025学年高二上学期11月期中阶段性考试生物试题,共6页。试卷主要包含了本试卷主要考试内容等内容,欢迎下载使用。
本试卷满分100分,考试用时75分钟。
注意事项:
1.答题前,考生务必将自己的姓名、考生号、考场号、座位号填写在答题卡上。
2.回答选择题时,选出每小题答案后,用铅笔把答题卡上对应题目的答案标号涂黑。如需改动,用橡皮擦干净后,再选涂其他答案标号。回答非选择题时,将答案写在答题卡上。写在本试卷上无效。
3.考试结束后,将本试卷和答题卡一并交回。
4.本试卷主要考试内容:人教版选择性必修1第1~4章。
一、选择题:本题共16小题,共40分。第1~12小题,每小题2分;第13~16小题,每小题4分。在每小题给出的四个选项中,只有一项是符合题目要求的。
1.脑脊液是存在于脑室及蛛网膜下腔的一种无色透明的液体,是脑细胞生存的内环境。下列物质一般不会存在于脑脊液中的是( )
A.神经递质、激素B.水、C.抗体、D.解旋酶、糖原
2.等渗溶液在医学上有着重要的应用,0.9%的氯化钠溶液(生理盐水)和5%的葡萄糖溶液都是临床上常用的等渗溶液。下列叙述错误的是( )
A.对于腹泻严重者,可适当注射生理盐水,以补充机体缺失的水分和盐分
B.静脉注射生理盐水会导致细胞外液渗透压升高,从而引起机体产生渴觉
C.静脉注射生理盐水或5%的葡萄糖溶液几乎不会影响血细胞的形态
D.手术后暂时不能进食的患者可以通过注射5%的葡萄糖溶液来补充水分和糖分
3.脊髓灰质炎病毒侵入婴幼儿机体后,会破坏脊髓的传出神经,从而引起相应症状。患者最不可能发生的是( )
A.患者能自主呼吸B.简单的反射都能完成
C.脊髓的功能受损D.相关肌肉收缩无力
4.蛙的坐骨神经是生物电实验中常用的材料。若提高该实验中培养液的浓度,则蛙的坐骨神经所受的影响是( )
A.动作电位峰值变大B.不能产生动作电位
C.动作电位峰值变小D.不能产生静息电位
5.根据研究可知,适量有氧运动能使实验动物的海马区发育水平提高约1.5倍,靠学习和记忆找到特定目标的时间缩短约40%。上述研究结果主要说明( )
A.学习和记忆与突触形态及功能的改变有关
B.学习和记忆是由多个脑区和神经通路参与的
C.适量有氧运动能促进海马区发育,促进学习和记忆能力的提升
D.无氧运动不利于海马区的发育及学习和记忆能力的提升
6.肾上腺位于两侧肾脏的上方,腺体分肾上腺皮质和肾上腺髓质两部分,能够分泌肾上腺素、糖皮质激素、醛固酮等多种激素。下列有关叙述错误的是( )
A.肾上腺髓质主要分泌肾上腺素,其分泌离不开神经系统的调节
B.肾上腺皮质主要分泌醛固酮、皮质醇等激素,其分泌受垂体分泌的激素调节
C.在紧急状态下,肾上腺素的分泌增加,以提高人体的应激能力
D.在调节血糖平衡方面,糖皮质激素与胰岛素相互协同,而与胰高血糖素相互抗衡
7.夏天天气炎热,人体血液中的水分大部分直接通过体表排汗而流失,排尿量减少。冬天体表温度低,汗腺收缩,排汗量减少,尿量增多。下列叙述正确的是( )
A.夏天大量流汗,细胞外液渗透压升高,垂体释放的抗利尿激素增加
B.夏天外界温度高,人体下丘脑体温调节中枢直接参与尿量的调控
C.冬天,人体汗液减少,导致Na⁺排出量明显小于摄入量
D.在抗利尿激素的作用下,肾小管、集合管通过自由扩散的方式重吸收水
8.将若干只健康且生理状况相同的小鼠分为两组,实验组通过减少饲喂次数进行饥饿处理,对照组正常饲喂,较长时间后发现实验组小鼠出现应激性下降、行动迟缓的症状。下列分析错误的是( )
A.小鼠的体重、月龄、雌雄数量要相同
B.实验组小鼠的每次饲喂量与对照组小鼠的相同,两组均供水充足
C.实验组小鼠的血糖含量低于对照组小鼠的
D.实验组小鼠出现上述症状与胰高血糖素的分泌减少有关
9.下列属于人体免疫系统的组成成分的是( )
①甲状腺②抗原③淋巴细胞④抗体⑤红细胞⑥巨噬细胞⑦溶菌酶⑧淋巴结
A.③④⑤⑥⑦⑧B.①②③④⑥C.③④⑥⑦⑧D.②③④⑥⑧
10.将甲小鼠的皮肤移植到乙、丙小鼠的身上,其中乙小鼠的胸腺被切除,丙小鼠的胸腺未切除。下列分析错误的是( )
A.该实验可探究胸腺对器官移植的影响
B.丙小鼠的皮肤移植成功率高于乙小鼠的
C.小鼠体内对异体皮肤产生排斥作用的免疫细胞主要是T淋巴细胞
D.对丙小鼠的胸腺进行假手术,但不切除,可以排除手术对实验的影响
11.炎症风暴是机体的一种过度免疫反应,相关机制为细胞因子过量生成并进入体循环,激活全身免疫细胞,引发广泛炎症反应。如不及时控制,患者的病情可能会迅速恶化。免疫系统的过度反应释放出大量杀伤性物质,误伤正常器官,导致多脏器功能衰竭。炎症风暴属于( )
A.过敏反应B.自身免疫病
C.先天性免疫缺陷病D.获得性免疫缺陷病
12.人体初次接触过敏原时会引起体液免疫,产生的抗体大量用于与过敏原结合,少量抗体IgE吸附在肥大细胞表面,当过敏原再次入侵机体后会与IgE结合,导致肥大细胞释放组胺等物质,从而引起过敏反应。下列说法正确的是( )
A.IgE是由辅助性T细胞分泌的免疫活性物质
B.再次接触过敏原出现过敏症状,是记忆细胞发挥作用的结果
C.初次接触过敏原所产生的过敏反应弱于再次接触过敏原的
D.组胺的释放导致血管通透性改变,使局部组织水肿
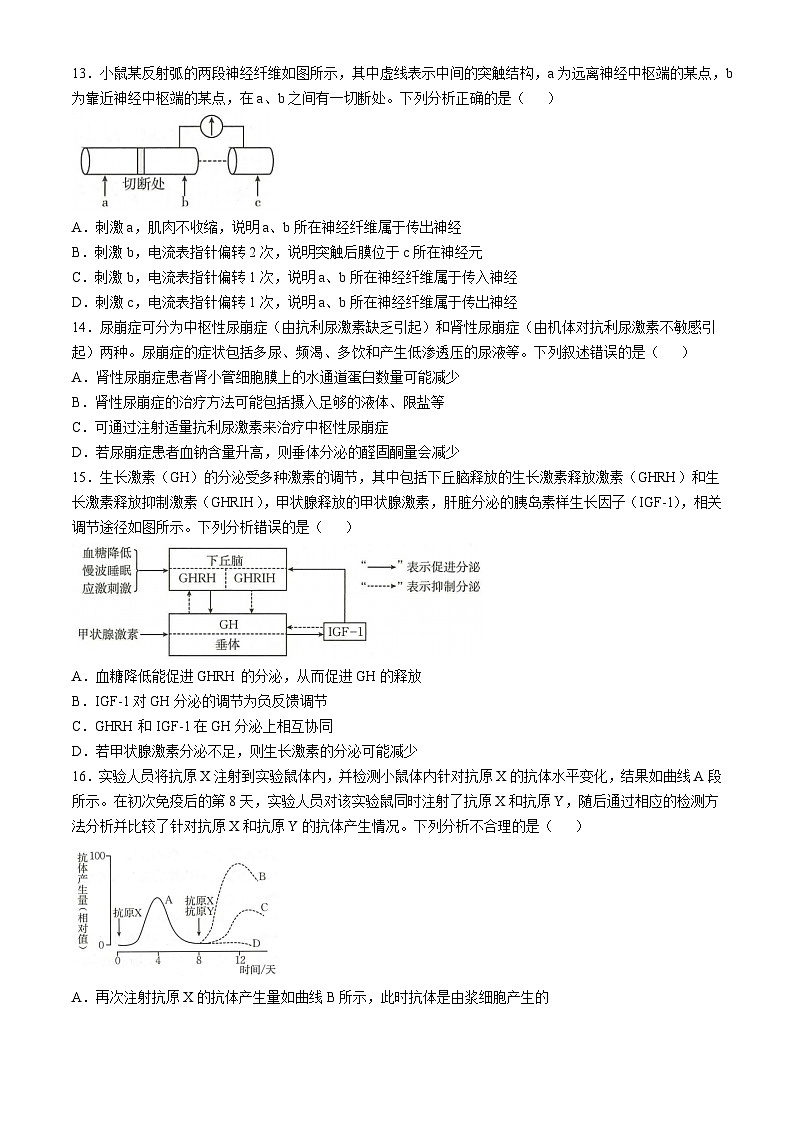
13.小鼠某反射弧的两段神经纤维如图所示,其中虚线表示中间的突触结构,a为远离神经中枢端的某点,b为靠近神经中枢端的某点,在a、b之间有一切断处。下列分析正确的是( )
A.刺激a,肌肉不收缩,说明a、b所在神经纤维属于传出神经
B.刺激b,电流表指针偏转2次,说明突触后膜位于c所在神经元
C.刺激b,电流表指针偏转1次,说明a、b所在神经纤维属于传入神经
D.刺激c,电流表指针偏转1次,说明a、b所在神经纤维属于传出神经
14.尿崩症可分为中枢性尿崩症(由抗利尿激素缺乏引起)和肾性尿崩症(由机体对抗利尿激素不敏感引起)两种。尿崩症的症状包括多尿、频渴、多饮和产生低渗透压的尿液等。下列叙述错误的是( )
A.肾性尿崩症患者肾小管细胞膜上的水通道蛋白数量可能减少
B.肾性尿崩症的治疗方法可能包括摄入足够的液体、限盐等
C.可通过注射适量抗利尿激素来治疗中枢性尿崩症
D.若尿崩症患者血钠含量升高,则垂体分泌的醛固酮量会减少
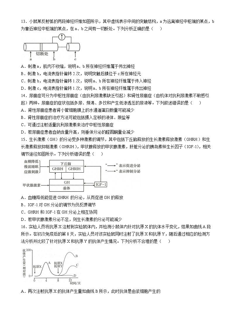
15.生长激素(GH)的分泌受多种激素的调节,其中包括下丘脑释放的生长激素释放激素(GHRH)和生长激素释放抑制激素(GHRIH),甲状腺释放的甲状腺激素,肝脏分泌的胰岛素样生长因子(IGF-1),相关调节途径如图所示。下列分析错误的是( )
A.血糖降低能促进GHRH的分泌,从而促进GH的释放
B.IGF-1对GH分泌的调节为负反馈调节
C.GHRH和IGF-1在GH分泌上相互协同
D.若甲状腺激素分泌不足,则生长激素的分泌可能减少
16.实验人员将抗原X注射到实验鼠体内,并检测小鼠体内针对抗原X的抗体水平变化,结果如曲线A段所示。在初次免疫后的第8天,实验人员对该实验鼠同时注射了抗原X和抗原Y,随后通过相应的检测方法分析并比较了针对抗原X和抗原Y的抗体产生情况。下列分析不合理的是( )
A.再次注射抗原X的抗体产生量如曲线B所示,此时抗体是由浆细胞产生的
B.注射抗原Y后,实验鼠体内的抗体产生量如曲线C所示
C.若第8天后不注射抗原X,则实验鼠中的对应抗体产生量最可能如曲线D所示
D.注射抗原X和抗原Y所产生的抗体均是由同一种浆细胞合成并分泌的
二、非选择题:共60分。考生根据要求作答。
17.(10分)人体各器官、系统协调一致地正常运行,是维持内环境稳态的基础。内环境与外界进行物质交换的过程如图所示,其中甲、乙、丙表示组成内环境的体液,A、B表示人体的组成系统。回答下列问题:
(1)体内绝大多数细胞直接生活的环境是______(填“甲”“乙”或“丙”),甲和乙的成分最主要的差别是______。
(2)图中箭头表示体液的流动方向,若图中的组织细胞表示肺部细胞,则①端的血糖含量______②端的。该处的气体通过[B]______排到体外。
(3)假设图中组织为脑组织。脑水肿的形成原因复杂,其中原因之一是血脑屏障受损,导致毛细血管壁的通透性增加,一些蛋白质进入______(填“甲”“乙”或“丙”)中,使该处渗透压______,进而引起脑组织液增多。
18.(12分)可卡因既是一种兴奋剂,也是一种毒品,容易使人成瘾,相关作用机制如图所示,其中B、C是突触的部分结构。回答下列问题:
(1)图中的多巴胺从神经元A中释放后所处的内环境是______。B、C分别表示______。
(2)多巴胺是一种______(填“兴奋性”或“抑制性”)神经递质,判断依据是______。
(3)可卡因会使人产生愉悦感,愉悦感是在______中产生的,可卡因作用后会导致______、______。
19.(12分)临床上空腹血糖的正常范围为,当空腹血糖高于或餐后2h血糖高于时,均可以称为高血糖,高血糖往往是糖尿病的先兆。血糖浓度升高后,其部分调节模式如图所示,已知IR表示胰岛素受体。回答下列问题:
(1)当血糖浓度升高时,在信息分子①______和②______等的作用下,胰岛B细胞的分泌活动______(填“增强”或“减弱”)。
(2)胰岛素与IR结合并发挥作用,图中降低血糖的途径是____________。
(3)糖尿病患者往往感到口渴,原因是高浓度的葡萄糖引起血浆渗透压______,位于____________中的渗透压感受器受到刺激并产生兴奋,最终引起渴觉。
(4)当血糖浓度降低时,下丘脑的某个区域兴奋,通过______(填“交感神经”或“副交感神经”)使胰岛A细胞分泌的②______(填“增加”或“减少”),进而使得血糖浓度升高。
20.(14分)体温维持相对稳定是内环境维持稳态的基本条件之一。生理性调节是体温调节的基本方式,影响生理性调节的因素有环境温度、代谢活动、激素水平等。回答下列问题:
(1)机体热量的主要来源是______。在安静的状态下,人体主要通过______等器官的活动产热,主要通过______散热。
(2)当遇到某些病原体感染时,人体体温调定点会升高,导致机体发烧,相关过程如图所示。已知健康人体的体温调定点不是一成不变的,一般情况下约为37℃,当体温偏离调定点时,机体会通过相应的机制使体温调节至调定点附近。
①图中的激素a只能作用于垂体,而不能直接作用于甲状腺,原因是______。
②病原体感染人体后,体温调定点上升,此时患者的产热量______散热量。在该过程中,与激素c相互协同的激素是______。
③下丘脑对甲细胞的调控比对乙细胞的调控更______(填“快”或“慢”),理由是______。
(3)药物X具有退热的作用,实验人员用药物A治疗下丘脑损毁的发热实验鼠,结果发现实验鼠并未退热。据此推测,药物A的作用机理可能是______。
21.(12分)流感是一种由流感病毒引起的急性呼吸道传染病,具有高度传染性,可导致全球范围内的季节性流行。病毒侵入机体后,机体内发生的部分体液免疫反应如图所示,其中①~⑦表示细胞或物质。回答下列问题:
(1)图中的细胞①是______。图中的细胞④的激活需要两个信号刺激:第一个信号是由病毒直接和该细胞接触产生的,第二个信号是由______产生的。细胞⑤分泌的物质⑦是______,该物质的化学本质是______。
(2)流感病毒侵入机体后,机体需要通过______细胞的作用促进流感病毒感染的靶细胞的裂解并释放病毒,该细胞的活化过程需要______细胞等的参与。
(3)目前接种疫苗是国际上普遍采用的预防流感的措施,注射流感疫苗能一定程度预防流感的原因是______。
高二11月阶段性考试
生物学参考答案
1.D2.B3.B4.A5.C6.D7.A8.D9.C10.B11.B12.D13.B14.D15.C16.D
17.(1)乙(1分) 甲中的蛋白质含量多于乙中的(2分)
(2)高于(2分) 呼吸系统(1分)
(3)乙(2分) 升高(2分)
18.(1)组织液(2分) 突触前膜(1分) 突触后膜(1分)
(2)兴奋性(2分) 多巴胺作用于突触后膜后,会内流(2分)
(3)大脑皮层(2分) 突触间隙中多巴胺的浓度增加(2分)
19.(1)神经递质(1分) 胰高血糖素(1分) 增强(2分)
(2)增加细胞膜上葡萄糖转运蛋白的数量,从而促进葡萄糖进入细胞(3分)
(3)升高(2分) 下丘脑(1分)
(4)交感神经(1分) 增加(1分)
20.(1)代谢产热(1分) 肝、脑(1分)皮肤(1分)
(2)①垂体细胞含有激素a的受体,甲状腺细胞不含有激素a的受体(2分)
②大于(2分) 肾上腺素(1分)
③快(1分) 下丘脑调控甲细胞的方式是神经调节,调控乙细胞的方式是体液调节,神经调节的反应速度较体液调节的更快(3分)
(3)通过作用于下丘脑来发挥退热效果(2分)
21.(1)抗原呈递细胞(或树突状细胞)(1分) 辅助性T细胞表面特定分子发生变化并与B细胞结合(2分) 抗体(1分) 蛋白质(1分)
(2)细胞毒性T(2分) 靶细胞、辅助性T(2分)
(3)接种流感疫苗使机体内产生了特异性抗体和记忆细胞,当相同病毒侵入机体时,记忆细胞可以迅速增殖、分化(合理即可,3分)
相关试卷
这是一份广西名校联盟2024-2025学年高一上学期11月期中阶段性考试生物试题,共6页。试卷主要包含了本试卷主要考试内容,无土栽培技术已经被广泛应用,细胞膜的部分结构如图所示等内容,欢迎下载使用。
这是一份广西名校联盟2024-2025学年高二上学期11月期中阶段性考试生物试题,文件包含试卷高二生物1-2pdf、150B高二生物答案pdf等2份试卷配套教学资源,其中试卷共7页, 欢迎下载使用。
这是一份山东名校考试联盟2024-2025学年高二上学期11月期中检测生物试题,共4页。试卷主要包含了11等内容,欢迎下载使用。
