


厦门英才学校高中部2024—2025学年度第一学期期中考试高一化学试卷(2)-A4
展开
这是一份厦门英才学校高中部2024—2025学年度第一学期期中考试高一化学试卷(2)-A4,共7页。试卷主要包含了可能用到的相对原子质量等内容,欢迎下载使用。
高一化学试卷
考试时间:75分钟 满分100分
命题教师 李钰 审题老师 缪黎
注意:
1.本学科试卷分试题卷和答题卷两部分。全部答案必须按要求填在答题卷的相应答
题栏内,否则不能得分。
2.可能用到的相对原子质量:H-1 He-4 C-12 N-14 O-16 Na-23 Cl-35.5
一、选择题(本题共15小题,每小题3分,共45分。在每小题给出的四个选项中,只有一项是符合题目要求的)
1.下列有关说法不正确的是
A.烧制陶瓷、冶炼金属、酿造酒类的生产过程中,都发生了化学变化
B.化学家可以在分子层面操纵分子和原子,组装分子材料
C.俄国科学家门捷列夫提出氧化学说,使近代化学取得了革命性的进展
D.我国科学家成功地合成了结晶牛胰岛素,这是世界上首次人工合成的、
具有生理活性的蛋白质
2.与200mL 1 ml·L-1 Ba(NO3)2溶液中硝酸根离子的物质的量浓度相等的是
A.200mL 1 ml·L-1的NaNO3溶液 B.100mL 1.5 ml·L-1的Mg(NO3)2溶液
C.200mL 0.5 ml·L-1的Al(NO3)3溶液 D.100mL 2 ml·L-1的KNO3溶液
3.多糖基复合纳米材料()在生物医学领域有潜在的应用价值。多糖基复合纳米颗粒分散到水中形成可分散系,下列关于该分散系的说法错误的是
A.该分散系属于胶体
B.多糖基复合纳米颗粒直径较大,不能透过滤纸
C.利用丁达尔效应可以区分氯化钡溶液和该分散系
D.一束光通过该分散系,可观察到光亮的通路
4.下列有关单质钠及其化合物的说法,正确的是
A.和是钠的氧化物,二者都能与水反应生成
B.金属钠是银白色金属,熔点高
C.Na2O和Na2O2都能与CO2反应,产物相同
D.金属钠保存在盛有煤油的细口瓶中
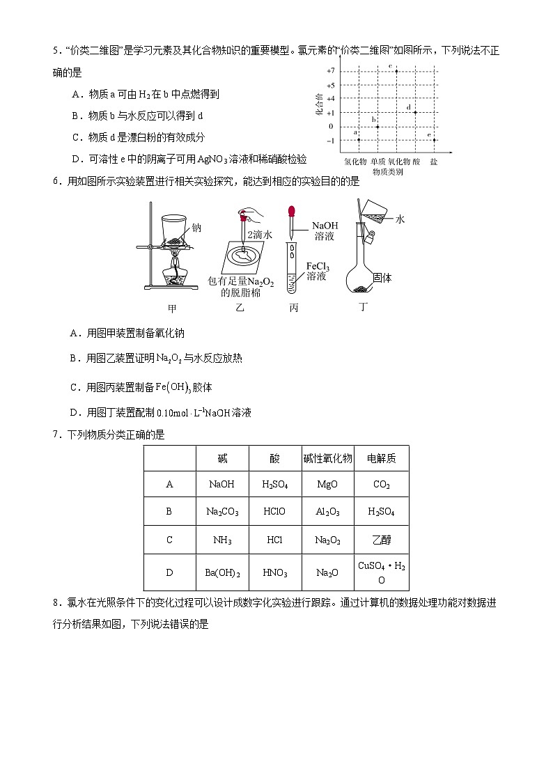
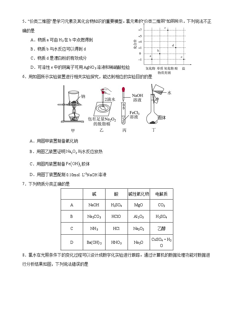
5.“价类二维图”是学习元素及其化合物知识的重要模型。氯元素的“价类二维图”如图所示,下列说法不正确的是
A.物质a可由H2在b中点燃得到
B.物质b与水反应可以得到d
C.物质d是漂白粉的有效成分
D.可溶性e中的阴离子可用AgNO3溶液和稀硝酸检验
6.用如图所示实验装置进行相关实验探究,能达到相应的实验目的的是
固体
A.用图甲装置制备氧化钠
B.用图乙装置证明与水反应放热
C.用图丙装置制备胶体
D.用图丁装置配制溶液
7.下列物质分类正确的是
8.氯水在光照条件下的变化过程可以设计成数字化实验进行跟踪。通过计算机的数据处理功能对数据进行分析结果如图,下列说法错误的是
A.0~150秒,氯水pH降低的原因是HClO光照分解生成的HCl电离出了H+
B.新制氯水显浅黄绿色,说明氯水中含有氯气,氯气能漂白、杀菌、消毒
C.0~150秒,氯水的导电能力逐渐增强
D.实验结果证明,光照氯水会产生氧气
9.关于 Na2CO3和NaHCO3下列说法不正确的是
A.我国制碱先驱侯德榜先生发明了“侯氏制碱法”,这里制备的“碱”是Na2CO3
B.分别向等浓度的Na2CO3和NaHCO3溶液滴加少量盐酸,产生CO2气体较快的为NaHCO3
C.我们可以用加热的方法除去Na2CO3固体中的NaHCO3,也可以用Ca(OH)2溶液区分Na2CO3和NaHCO3溶液
D.Na2CO3比NaHCO3易溶于水
10.下列示意图中,白球代表氢原子,黑球代表氦原子,方框代表容器,容器中间有一个可以左右自由滑动的隔板(其质量忽略不计)。其中能表示相同温度时,等质量的氢气与氦气的是
A.B.
C.D.
11.下列无色溶液中各组离子一定能大量共存的是
A.H+、Ba2+、、B.K+、Cu2+、Cl-、OH-
C.H+、Na+、、D.Na+、K+、、
12.代表阿伏加德常数,下列说法中正确的是
A.个分子所占有的体积为
B.的溶液中含有和的总物质的量为
C.在标准状况下,水的质量约为
D.标准状况下,氧气和氮气的混合气体中含有的分子数约为
13.下列离子方程式书写正确的是
A.稀盐酸与澄清石灰水的反应:2H+ + Ca(OH)2 = 2H2O + Ca2+
B.将铜片插入硝酸银溶液中:Cu + Ag+=Cu2+ + Ag
C.碳酸钡与稀硝酸的反应:2H+ + BaCO3 = Ba2+ + CO2↑ + H2O
D.将醋酸滴在石灰石上:
14.用海水得到的粗盐中含有较多杂质(如不溶性的泥沙,可溶性的CaCl2、MgCl2以及一些硫酸盐等),粗盐提纯的流程如图所示。下列说法错误的是
A.操作⑤用到的玻璃仪器有玻璃棒、漏斗、烧杯
B.步骤②所加X溶液和步骤④所加Y溶液的顺序可以调换
C.步骤⑥加入盐酸的目的是除去过量的NaOH和Na2CO3
D.X溶液是过量的氯化钡溶液
15.某无色溶液中可能含有、、、、、、、中的几种,对其进行如下实验操作:
(1)取少量溶液,加入足量溶液,产生白色沉淀;
(2)向(1)所得混合物中加入足量盐酸,沉淀部分溶解,并有无色气体生成;
(3)将(2)所得混合物过滤,向滤液中加入溶液,有白色沉淀生成。
下列对该溶液的说法正确的是
A.一定含有K+、CO32−、SO42−B.可能含有K+、Cl−
C.一定不含Ag+、K+D.可能含有Cu2+、SO42−
二、非选择题:本题共4小题,共55分。
16.(12分)有以下物质:①氯气 ②碳酸钙固体 ③稀盐酸 ④二氧化碳 ⑤碳酸氢钠固体
⑥氢氧化钠固体 ⑦氢氧化钡溶液
(1)以上物质属于强电解质的是 。
(2)以上物质能导电的是 。
(3)写出⑤在水溶液中的电离方程式: 。
(4)写出⑥在水溶液中的电离方程式: 。
(5)写出②和③反应的离子方程式: 。
(6)写出⑤受热分解的化学方程式: 。
17.(14分)完成下列填空:
(1)3.01×1023个NH3分子的物质的量是 , 0.5ml的CH4质量是 ,标准状况下,0.1ml CO2的体积为 ,现将5.85g NaCl固体溶于水配成体积为1L的溶液,该溶液中NaCl的浓度是 。
(2)同温同压下,等体积的NO2和O2物质的量之比为 ,密度之比为 。
(3)在某气态氧化物化学式为RO2,在标准状况下,1.28g该氧化物的体积为448mL,则R元素的摩尔质量为 。
18.(16分)实验室用固体烧碱配制500 mL 0.1 ml·L-1的NaOH溶液。
(1)需用托盘天平称取NaOH固体 g。
(2)除量筒、烧杯、玻璃棒外,还缺少的玻璃仪器是 、 。
(3)配制0.1 ml·L-1 NaOH溶液的操作步骤如下,正确的顺序是 (填序号)。
①把称量好的NaOH固体放入小烧杯中,加适量的蒸馏水溶解;
②把①所得溶液冷却至室温,再小心转入一定容积的容量瓶中;
③继续向容量瓶中加蒸馏水至液面距容量瓶颈部刻度线1~2 cm处,改用胶头滴管小心
滴加蒸馏水至溶液的凹液面与刻度线相切;
④用少量蒸馏水洗涤烧杯和玻璃棒2~3次,每次洗涤的液体都小心转入容量瓶中,并轻
轻摇匀;
⑤将容量瓶瓶塞塞紧,反复上下颠倒,摇匀。
(4)将取出的30 mL溶液加水稀释到100 mL,稀释后溶液中NaOH的物质的量浓度
为 ml·L-1。
(5)判断下列操作对NaOH溶液的物质的量浓度的影响(填“偏高”“偏低”或“无影响”)。
①容量瓶中原有少量蒸馏水 。
②定容时俯视观察液面 。
(6)氯气是一种黄绿色有毒气体,不能直接排放到空气中,需要用氢氧化钠溶液进行尾气处理,请写出氯气和氢氧化钠溶液反应的化学方程式: 。
19.(13分)某校化学课外小组为了鉴别和两种白色固体,以及测定某和混合物中的质量分数,用不同的方法开展了实验,具体情况如图所示。
Ⅰ.鉴别碳酸钠和碳酸氢钠固体
(1)根据图Ⅰ、Ⅱ所示实验,能够达到实验目的的是 (填数字)。
(2)若用图Ⅳ所示实验确定碳酸钠和碳酸氢钠的稳定性,则试管B中装入的固体最好
是 (填化学式)。
Ⅱ.测定某和混合物中的质量分数
方案一:用沉淀分析法,按如下图所示的实验流程进行实验:
(3)该方案中涉及有关反应的离子方程式为 。
方案二:按如下图所示主要流程及装置进行实验:
(4)装置B盛放的物质是 ,能否用盐酸代替稀硫酸进行实验 (填“能”或“不能”)。
(5)在装置C中装碱石灰来吸收净化后的气体。装置D的作用是 。
(6)有同学认为,为了减少实验误差,在反应前和反应后都要通入,反应后通入的目的是 。
碱
酸
碱性氧化物
电解质
A
NaOH
H2SO4
MgO
CO2
B
Na2CO3
HClO
Al2O3
H2SO4
C
NH3
HCl
Na2O2
乙醇
D
Ba(OH)2
HNO3
Na2O
CuSO4·H2O
相关试卷
这是一份福建省厦门英才学校高中部2024—2025学年上学期期中高三化学试卷,文件包含厦门英才学校2024-2025学年度第一学期半期考考试高三化学试题docx、厦门英才学校2024-2025学年度第一学期半期考考试高三化学参考答案docx等2份试卷配套教学资源,其中试卷共8页, 欢迎下载使用。
这是一份福建省厦门英才学校高中部2024—2025学年上学期期中考试高一化学试卷(平行班),文件包含厦门英才学校高中部20242025学年度第一学期期中考试高一化学试卷2docx、厦门英才学校高中部20242025学年度第一学期期中考试高一平行班化学参考答案及评分标准docx等2份试卷配套教学资源,其中试卷共9页, 欢迎下载使用。
这是一份福建省厦门英才学校高中部2024—2025学年上学期期中考试高一化学试卷(精英班),文件包含厦门英才学校高中部20242025学年度第一学期期中考试试卷解析版精英班docx、厦门英才学校高中部20242025学年度第一学期期中考试试卷PDF版精英班pdf、厦门英才学校高中部20242025学年度第一学期期中考试参考答案精英班docx等3份试卷配套教学资源,其中试卷共28页, 欢迎下载使用。
