 
 
 
江西省赣州中学2024-2025学年八年级上学期期中考试物理试题(无答案)
展开
这是一份江西省赣州中学2024-2025学年八年级上学期期中考试物理试题(无答案),共7页。试卷主要包含了某同学测量课本长度记录如下等内容,欢迎下载使用。
八年级物理试题
出卷人:审卷人:
说明:1.本卷共四大题,25小题,满分100分,考试时间为100分钟。
2.本卷分为试题卷和答题卷,请将答案写在答题卷上,否则不给分。
一、填空题(共20分,每空1分)
1.坐在温馨的物理考场,仔细想想:你做完一套眼保健操的时间约为5______,上体育课时你立定跳远的成绩约为2______(均填上合适的物理量单位符号)。
2.空军八一飞形表演队的4架轻型歼击机从空中飞过,在蔚蓝的天空中留下一条长长的“尾巴”,如图甲所示,以地面为参照物,轻型歼击机是______(选填“静止”或“运动”)的;图乙为我国自行研制的第三代战斗机在空中加油时的情景,以______为参照物,加油机是静止的。
3.光在真空中的传播速度是______m/s;城市里越来越多的高楼大厦采用玻璃幕墙作为装饰,当强烈的太阳光照射到这些光滑的表面时______(选填“镜面”或“漫”)反射,造成“光污染”。
4.诗句“路人借问遥招手,怕得鱼惊不应人”中为了不惊动鱼,不说话只摇手,当路人说话时,声音是由声带______产生;汽车盲区是指驾驶员视线被车体遮挡而不能直接观察到的那部分区域,盲区的成因是光的______。
5.早晨,阳光照到地球,当与地面成40°的夹角射到一块平面镜上,如图所示,则入射光线与反射光线夹角为______,反射光线正好经过点O,当时间推移至上午11点,反射光将向______(选填“A”或“B”)移动。
6.如图所示,是两同学记录的甲、乙两相同小球同时从a地直线运动到b地的频闪照片,他们所用频闪相机相同,每隔相同时间拍照一次,由图可知,乙小球做______(选填“加速”“减速”或“匀速”)直线运动,从a到b,甲、乙两小球平均速度之比为______。
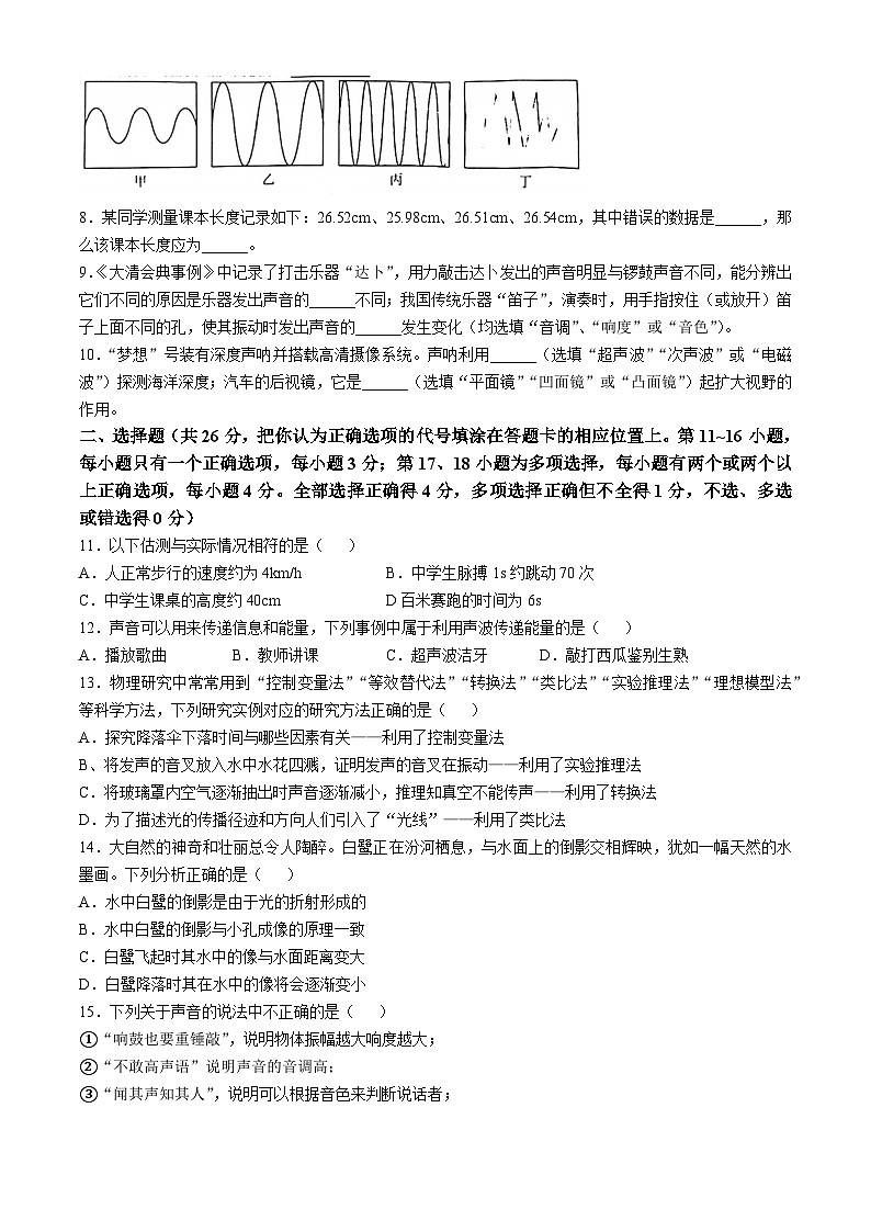
7.如图所示是声音输入到示波器上时显示的波形,其中声音音调相同的是______,从物理学角度上说属于噪声的波形是______。
8.某同学测量课本长度记录如下:26.52cm、25.98cm、26.51cm、26.54cm,其中错误的数据是______,那么该课本长度应为______。
9.《大清会典事例》中记录了打击乐器“达卜”,用力敲击达卜发出的声音明显与锣鼓声音不同,能分辨出它们不同的原因是乐器发出声音的______不同;我国传统乐器“笛子”,演奏时,用手指按住(或放开)笛子上面不同的孔,使其振动时发出声音的______发生变化(均选填“音调”、“响度”或“音色”)。
10.“梦想”号装有深度声呐并搭载高清摄像系统。声呐利用______(选填“超声波”“次声波”或“电磁波”)探测海洋深度;汽车的后视镜,它是______(选填“平面镜”“凹面镜”或“凸面镜”)起扩大视野的作用。
二、选择题(共26分,把你认为正确选项的代号填涂在答题卡的相应位置上。第11~16小题,每小题只有一个正确选项,每小题3分;第17、18小题为多项选择,每小题有两个或两个以上正确选项,每小题4分。全部选择正确得4分,多项选择正确但不全得1分,不选、多选或错选得0分)
11.以下估测与实际情况相符的是( )
A.人正常步行的速度约为4km/hB.中学生脉搏1s约跳动70次
C.中学生课桌的高度约40cmD百米赛跑的时间为6s
12.声音可以用来传递信息和能量,下列事例中属于利用声波传递能量的是( )
A.播放歌曲B.教师讲课C.超声波洁牙D.敲打西瓜鉴别生熟
13.物理研究中常常用到“控制变量法”“等效替代法”“转换法”“类比法”“实验推理法”“理想模型法”等科学方法,下列研究实例对应的研究方法正确的是( )
A.探究降落伞下落时间与哪些因素有关——利用了控制变量法
B、将发声的音叉放入水中水花四溅,证明发声的音叉在振动——利用了实验推理法
C.将玻璃罩内空气逐渐抽出时声音逐渐减小,推理知真空不能传声——利用了转换法
D.为了描述光的传播径迹和方向人们引入了“光线”——利用了类比法
14.大自然的神奇和壮丽总令人陶醉。白鹭正在汾河栖息,与水面上的倒影交相辉映,犹如一幅天然的水墨画。下列分析正确的是( )
A.水中白鹭的倒影是由于光的折射形成的
B.水中白鹭的倒影与小孔成像的原理一致
C.白鹭飞起时其水中的像与水面距离变大
D.白鹭降落时其在水中的像将会逐渐变小
15.下列关于声音的说法中不正确的是( )
①“响鼓也要重锤敲”,说明物体振幅越大响度越大;
②“不敢高声语”说明声音的音调高;
③“闻其声知其人”,说明可以根据音色来判断说话者;
④“隔墙有耳”,说明固体能传声;
⑤回声的声速比原来声音的声速要小;
⑥成语“震耳欲聋”是指声音的音色不好。
A.①③④B.①⑤⑥C.②④⑥D.②⑤⑥
16.声让我们通过听觉感知世界,如图所示,下列说法不正确的是( )
A.甲图:说话时用手轻触喉部感觉手“麻麻”的,说明发声的物体在振动
B.乙图:改变尺子伸出桌面的长度,目的是探究响度与振幅的关系
C.丙图:从玻璃罩里向外抽气,听到铃声逐渐减小,推理得出真空不能传声
D.丁图:静止的烛焰随音箱发出声音的变化而“舞动”起来,说明声音能传递能量
17.甲、乙、丙三辆小车同时、同地由东向西运动,根据如图所示的图像分析,下列说法正确的是( )
A.甲车的速度为8m/s
B.第10s时,甲、乙两车相距30m
C.甲、乙两车的速度之比为2:1
D.以丙车为参照物,甲车是静止的
18.下列关于图中所示光学现象的描述或解释正确的是( )
A.甲图,小孔成的是倒立的实像
B.乙图,漫反射的光线杂乱无章不遵循光的反射定律
C.丙图,是潜望镜的光路示意图
D.丁图,昆虫观察箱是平面镜成像原理的应用
三、计算题(共24分,每小题均8分)
19.一列长30m的货车在赣蓉高速上匀速行驶,途中通过一条长度为1050m的隧道,司机发现车头进入隧道到车头离开隧道共用了70s,请问:
(1)货车通过隧道的速度是多少m/s?
(2)若以上一问的速度行驶30min,通过的路程是多少km?
(3)求货车整个车身完全通过隧道行驶的时间是多少s?
20.在2024年巴黎奥运会女子20公里竞走决赛中,中国选手杨家玉以1h25min54s的成绩为中国队赢得本届奥运会第11块金牌(1公里=1km),请问:
(1)杨家玉在20公里竞走决赛中,前2公里用时8min20s,求前2公里的平均速度是多少m/s?
(2)一辆自行车15min内前进了4.5km,与上一问中杨家玉前2公里的速度相比,哪个速度更大?
(3)在百米赛跑中发令员鸣枪时,计时员有两种计时方式。方式一:听到枪声开始计时,方式二:看到发令枪冒烟开始计时,哪种计时方式更准确,并说明理由。
21.十一假期期间,爸爸开汽车送小明和爷爷去赣州火车站乘坐火车前往南昌游玩。汽车行驶途中小明看到路旁的交通标志牌如图甲所示,此时汽车的速度表如图乙所示,小明和爷爷所坐火车的运行时刻表1的一部分如下表所示(空气中的声速为340m/s),请问:
表1 火车运行时刻表
(1)图乙中,汽车此刻的速度是多少?此时是否超速?
(2)在交通规则允许的情况下,他们从图甲处出发,汽车到达赣州站最快需要多少min?
(3)汽车在去赣州站某段笔直的公路上以54km/h的速度匀速行驶,正前方有一座大山,在距大山不远处鸣笛,经过4s后听到回声,求汽车听到回声时距大山多远?
(4)请根据表1的内容,计算该列火车从吉安开往南昌的平均速度为多少?
四、实验与探究题(共30分,22题9分、23、24、25每小题7分)
22.小明学习物理后,对物理实验产生了极大的兴趣。以下是他实验的过程。观察如图所示的测量情景,回答下列问题:
(1)在测物体的长度时,如图甲、乙两种方式中正确的是______图,该刻度尺的分度值是______cm,铅笔的长度应为______cm;
(2)如图丙中停表的量程是______min,读数为______s;
(3)如图丁所示,在“探究光的反射定律”实验中,纸板应______于平面镜放置,硬纸板的作用是______;
(4)在图戊中,将纸板B沿PQ剪开,把纸板B的上半部分向后折转。实验时发现在纸板B的上半部分______(选填“能”或“不能”)看见反射光线,表明反射光线、入射光线和法线______(选填“在/”或“不在”)同一平面内。
23.小明用如图所示的装置,测量小车在斜面下滑过程中,不同阶段的平均速度,并记录了小车在不同位置的时间。(时钟显示时间的格式为:“时:分:秒”)
(1)实验的原理是:______,所需要的测量工具有刻度尺和______;
(2)图中AB段的距离=______cm,则小车在BC段运动过程的平均速度为=______m/s;通过计算发现,小车在斜面上做______(选填“匀速”或“变速”)直线运动;
(3)为了更准确地测量时间,以下哪一项措施是不可行的:______;
A、将垫斜面的木块向右移动B.降低小车的起始位置C.在C点放置一个金属片
(4)若选用的刻度尺是受温度变化影响较明显的金属材料做成,那么在炎热的夏季用它测量小车的运动路程时,将导致速度的测量结果______(选填“偏大”“偏小”或“不变”)。
24.如图所示,小明同学在探究“平面镜成像特点”实验中,步骤如下:把一支点燃的蜡烛A放在玻璃板前面,再拿一只完全相同的蜡烛B竖立在玻璃板后面移动,直到看上去它跟蜡烛A的像完全重合,此时在白纸上记下蜡烛A和蜡烛B的位置。
(1)用玻璃板代替平面镜的目的是______,实验中蜡烛B______(选填“需要”或“不需要”)点燃;
(2)实验中若移开蜡烛B,将光屏放在像的位置,应______(选填“直接”或“透过玻璃板”)观察光屏,看不到蜡烛A的像,说明平面镜成的是______(选填“虚像”或“实像”);
(3)小杜为了更好地研究像与物的位置关系,采用了彩色LED光源进行实验,你认为图乙中字母形状的光源,可以完成该实验的有______个;
(4)小明看到自己的手表与同桌的手表相同,于是突发奇想将两块手表替代蜡烛A、B,正立于玻璃板两侧,如图丙所示,此时A手表指针指在9点整,那么B手表(未画出)的指针应调至______点才能与A手表指针的像完全重合。若将玻璃板绕着MN顺时针旋转45°(如图丁所示),则B手表的指针应调至______(填时刻)点才能与A手表指针的像完全重合。
25.小明发现他爸给车的引擎盖加装了一块隔音板,他很好奇物体隔音的效果跟什么因素有关,于是他准备进行实验探究,以下是他的探究过程。
【问题】物体的隔音效果跟什么因素有关?
猜想:1.可能跟材料的种类有关;
2.可能跟材料的厚度有关。
【证据】如图甲所示,小明利用手机先录制好一段声音作为噪声源,将手机放置在一敞口的木盒内,如图乙所示。
(1)用不同的材料盖住木盒,在______(选填“相同”或“不同”)的距离处摆放分贝仪用来测噪声的强弱,记录实验数据;
(2)改变纸巾的张数,重复上述实验操作,记录实验数据,如下表2所示;
表2
【解释】
(1)该实验通过______来反映物体隔音的效果;
(2)比较实验序号为______的3次实验数据可以得出结论:物体的隔音效果跟材料的种类有关;
(3)比较实验序号为1、2、3的实验数据,可以得出结论:物体的隔音效果跟材料的______有关,分贝仪的示数越大,隔音效果______(选填“越好”或“越差”)。
【交流】
(1)分贝仪显示的数值越大,表示声音的______(选填“音调”“响度”或“音色”)越大;
(2)影响物体隔音性能的因素很多,生活中利用双层玻璃来隔音,并把双层玻璃间抽成真空,这样噪声大大减少了,是在______减弱噪声。
站名
到达时间
开车时间
里程/km
赣州
始发站
15:04
0
兴国
15:50
15:59
73
吉安
17:22
17:30
186
南昌
19:30
终点站
412
序号
材料
厚度/片
分贝仪的示数/dB
1
纸巾
2
104dB
2
4
100dB
3
6
97dB
4
棉布
2
96dB
5
纸浆板
2
92dB
相关试卷
这是一份江西省赣州中学2024-2025学年八年级上学期期中考试物理试题,共6页。
这是一份江西省赣州市龙南市2024-2025学年八年级上学期期中考试物理试题,文件包含八年级物理学科参考答案docx、八年级物理pdf等2份试卷配套教学资源,其中试卷共8页, 欢迎下载使用。
这是一份江西省赣州市于都县2024-2025学年八年级上学期11月期中物理试题,共7页。试卷主要包含了填空题,选择题,计算题,实验与探究题等内容,欢迎下载使用。
 
 
 
 
 
 
 
 


