四川省仁寿第一中学校(北校区)2024-2025学年高二上学期11月期中物理试题
展开
这是一份四川省仁寿第一中学校(北校区)2024-2025学年高二上学期11月期中物理试题,文件包含2026届高二上学期半期考试物理试题docx、物理答案docx等2份试卷配套教学资源,其中试卷共12页, 欢迎下载使用。
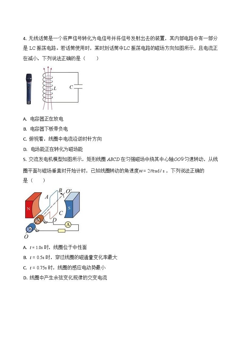
1-7CBCCAAD 8-10 AC AD BC
11.
【答案】 ①. 1.58 ②. 偏大
【解析】
【详解】(1)[1] .做出光路图如图;以入射点为圆心做单位圆,则
(2)若实验中最后一枚大头针 P4 所插位置比准确位置偏右了一些,则画出的折射角偏小,
根据可知,玻璃砖折射率的测量值与实际值相比偏大
12.【答案】(1)8.0103(2)6.01012(3)7.51010(4)BD
【详解】(1)若每一小方格的边长为10mm,由图中可知轮廓中大约为80±1个小方格,则油
酸薄膜的面积为S80(10mm)28.0103m2(8.0±0.1)
(2)每一滴油酸酒精溶液含有纯油酸的体积为mL = 6.0× 10 -12m 2
(3)油酸分子的直径为 m = 7.5× 10-10m
(4)为能形成单分子油膜,油膜浓度应适当小些;应油酸扩散并待其收缩稳定后再绘出轮 廓图。故选 BD。13.(1)T2435K;(2)U250J【详解】(1)已知p10.8105Pa,T1290K,当活塞刚要离开卡槽时,根据受力分析则有
p2Sp0SMg,(2分)
解得p21.2105Pap1
T1
p2
T2
气体加热至活塞刚要离开卡槽,气体经历等容变化,
根据查理定律有(2分),
联立解得活塞刚要离开卡槽时,气体的热力学温度T2435K(2分)(2)活塞离开卡槽上升过程中,是等压变化,故气体对外做功,则有Wp2Sh120J,(2
分)
由热力学第一定律得UQW(2分)
代入数据解得此过程中气体内能的变化量U250J(2分)
14.
相关试卷
这是一份四川省仁寿第一中学校南校区2024-2025学年高二上学期11月期中物理试题,共7页。试卷主要包含了单项选择题,多项选择题,实验题,计算题等内容,欢迎下载使用。
这是一份四川省仁寿第一中学校(北校区)2024-2025学年高三上学期11月期中考试物理试题,文件包含2025届高三上学期期中考试物理docx、2025届高三上学期期中考试物理答案docx等2份试卷配套教学资源,其中试卷共9页, 欢迎下载使用。
这是一份四川省仁寿第一中学校(北校区)2024-2025学年高三上学期10月月考物理试题,共4页。试卷主要包含了请将答案正确填写在答题卡上,“蹦极”是一项体育运动等内容,欢迎下载使用。

