广东省深圳市高级中学高中园2024-2025学年高一上学期期中测试生物试卷
展开
这是一份广东省深圳市高级中学高中园2024-2025学年高一上学期期中测试生物试卷,文件包含精品解析广东省深圳市高级中学高中园2024-2025学年高一上学期期中测试生物试卷原卷版docx、精品解析广东省深圳市高级中学高中园2024-2025学年高一上学期期中测试生物试卷解析版docx等2份试卷配套教学资源,其中试卷共26页, 欢迎下载使用。
本试卷分为第I卷(选择题)和第II卷(非选择题)两部分,第I卷为1-16题,共40分,第II卷为17-20题,共60分。全卷共计100分。考试时间为75分钟。
注意事项:
1、答第一卷前,考生务必将自己的姓名、准考证号、考试科目用铅笔涂写在答题卡上。
2、每小题选出答案后,用2B铅笔把答题卡上对应题目的答案标号涂黑。如需改动用橡皮擦干净后,再涂其它答案,不能答在试题卷上。
3、考试结束,监考人员将答题卡收回。
第I卷(本卷共计40分)
一、选择题:(本题16小题,每小题只有一个选项,1-12题每题2分,13-16题每题4分,共计40)
1. 对于19'世纪自然科学的三大发现之一的细胞学说,下列叙述正确的是( )
A. 细胞学说证明了植物界与动物界最本质的联系
B. 该学说认为由细胞构成的生物可分为真核生物和原核生物
C. 细胞学说揭示了生物界的多样性和统一性,认为细胞是由老细胞分裂产生的
D. 显微镜的发明促进了细胞学说的发展,标志着生物学研究进入分子水平
【答案】A
【解析】
【分析】细胞学说的内容有:(1)细胞是一个有机体,一切动植物都由细胞发育而来,并由细胞和细胞产物所组成。(2)细胞是一个相对独立的单位,既有它自己的生命,又对与其他细胞共同组成的整体的生命起作用。(3)新细胞可以从老细胞中产生。
【详解】A、细胞学说指出:一切动物和植物都由细胞发育而来,并由细胞及其产物构成,证明了植物界与动物界最本质的联系,A正确;
B、细胞学说认为一切动植物都由细胞和细胞产物构成,细胞学说并没有将生物分为真核生物和原核生物,B错误;
C、细胞学说揭示了细胞的统一性和生物体结构的统一性,没有揭示多样性,C错误;
D、显微镜的发明促进了细胞学说的发展,标志着生物学研究进入细胞水平,D错误。
故选A。
2. 在利用无土栽培法培养一些名贵花卉时,培养液中添加了多种必需化学元素。其配方如下表所示,其中植物根细胞吸收最少的离子是( )
A. NH4+B. Mg2+C. Zn2+D. Ca2+
【答案】C
【解析】
【分析】组成生物体的化学元素根据其含量不同分为大量元素和微量元素两大类:
(1)大量元素是指含量占生物总重量万分之一以上的元素,包括C、H、O、N、P、S、K、Ca、Mg等,其中C、H、O、N为基本元素,C为最基本元素,O是含量最多的元素。
(2)微量元素是指含量占生物总重量万分之一以下的元素,包括Fe、Mn、Zn、Cu、B、M等。
【详解】N、H、Mg、Ca均属于大量元素,故植物吸收NH4+、 Mg2+、 Ca2+较多;Zn是微量元素,因此植物根细胞吸收Zn2+很少,C正确。
故选C。
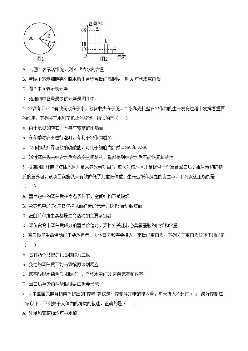
3. 如图1是细胞中3种化合物含量的扇形图,图2是有活性的细胞中元素含量的柱形图,下列说法错误的是( )
A. 若图1表示活细胞,则A代表水的含量
B. 若图1表示细胞完全脱水后化合物含量的扇形图,则A可代表蛋白质
C. 图2中b表示氢元素
D. 活细胞中含量最多的元素是图2中a
【答案】C
【解析】
【分析】分析图1,如果表示鲜重,则A是水,B是蛋白质,若表示干重,A则为蛋白质;分析图2,a是元素氧元素,b是碳元素,c是氢元素。
【详解】A、活细胞中含量最多的化合物是水,若图1表示活细胞,则A(图中面积最大)代表水的含量,A正确;
B、细胞完全脱水后,含量最多的化合物是蛋白质,则A(图中面积最大)为蛋白质,B正确;
C、有活性的细胞中元素含量关系为O>C>H>N,图中a含量最多,故图2中a表示氧元素,b是碳元素,C错误;
D、图中a含量最多,活细胞中含量最多的元素是氧元素,故细胞中含量最多的元素是图2中a,D正确。
故选C。
4. 农谚有云:“有收无收在于水,收多收少在于肥。”水和无机盐在农作物的生长发育过程中发挥着重要的作用。下列关于水和无机盐的叙述,错误的是( )
A. 由于氢键的存在,水具有较高的比热容
B. 在冬季对农田进行灌溉,有利于农作物越冬
C. 农作物从外界吸收的磷酸盐,可用于细胞内合成DNA和RNA
D. 活性蛋白失去结合水后会改变空间结构,重新得到结合水后不能恢复其活性
【答案】B
【解析】
【分析】1、无机盐主要以离子的形式存在,其生理作用有:(1)细胞中某些复杂化合物的重要组成成分,如Mg2+是叶绿素的必要成分;(2)维持细胞的生命活动,如Ca2+可调节肌肉收缩和血液凝固,血钙过高会造成肌无力,血钙过低会引起抽搐。(3)维持细胞的酸碱平衡和细胞的形态。
2、细胞中的水以自由水喝结合水的形式存在,自由水可以作为细胞内良好的溶剂,参与细胞代谢,运输营养物质和代谢废物,为细胞提供液体环境;而结合水与物质结合,组成细胞的作用结构。
【详解】A、由于水分子的极性,一个水分子的氧端靠近另一水分子的氢端时,它们之间的静电吸引作用就形成一种弱的引力,这种弱的引力称为氢键;氢键的存在,使水有较高的比热容,使水的温度不易发生改变,有利于维持生命系统的稳定,A正确;
B、冬季植物需要增加结合水来增强抗逆性,对农田进行灌溉,不利于农作物越冬,B错误;
C、DNA和RNA的元素组成均为C、H、O、N、P,含有磷元素,故农作物从外界吸收的磷酸盐可用于细胞内合成DNA和RNA,C正确;
D、活性蛋白失去结合水后会改变空间结构,导致蛋白质失活,重新得到结合水后也不能恢复其活性,D正确;
故选B。
5. 我国组织开展“贫困地区儿童营养改善项目”,每天为该地区儿童提供一个富含蛋白质、维生素和矿物质的营养包,该项目实施以来有效降低了儿童低体重、生长迟缓和贫血的发生率。下列叙述正确的是( )
A. 营养包中的蛋白质在高温条件下,空间结构不被破坏
B. 营养包中的Fe是参与构成血红素的元素,缺Fe会导致贫血
C. 蛋白质和维生素都是生命活动的主要承担者
D. 评价食物中蛋白质成分的营养价值时,要格外关注非必需氨基酸的种类和含量
【答案】B
【解析】
【分析】1、Mg是构成叶绿素的元素,Fe是构成血红素的元素。 P是组成细胞膜、细胞核的重要成分,也是细胞必不可少的许多化合物的成分。
2、人体细胞不能合成的,必须从外界环境中获取的氨基酸,被称为必需氨基酸。经常食用奶制品、肉类、蛋类和大豆制品,人 体一般就不会缺乏必需氨基酸。人体细胞能够合成的氨基酸,叫作非必需氨基酸。
3、蛋白质变性是指蛋白质在某些物理和化学因素作用下其特定的空间构象被破 坏,从而导致其理化性质的改变和生物活性丧失的现象。
【详解】A、高温能使蛋白质分子的空间结构变得伸展、松散;营养包中的蛋白质在高温条件下,空间结构会被破坏,A错误;
B、Fe是构成血红素的元素;营养包中的Fe是参与构成血红素的元素,缺Fe会导致贫血,B正确;
C、蛋白质是生命活动的主要承担者,维生素不是,C错误;
D、人体细胞不能合成的,必须从外界环境中获取的氨基酸称为必需氨基酸;评价食物中蛋白质成分的营养价值时,要格外关注必需氨基酸的种类和含量,D错误。
故选B。
6. 蛋白质是生命活动的主要承担者,人体每天都需要摄入一定量的蛋白质。下列关于蛋白质叙述正确的是( )
A. 含有两个肽键的化合物称为二肽
B. 变性的蛋白质不能与双缩脲试剂反应
C. 氨基酸脱水缩合形成肽链时,产物水中的H来自氨基和羧基
D. 蛋白质至少由两条肽链盘曲折叠形成
【答案】C
【解析】
【分析】1、氨基酸由C、H、O、N等元素组成,组成生物体的氨基酸约有20种,由R基决定。氨基酸彼此之间可以通过脱水缩合的方式形成多肽,由几个氨基酸脱水就形成几肽。
2、蛋白质的结构多样性与氨基酸的数目、种类、排列顺序,肽链的盘曲、折叠方式及其形成的空间结构有关。蛋白质的功能具有多样性:结构蛋白(如血红蛋白)、催化功能(如蛋白质类的酶)、运输功能(如载体蛋白)、调节功能(如胰岛素)、免疫功能(如抗体)等。
3、蛋白质或多肽中含有肽键,可与双缩脲试剂作用产生紫色反应。
【详解】A、含有两个肽键的化合物有3个氨基酸,称为三肽,A错误;
B、变性蛋白质中的肽键没有断裂,仍能与双缩脲试剂作用发生紫色反应,B错误;
C、氨基酸脱水缩合形成多肽链时,产物H2O中的氢来自氨基和羧基,C正确;
D、1条肽链也能盘曲折叠形成一定空间结构的蛋白质分子,未必需要两条或两条肽链以上,D错误。
故选C。
7. 《中国居民膳食指南》提出的“控糖”建议是:控制添加糖的摄入量,每天摄入不超过50g,最好控制在25g以下。下列关于人体内的糖类的叙述,正确的是( )
A. 乳糖和葡萄糖均可被水解
B. 并非所有多糖都是能源物质,如核糖是RNA的成分
C. 有些糖类可参与细胞识别
D. 素食者主要通过分解植物中的纤维素获得能量
【答案】C
【解析】
【分析】糖类包括:单糖、二糖、多糖,其基本组成元素只有C、H、O。单糖包括:葡萄糖、核糖、脱氧核糖等,葡萄糖被称为是细胞中的“生命的燃料”;核糖是RNA的组成成分,脱氧核糖是DNA的组成成分。二糖包括:麦芽糖、蔗糖、乳糖,麦芽糖、蔗糖是植物细胞中特有的二糖,乳糖是动物细胞中特有的二糖。多糖包括:淀粉、纤维素、糖原等,淀粉和糖原分别是植物细胞和动物细胞中的储能物质,纤维素是植物细胞壁的成分。
【详解】A、葡萄糖是单糖,单糖不能被水解,A错误;
B、核糖是单糖,不是多糖,B错误;
C、有些糖类可参与细胞识别,如糖蛋白中糖类可参与细胞识别,C正确;
D、人体没有分解纤维素的酶,不能分解纤维素获得能量,D错误。
故选C。
8. 核酸是遗传信息的携带者,下列关于核酸的叙述,正确的是( )
A. 叶肉细胞中碱基、五碳糖的种类分别是5 种和2 种
B. 大肠杆菌中含有碱基A、T、G、C 的核苷酸共4 种
C. 组成核酸的基本单位是核糖核苷酸
D. 核酸是生物的遗传物质,仅存在于细胞核之中
【答案】A
【解析】
【分析】1、核酸是遗传信息的携带者,是一切生物的遗传物质,在生物体的遗传、变异和蛋白质的生物合成中具有重要作用,细胞中的核酸根据所含五碳糖的不同分为DNA(脱氧核糖核酸)和RNA(核糖核酸)两种,构成DNA与RNA的基本单位分别是脱氧核苷酸和核糖核苷酸,每个脱氧核苷酸分子是由一分子磷酸、一分子脱氧核糖和一分子含氮碱基形成,每个核糖核苷酸分子是由一分子磷酸、一分子核糖和一分子含氮碱基形成;
2、脱氧核苷酸和核糖核苷酸在组成上的差异有:①五碳糖不同,脱氧核苷酸中的五碳糖是脱氧核糖,核糖核苷酸中的五碳糖是核糖;②碱基不完全相同,脱氧核苷酸中的碱基是A、T、G、C,核糖核苷酸中的碱基是A、U、G、C。
【详解】A、叶肉细胞中含有DNA和RNA两种核酸,其含有的碱基、核苷酸、五碳糖的种类分别是5种(A、U、G、C、T)、8种(4种脱氧核苷酸和4种核糖核苷酸)和2种(核糖和脱氧核糖),A正确;
B、大肠杆菌中含有DNA和RNA两种核酸,其含有的碱基A、G、C的核苷酸各有2种、含有碱基T的核苷酸有1种,即含有碱基A、T、G、C的核苷酸共有2×3+1=7种,B错误;
C、组成核酸的基本单位是核苷酸,核苷酸包括核糖核苷酸和脱氧核苷酸,C错误;
D、核酸是生物的遗传物质,存在于细胞核、细胞质等,D错误。
故选A。
9. 科学家说:“碳是生命的核心元素”,这是因为( )
A. 生物大分子是以碳链为基本骨架的
B. 糖类、蛋白质和核酸等重要的有机物都含碳元素
C. 碳元素在生物界和非生物界都存在
D. 不同生物体内碳含量差不多
【答案】A
【解析】
【分析】由于组成生物体的生物大分子都是以碳链为基本骨架,因此科学家说:“碳是生命的核心元素”。
【详解】A、由于组成生物体的生物大分子都是以碳链为基本骨架,因此科学家说:“碳是生命的核心元素”,A符合题意;
B、核心元素不是以含量来判断,是以元素的作用来判断,因此糖类、蛋白质和核酸等重要的有机物都含碳元素不能说明“碳是生命的核心元素”,B不符合题意;
C、碳元素在生物界和非生物界虽然都存在,但不能说明“碳是生命的核心元素”,C不符合题意;
D、不同生物体内碳含量不能作为碳元素是核心元素的判断依据,D不符合题意。
故选A。
10. 生物膜的研究具有广泛的应用价值,血液透析膜就是一种人工合成的膜材料,可将病人血液中的代谢废物透析掉,让干净的血液返回人体中,该过程利用了生物膜功能的 ( )
A. 控制物质进出
B. 进行细胞间的信息交流
C. 将细胞与外界环境分隔开
D. 为酶提供附着点
【答案】A
【解析】
【分析】生物膜的功能特点:
1、特点:细胞膜和其他生物膜都是选择透过性膜。
2、具体表现:水分子可自由通过,一些离子和小分子也可以通过,而其他的离子、小分子和大分子则不能通过。
【详解】由题意可知,透析型人工肾的作用是把病人血液中的代谢废物透析掉,其他物质保留在血液内,这模拟了生物膜的选择透过性,体现了细胞膜控制物质进出细胞的功能,A正确,BCD错误。
故选A。
11. 下列广告语,符合生物学原理的是( )
A. ××有机蔬菜,天然种植,不含任何化学元素,是真正的绿色食品
B. ××鱼肝油(富含维生素D)有助于促进宝宝骨骼发育
C. ××饼干,没有甜味,无糖,糖尿病患者的福音
D. ××稀有核酸口服液能满足您对特殊核酸的需求
【答案】B
【解析】
【分析】1、组成生物体的化学元素根据其含量不同分为大量元素和微量元素两大类:
(1)大量元素是指含量占生物总重量万分之一以上的元素,包括C、H、O、N、P、S、K、Ca、Mg等,其中C、H、O、N为基本元素,C为最基本元素。
(2)微量元素是指含量占生物总重量万分之一以下的元素,包括Fe、Mn、Zn、Cu、B、M等。
2、淀粉属于多糖,是植物细胞中储存能量的物质,由葡萄糖聚合而成;
3、维生素D属于固醇类物质,具有促进动物肠道对钙磷的吸收,调节钙磷平衡的作用。
【详解】A、蔬菜中含有有机化合物和无机化合物,这些化合物都是由化学元素组成的,A不符合题意;
B、维生素D能够促进动物肠道对钙磷的吸收,调节钙磷的平衡,有助于宝宝骨骼健康,促进骨骼发育,B符合题意;
C、无糖饼干没有甜味,但饼干中含有淀粉,淀粉属于多糖,糖尿病患者不可随意食用,C不符合题意;
D、人体细胞中的核酸有两类,没有特殊核酸,且××稀有核酸口服液还需要经过消化才能吸收,不能以核酸的形式被吸收,D不符合题意。
故选B。
12. 下图为细胞膜的亚显微结构模式图,下列说法正确的是( )
A. 人—鼠细胞融合实验中,利用荧光标记人细胞表面的③,证明了细胞膜具有流动性
B. 细胞膜表面存在糖蛋白和糖脂,称为糖被
C. 细胞膜的功能特性与④有关,膜的功能越复杂,④的种类和含量越多
D. 病毒能够入侵人细胞说明该细胞膜已经丧失了控制物质进出的能力
【答案】C
【解析】
【分析】1、细胞膜的功能是:将细胞与外界环境分隔开,控制物质出入细胞的作用是相对的,进行细胞间的信息交流。
2、生物病毒是一类个体微小,结构简单,只含单一核酸(DNA或RNA),必须在活细胞内寄生并以复制方式增殖的非细胞型微生物。
3、题图分析,图示为细胞膜的流动镶嵌模型,①代表的是多糖,②代表的是蛋白质,③代表的是磷脂双分子层,④代表的是蛋白质。
【详解】A、人一鼠细胞融合实验中,利用荧光标记了人细胞表面的②蛋白质,证明了细胞膜具有流动性,A错误;
B、细胞膜表面存在糖蛋白和糖脂,细胞膜表面的多糖称为糖被,B错误;
C、④为蛋白质,蛋白质在细胞膜功能方面起重要作用,因此功能越复杂,蛋白质种类和数量就越多,C正确;
D、病毒能够侵入细胞说明细胞膜的控制作用是相对的,但并不意味着细胞膜失去了控制物质进出的能力,D错误。
故选C。
13. 骆驼是被称为“沙漠之舟”的哺乳动物,驼峰里贮存着脂肪,其可在食物缺乏时,分解供能。下列关于脂质的叙述,错误的是( )
A. 相同质量的脂肪和糖原氧化分解时产生水最多的是脂肪
B. 骆驼长时间不吃食物而引起的机体供能不足时,脂肪可以转化为糖类
C. 磷脂存在于所有的细胞中,其水解产物中有甘油和脂肪酸
D. 骆驼脂肪,熔点高,常温下呈固态,是由1分子甘油和三分子长短相同的脂肪酸反应形成
【答案】D
【解析】
【分析】组成脂质的化学元素主要是C、H、O,有些脂质还含有P和N,细胞中常见的脂质有:(1)脂肪:是由三分子脂肪酸与一分子甘油发生反应而形成的,作用:①细胞内良好的储能物质;②保温、缓冲和减压作用。(2)磷脂:构成膜(细胞膜、核膜、细胞器膜)结构的重要成分。(3)固醇:维持新陈代谢和生殖起重要调节作用,分为胆固醇、性激素、维生素D等。
【详解】A、相同质量的脂肪和糖原相比,脂肪中C、H比例高,氧含量少,故氧化分解时产生水最多的是脂肪,A正确;
B、糖类和脂肪在一定条件下可以相互转化,骆驼长时间不吃食物而引起的机体供能不足时,脂肪可以转化为糖类,B正确;
C、所有细胞都有细胞膜,而磷脂是构成细胞膜的组分之一,故磷脂存在于所有的细胞中。磷脂是由甘油、脂肪酸、磷酸等分子构成,故磷脂的水解产物中有甘油和脂肪酸,C正确;
D、大多数动物脂肪含有饱和脂肪酸,熔点高,常温下呈固态,是由1分子甘油和三分子长短不同的脂肪酸反应形成,D错误。
故选D。
14. 以碳链为基本骨架的小分子单体能构成许多不同的多聚体,模式图如下。有关说法正确的是( )
A. 若图中单体表示氨基酸,则形成长链时不是所有氨基和羧基都参与脱水缩合
B. 若图中多聚体为DNA,则参与其构成的脱氧核糖有4种
C. 若图中S1、S2、S3、S4……是同一种单体,则该多聚体可以表示脂肪
D. 若图中多聚体为多糖,则构成它的单体一定是葡萄糖
【答案】A
【解析】
【分析】多糖、蛋白质、核酸等生物大分子都是由许多基本组成单位(单体)连接而成,其中多糖的单体是单糖,蛋白质的单体是氨基酸,核酸的单体是核苷酸。
【详解】A、若图中单体表示氨基酸,并非形成此长链时所有氨基和羧基都参与脱水缩合,R基中的一般不参与,A正确;
B、若图中多聚体为DNA,则参与其构成的脱氧核苷酸有4种,脱氧核糖只有一种,B错误;
C、脂肪是由甘油和脂肪酸组成的,若图中S1、S2、S3、S4……是同一种单体,则该多聚体不可以表示脂肪,C错误;
D、若图中多聚体为多糖,则构成它的单体不一定是葡萄糖,比如几丁质单体不是葡萄糖,而是乙酰葡萄糖胺,D错误。
故选A。
15. 采摘后的香蕉果实在自然成熟过程中,淀粉、葡萄糖的含量变化如下图所示。将不同成熟阶段的果实去皮并研磨成匀浆后检测,下列叙述正确的是( )
A. 将双缩脲试剂A液与B液等量混合后加入果实匀浆可检测是否含蛋白质
B. 若要鉴定第15d果实的活细胞中是否含有脂肪,不需要用显微镜观察
C. 将第10d的果实匀浆与碘液混合后会出现蓝色反应
D. 第15d的果实匀浆中加入斐林试剂甲液,再加入乙液,水浴加热后出现砖红色沉淀
【答案】C
【解析】
【分析】物质鉴定类实验原理:(1)淀粉的鉴定:与碘液混合后呈现蓝色;(2)蛋白质的鉴定:加入双缩脲试剂A液创造碱性环境后,再加入B液呈现紫色;(3)脂肪的鉴定:方法一,切片法,观察活细胞中的脂肪颗粒,可以对生物材料切片后加入苏丹Ⅲ染液后,用显微镜观察到橘黄色脂肪颗粒;方法二,匀浆法,将生物材料研磨成匀浆,直接加入苏丹Ⅲ染液,无需显微镜直接肉眼观察匀浆成橙黄色;(4)还原糖的鉴定:等量加入斐林试剂的甲液和乙液后产生砖红色沉淀。
【详解】A、若要检测果实匀浆中的蛋白质,应先加入双缩脲试剂的A液,创造碱性环境,再加入B液,观察是否呈现紫色,A错误;
B、若要鉴定第15天的果实活细胞是否含有脂肪,需要观察到活细胞中的脂肪颗粒,那就需要用切片法,结合显微镜进行观察,B错误;
C、第10天的果实匀浆淀粉含量较高,与碘液混合后会出现蓝色反应,C正确;
D、若第15天的果实匀浆含葡萄糖,检测时应该同时加入斐林试剂的甲液和乙液,并进行水浴加热,溶液呈砖红色,D错误。
故选C。
16. 科学家对生物膜结构的探索经历了漫长的历程,下列有关说法正确的是( )
A. 辛格和尼科尔森提取哺乳动物成熟的红细胞脂质铺展成的单分子层是红细胞表面积2倍
B. 丹尼利和戴维森根据细胞质膜张力研究,推测细胞膜除含脂质分子外,可能附有蛋白质
C. 罗伯特森在电镜下观察到细胞膜呈清晰的亮-暗-亮二层结构
D. 欧文顿对植物细胞通透性研究实验,推测细胞膜是由磷脂组成
【答案】B
【解析】
【分析】生物膜结构的探索历程:(1)19世纪末,欧文顿发现凡是可以溶于脂质的物质,比不能溶于脂质的物质更容易通过细胞膜进入细胞,于是他提出:膜是由脂质组成的。(2)20世纪初,科学家第一次将膜从哺乳动物的红细胞中分离出来,化学分析表明,膜的主要成分是脂质和蛋白质。(3)1925年,两位荷兰科学家用丙酮从人的红细胞中提取脂质,在空气-水的界面上铺展成单分子层,测得单分子层的面积恰为红细胞表面积的2倍。由此他们得出的结论是细胞膜中的脂质分子排列为连续的两层。(4)1959年,罗伯特森在电镜下看到了细胞膜清晰的暗-亮-暗的三层结构,并大胆地提出生物膜的模型是所有的生物膜都由蛋白质-脂质-蛋白质三层结构构成,电镜下看到的中间的亮层是脂质分子,两边的暗层是蛋白质分子,他把生物膜描述为静态的统一结构。(5)1970年,科学家用荧光标记的小鼠细胞和人细胞融合的实验,以及相关的其他实验证据表明细胞膜具有流动性。(6)1972年,辛格和尼科尔森提出的流动镶嵌模型为大多数人所接受。
【详解】A、辛格和尼科尔森提出的流动镶嵌模型为大多数人所接受,A错误;
B、科学家丹尼利和戴维森发现细胞的表面张力明显低于“油—水”界面的表面张力,推测细胞膜除含脂质分子外,可能还附有蛋白质,B正确;
C、罗伯特森在电镜下看到了细胞膜清晰的暗—亮—暗的三层结构,提出了所有的细胞膜都由蛋白质—脂质—蛋白质三层结构构成的细胞膜模型假说,C错误;
D、欧文顿对植物细胞的通透性进行了大量实验,通过实验现象最终推测,细胞膜是由脂质组成的,D错误。
故选B。
第II卷(本卷共计60分)
二.非选择题:(共60分)
17. 为探究玉米籽粒发芽过程中一些有机物含量的变化,研究小组利用下列供选材料用具进行了实验。材料用具:玉米籽粒;斐林试剂,双缩脲试剂,碘液,缓冲液,淀粉,淀粉酶等;研钵,水浴锅,天平,试管,滴管,量筒,容量瓶,显微镜,玻片,酒精灯等。请回答下列问题:
(1)为了检测玉米籽粒发芽过程中蛋白质(肽类)含量变化,在不同发芽阶段玉米提取液中,分别加入__________试剂,通过比较颜色变化来确定含量的变化。该实验需要选用的器具有__________(填序号)。
①试管 ②滴管 ③量筒 ④酒精灯 ⑤显微镜
若要判断玉米籽粒中是否有脂肪,应用__________染液,并用__________洗去浮色,制成装片后在显微镜下细胞内观察是否有__________色液滴。
(2)为了检测玉米籽粒发芽过程中淀粉含量变化,将不同发芽阶段的玉米籽粒纵切,滴加__________,进行观察。结果显示,胚乳呈蓝色块状,且随着发芽时间的延长,蓝色块状物变小。由此可得出的结论是______________。
(3)为了验证上述蓝色块状物变小是淀粉酶(淀粉酶可以催化淀粉水解成麦芽糖)作用的结果,设计了如下实验:在 1~4 号试管中分别加入相应的提取液和溶液(如下图所示),40℃温育30min后,分别加入斐林试剂并60℃水浴加热,观察试管内颜色变化。请继续以下分析:
①设置试管1作为对照,其主要目的是__________。
②试管2中应加入的 X 是__________的提取液。
③预测试管 3 中的颜色变化是__________。
【答案】(1) ①. 双缩脲 ②. ①②③ ③. 苏丹 Ⅲ ④. (体积分数)50%的酒精 ⑤. 橘黄色
(2) ①. 碘液 ②. 玉米发芽过程中胚乳的淀粉逐渐减少
(3) ①. ①排除用于实验的淀粉溶液中含有还原性糖 ②. ②发芽前玉米 ③. ③蓝色→砖红色
【解析】
【分析】生物组织中化合物的鉴定:(1)斐林试剂可用于鉴定还原糖,在水浴加热的条件下,产生砖红色沉淀。(2)蛋白质可与双缩脲试剂产生紫色反应。(3)脂肪可用苏丹Ⅲ染液鉴定,呈橘黄色。(4)淀粉遇碘液变蓝。
【小问1详解】
检测蛋白质或多肽应该用双缩脲试剂,两者反应产生紫色物质;该实验需要用量筒量一定量的蛋白质溶液、双缩脲试剂A液,需要用滴管滴加双缩脲试剂B液,但是该实验不需要加热,也不需要显微镜观察,故选①②③;若要判断玉米籽粒中是否有脂肪,应用苏丹III染液,并用体积分数50%的酒精洗去浮色,制成装片后在显微镜下细胞内观察是否有橘黄色液滴。
【小问2详解】
检测淀粉应该用碘液,两者反应呈蓝色;胚乳呈现蓝色块状,说明胚乳含有大量的淀粉,而随着时间的延长,蓝色块状变小了,说明玉米发芽的过程中胚乳的淀粉逐渐减少了。
【小问3详解】
①该实验的目的是验证上述蓝色块状物变小是淀粉酶的作用,在淀粉酶的作用下淀粉水解产生了还原糖,还原糖用斐林试剂检测会出现砖红色沉淀。1号试管加的是缓冲液和淀粉,作为对照试验,其可以排除用于实验的淀粉溶液中含有还原糖。
②根据单一变量原则,1号试管加的是缓冲液作为对照,3号、4号实验组分别加了发芽玉米提取液、淀粉酶溶液,则2号试管加的X溶液应该是发芽前玉米提取液。
③3号试管发芽玉米提取液中含有淀粉酶,催化淀粉水解产生了还原糖,因此其颜色由蓝色变成了砖红色。
18. 水的功能有很多,没有水就没有生命;无机盐虽然含量不多,但是当某些无机盐缺乏时,生命活动难以正常进行。请回答下列问题:
(1)随着气温下降,冬小麦细胞中自由水与结合水含量的比值____,抗寒能力____;刚收获的小麦种子放在阳光下晒干,重量会减轻,这个过程损失的水分主要是____,当把种子晒干后放在试管中点燃,直至燃成灰烬,此灰烬主要是____。
(2)青萝卜甜脆多汁,是由于含水量较高,糖等多种物质溶解于水中,说明细胞中的水的功能为____;在青萝卜生长发育过程中,需要供给足够的营养,如果钾供应不足,叶片边缘变褐色,肉质根不能正常膨大,这说明无机盐具有____的功能。
(3)某地种植的水稻经常出现白苗病,农业科技人员对此病的病因提出了两种观点。观点一:是土壤中缺锌引起的,理由是锌是许多酶的活化剂,缺锌导致与叶绿素合成有关酶的活性降低,使叶片失绿。观点二:是土壤中缺镁引起的,理由是镁是____的组成元素,缺镁将导致其不能形成,使叶片失绿。为探究上述观点的正确性,某同学利用三组长势相同的正常水稻幼苗进行了如下实验。
注:全素培养液就是含有植物所需的全部的大量元素和微量元素的培养液。
①请将探究实验设计补充完整,C组添加的培养液为____。
②预测实验结果与结论:
A组的水稻幼苗正常生长。
若B组水稻幼苗表现出白苗病、C组正常生长,则说明观点一正确;
若____,则说明观点二正确;
若B组和C组均正常生长,则说明观点一和二都不正确;
若B组和C组均不能正常生长,则说明观点一和二都正确。
③若实验证明水稻白苗病是由缺锌引起的,从科学研究的严谨角度出发,为进一步验证该观点正确,还应增加的实验步骤是____,然后在相同条件下培养一段时间。预期实验结果为水稻幼苗恢复正常生长。
【答案】(1) ①. 变小 ②. 增强 ③. 自由水 ④. 无机盐
(2) ①. 作为良好溶剂 ②. 维持细胞和生物体的正常生命活动
(3) ①. 叶绿素 ②. 缺镁培养液 ③. B组正常生长、C组表现白苗病 ④. 向已出现白苗病的B组幼苗补充含锌的培养液(适量的锌盐)
【解析】
【分析】1、水在细胞内以自由水与结合水的形式存在,结合水是细胞的重要组成成分,自由水是细胞内良好的溶剂,许多化学反应必须溶解在水中才能进行,自由水是化学反应的介质,自由水还参与细胞内的化学反应,自由水的自由流动,对于运输营养物质和代谢废物具有重要作用,自由水与结合水的比值越高,细胞新陈代谢越旺盛。
2、该实验为探究性实验,实验的自变量是培养液中矿质元素的不同,因变量是冬小麦幼苗生长发育状况。
【小问1详解】
随着气温下降,冬小麦细胞中自由水减少,结合水增加,自由水与结合水含量的比值变小,细胞代谢减弱,抗寒能力增强。将种子晒干,损失的水分主要是自由水。
植物中主要含有有机物和无机物,有机物如淀粉、脂肪、蛋白质等,易燃烧,燃烧后变成水、二氧化碳。无机盐是不能够燃烧的,所以小麦种子燃烧后,剩下的灰烬主要是无机盐。
【小问2详解】
青萝卜甜脆多汁,是由于含水量较高,糖等多种物质溶解于水中。所以水的功能是细胞中良好的溶剂。
钾供应不足,叶片边缘变褐色,肉质根不能正常膨大,这说明无机盐具有维持细胞和生物体的正常生命活动的功能。
【小问3详解】
观点二:是土壤中缺镁引起的,理由是镁是叶绿素的组成元素之一,缺乏将导致叶绿素不能形成,使叶片失绿。
C组添加的培养液为缺镁培养液。
如果白苗病形成是由缺乏元素引起的,在全素培养液中将会正常生长;若只是缺锌引起的,则B组表现白苗病、C组正常生长(即观点一正确、观点二错误);若只是缺镁引起的,则B组正常生长、C组表现白苗病(即观点一错误,观点二正确);若不是由于缺锌和缺镁引起的,则B组和C组均能正常生长(即观点一和二都不正确);若是由于缺锌和缺镁引起的,则B组和C组均表现白苗病(即观点一和二都正确)。
若实验证明白苗病是由缺锌引起的,为进一步验证该观点是正确的,可向已出现白苗病的B组幼苗补充含锌的培养液(适量的锌盐),在相同条件下培养一段时间。若B组幼苗白苗病病症消失,正常生长,则可进一步证明白苗病是由缺锌引起的。
19. 下图甲是某核苷酸链示意图,图乙为某致病细菌分泌外毒素,对小鼠和人体有很强的毒性,可引起流涎、呕吐、便血、痉挛等以致死亡。该外毒素为环状肽。图丙是三种多糖结构示意图,回答问题。
(1)图甲中2的名称是___,4的中文名称是___,将图甲中的核苷酸链彻底水解,能得到___种产物,此核苷酸链与细胞中另一种核酸相比较,其特有的化学成分是___。
(2)图乙化合物是由___个氨基酸通过脱水缩合过程形成的。
(3)图乙中结构A代表___,B代表___。
(4)图丙中的三种物质都是由许多单糖连接而成的,该单糖是___;除了以上三种多糖外___也是一种多糖,可以用于制作人造皮肤等。
【答案】(1) ①. 脱氧核糖 ②. 胞嘧啶脱氧(核糖)核苷酸 ③. 6 ④. 脱氧核糖和胸腺嘧啶 (2)7
(3) ①. 肽键 ②. R基
(4) ①. 葡萄糖 ②. 几丁质
【解析】
【分析】图甲含有碱基T,属于脱氧核苷酸链,其中1为磷酸,2为脱氧核糖,3为含氮碱基(胞嘧啶),4为胞嘧啶脱氧核苷酸,5为脱氧核苷酸链片段。
分析图乙:该图是某致病细菌分泌的外毒素的结构简式,其中A是氨基酸脱水缩合过程中形成的肽键,图中该物质含有7个肽键;B表示R基团,图中的R基共7个,因此是由7个氨基酸脱水缩合形成的环状七肽。
分析图丙:三者均为多糖。
【小问1详解】
图甲含有碱基T,属于脱氧核苷酸链,图甲中2的名称是脱氧核糖;3为含氮碱基为胞嘧啶(C),因此4的中文名称是胞嘧啶脱氧核苷酸;图甲中含有四种碱基,因此图甲中的核苷酸链彻底水解,能得到的产物有磷酸、脱氧核糖、胞嘧啶(C)、鸟嘌呤(G)、腺嘌呤(A)、胸腺嘧啶(T),共6种;细胞中另一种核酸为RNA,其成分有磷酸、核糖、胞嘧啶(C)、鸟嘌呤(G)、腺嘌呤(A)、尿嘧啶(U),因此脱氧核苷酸链特有的化学成分是脱氧核糖和胸腺嘧啶(T)。
【小问2详解】
图乙中化合物的R基共7个,由7个氨基酸脱水缩合形成的环状七肽。
【小问3详解】
图乙是某致病细菌分泌的外毒素的结构简式,其中A是氨基酸脱水缩合过程中形成的肽键,图中该物质含有7个肽键;B表示R基团。
【小问4详解】
图丙都是多糖,淀粉、纤维素和糖原都是由葡萄糖构成的。几丁质也是一种多糖,可以用于制作人造皮肤等。
20. 如图是显微镜下观察到的几种细胞或组织图像(A为口腔上皮细胞,B为蓝细菌,C为小麦叶肉细胞,D中细胞取自猪的血液,E为细菌细胞),请据图回答下列问题:
(1)科学家依据___________________将细胞分为原核细胞和真核细胞。
(2)图中属于原核细胞的是________(填字母),此类细胞的DNA主要存在于________中。能表示生命系统个体层次的是________(填字母)。
(3)在上述五种细胞中,它们都有的结构有________、细胞质、核糖体和遗传物质DNA,这体现了不同类细胞之间的统一性。
(4)由于蓝细菌和小麦叶肉细胞都能进行光合作用,因而属于自养生物,蓝细菌能进行光合作用是因为其含有___(色素)。
【答案】(1)有无以核膜为界限的细胞核
(2) ①. BE ②. 拟核 ③. BE
(3)细胞膜 (4)叶绿素和藻蓝素
【解析】
【分析】原核细胞和真核细胞相比,最主要的区别是没有核膜包围的细胞核。原核细胞没有染色体,有一个环状的DNA分子,其所在区域叫拟核。原核细胞只有一种细胞器(核糖体)。
【小问1详解】
科学家依据有无以核膜为界限的细胞核将细胞分为原核细胞和真核细胞。
【小问2详解】
原核细胞没有被核膜包被的成形的细胞核,没有核膜、核仁和染色质,没有复杂的细胞器(只有核糖体一种细胞器),图中属于原核细胞的是B蓝细菌、E细菌,此类细胞的DNA主要存在于拟核中;能表示生命系统个体层次的是B、E,它们是单细胞生物。
【小问3详解】
真核细胞和原核细胞的统一性体现在都有:细胞膜、细胞质、核糖体和遗传物质DNA。
【小问4详解】
由于蓝细菌和小麦叶肉细胞都能进行光合作用,因而属于自养生物,蓝细菌能进行光合作用是因为其含有叶绿素和藻蓝素,能自己制造有机物,是自养型生物。离子
NH4+
K+
Mg2+
SO42-
Zn2+
PO43-
Ca2+
浓度(ml/L)
2
1
0.25
1.2
1
1
0.8
组别
培养液
实验处理
观察指标
A
全素培养液
相同且适宜条件下培育相同的一段时间
幼苗的生长发育状况
B
缺锌培养液
C
?
相关试卷
这是一份广东省深圳市盐田区深圳市盐田高级中学2024-2025学年高一上学期11月期中考试生物试题,文件包含参考答案docx、广东省深圳市盐田区深圳市盐田高级中学2024-2025学年高一上学期11月期中考试生物试题docx、答题卡docx等3份试卷配套教学资源,其中试卷共10页, 欢迎下载使用。
这是一份广东省深圳市高级中学高中园2024-2025学年高一上学期期中测试生物试卷,共7页。试卷主要包含了考试结束,监考人员将答题卡收回等内容,欢迎下载使用。
这是一份广东省深圳市盐田区深圳市盐田高级中学2024-2025学年高二上学期11月期中生物试题,文件包含1111新2024-2025学年高二生物第一学期期中考试docx、1111新2024-2025学年高二生物第一学期期中考试pdf、111新2024-2025学年高二生物第一学期期中卷参考答案docx、111新2024-2025第一学期高二期中生物考试卡-答题卡docx等4份试卷配套教学资源,其中试卷共20页, 欢迎下载使用。

