湖南省邵阳市第七中学2024-2025学年高二上学期期中考试生物试题
展开
这是一份湖南省邵阳市第七中学2024-2025学年高二上学期期中考试生物试题,文件包含精品解析湖南省邵阳市第七中学2024-2025学年高二上学期期中考试生物试题原卷版docx、精品解析湖南省邵阳市第七中学2024-2025学年高二上学期期中考试生物试题解析版docx等2份试卷配套教学资源,其中试卷共23页, 欢迎下载使用。
一、单选题(本题共12小题,每小题2分,共24分,在每小题给出的四个选项中,只有一项是符合题目要求的)
1. 口腔上皮细胞所处的细胞外液是( )
A. 唾液B. 组织液C. 血浆D. 淋巴
【答案】B
【解析】
【分析】细胞外液是细胞生活的液体环境,又叫内环境,包括血浆、组织液和淋巴,不同的细胞生活的液体环境不同。
【详解】A、唾液不属于细胞外液,A错误;
B、口腔上皮细胞所处的细胞外液是组织液,B正确;
C、血浆是血细胞所处的细胞外液,C错误;
D、淋巴液是淋巴细胞生活的液体环境,D错误。
故选B。
2. 下列关于内环境及稳态的叙述,正确的是( )
A. 血浆蛋白、载体蛋白、消化酶均不属于内环境的成分
B. 人体细胞产生的二氧化碳是废物,不参与维持内环境稳态
C. 内环境主要包括血液、组织液和淋巴液
D. 过敏反应引起血管壁通透性增加,会导致组织水肿
【答案】D
【解析】
【分析】1、体液包括细胞内液(约占2/3)、细胞外液(约占1/3,主要包括血浆、组织液、淋巴液)。
2、内环境:由细胞外液构成的液体环境,包括血浆、组织液和淋巴液等。内环境是体内细胞生活的直接环境。
3、稳态是正常机体通过调节作用,使各个器官、系统协调活动,共同维持内环境的相对稳定状态。内环境稳态是机体进行生命活动的必要条件,其稳态的调节机制是神经—体液—免疫调节网络。
【详解】A、血浆蛋白属于内环境的成分,而载体蛋白、消化酶不属于内环境的成分,A错误;
B、人体细胞产生的二氧化碳是废物,但也参与维持内环境稳态,CO2可以参与机体的体液调节,如含CO2较多的血液可以对呼吸中枢形成有效刺激,使呼吸加深加快,B错误;
C、内环境主要包括血浆、组织液和淋巴液,C错误;
D、过敏反应引起血管壁通透性增加,血浆的部分成分进入组织液,会导致组织水肿,D正确。
故选D。
3. 下列属于条件反射的是( )
A. 食物进入口腔引起胃液分泌
B. 司机看见红色交通信号灯踩刹车
C. 打篮球时运动员大汗淋漓
D. 新生儿吸吮放入口中的奶嘴
【答案】B
【解析】
【分析】非条件反射是指人生来就有的先天性反射,是一种比较低级的神经活动,由大脑皮层以下的神经中枢(如脑干、脊髓)参与即可完成;条件反射是人出生以后在生活过程中逐渐形成的后天性反射,是在非条件反射的基础上,在大脑皮层参与下完成的,是高级神经活动的基本方式。
【详解】A、食物进入口腔引起胃液分泌是人类先天就有的反射,不需要经过大脑皮层,因此属于非条件反射,A错误;
B、司机看到红灯刹车这一反射是在实际生活中习得的,因此受到大脑皮层的控制,属于条件反射,B正确;
C、运动时大汗淋漓来增加散热,这是人类生来就有的反射,属于非条件反射,C错误;
D、新生儿吸吮放入口中的奶嘴是其与生俱来的行为,该反射弧不需要大脑皮层参与,因此属于非条件反射,D错误。
故选B。
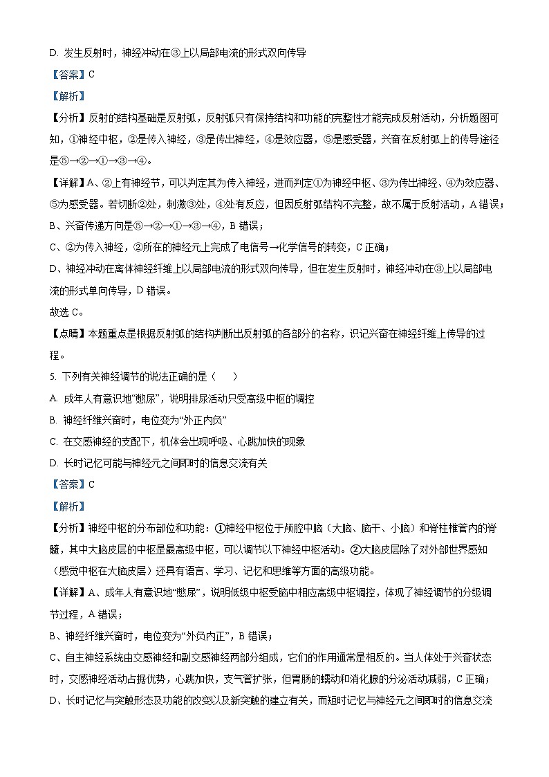
4. 如图为人体的某反射弧模式图,请据图判断下列叙述正确的是
A. 若切断②处,刺激③处,④处仍能出现反射活动
B. 兴奋传递方向是④→③→①→②→⑤
C. ②所在的神经元上,完成了电信号→化学信号的转变
D. 发生反射时,神经冲动在③上以局部电流的形式双向传导
【答案】C
【解析】
【分析】反射的结构基础是反射弧,反射弧只有保持结构和功能的完整性才能完成反射活动,分析题图可知,①神经中枢,②是传入神经,③是传出神经,④是效应器,⑤是感受器,兴奋在反射弧上的传导途径是⑤→②→①→③→④。
【详解】A、②上有神经节,可以判定其为传入神经,进而判定①为神经中枢、③为传出神经、④为效应器、⑤为感受器。若切断②处,刺激③处,④处有反应,但因反射弧结构不完整,故不属于反射活动,A错误;
B、兴奋传递方向是⑤→②→①→③→④,B错误;
C、②为传入神经,②所在的神经元上完成了电信号→化学信号的转变,C正确;
D、神经冲动在离体神经纤维上以局部电流的形式双向传导,但在发生反射时,神经冲动在③上以局部电流的形式单向传导,D错误。
故选C。
【点睛】本题重点是根据反射弧的结构判断出反射弧的各部分的名称,识记兴奋在神经纤维上传导的过程。
5. 下列有关神经调节的说法正确的是( )
A. 成年人有意识地“憋尿”,说明排尿活动只受高级中枢的调控
B. 神经纤维兴奋时,电位变为“外正内负”
C. 在交感神经的支配下,机体会出现呼吸、心跳加快的现象
D. 长时记忆可能与神经元之间即时的信息交流有关
【答案】C
【解析】
【分析】神经中枢的分布部位和功能:①神经中枢位于颅腔中脑(大脑、脑干、小脑)和脊柱椎管内的脊髓,其中大脑皮层的中枢是最高级中枢,可以调节以下神经中枢活动。②大脑皮层除了对外部世界感知(感觉中枢在大脑皮层)还具有语言、学习、记忆和思维等方面的高级功能。
【详解】A、成年人有意识地“憋尿”,说明低级中枢受脑中相应高级中枢调控,体现了神经调节的分级调节过程,A错误;
B、神经纤维兴奋时,电位变为“外负内正”,B错误;
C、自主神经系统由交感神经和副交感神经两部分组成,它们的作用通常是相反的。当人体处于兴奋状态时,交感神经活动占据优势,心跳加快,支气管扩张,但胃肠的蠕动和消化腺的分泌活动减弱,C正确;
D、长时记忆与突触形态及功能改变以及新突触的建立有关,而短时记忆与神经元之间即时的信息交流有关,D错误。
故选C。
6. 下图为某健康人的血糖变化情况,此人在13时前仅进食了早餐。下列叙述正确的是( )
A. A点时,体内胰岛A细胞分泌的胰高血糖素增加
B. B点时,体内胰岛A细胞分泌的胰高血糖素增加
C. C点时,血糖浓度接近基础血糖水平,没有相关激素调节
D. C点时,肝糖原和肌糖原正在水解,补充血糖
【答案】B
【解析】
【分析】据图分析,某健康人早饭后的血糖变化情况,A点时,进食后由于食物的消化吸收,血糖的含量增加,此时胰岛素分泌增加使血糖降低;B点时,当血糖降低到一定程度后胰高血糖素分泌量又增加,使血糖含量又有所提升.胰岛素和胰高血糖素具有拮抗作用。
【详解】A、由图可知,A点时,早餐过后不久,血糖升高,胰岛B细胞分泌的胰岛素增加,而胰岛A细胞分泌的胰高血糖素减少,A错误;
B、B点时,血糖浓度较低,胰岛A细胞分泌的胰高血糖素增加以升血糖,调节血糖平衡,B正确;
C、C点时,较长时间没有外源糖,神经、体液的共同调解下,体内的肝糖原水解补充血糖,C错误。
D、C点时,体内血糖浓度低,肝糖原水解,但肌糖原不会水解,D错误。
故选B。
【点睛】
7. 动物缺乏某种激素时,可以通过饲喂法或注射法对该激素进行人为补充,下列可通过饲喂法补充的是( )
A. 生长激素、肾上腺素B. 性激素、生长激素
C. 胰岛素、甲状腺激素D. 甲状腺激素、性激素
【答案】D
【解析】
【分析】当动物体缺乏某种激素时,可以通过饲喂法和注射法对该激素进行人为补充,氨基酸衍生物类激素和脂质激素可以通过饲喂法补充,其余激素可以通过注射法补充。
【详解】ABC、生长激素、胰岛素的化学本质是蛋白质,蛋白质类的激素被饲喂会被消化道内的消化酶分解为氨基酸被吸收,而失去了其原有的功能,故不能通过饲喂法补充,ABC错误;
D、 甲状腺激素的本质是氨基酸衍生物、性激素的本质是固醇,都可用“饲喂法”补充,不会在消化道内分解,D正确。
故选D。
8. 下列关于人体免疫的叙述,正确的是
A. 巨噬细胞只参与人体特异性免疫反应
B. 浆细胞分泌的抗体能特异性识别抗原
C. 辅助性T细胞只参与细胞免疫,不参与体液免疫
D. 二次免疫的特点是更快、更强,原因主要是记忆细胞会快速产生抗体
【答案】B
【解析】
【分析】
【详解】A、巨噬细胞既能参与人体非特异性免疫反应,也能参与人体的特异性免疫,A错误;
B、浆细胞分泌的抗体能特异性识别抗原,B正确;
C、辅助性T细胞既参与细胞免疫,也参与体液免疫,C错误;
D、二次免疫的特点是更快、更强,原因主要是记忆细胞会快速增殖分化产生浆细胞,浆细胞产生大量的抗体,D错误。
故选B。
【点睛】二次免疫的特点是更快、更强,原因主要是记忆细胞会快速增殖分化产生浆细胞,浆细胞产生大量的抗体。
9. 有一种疾病被称为重症肌无力,病人神经肌肉接头处的乙酰胆碱受体被当作抗原而受到攻击,致使神经冲动传递速率低下、病人肌无力,其发病机理与哪种病最为相似( )
A. 系统性红斑狼疮B. 艾滋病
C. 过敏反应D. 骨质疏松症
【答案】A
【解析】
【分析】由于免疫系统异常敏感、反应过度,“敌我不分”地将自身物质当作外来异物进行攻击而引起的,这类疾病就是自身免疫病,如重症肌无力、系统性红斑狼疮,类风湿性心脏病等。“重症肌无力”的病因是病人免疫系统将自身的神经与肌肉接头处的乙酰胆碱受体当做抗原物质进行攻击引起的,属于自身免疫病;过敏反应是指已产生免疫的机体,在再次接受相同的抗原时所发生的组织损伤或功能紊乱。
【详解】A、系统性红斑狼疮是由于免疫系统异常敏感、反应过度,“敌我不分”地将自身物质当作外来异物进行攻击而引起的,属于自身免疫病,A正确;
B、艾滋病是一种免疫缺陷病,又叫获得性免疫缺陷综合症,是由人类免疫缺陷病毒(HIV)引起的,死亡率极高,B错误;
C、过敏反应是指已产生免疫的机体,在再次接受相同的抗原时所发生的组织损伤或功能紊乱,属于免疫功能过强导致的,C错误;
D、骨质疏松症为缺钙引起的,不属于自身免疫病,D错误。
故选A。
10. 下列关于激素、抗体、酶和神经递质的叙述,正确的是( )
A. 激素、抗体、酶的化学本质都是蛋白质
B. 激素、酶、神经递质均在细胞外发挥作用后被分解
C. 激素和神经递质都可在细胞之间传递信息
D. 激素和抗体都具有特异性,都只能作用于特定的靶细胞
【答案】C
【解析】
【分析】酶是活细胞产生的,在细胞内外都起作用,酶绝大多数是蛋白质,少数是RNA。神经递质是指神经末梢释放的特殊化学物质,它能作用于支配的神经元或效应器细胞膜上的受体,从而完成信息传递功能。浆细胞产生的抗体与相应的抗原发生特异性结合。
【详解】A、抗体的化学本质是蛋白质,绝大多数酶的化学本质是蛋白质,少数是RNA,部分激素的化学本质是蛋白质,A错误;
B、激素、神经递质均能对相应的作用细胞发挥作用并在发挥作用后被分解或被转移,而酶只要条件适宜在细胞外也可发挥催化作用,但起作用后也不被灭活,B错误;
C、激素和神经递质作为信息分子,都可在细胞之间传递信息,C正确;
D、激素和抗体都具有特异性,激素只能作用于特定的靶细胞,而抗体能与相应的抗原发生特异性结合,D错误。
故选C。
11. 下列有关植物激素的叙述,错误的是( )
A. 生长素和细胞分裂素在促进细胞分裂时起协同作用
B. 用适宜浓度赤霉素处理休眠的种子可促进种子萌发
C. 黄瓜茎段的脱落酸与赤霉素的比值较低时,有利于分化形成雄花
D. 在促进根、茎两种器官生长时,茎是对生长素更敏感的器官
【答案】D
【解析】
【分析】1、赤霉素合成部位主要是未成熟的种子,幼根和幼芽,主要作用是促进细胞长,从而引起植株增高;促进种子萌发和果实发育。
2、脱落酸合成部位是根冠、萎蔫的叶片等,分布在将要脱落的器官和组织中含量多。主要作用是抑制细胞分裂、促进叶和果实的衰老和脱落。
3、细胞分裂素合成部位主要是根尖,主要作用是促进细胞分裂。
【详解】A、生长素主要促进细胞核的分裂,而细胞分裂素主要促进细胞质的分裂,二者协同促进细胞分裂的完成,A正确;
B、赤霉素能促进种子的萌发,打破种子的休眠,用适宜浓度的赤霉素处理休眠的种子可促进种子萌发,B正确;
C、黄瓜茎段的脱落酸与赤霉素的比值较高利于分化形成雌花,比例较低有利于分化形成雄花,C正确;
D、在促进根、茎两种器官生长时,根是对生长素更敏感的器官,D错误。
故选D。
12. 自然界中,植物开花需要光信息刺激,当日照时间达到一定长度时,植物才能开花,下列叙述错误的是 ( )
A. 植物对日照时间的感知跟光敏色素有关,与植物激素无关
B. 该现象说明信息的来源可以是外界环境
C. 日照时间对植物开花的调节本质上是对基因程序性表达的调控
D. 可以通过人为控制光照时间达到使花卉分批上市的目的
【答案】A
【解析】
【分析】光对植物生长发育的调节:
1、光作为一种信号,影响、调控植物生长、发育的全过程。
2、植物能够对光作出反应的原因:
(1)植物可以感知光信号。
(2)植物具有能够接受光信号的分子,光敏色素是其中的一种。
(3)光敏色素是一类蛋白质,分布在植物各个部位,其中在分生组织的细胞内比较丰富。
3、植物对光作出反应的过程在受到光照射时,光敏色素的结构会发生变化,这一变化的信息会经过信息传递系统传导到细胞核内,影响特定基因的表达,从而表现出生物学效应。
【详解】A、植物对日照时间的感知跟光敏色素有关,通过调节植物激素的含量影响植物开花,A错误;
B、该现象说明信息的来源(光)可以是外界环境,B正确;
C、日照时间的长短变化是环境因素,外界环境因素的变化通过影响植物的代谢进而影响植物的开花,而植物代谢的调节本质上是由基因来调控的,C正确;
D、根据题意,可以通过人为控制光照时间控制植物开花的时间,达到使花卉分批上市的目的,D正确。
故选A。
二、不定项选题(本题共4小题,每小题4分,共16分。在每小题给出的四个选项中,有的只有一项符合题目要求,有的有多项符合题目要求。全部选对得4分,选对但不全的得2分,有选错的得0分)
13. 如图为哺乳动物的某组织,其中①毛细血管壁、②红细胞、③血浆、④细胞内液、⑤组织液,据图推断下列说法正确的是( )
A. ③和⑤的成分完全相同,都是一种盐溶液
B. 葡萄糖由③到达②的过程,依靠协助扩散来完成
C. ②中的O₂进入④中被利用,至少穿过12层磷脂分子
D. ③与④相比,③中含有蛋白质而④中不含蛋白质
【答案】BC
【解析】
【分析】内环境又叫细胞外液,由血浆、组织液和淋巴组成,血浆和组织液之间可以通过毛细血管壁相互渗透,氧气和营养物质可以穿过毛细血管壁进入组织液进而进入细胞,细胞产生的二氧化碳等代谢废物穿过细胞膜进入组织液进而穿过毛细血管壁进入血浆,组织液还可以穿过毛细淋巴管壁形成淋巴,淋巴通过淋巴循环进入血浆,不同细胞生活的具体内环境不同,内环境是细胞与外界环境进行物质交换的媒介。
【详解】A、③是血浆,⑤是组织液,⑤中蛋白质含量低于③,A错误;
B、葡萄糖进入红细胞是协助扩散,B正确;
C、红细胞的氧气进入组织细胞需要穿过:红细胞一层膜,进入毛细血管壁细胞一层膜,出毛细血管细胞一层膜,进入组织细胞一层膜,进入线粒体被利用两层膜,共六层膜,12层磷脂分子层,C正确;
D、细胞内有相关的酶等蛋白质,D错误。
故选BC。
14. 下列有关神经系统的分级调节与人脑的高级功能的描述,不正确的是( )
A. 人脑的高级功能是指大脑皮层具有语言、学习、记忆和思维等功能
B. 维持身体平衡的中枢在小脑,维持生命的呼吸中枢在下丘脑
C. 婴儿不能有意识地控制排尿与大脑皮层发育不健全有关
D. 患者若S区受损则看不懂文字,若视觉中枢发生障碍则看不见文字
【答案】BD
【解析】
【分析】1、各级中枢的分布与功能:①脑:大脑皮层是调节机体活动的最高级中枢,是高级神经活动的结构基础。其上有语言、听觉、视觉、运动等高级中枢。②小脑:有维持身体平衡的中枢。③脑干:有许多重要的生命活动中枢,如心血管中枢、呼吸中枢等。④下丘脑:有体温调节中枢、渗透压感受器(水平衡中枢)、血糖平衡调节中枢,是调节内分泌活动的总枢纽。⑤脊髓:调节躯体运动的低级中枢。
2、低级神经中枢受高级神经中枢的控制。
【详解】A、大脑皮层具有语言、学习、记忆和思维等高级功能,A正确;
B、维持身体平衡的中枢在小脑,维持生命的呼吸中枢在脑干,B错误;
C、排尿的高级中枢是大脑皮层,婴儿不能有意识地控制排尿与大脑皮层发育不健全有关,C正确;
D、患者若S区受损则不能讲话,若视觉中枢发生障碍则看不见文字,D错误。
故选BD。
15. 如下图①~④表示甲刺激所引起的调节过程,乙表示参与调节的重要器官,下列有关叙述正确的是
A. 图中乙表示下丘脑,②过程主要通过血液循环实现
B. 若甲刺激血糖浓度升高,则“甲刺激→乙→胰岛”过程属于体液调节
C. 若甲刺激为寒冷条件,则“甲刺激→乙→垂体→甲状腺”过程中存在分级调节
D. 若甲刺激为食物过咸,则在乙处下丘脑产生渴觉,且垂体释放抗利尿激素增多
【答案】AC
【解析】
【分析】分析图示可知,乙表示下丘脑,①表示下丘脑的某些神经,②表示促甲状腺激素释放激素,③表示促甲状腺激素,④表示抗利尿激素。
【详解】A、图中乙表示下丘脑,②促甲状腺激素释放激素和③促甲状腺激素的作用发挥需要通过血液循环实现,A正确;
B、若甲刺激为血糖浓度升高,则“甲刺激→乙下丘脑→①下丘脑的某些神经→胰岛”过程属于神经调节,B错误;
C、若甲刺激是寒冷,则“乙下丘脑→②促甲状腺激素释放激素→垂体→③促甲状腺激素→甲状腺”过程中存在分级调节,C正确;
D、若甲刺激是食物过咸,在大脑皮层处产生渴觉,且垂体释放抗利尿激素增多,D错误。
故选AC。
16. 艾滋病(AIDS)是由人类免疫缺陷病毒——HIV引起的,感染者死亡率极高。如图是HIV感染人体后,体液中的HIV浓度和人体内的辅助性T细胞数量的变化过程,正确的是( )
A. HIV增殖需要核糖核苷酸和氨基酸作为原料,蛋白质合成场所是HIV自身的核糖体
B. 人体感染HIV后,辅助性T细胞数量一直在下降
C. AIDS患者的直接死因,往往是念珠菌等病原体引起的严重感染或恶性肿瘤等疾病
D. 感染HIV后,人体的细胞免疫受到严重影响,体液免疫也受影响
【答案】CD
【解析】
【分析】1、分析曲线图:HIV最初侵入人体时,T细胞参与的免疫可清除大多数HIV,但随着HIV浓度增加,T细胞不断减少。
2、关于“艾滋病”,考生可以从以下几方面把握:
(1)艾滋病的中文名称是获得性免疫缺陷综合征(AIDS),其病原体是人类免疫缺陷病毒(HIV)。
(2)艾滋病的致病原理:HIV病毒进入人体后,与人体的T淋巴细胞结合,破坏T淋巴细胞,使免疫调节受到抑制,使人的免疫系统瘫痪,最后使人无法抵抗其他细菌、病毒的入侵,让人死亡。
(3)艾滋病的传播途径包括:血液传播、性传播、母婴传播。
【详解】A.HIV蛋白质的合成场所是宿主细胞的核糖体,A错误;
B.根据曲线信息可知,感染初期人体辅助性T细胞数量有短时间的增加,B错误;
C.AIDS患者由于免疫能力基本丧失,直接死因往往是念珠菌等病原体引起的严重感染或恶性肿瘤等疾病,C正确;
D.感染HIV后,人体的体液免疫和细胞免疫都受到严重影响,D正确。
故选CD
第Ⅱ卷(非选择题)
三、填空题(本题包括5个小题,共60分)
17. 乙酰胆碱可作为兴奋性神经递质,其合成与释放见示意图。据图回答问题:
(1)图中A-C表示乙酰胆碱,在其合成时,能循环利用的物质是________(填“A”、“C”或“E”)。除乙酰胆碱外,生物体内的多巴胺和一氧化氮________(填“能”或“不能”)作为神经递质。
(2)当兴奋传到神经末梢时,图中突触小泡内的A-C通过_______这一跨膜运输方式释放到_______,再到达突触后膜。
(3)若由于某种原因使D酶失活,则突触后神经元会表现为持续_______。
【答案】 ①. C ②. 能 ③. 胞吐 ④. 突触间隙 ⑤. 兴奋
【解析】
【详解】(1)分析图示可知:在乙酰胆碱合成时,能循环利用的物质是C。生物体内的多巴胺和一氧化氮也能作为神经递质。
(2)神经递质是以胞吐的方式分泌到突触间隙,再通过扩散到达突触后膜的。
(3)神经递质与受体结合发生效应后,就被酶破坏而失活,或被移走而迅速停止作用。若由于某种原因使D酶失活,则突触后神经元会表现为持续兴奋。
【考点定位】兴奋在神经细胞间的传递
【名师点睛】本题以“乙酰胆碱的合成与释放示意图”为情境,考查考生获取相关的生物学信息,并结合所学知识解决相关的生物学问题的能力 。解题的关键是能够准确识别突触的结构,分析图示,获取相关信息,结合兴奋在神经细胞间传递的规律进行作答。本题的易错点在于:在平时的学习中忽略了教材旁栏中的“相关信息”,没有记住“多巴胺和一氧化氮”也属于神经递质而错答。
18. 下图是人体部分组织示意图,a~d代表人体内的不同激素,请分析回答下列问题。
(1)当人体受到寒冷刺激时,兴奋只由A传到B,而不能由B传到A的原因是________。
(2)在寒冷环境中,激素b和[ ]________激素之间通过协同作用,共同促进细胞代谢,增加产热量。
(3)人过度紧张时,在大脑皮层相关部位的影响下,下丘脑中的一些细胞能合成分泌________,该激素可以调节垂体合成并分泌________激素,最终促使甲状腺合成并分泌激素d;当激素d的含量增加到一定程度时,可以抑制_______的分泌活动,这种调节作用称为_______调节。
【答案】(1)神经递质只能由突触前膜释放,作用于突触后膜
(2)d甲状腺 (3) ①. 促甲状腺激素释放激素##TRH ②. 促甲状腺 ③. 下丘脑和垂体 ④. 反馈
【解析】
【分析】1、图中性腺细胞分泌的激素a是性激素,肾上腺细胞分泌的激素b是肾上腺素,胰岛细胞分泌的激素c是胰岛素和胰高血糖素,甲状腺分泌的激素d是甲状腺激素。
2、反馈调节和分级调节的过程:下丘脑分泌促甲状腺激素释放激素,促甲状腺激素释放激素运输到垂体,促使垂体分泌促甲状腺激素,促甲状腺激素随血液运输到甲状腺,促使甲状腺增加甲状腺激素的合成和分泌,血液中甲状腺激素含量增加到一定程度时,又反过来抑制下丘脑和垂体分泌相关激素,进而使甲状腺激素分泌减少。
【小问1详解】
据图可知,A、B间为神经元之间的兴奋传递,当人体受到寒冷刺激时,兴奋只由A传到B,而不能由B传到A的原因是神经递质只能由突触前膜释放,作用于突触后膜。
【小问2详解】
由图可知,b是肾上腺素,d是甲状腺激素,两者都能促进细胞代谢,增加产热量,两者间为协同作用。
【小问3详解】
人过度紧张时,下丘脑可分泌促甲状腺激素释放激素,促进垂体分泌促甲状腺激素,最终使甲状腺激素分泌增多,甲状腺激素可通过反馈作用抑制下丘脑和垂体的分泌,这种调节称为反馈调节。
19. 如图表示下丘脑参与人体部分生命活动的调节过程的示意图。请回答下列问题:
(1)人体剧烈运动大量出汗后,下丘脑增加_______激素的生成和分泌,并由垂体释放进入血液,促进_______对水分的重吸收。
(2)当血糖浓度下降时,下丘脑中的血糖调节中枢产生兴奋,促使_______细胞分泌相关激素,血糖浓度上升,此过程属于________调节。(填“神经”、“体液”或“神经一体液”)
(3)某人全身突然被冰水浇湿,躯干、四肢的骨骼肌会产生战栗,并感觉刺骨的寒意,形成此感觉的神经中枢位于_______。
【答案】(1) ①. 抗利尿 ②. 肾小管和集合管
(2) ①. 胰岛A ②. 神经—体液
(3)大脑皮层
【解析】
【分析】下丘脑地位和功能:感受:渗透压感受器感受渗透压升降,维持水代谢平衡;传导:可将渗透压感受器产生的兴奋传导至大脑皮层,使之产生渴觉;分泌:分泌促激素释放激素,作用于垂体,使之分泌相应的激素或促激素。在外界环境温度低时分泌促甲状腺激素释放激素,在细胞外液渗透压升高时促使垂体分泌抗利尿激素;调节:体温调节中枢、血糖调节中枢、渗透压调节中枢。
【小问1详解】
人体剧烈运动大量出汗后,细胞外液的渗透压升高,下丘脑合成并分泌抗利尿激素增多,并由垂体释放进入血液,促进肾小管和集合管对水分的重吸收。
【小问2详解】
当血糖浓度下降时,下丘脑通过神经系统控制胰岛A细胞,促使其分泌胰高血糖素,升高血糖。此过程既有激素的参与,又有神经系统的参与,属于神经-体液调节。
【小问3详解】
感觉由大脑皮层产生,故体温感觉中枢在大脑皮层。
20. 图1为哺乳动物胃液分泌的调节,该过程受神经调节和神经—体液调节共同调控;图2是新型冠状病毒侵入人体后发生免疫反应的图解,图中①~⑥是与免疫有关的细胞,a~c表示物质。请分析回答相关问题:
(1)由图1可知,胃泌素通过_______运输到达胃腺细胞,促进胃液分泌。促进胃腺细胞分泌胃液的信号物质,除胃泌素外还有_______。胃酸可以杀灭进入胃内的细菌,这属于机体的第_______道防线。
(2)图2中细胞①是________细胞,细胞③可由_______(填细胞名称)分裂分化而来。图2体现了免疫系统具有_______功能。
(3)当新冠肺炎病毒突破机体的前两道防线后,第三道防线的“部队”会通过特殊的方式来保证针对该种病原体的特异性,其中体液免疫主要依靠两个信号来实现,而细胞免疫则依靠______来实现。
【答案】(1) ①. 体液 ②. 神经递质 ③. 一
(2) ①. 辅助性T ②. B细胞和记忆B细胞 ③. 免疫防御
(3)细胞毒性T细胞识别宿主细胞表面分子的特异性变化
【解析】
【分析】题图分析,图1为哺乳动物胃液分泌的调节,该过程受神经调节和神经—体液调节共同调控;图2是新型冠状病毒侵入人体后发生免疫反应的图解,图中①~⑥分别是辅助性T细胞、B细胞、浆细胞、记忆B细胞、细胞毒性T细胞、记忆T细胞;a~c分别表示糖蛋白、细胞因子、抗体。
【小问1详解】
从图中可以看出,胃腺细胞接受胃泌素和神经的调节后能增加胃液的分泌,可见促进胃腺细胞分泌胃液的信号物质,除胃泌素外还有神经递质,胃酸处于消化道内,其杀灭进入胃内细菌,是保护人体健康的第一道防线,属于非特异性免疫过程。
【小问2详解】
图2中细胞①是辅助性T细胞,细胞③为浆细胞,其可由B细胞和记忆B细胞分裂分化而来;图2是新型冠状病毒侵入人体后发生免疫反应,通过细胞免疫裂解被新型冠状病毒侵染的靶细胞,并释放出该病毒,最终结合其他免疫细胞或免疫活性物质消灭,体现了免疫防御的功能。
【小问3详解】
体液免疫主要依靠两个信号来实现,分别是病原体与B细胞的直接接触和辅助性T细胞传递的信号,而后B细胞细胞活化,同时辅助性T细胞分泌的细胞因子能促进这一过程。而细胞免疫则依靠细胞毒性T细胞识别宿主细胞表面分子的特异性变化来实现。
21. 为了验证单侧光照射会导致胚芽鞘尖端的生长素从向光侧往背光侧运输这一结论,某研究小组设计了如下实验:切取某种植物胚芽鞘的尖端分成甲、乙两组,按下图方式用空白琼脂块收集生长素,再将含有生长素的琼脂块置于去顶胚芽鞘切段的一侧,一段时间后,测得胚芽鞘切段的弯曲程度(α角)如下表。据此回答问题:
(1)生长素是由__________经过一系列反应转变而来,其合成过程__________(填“需要”或“不需要”)单侧光刺激。
(2)乙组胚芽鞘尖端插入云母片的作用是_______________________________。可以预测四组胚芽鞘切段的弯曲情况是:α1__________α2,α3_______α4(填“大于”、“小于”或“等于”)。
(3)在实验时,由于操作错误导致个别胚芽鞘切段基本不弯曲(α角为0度),则可能的错误操作是__________。
【答案】(1) ①. 色氨酸 ②. 不需要
(2) ①. 阻止生长素从向光侧往背光侧运输 ②. 小于 ③. 等于
(3)将琼脂块放在了胚芽鞘切段的形态学下端
【解析】
【分析】生长素是第一个被发现的植物激素。生长素中最重要的化学物质为3-吲哚乙酸。生长素有调节茎的生长速率、抑制侧芽、促进生根等作用,在农业上用以促进插枝生根,效果显著。IAA的合成前体:色氨酸。其侧链经过转氨、脱羧、氧化等反应。
【小问1详解】
色氨酸是生长素的前体物质,可以转变为生长素;生长素的合成不需要光。
【小问2详解】
云母片不能让化学物质通过,乙组云母片插在尖端中间,可以阻止生长素从向光侧往背光侧运输;生长素可以促进细胞伸长,因此,生长素含量越多,切段弯曲程度越大,由于单侧光刺激,甲的生长素含量右大于左,乙的生长素含量左等于右,且乙的左大于甲的左,因此α1小于α2,α3等于α4。
【小问3详解】
生长素在茎切段只能从形态学的上端运至下端(极性运输),因此若将琼脂块放在了胚芽鞘切段的形态学下端,胚芽鞘切段基本不弯曲。
【点睛】本题主要考查生长素的作用机理,要求学生有一定的实验设计及结果分析能力。分组
甲
乙
琼脂块
左
右
左
右
α角/度
α1
α2
α3
α4
相关试卷
这是一份精品解析:湖南省邵阳市武冈市2024-2025学年高二上学期期中考试生物试题,文件包含精品解析湖南省邵阳市武冈市2024-2025学年高二上学期期中考试生物试题原卷版docx、精品解析湖南省邵阳市武冈市2024-2025学年高二上学期期中考试生物试题解析版docx等2份试卷配套教学资源,其中试卷共33页, 欢迎下载使用。
这是一份湖南省邵阳市武冈市2024-2025学年高二上学期期中考试生物试卷(Word版附答案),文件包含湖南省邵阳市武冈市2024-2025学年高二上学期期中考试生物试题docx、湖南省邵阳市武冈市2024-2025学年高二上学期期中考试生物试题答案docx等2份试卷配套教学资源,其中试卷共10页, 欢迎下载使用。
这是一份湖南省邵阳市邵东市第七中学2024-2025学年高一上学期11月期中生物试题,文件包含高一生物pdf、高一生物答案docx等2份试卷配套教学资源,其中试卷共8页, 欢迎下载使用。

