所属成套资源:【中考二轮】备战2024年中考化学真题题源解题技巧(全国通用)
专题03 碳和碳的氧化物-【讲通练透】备战2024年中考化学真题题源解密(全国通用)
展开
这是一份专题03 碳和碳的氧化物-【讲通练透】备战2024年中考化学真题题源解密(全国通用),文件包含专题03碳和碳的氧化物原卷版docx、专题03碳和碳的氧化物解析版docx等2份试卷配套教学资源,其中试卷共36页, 欢迎下载使用。
考情概览:理解课标要求,把握命题方向,总结出题角度。
真题透视:精选真题,归类设置,完整展现中考试题的考查形式。
中考新考法:从新情境、新设问、跨学科等方向设置新考法真题。
新题特训:选用最新优质题、创新题,巩固考点复习效果。
►考向一 碳单质的性质
考法1 碳单质的物理性质及用途
1.(2023•大庆)近年来研究发现,以新形态存在的碳单质在诸多领域中有重要的应用前景。下列关于碳单质的说法错误的是( )
A.石墨具有金属光泽,有优良的导电性能,是天然存在的最硬的物质
B.石墨烯和碳纳米管在材料、催化、信息等诸多领域中有重要应用
C.石墨粉和黏土粉末按一定比率混合可以制铅笔芯
D.金刚石、石墨和C60里碳原子的排列方式不同,因此在性质和用途上存在明显差异
考法2 碳的化学性质
2.(2023•营口)书写具有保存价值的档案时,按规定应使用碳素墨水(用炭黑等制成)。说明单质碳具有的性质是( )
A.难溶于水B.可燃性
C.熔点高D.常温化学性质稳定
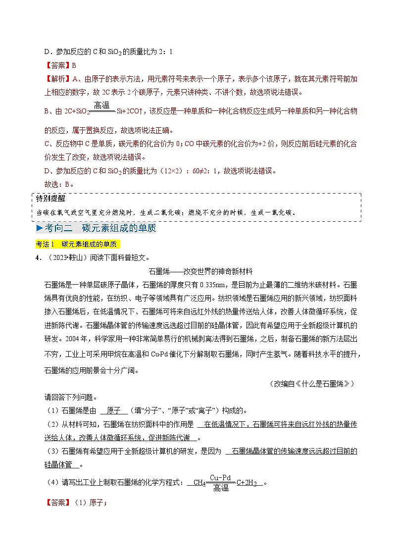
考法3 还原反应
3.(2023•包头)卡塔尔世界杯指定用球的芯片传感器产自中国。制取芯片的主要材料是硅,其生产过程涉及的主要化学反应为2C+SiO2Si+2CO↑。关于该反应叙述正确的是( )
A.2C表示2个碳元素
B.该反应属于置换反应
C.反应前后硅元素的化合价不变
D.参加反应的C和SiO2的质量比为2:1
►考向二 碳元素组成的单质
考法1 碳元素组成的单质
4.(2023•鞍山)阅读下面科普短文。
石墨烯——改变世界的神奇新材料
石墨烯是一种单层碳原子晶体,石墨烯的厚度只有0.335nm,是目前为止最薄的二维纳米碳材料。石墨烯具有优良的性能,在纺织、电子等领域具有广泛应用。纺织领域是石墨烯应用的新兴领域,纺织面料掺入石墨烯后,在低温情况下、石墨烯可将来自远红外线的热量传送给人体,改善人体微循环系统,促进新陈代谢。石墨烯晶体管的传输速度远选超过目前的硅晶体管,因此有希望应用于全新超级计算机的研发。2004年,科学家用一种非常简单易行的机械剥离法得到石墨烯,之后,制备石墨烯的新方法层出不穷,工业上可采用甲烷在高温和Cu﹣Pd催化下分解制取石墨烯,同时产生氢气。随着科技水平的提升,石墨烯的应用前景会十分广阔。
(改编自《什么是石墨烯》)
请回答下列问题。
(1)石墨烯是由 (填“分子”、“原子”或“离子”)构成的。
(2)从材料可知,石墨烯在纺织面料中的作用是 。
(3)石墨烯有希望应用于全新超级计算机的研发,是因为 。
(4)请写出工业上制取石墨烯的化学方程式: 。
►考向三 二氧化碳的性质
考法1 二氧化碳的物理性质
5.(2022•常州)干冰可用于疫苗等特殊药品的低温运输。下列说法正确的是( )
A.干冰由水分子构成
B.构成干冰的微粒静止不动
C.构成干冰的微粒间无间隙
D.干冰升华吸热使环境温度降低
考法2 二氧化碳的化学性质
6.(2023•北京)用如图实验研究CO2的性质。
(1)可证明CO2能与水反应的现象是 ,密度比空气的大的现象是 。
(2)燃着的木条熄灭,由此可得出CO2具有的性质是 。
►考向四 二氧化碳的用途及其对环境的影响
考法1 二氧化碳的用途
7.(2023•长春)下列关于二氧化碳的说法,错误的是( )
A.组成:二氧化碳由碳元素和氧元素组成
B.结构:二氧化碳由碳原子和氧分子构成
C.性质:二氧化碳能溶于水
D.应用:二氧化碳可用于生产碳酸型饮料
考法2 二氧化碳对环境的影响
8.(2023•广安)我国力争于2060年前实现“碳中和”,即CO2的相对“零排放”。下列做法与此相违背的是( )
A.随手关灯B.严禁乱砍滥伐森林
C.“低碳”出行D.露天焚烧垃圾
►考向五 一氧化碳的性质
考法1 一氧化碳的化学性质
9.(2023•云南)碳及其化合物存在如下转化关系:C→CO⇌CO2⇌X(“→”表示一种物质会一步转化成另一种物质)。下列有关说法错误的是( )
A.由C转化为CO2的过程中碳元素的化合价依次升高
B.CO只能通过与O2反应转化为CO2
C.CO2可通过与C反应转化为CO,化学方程式为C+CO22CO
D.X可能是酸或盐
考法2 一氧化碳的毒性
10.(2022•铜仁市)某地一对夫妻因天气寒冷在房内放置炭火取暖,导致一氧化碳中毒死亡,该事件提醒我们要学会预防一氧化碳中毒,下列预防一氧化碳中毒的说法错误的是( )
A.规范使用煤炉,装上烟筒并使其完整
B.用煤炉做饭时要打开窗户,让空气流通
C.没有排烟通道的情况下在室内用煤、木炭、木柴等取暖
D.晚上睡觉时将煤炉移至屋外
►考向六 二氧化碳的实验室制法
考法1 二氧化碳的实验室制法
11.(2023•襄阳)基本实验技能是学习化学和进行探究活动的基础和保证。据图回答问题。
(1)图B中仪器a的名称是 。
(2)实验室制取的CO2中常混有少量水蒸气,可通过盛有浓硫酸的F装置除去水蒸气,混合气体应从F装置的 (填“①”或“②”)口通入。
(3)已知二氧化硫是一种易溶于水,密度比空气大的有刺激性气味的气体,若收集二氧化硫气体,则应选用图中的 (填“C”“D”或“E”)装置。
考法2 二氧化碳的检验和验满
12.(2022•泰安)规范的实验操作是实验成功和安全的重要保证。下列实验操作正确的是( )
A.振荡试管B.CO2的验满
C.配制氯化钠溶液D.熄灭酒精灯
考法3 制取二氧化碳的操作步骤和注意点
13.(2021•苏州)下列有关实验室制取二氧化碳气体的操作图示正确的是( )
A.导管连接B.胶塞塞紧
C.气体验满D.气体收集
1.(新情境)(2023•无锡)北京冬奥会利用“二氧化碳跨临界直冷制冰技术”将水快速制成冰。
(1)液态二氧化碳汽化的过程 (选填“放出”或“吸收”)热量。
(2)干冰和氟利昂都可作制冷剂。化学式为CCl2F2的氟利昂中含有 种元素。
(3)在海底低温高压的条件下,甲烷水合物呈固态,被称为可燃冰(见图)。冰、干冰与可燃冰三种“冰”的化学性质不同,其原因是 。
2.(跨学科)(2023•大连)建立宏观和微观之间的联系是化学学科重要的思维方式。
(1)金刚石、石墨均由 构成,但金刚石是天然存在最硬的物质,石墨却很软,原因是 不同。
(2)二氧化碳气体被压缩成固体后,体积变小,说明二氧化碳分子间有 。固体二氧化碳又称干冰,放置在空气中的干冰很快变少,说明二氧化碳分子在 。
3.(新情境)(2023•海南)新装修的房屋会释放出甲醛,除开窗通风还可用活性炭或光触媒辅助去除室内甲醛。在紫外线照射下,光触媒催化甲醛分解为CO2和H2O。相同条件下活性炭和光触媒去除室内甲醛的相关研究数据如图(该实验在自然光照的密闭室内进行)。
(1)活性炭和光触媒去除甲醛的原理分别是什么?
(2)在光触媒的实验中,8~24小时和32~48小时两个时间段内,甲醛浓度均没有明显下降,可能原因是什么?
(3)若使用其中一种方法去除室内甲醛,根据该实验结果,提出一条合理建议。
1.(2023•信阳二模)我国向世界承诺:到2060年实现“碳中和”。实现“碳中和”有利于缓解的环境问题是( )
A.酸雨 B.臭氧空洞 C.全球气候变暖 D.沙尘暴
2.(2023•潮南区一模)CO、CO2和CaCO3的转化关系如图所示。下列说法错误的是( )
A.①可通过物质的还原性实现 B.②可通过物质的可燃性实现
C.③可通过与澄清石灰水反应实现 D.④可通过分解反应实现
3.(2023•龙凤区一模)实验室制备并收集二氧化碳,按下表进行实验,取等质量的同种大理石加入足量酸中(杂质不与酸反应),产生二氧化碳气体随时间变化曲线如图所示,下列说法错误的是( )
A.实验Ⅲ对应的如图变化曲线为甲
B.实验Ⅱ和Ⅲ对比,说明影响反应速率的因素是固体的颗粒大小
C.实验Ⅰ和Ⅱ对比,说明影响反应速率的因素是酸的浓度
D.实验Ⅱ和Ⅲ完全反应后,产生二氧化碳的质量是相等的
4.(2023•中江县模拟)在如图气密性良好的装置中充满了二氧化碳气体,往2支试管中分别缓缓注入5mL紫色石蕊试液和5mL澄清石灰水。下列有关叙述不正确的是( )
A.左边试管内液体变红色
B.右边试管内石灰水有浑浊现象产生
C.充分反应后,U型管中的液面左边高于右边
D.相同体积的水和石灰水,石灰水吸收的二氧化碳较多
5.(2023•庐江县模拟)如图a、c为喷水的紫色石蕊试纸,b为干燥的紫色石蕊试纸。下列说法正确的是( )
A.b处先变红,a、c处后变红
B.a处先变红,b处不变红
C.此实验无法证明CO2能与水反应
D.根据塑料瓶内现象与烧杯内现象都能证明CO2密度比空气大
6.(2023•锡山区校级二模)小明同学利用生活废弃材料组装了图装置进行二氧化碳的制取和性质探究。已知a、d是浸有紫色石蕊溶液的湿润棉花,b、c是用紫色石蕊溶液浸过的干燥棉花(夹持装置已略)。下列描述正确的是( )
A.制取二氧化碳时,饮料瓶应装大理石,注射器用于添加浓盐酸
B.实验过程中,棉花变色情况是a、d变红,且a的变色速度比d快
C.利用装置可以知道二氧化碳密度比空气大,可与水发生反应
D.若用该装置制取氧气,可以使用氯酸钾和二氧化锰
7.(2023•龙马潭区一模)二氧化碳捕集利用与封存(CCUS)是实现“碳中和”的有效方法。下面有关二氧化碳捕集利用与封存方法与其他三项不同的是( )
A.将捕集的二氧化碳用碱液吸收
B.将二氧化碳加压灌注到合适的地层中,与“盐水”作用生成稳定的碳酸盐
C.将CO2注入3000m以上深度的海里,形成固态的CO2水化物或液态的CO2“湖”
D.资源化利用CO2:CO2与氨气合成尿素、CO2与氯化钠生产纯碱等
8.(2023•西城区一模)随着人们对生活品质的要求日益提高,室内空气质量受到越来越多的关注。
(1)空气净化器内装填有活性炭。活性炭的主要作用是 。
(2)家具和装修材料会释放有害物质甲醛(HCHO),光触媒可促进甲醛和氧气反应,生成水和X两种物质。关于X的组成说法正确的是 (填序号)。
A.只有碳元素
B.一定有碳、氢元素
C.一定有碳、氧元素
D.一定有碳、氢、氧元素
9.(2023•洪泽区校级模拟)温室效应加剧引起的气候异常变化是人类面临的全球性问题。
(1)“碳达峰”与“碳中和”中的“碳”实际指的是空气中的 气体。
(2)造成温室效应加剧的主要原因是 、石油和天然气的过度使用,产生了过多的二氧化碳气体。
(3)植树造林是完成“碳中和”目标的重要途径,其原理是利用绿色植物的 作用,以减少大气中的温室气体。
(4)生活中,良好的行为习惯也有助于完成目标。下列做法合理的是 (填字母)。
A.不用电器及时关闭电源 B.外出多步行或骑自行车 C.纸质垃圾焚烧处理
10.(2023•丹东模拟)“宏观—微观—符号”三重表征是化学独特的表示物质及其变化的方法。
【宏观辨识与符号表征】
(1)二氧化碳在一定条件下可以与 发生反应生成一氧化碳,变化过程中化合价发生改变的元素是 ;一氧化碳还能在工业炼铁中转化为二氧化碳,其化学反应方程式为
(写一个即可)。
(2)二氧化碳气体在一定条件下能变成“干冰”,在气象行业中利用干冰能升华的性质进行 。
(3)请从宏观角度说明,上述(1)和(2)两种转化的本质区别是有无 生成。
【微观辨析与符号表征】如图是在某密闭容器中物质变化过程中的微观示意图。
(1)请用化学用语表示:变化Ⅰ中发生改变的微观粒子是 ;没有发生改变的微观粒子是 。
(2)从微观角度分析,变化Ⅱ中发生改变的是 ;图中的三个变化中,能解释干冰升华的是变化 (填“Ⅰ”或“Ⅱ”或“Ⅲ”)。
11.(2023•淮阳区校级三模)实验室用如图装置制取气体。
(1)若选择A装置制取氧气,写出反应的化学方程式 。
(2)B装置和C装置都能用来制取二氧化碳,与B装置相比,C装置的优点是 ?
(3)若用D装置收集二氧化碳,请设计实验检验二氧化碳已经收集满
。
12.(2023•灌云县校级一模)多角度认识物质,帮助我们了解物质世界。以氧气和二氧化碳为例,回答下列问题:
(1)认识物质的组成和构成
①从宏观上看,氧气和二氧化碳都由 (填“元素”、“原子”或“分子”)组成。
②从微观上看,氧气和二氧化碳都由 构成。(填“元素”、“原子”或“分子”)
(2)认识物质的性质
①氧气的化学性质比较活泼。纳米铁粉在氧气中可自燃生成氧化铁,反应的化学方程式为 。
②将蘸有酒精的棉芯点燃后放入烧杯中,向烧杯中缓缓倾倒二氧化碳,观察到烧杯中的棉芯自下而上熄灭(如图1)。说明二氧化碳具有的性质有 ,由此可推知的灭火原理是 。若使棉芯下半段恢复燃烧,操作方法是 。
(3)认识物质的制法
某同学用软塑料瓶自制气体发生装置,通过捏放瓶身可随时控制反应发生和停止(如图2),若利用该装置制氧气,反应的化学方程式为 。若利用该装置制二氧化碳,无纺布包内药品为 (写名称)。
(4)辩证地认识物质
①量变引起质变。例如:碳在充足氧气中燃烧生成二氧化碳,在不充足的氧气中燃烧生成 CO (写化学式)。
②功过相对论。从“二氧化碳导致温室效应”的事实分析,“过”:使全球气候变暖导致海平面上升等;“功”: (举一例)。
(5)小刚同学对碳及其重要化合物知识进行归纳、整理,并建构了如图3所示的转化关系图。请回答下列问题:
①写出括号内一种含有碳元素物质的化学式 ;
②关系图中由Na2CO3→CO2的反应类型是 反应;
③CO2常用于灭火,但镁着火不能用CO2灭火,原因是它们能发生反应,生成碳和氧化镁,请写出该置换反应的化学方程式 。
13.(2023•内乡县校级三模)实验室常用如图装置制取气体。
(1)利用A装置制取O2试管口放置棉花团的作用是什么?
(2)写出利用B装置制取CO2的化学方程式。
(3)写出检验B装置制取气体后溶液酸碱性的方法。
14.(2023•雁峰区校级模拟)我国宣布2060年前实现“碳中和”。“碳中和”是节能减排术语,“碳”即二氧化碳,“中和”即正负相抵。排出的二氧化碳或其它温室气体被植树造林、节能减排等形式抵消,这就是所谓的“碳中和”。“碳捕捉、碳封存”是我国的一项先进技术。该技术是从大气中分离出二氧化碳将其压缩液化泵入地下长期储存,从而减少大气中二氧化碳含量。阅读上述资料回答问题:
(1)“碳中和”中的“碳”的含义与下列名词中“碳”的含义与相同的是 。
A.碳单质
B.碳达峰
C.低碳生活
(2)为实现“碳中和”,我们中学生可以做到 。(任写一点即可)
(3)“碳封存”是我国的一项先进技术。该技术中“碳封存”后二氧化碳分子间间隔变 。(选填“大”、“小”或“不变”)
(4)氢气被人们看作是理想的“绿色能源”,氢能源将成为“碳中和”战略中的核心一环。同学们查阅资料后还知道了使水分解的另一种方法:光解水法。我国科学家已研究出在新型高效光催化剂作用下,利用太阳能分解水制氢气的方法。水在通过并接触催化剂表面时,分解的微观示意图如图(“”表示氢原子,“”表示氧原子,“”表示催化剂),则水分解的微观过程的正确顺序是 (填字母)。
A.①②③④⑤ B.⑤④①③②C.①④②⑤③ D.⑤④③②①
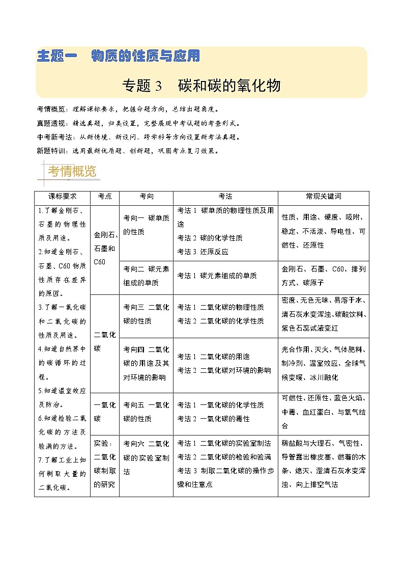
课标要求
考点
考向
考法
常现关键词
1.了解金刚石、石墨的物理性质及用途。
2.知道金刚石、石墨、C60物质性质存在差异的原因。
3.了解一氧化碳和二氧化碳的性质及用途。
4.知道自然界中的碳循环的过程。
5.知道温室效应及防治。
6.知道检验二氧化碳的方法及验满的方法。
7.了解工业上如何制取大量的二氧化碳。
金刚石、石墨和C60
考向一 碳单质的性质
考法1 碳单质的物理性质及用途
考法2 碳的化学性质
考法3 还原反应
性质、用途、硬度、吸附、稳定、不活泼、导电性、可燃性、还原性
考向二 碳元素组成的单质
考法1 碳元素组成的单质
金刚石、石墨、C60、排列方式、碳原子
二氧化碳
考向三 二氧化碳的性质
考法1 二氧化碳的物理性质
考法2 二氧化碳的化学性质
密度、无色无味、易溶于水、清石灰水变浑浊、碳酸饮料、紫色石蕊试液变红
考向四 二氧化碳的用途及其对环境的影响
考法1 二氧化碳的用途
考法2 二氧化碳对环境的影响
光合作用、灭火、气体肥料、制冷剂、温室效应、全球气候变暖、冰川融化
一氧化碳
考向五 一氧化碳的性质
考法1 一氧化碳的化学性质
考法2 一氧化碳的毒性
可燃性、还原性、蓝色火焰、中毒、血红蛋白、与氧气结合
实验:二氧化碳制取的研究
考向六 二氧化碳的实验室制法
考法1 二氧化碳的实验室制法
考法2 二氧化碳的检验和验满
考法3 制取二氧化碳的操作步骤和注意点
稀盐酸与大理石、气密性、导管露出橡皮塞、燃着的木条、熄灭、澄清石灰水变浑浊、向上排空气法
特别提醒
当碳在氧气或空气里充分燃烧时,生成二氧化碳;燃烧不充分的时候,生成一氧化碳。
解题技巧/易错易混/特别提醒
碳元素组成的单质主要是指金刚石、石墨和C60;当然,碳单质不止这些,还有木炭、焦炭、活性炭、炭黑等。
易错易混
二氧化碳无毒,不能燃烧,也不能支持燃烧,还不能供给呼吸;二氧化碳能与水反应生成碳酸,碳酸能使紫色的石蕊试液变成红,是碳酸使紫色的石蕊试液变成红,不是二氧化碳。
特别提醒
二氧化碳本身没有毒性,但它不能供给呼吸;而且会导致温室效应、全球气候变暖、冰川融化、海平面升高等,现在地球上气温越来越高,就是因为二氧化碳增多造成的。
特别提醒
一氧化碳具有毒性,极易与人体血液中的血红蛋白结合,从而使血红蛋白不能很好地与氧气结合,失去携氧能力,造成生物体内缺氧,而发生中毒现象。
易错易混
二氧化碳的检验和验满,二氧化碳的检验方法是将该气体通入澄清石灰水中,若澄清石灰水变浑浊,则证明该气体是二氧化碳;而验满的方法是用燃着的木条放在瓶口,如果木条熄灭则说明瓶内已收集满二氧化碳;二氧化碳能溶于水,不能用排水法收集。
实验编号
药品
Ⅰ
块状大理石、10% H2SO4溶液
Ⅱ
块状大理石、7% HCl溶液
Ⅲ
大理石粉末、7% HCl溶液
相关试卷
这是一份专题05 金属与金属矿物-【讲通练透】备战2024年中考化学真题题源解密(全国通用),文件包含专题05金属与金属矿物原卷版docx、专题05金属与金属矿物解析版docx等2份试卷配套教学资源,其中试卷共32页, 欢迎下载使用。
这是一份专题04 水和溶液-【讲通练透】备战2024年中考化学真题题源解密(全国通用),文件包含专题04水和溶液原卷版docx、专题04水和溶液解析版docx等2份试卷配套教学资源,其中试卷共31页, 欢迎下载使用。
这是一份专题02 空气 氧气-【讲通练透】备战2024年中考化学真题题源解密(全国通用),文件包含专题02空气氧气原卷版docx、专题02空气氧气解析版docx等2份试卷配套教学资源,其中试卷共30页, 欢迎下载使用。

