安徽省亳州市第一中学2024-2025学年高二上学期10月月考生物试题 Word版含解析
展开
这是一份安徽省亳州市第一中学2024-2025学年高二上学期10月月考生物试题 Word版含解析,文件包含安徽省亳州市第一中学2024-2025学年高二上学期10月月考生物试题Word版含解析docx、安徽省亳州市第一中学2024-2025学年高二上学期10月月考生物试题Word版无答案docx等2份试卷配套教学资源,其中试卷共27页, 欢迎下载使用。
注意事项:
1.满分分值:100分;考试时间:75分钟。
2.考试范围:选择性必修一第一、二章。
3.答题前,考生务必将自己的姓名、考生号、班级等信息认真填写在答题卡上。
4.回答选择题时,选出每小题答案后,用铅笔把答题卡上对应题目的答案标号涂黑。如需改动,用橡皮擦干净后,再选涂其他答案标号。回答非选择题时,将答案写在答题卡上,写在本试卷上无效。
5.考试结束后,只需上交答题卡。
第I卷(选择题)
一、单选题(每题3分)
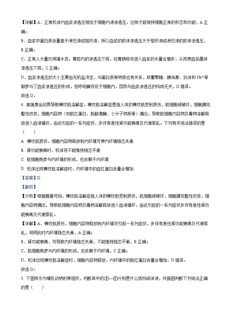
1. 如图表示人体内的细胞与外界环境之间进行物质交换的过程,下列有关叙述错误的是( )
A. 细胞外液渗透压的90%以上来源于Na+和Cl-
B. 与②③相比,①中蛋白质含量较高
C. 当人体蛋白质长期供应不足时,③处液体增加
D. 内环境是机体进行生命活动和细胞代谢的主要场所
2. 代谢性碱中毒是指体内酸丢失过多或从体外进入碱过多的情况,主要表现为血浆HCO3-过高,pH值升高。呼吸性碱中毒是指因肺通气过度,使血浆 H₂CO₃浓度或CO₂分压减少,导致pH值升高。下列叙述错误的是( )
A. 代谢性碱中毒患者可以通过注射安全浓度的稀盐酸来缓解血浆 pH 升高
B. 呼吸性碱中毒患者呼吸阻碍时可通过吸入含有5%CO₂的O₂,来改善病情
C. 内环境酸碱平衡的维持与肺的呼吸和肾脏的滤过排泄等密切相关
D. 人从高原突然进入富氧环境时,血液中含氧量增加可诱发呼吸性碱中毒
3. 人体血浆渗透压可分为由蛋白质等大分子物质形成的胶体渗透压和由无机盐等小分子物质形成的晶体渗透压。下列说法不正确的是( )
A. 正常机体内血浆渗透压相当于细胞内液渗透压
B. 血浆的胶体渗透压大于组织液或淋巴液的胶体渗透压
C. 正常人大量饮用清水后,血浆胶体渗透压会下降
D. 葡萄糖、胰岛素、呼吸酶和Na+等都参与了血浆渗透压的形成
4. 高强度运动易导致横纹肌溶解症。横纹肌溶解症是指人体的横纹肌受到损伤,肌细胞被破坏,细胞膜完整性改变,细胞内容物(如肌红蛋白、肌酸激酶、小分子物质等)漏出,导致肌细胞内容物及毒物溶解释放进入血液循环,由此引起的一系列症状,多伴有急性肾功能衰竭及代谢紊乱。下列有关说法错误的是( )
A. 横纹肌损伤,细胞内容物释放到内环境可使内环境稳态失衡
B. 肾功能衰竭时,机体将不能维持稳态平衡
C. 肌细胞既参与内环境的形成,也依赖于内环境
D. 机体出现横纹肌溶解症时,内环境中的血红蛋白含量会增加
5. 下图所示为哺乳动物的某组织,判断其中的①—⑤分别是什么结构或体液,并据图判断下列说法正确的是( )
A. 肌肉细胞缺氧时,③的pH会降低,但由于H2CO3的调节作用,③的pH会维持相对恒定
B. ②呼吸作用的终产物乳酸不会引起③pH的变化
C. ②中的氧气到达④需要经过4层膜,②处的氧气浓度高于④处
D. ③与⑤相比,③中含有蛋白质而⑤中不含蛋白质
6. 莫罗氏反射指动物被突发性的强感觉刺激诱发的一种防御性反射,表现为面部及躯体肌肉的快速收缩,并常表现出惊吓后的眨眼反射。科研人员用吹气和铃声相结合的方式训练小鼠后形成莫罗氏反射的机制如图所示。下列叙述错误的是( )
A. 向小鼠的眼睛吹气引发的眨眼反射属于非条件反射
B. 若一直只给声音信号无气流信号,则不会引发小鼠眨眼
C. 图中声音信号最终转变为条件刺激,这一反射需结合多次气流信号强化刺激才能维持
D. 仅声音信号引发的条件反射一旦形成便不会消退
7. 霍金被诊断患有渐冻症,它是一种运动神经元疾病。患者就好像被冰渐渐冻住,从四肢到躯干,以及胸腹部的肌肉逐渐无力和萎缩。渐冻症患者被称为“清醒的植物人”。如图为某渐冻症患者的反射弧结构模式图,下列叙述正确的是( )
A. 图中③表示的是神经中枢,⑤表示的是感受器
B. 若给予一适宜刺激,渐冻症患者无法感觉到疼痛
C. 在反射弧中,效应器包括传出神经末梢和它所支配的肌肉或腺体
D. 渐冻症患者具有完整的反射弧,并能正常传递兴奋
8. 如图1是神经元之间形成的一种环状连接方式,在图示位置给予一定强度的刺激后,测得C点膜内外电位变化如图2所示,图3代表两个神经元的局部放大。下列叙述不正确的是( )
A. 若图1中各突触生理性质一致,则C点会持续兴奋
B. 若将离体神经纤维放于较高浓度海水中重复实验,图2中B点值将会变大
C. 在图3中,当神经元上Y点受到刺激时,将使下一个神经元兴奋或抑制
D. 人体在完成反射活动的过程中,兴奋在神经纤维上的传导方向是双向的
9. 多巴胺是一种神经递质,和人的情欲、感觉有关,它能传递兴奋及开心的信息,毒品可卡因会使脑区的结构和功能发生变化。下图是突触间隙中的可卡因作用于多巴胺转运蛋白后的示意图(箭头越粗表示转运速率越快,反之则慢)。下列有关说法正确的是( )
A. 多巴胺从突触前膜释放后与突触后膜结合并进入突触后神经元
B. 突触后膜上的多巴胺受体与多巴胺结合后,会使其Cl⁻通道打开
C. 多巴胺在突触间隙扩散需要能量
D. 多巴胺的重摄取会被可卡因阻碍,导致有关中枢持续兴奋
10. 膀胱储尿达到一定程度时,引起排尿反射,成年人还可以有意识地憋尿,调节过程如图所示。有关叙述错误的是( )
A. 上课时你有了尿意,但可以憋到下课再去上厕所,其调节过程对应图中4-2-1-3
B. 体检时没有尿意,也能在医生的要求下排出尿液,过程对应图中的1-3
C. 极度惊恐时易发生尿失禁,说明环境的强刺激会影响脊髓的的功能
D. 成年人有意识的憋尿过程体现了脊髓中的低级中枢受大脑皮层中相应高级中枢的调控
11. 神经中枢抑制机制有3种模式,如下图所示。下列叙述错误的是( )
说明:①③⑧为抑制性中间神经元
A. 模式Ⅰ中兴奋从神经元的细胞体传导至突触前膜,会引起Na+内流
B. 屈肘反射时肱二头肌收缩,肱三头肌舒张,神经调节机制属于模式Ⅱ
C. 模式Ⅲ中,⑧兴奋后释放抑制性神经递质,抑制兴奋由⑦传向⑨
D. 模式Ⅱ中,④兴奋后释放的神经递质进入突触间隙,导致⑤兴奋、③抑制
12. 抗丁顿氏病(HD)患者大脑的局部神经元(M)发生退化,正常情况下M对大脑皮层产生掌管身体动作的兴奋性“讯号”具有抑制作用。下列相关叙述错误的是( )
A. 大脑发出“讯号”所需的能量,主要通过线粒体中[H]与O2结合过程供应
B. HD可导致患者大脑皮层的运动中枢过度兴奋,身体产生不自主的动作
C. M的抑制作用,可能增加突触后膜对钾离子的通透性造成钾离子外流
D. M的抑制作用,可能是通过突触前膜释放抑制性神经递质来实现的
13. 声音引起听觉神经兴奋的具体过程:声音振动→基底膜振动→毛细胞的纤毛倾斜→K+通道打开(图1)→K+进入听觉毛细胞→听觉神经兴奋(图2)。下列有关推测合理的是( )
A. 图2中K+和Ca2+进入听觉毛细胞的方式分别是主动运输和协助扩散
B. 声音刺激大脑皮层产生听觉的过程属于反射
C. 听觉神经纤维突触后膜上受体数量减少,听力可能会下降
D. 某人听觉神经可以正常兴奋,但大脑皮层的H区发生障碍,也会听不到声音
14. 丙型肝炎患者会出现肝水肿和转氨酶升高等表现。临床治疗需要注意水、电解质的平衡,以维持内环境的稳态,同时还需关注转氨酶、血氧饱和度等生化指标的变化。根据资料分析下列叙述错误的是( )
A. 血氧饱和度正常的生理意义是保证细胞正常氧化分解有机物,避免出现乳酸性酸中毒
B. 转氨酶是肝细胞中重要的肝酶,内环境中出现转氨酶就表明肝脏细胞存在一定的损伤
C. 维持内环境的稳态需要各个器官和系统协调活动,共同工作才能实现
D. 患者的肝功能受损引起了肝水肿,可通过注射一定浓度的白蛋白溶液缓解
15. 神经元释放的递质引起骨骼肌兴奋,下列相关叙述错误的有( )
A. 该过程经历了“化学信号→电信号”的变化
B. 神经元处于静息状态时,其细胞膜内K+的浓度高于膜外
C. 骨骼肌细胞兴奋与组织液中Na+协助扩散进入细胞有关
D. 交感神经和副交感神经共同调节骨骼肌的收缩和舒张
第II卷(非选择题)
三、非选择题
16. 甲图是人体某组织的模式图,乙图是内环境稳态与各系统的功能联系示意图,①、②、③、④表示液体,A、B、C、E表示系统,D表示器官。
(1)图甲中不属于人体内环境组成的液体是______(填数字序号),④表示的液体是______;毛细淋巴管管壁细胞生活的内环境为____________。
(2)正常人体内③渗透压大小主要与______和______的含量有关。
(3)图中E表示______系统,具有运输体内物质的作用;体内细胞只有通过F才能与外界环境发生物质交换,则F表示______。
(4)正常情况下,图甲______液中的CO2浓度最高。病人因呼吸受阻,肌细胞会因无氧呼吸产生大量乳酸,乳酸进入血液后,可以与血液中的______(H2CO3/NaHCO3)发生反应,使血液的pH维持相对稳定。
17. 阈电位指引发动作电位临界值,膜电位达到阈电位才能产生兴奋,且兴奋性受细胞所处的内环境变化的影响。同一细胞在正常条件下的电位变化及在甲、乙和丙不同培养液环境中静息电位或阈电位的变化情况如图所示,回答下列问题:
(1)ab段的形成主要与__________(填一种离子的生理活动)过程有关,该过程__________(填“消耗”或“不消耗”)ATP。
(2)细胞所处环境中Na⁺浓度升高会使b点对应的电位值__________(填“升高”或“降低”)。甲、乙、丙培养液中,钾离子浓度最低的是__________。
(3)Na⁺通道在膜电位达到阈值______(填“前”或“后”)开放,判断理由是______。
18. 剧烈运动时心跳过快,血压升高;此时机体可以通过动脉压力反射来调节,使心率和血压恢复正常,其过程示意图如图所示。回答下列问题:
(1)交感神经和副交感神经的作用通常是_________(填“相同”或“相反”)的,其意义是____________。
(2)进行剧烈运动时,交感神经活动占优势,心跳加快,血压升高,随后位于血管壁上的压力___________感受刺激并产生兴奋,沿传入神经传导,引起副交感神经活动____________,使血压降低。
(3)离体心脏在营养液中可保持正常跳动。电刺激离体心脏的副交感神经可引起副交感神经释放物质甲,会抑制心脏跳动。为验证物质甲会影响心脏跳动,请在下表中完成实验设计并预测实验结果。
①②分别是____________、____________
19. 研究发现,人感到疲惫的原因是大脑的神经细胞膜表面存在大量的腺苷受体,当神经元兴奋后,会消耗大量ATP产生腺苷,腺苷中的腺嘌呤与腺苷受体结合后,会使人产生疲劳感。回答下列有关问题:
(1)咖啡能够使人减少疲倦进而产生愉悦的心情,这是由于咖啡因的作用。咖啡因的分子结构与腺嘌呤类似,请分析咖啡因能够减少疲倦的原因:______。
(2)心肌收缩是需要Ca²+通道RyR2来介导,维持心跳需要人体对RyR2活性的精确调控。某科研团队研究咖啡因对正常RyR2和突变后的RyR2的影响,结果如图,突变后的RyR2仍会受到咖啡因影响,但对咖啡因的敏感程度______(填“上升”“下降”或“不变”)。
注:图中Ca²+释放率是指某条件下的Ca2+释放量占有可能达到的最大释放量的比值
(3)除了咖啡因,人体产生的内啡肽能通过使人体产生多巴胺从而产生愉悦的心情。为了验证上述调节,某小组设计如下实验。已知当小鼠产生愉悦心情时会钟情地玩耍某一玩具,可以通过小鼠玩耍玩具的时间(T)来判断小鼠的愉悦程度。
实验材料:健康雄性小鼠若干、生理盐水、生理盐水配制的内啡肽制剂、蒸馏水等。
具体步骤:①选取____________,平均分成两组,并标注实验组A和对照组B,A组处理:______,B组处理:___________;
②处理后,统计小鼠玩耍玩具的时间TA和TB。
③为进一步实验,B组处理:______,接着统计小鼠玩耍玩具的时间Tc以形成自身前后对照;实验分析:如果______(比较TA、TB、TC),则证明内啡肽能使小鼠分泌多巴胺,使之产生愉悦的心情。
20. 正常情况下,轻微碰触产生的兴奋会使抑制性神经元释放GABA(一种神经递质),使痛觉神经元上的Cl-通道开放,促进内流,此时无痛感产生。人患带状疱疹后,会影响Cl-载体蛋白基因的表达,使痛觉神经元中Cl-的含量急剧升高。回答下列问题:
(1)神经元接受刺激后,GABA以_______的方式释放至突触间隙,该过程依赖于细胞膜_______的特点。当GABA与相应受体结合后,会在突触后膜进行________(用文字和“→”表示)的信号转换。
(2)患带状疱疹后,人痛觉神经元中Cl-载体蛋白基因的表达会_______(填“增强”或“减弱”),此时人受到轻微碰触后就会引起痛感,推测原因最可能是________。
(3)现有一种药物,可作用于人的痛觉神经元,以缓解带状疱疹患者因碰触引起的痛感,推测该药物的作用机理可能是________(答出1点)。
实验组
对照组
材料
离体蛙心脏+营养液
离体蛙心脏+营养液
处理方法
向心脏灌注 ①
向心脏灌注等量的营养液
预期实验结果
②
心跳正常
相关试卷
这是一份安徽省亳州市亳州市高二上第一次月考2024-2025学年高二上学期10月月考生物试卷[解析版],共19页。试卷主要包含了单选题,非选择题等内容,欢迎下载使用。
这是一份安徽省亳州市涡阳县2024-2025学年高一上学期10月月考生物试卷(Word版附解析),文件包含安徽省亳州市涡阳县2024-2025学年高一上学期10月月考生物试题Word版含解析docx、安徽省亳州市涡阳县2024-2025学年高一上学期10月月考生物试题Word版无答案docx等2份试卷配套教学资源,其中试卷共22页, 欢迎下载使用。
这是一份安徽省亳州市第一中学2024-2025学年高二上学期10月月考生物试卷(Word版附解析),文件包含安徽省亳州市第一中学2024-2025学年高二上学期10月月考生物试题Word版含解析docx、安徽省亳州市第一中学2024-2025学年高二上学期10月月考生物试题Word版无答案docx等2份试卷配套教学资源,其中试卷共27页, 欢迎下载使用。

