


还剩20页未读,
继续阅读
所属成套资源:2025信阳高级中学北湖校区高二上学期期中考试及答案(九科)
成套系列资料,整套一键下载
2025信阳高级中学北湖校区高二上学期期中考试政治含解析
展开
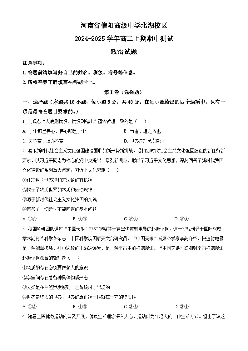
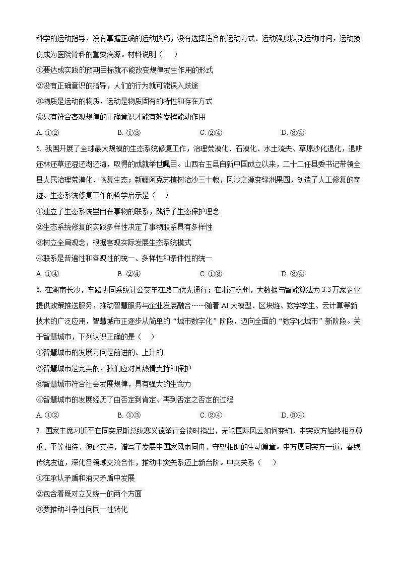
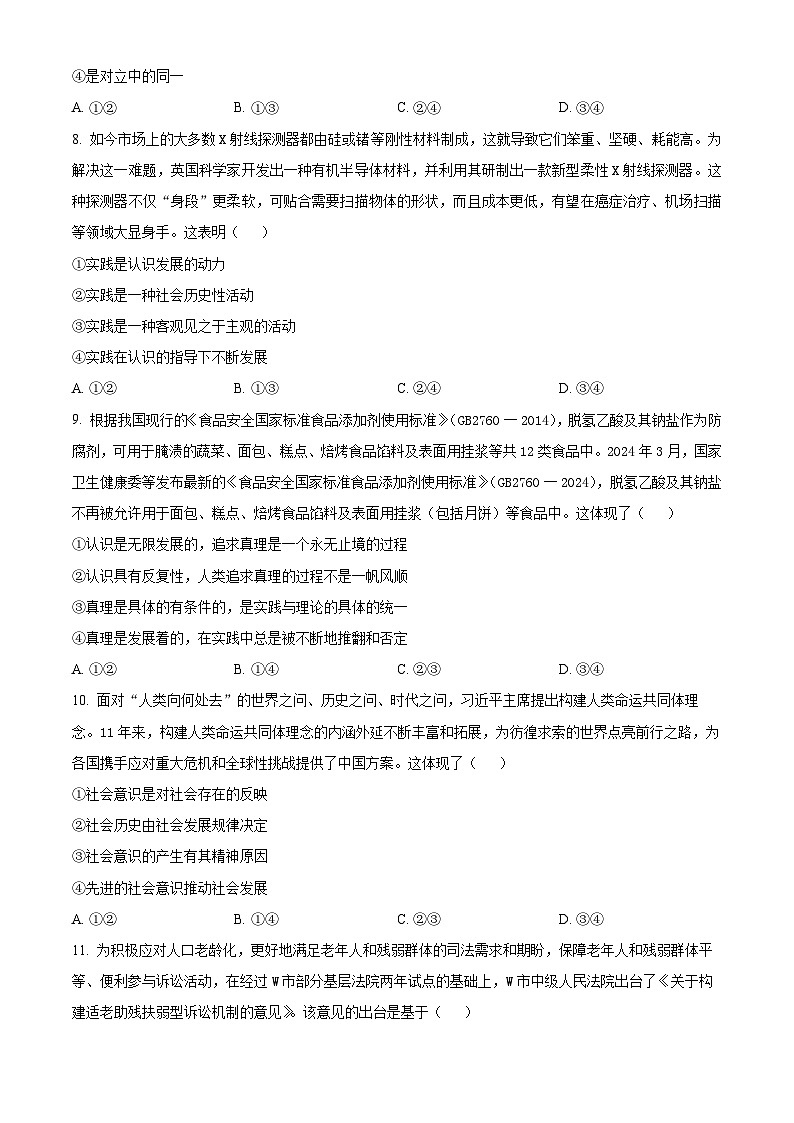
这是一份2025信阳高级中学北湖校区高二上学期期中考试政治含解析,共23页。试卷主要包含了请将答案正确填写在答题卡上等内容,欢迎下载使用。
相关试卷
河南省信阳高级中学北湖校区2024-2025学年高二上学期期中考试政治试卷(Word版附解析):
这是一份河南省信阳高级中学北湖校区2024-2025学年高二上学期期中考试政治试卷(Word版附解析),共23页。试卷主要包含了请将答案正确填写在答题卡上等内容,欢迎下载使用。
2025信阳高二上学期11月期中考试政治含解析:
这是一份2025信阳高二上学期11月期中考试政治含解析,共9页。试卷主要包含了满分100分;考试时间75分钟等内容,欢迎下载使用。
2024~2025学年河南信阳浉河区河南省信阳高级中学高二(上)期中政治试卷(北湖校区 测试)[原题+解析]:
这是一份2024~2025学年河南信阳浉河区河南省信阳高级中学高二(上)期中政治试卷(北湖校区 测试)[原题+解析],共14页。