还剩16页未读,
继续阅读
山西省朔州市怀仁市2024-2025学年八年级上学期期中历史试题(解析版)
展开
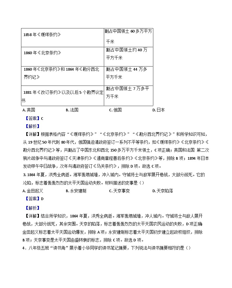
这是一份山西省朔州市怀仁市2024-2025学年八年级上学期期中历史试题(解析版),共19页。试卷主要包含了试卷分第1卷和第11卷两部分,鲁迅说等内容,欢迎下载使用。
相关试卷
山西省朔州市怀仁市2024-2025学年部编版八年级历史上学期期中试卷:
这是一份山西省朔州市怀仁市2024-2025学年部编版八年级历史上学期期中试卷,文件包含历史试卷pdf、历史答案docx等2份试卷配套教学资源,其中试卷共7页, 欢迎下载使用。
山西省朔州市2024-2025学年八年级上学期11月期中历史试题:
这是一份山西省朔州市2024-2025学年八年级上学期11月期中历史试题,文件包含2024秋怀仁期中监测八年级历史评分标准docx、2024秋怀仁期中监测八年级历史试题docx、2024秋怀仁期中监测八年级历史试题pdf等3份试卷配套教学资源,其中试卷共11页, 欢迎下载使用。
山西省朔州市怀仁市2023-2024学年八年级上学期11月期中历史试题:
这是一份山西省朔州市怀仁市2023-2024学年八年级上学期11月期中历史试题,共6页。

