


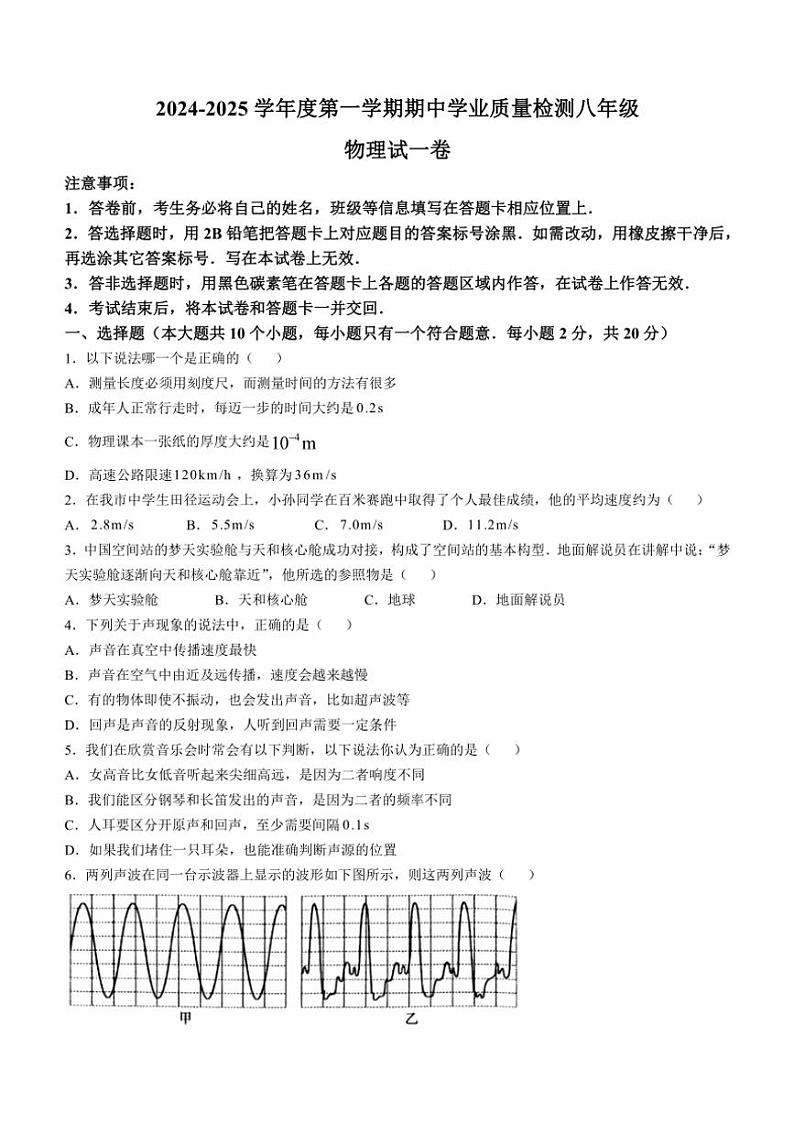
河北省石家庄市赵县2024~2025学年八年级(上)期中物理试卷(含答案)
展开这是一份河北省石家庄市赵县2024~2025学年八年级(上)期中物理试卷(含答案),共8页。
相关试卷
这是一份河北省石家庄市赵县2024-2025学年八年级上学期11月期中物理试题,共7页。试卷主要包含了以下哪种方法不会减弱噪声等内容,欢迎下载使用。
这是一份2023-2024学年河北省石家庄市赵县八年级(上)期末物理试卷,共6页。
这是一份2023-2024学年河北省石家庄市赵县九年级(上)期末物理试卷,共8页。