





浙江省杭州市等4地2024-2025学年高二上学期11月期中联考生物试卷(Word版附解析)
展开
这是一份浙江省杭州市等4地2024-2025学年高二上学期11月期中联考生物试卷(Word版附解析),文件包含浙江省杭州市等4地2024-2025学年高二上学期11月期中生物试题Word版含解析docx、浙江省杭州市等4地2024-2025学年高二上学期11月期中生物试题Word版无答案docx等2份试卷配套教学资源,其中试卷共35页, 欢迎下载使用。
考生须知:
1.本卷共8页满分100分,考试时间90分钟。
2.答题前,在答题卷指定区域填写班级、姓名、考场号、座位号及准考证号并填涂相应数字。
3.所有答案必须写在答题纸上,写在试卷上无效。
4.考试结束后,只需上交答题纸。
选择题部分
一、选择题(本大题共20小题,每小题2分,共40分。每小题列出的四个备选项中只有一个是符合题目要求的,不选、多选、错选均不得分)
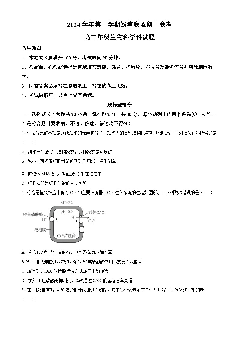
1. 生命现象的基础是组成细胞的元素和分子,细胞内的各种结构也与功能相联系。下列相关叙述错误的是( )
A. 酶作用时会发生结构改变,这种改变是可逆的
B 线粒体可沿着细胞骨架移动到作用部位提供能量
C. 核糖体RNA合成和加工都发生在核仁中
D. 细胞溶胶是细胞代谢的主要场所
2. 液泡是植物细胞中储存Ca2+的主要细胞器,Ca2+进入液泡的过程如图所示。下列说法错误的是( )
A. 液泡既能维持细胞形态,也可吞噬衰老细胞器
B. H+由细胞溶胶进入液泡,依赖H+焦磷酸酶作用不需要消耗能量
C. Ca2+通过CAX的跨膜运输方式属于主动转运
D. 加入H+焦磷酸酶抑制剂,Ca2+通过CAX的运输速率变慢
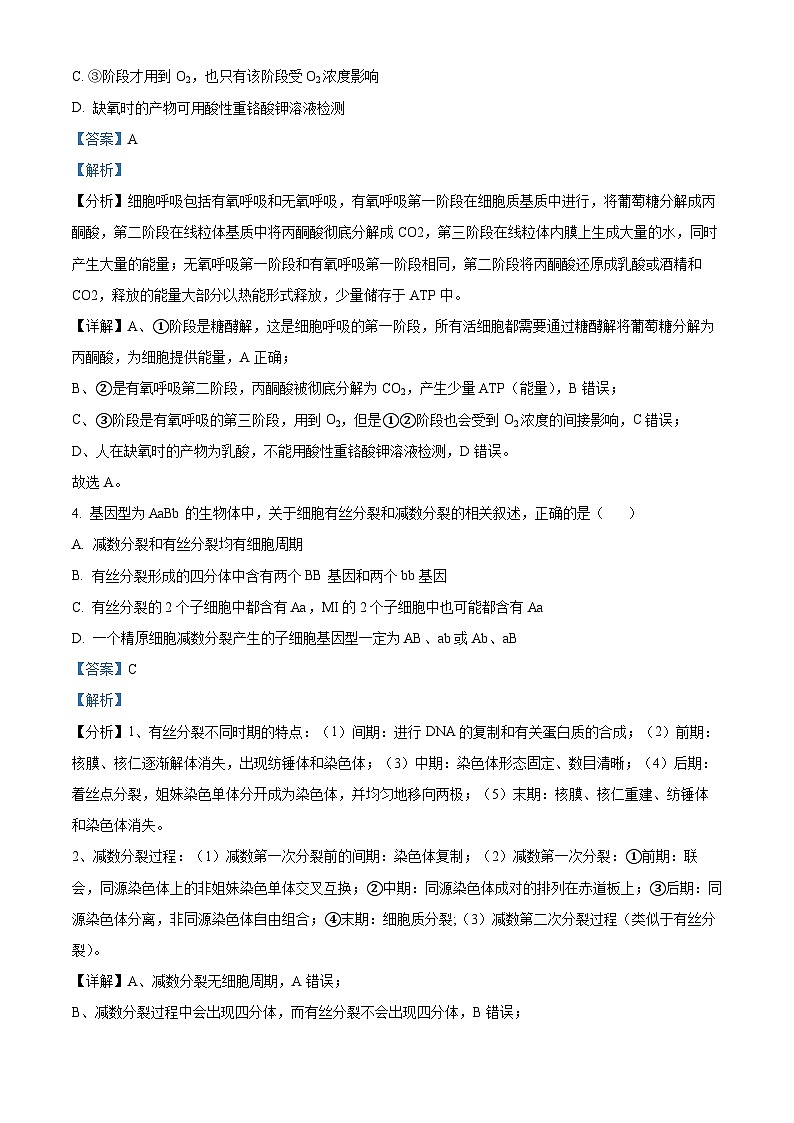
3. 在动物细胞中,葡萄糖的部分代谢过程如图,其中①~③表示有关生理过程。下列叙述正确的是( )
A. ①阶段是糖酵解,所有活细胞都要进行
B. ②阶段丙酮酸被分解为CO2,产生了大量还原氢和能量
C. ③阶段才用到O2,也只有该阶段受O2浓度影响
D. 缺氧时的产物可用酸性重铬酸钾溶液检测
4. 基因型为AaBb的生物体中,关于细胞有丝分裂和减数分裂的相关叙述,正确的是( )
A. 减数分裂和有丝分裂均有细胞周期
B. 有丝分裂形成的四分体中含有两个BB基因和两个bb基因
C. 有丝分裂的2个子细胞中都含有Aa,MI的2个子细胞中也可能都含有Aa
D. 一个精原细胞减数分裂产生的子细胞基因型一定为AB、ab或Ab、aB
5. 下图表示某真核生物基因表达的部分过程,下列说法错误的是( )
A 图示过程需要mRNA、tRNA、rRNA参与
B. ②中含有氢键,与③具有相同的基本单位
C. ⑥的密码子是AGC
D. 图中核糖体移动方向是从左到右
6. 近年来科学家利用染色体加倍技术,成功培育出三倍体生蚝,使生蚝产量大大提高。三倍体生蚝生长速度高于二倍体,但不能像二倍体生蚝一样产生正常的配子。下列叙述正确的是( )
A. 二倍体生蚝体细胞内均含有2个染色体组
B. 二倍体生蚝培育的三倍体生蚝是一个新物种
C. 三倍体生蚝难以产生正常配子的主要原因是联会紊乱
D. 三倍体生蚝是不可遗传的变异类型
7. 在模拟孟德尔杂交实验中,甲同学每次分别从Ⅰ、Ⅱ小桶中随机抓取一个小球并记录字母组合;乙同学每次分别从Ⅲ、Ⅳ小桶中随机抓取一个小球并记录字母组合。记录后将小球放回原桶内,重复多次。以下叙述错误的是( )
A. Ⅰ和Ⅱ小桶中两种小球数量及总数都可以不等
B. 甲同学模拟的是F1(Dd)自交产生F2的过程
C. 甲同学的实验模拟了等位基因的分离和配子随机组合的过程
D. 乙同学的实验模拟了自由组合定律,产生AB类型的配子概率约为1/4
8. 消防员在高温环境中灭火时,机体生理活动发生了一系列的变化。下列生理变化与机体调节对应正确的是( )
A. 精神紧张——肾上腺素分泌增加
B. 葡萄糖大量消耗——胰岛素分泌增加
C. 大量流汗导致血钠含量降低——神经垂体合成的抗利尿激素增加
D. 肌肉部分厌氧呼吸——通过血液中的碳酸钠与乳酸反应维持酸碱平衡
9. 各器官系统协调统一共同维持内环境稳态,如图表示内环境稳态的调节机制,下列叙述正确的是( )
A. 添加抗凝剂的血液在离心或静置后,最下层是含细胞核的白细胞,最上层血浆是内环境成分
B. 三大系统产生的激素、神经递质、免疫活性物质作用完均立即失活
C. 内环境稳态依靠神经-体液-免疫调节来实现,但主要依赖神经调节,如体温、血糖的稳定
D. 神经、体液和免疫调节都离不开信号分子的作用,都需要与受体结合而发挥作用
10. 动物对环境的迅速反应主要是通过神经调节实现的。下列人神经系统的叙述中错误的是( )
A. 神经元是神经系统的基本单位,反射是神经活动的基本形式
B. 中枢神经系统包括脑和脊髓,周围神经系统包括脑神经和脊神经
C. 交感神经和副交感神经属于运动神经
D. 内脏神经包括控制内脏器官的传入神经和传出神经
11. 手不小心触到尖锐的物体时迅速缩回是通过反射实现的。下图1表示缩手反射的反射弧,图2、图3分别表示图1虚线框内局部结构放大示意图,下列说法正确的是( )
A. 图1中的效应器是B,由传出神经末梢和它所支配的肌肉组成
B. 图2中神经递质与f结合后进入下一个神经元使其发生相应的电位变化
C. 图3中兴奋的传导方向是g←h→i
D. 触到尖锐物体后产生痛觉是生来就具备的反射
12. 脑是整个神经系统的控制中心,如图为人大脑的某个半球上各级中枢示意图,相关叙述错误的是( )
A. 刺激大脑皮层的中央前回顶部会引起右侧下肢运动
B. 下丘脑是神经系统与内分泌系统活动相互联络枢纽
C. 某人因撞击损伤了脑干部位可能导致呼吸骤停
D. 小脑参与调节躯体运动,脊髓参与完成的反射都是在高级中枢的调节下进行的
13. 下列关于人体免疫系统的叙述,正确的是( )
A. 巨噬细胞参与的免疫过程属于非特异性免疫
B. 成熟的B淋巴细胞不能合成抗体,只有效应B淋巴细胞可以
C. 淋巴细胞进入细胞周期开始增殖并形成一个细胞克隆主要发生在淋巴结中
D. 白细胞中的淋巴细胞可参与第二、三两道防线
14. 下图表示某神经元一个动作电位传导示意图,据图分析,下列说法正确的是( )
A. a段的神经纤维正在发生K+外流,处于极化状态
B. b段的神经纤维正在发生Na+内流,此时膜内为正电位
C. 图中c→b→a是一个电位表测出的动作电位形成和恢复的过程
D. c段的神经纤维正处于反极化状态,此时K+通道关闭
萨瑟兰于1965年首先提出第二信使学说,该学说认为受体在细胞膜上的激素信号称为第一信使,又将细胞表面受体接受的细胞外信号转换为细胞内信号的物质(如图中cAMP)称为第二信使。已知的第二信使种类很少,但能传递细胞外的多种信息,调节并放大许多生理生化过程。下图为肾上腺素调节血糖的作用过程图。阅读材料完成下列小题:
15. 下列有关肾上腺素与受体的叙述,错误的是( )
A. 据图分析肾上腺素属于第一信使
B. 肾上腺素与甲状腺激素都是酪氨酸衍生物,推断甲状腺激素也属于第一信使
C. 肾上腺素的作用范围取决于受体的分布,发挥作用后会被灭活
D. 肾上腺素的受体需要依赖高尔基体分类、包装和运输
16. 结合第二信使学说和肾上腺素作用过程图,据图分析下列叙述错误的是( )
A. 激素微量高效的特征可能与第二信使的放大作用有关
B. ATP水解产生的cAMP能作为信使传递胞外信息发挥调节作用
C. 图中为肾上腺素作用于靶细胞,从而提升血糖浓度
D. 第一信使可通过激活某种酶或引发某些基因表达,从而影响细胞代谢
17. 体液调节是通过化学信号实现的调节,如图是化学信号经体液运输作用于靶细胞的示意图。下列叙述正确的是( )
A. 分泌细胞产生的激素穿过细胞膜释放出来才能通过体液运输
B. 激素需要通过某些管道进入血液,再运送到距离较远的靶细胞
C. 激素是一种分泌到胞外的物质,有产生部位和作用部位,不能作用于自身
D. 激素也可以由神经细胞分泌,但与神经递质相比,反应较缓慢,作用时间较长
18. 研究发现,人类免疫缺陷病毒(HIV)携带的RNA在宿主细胞内不能直接作为合成蛋白质的模板。如图为中心法则示意图。下列关于HIV的叙述错误的是( )
A. 合成子代病毒的蛋白质外壳的完成过程至少要经过④②③环节
B. HIV遗传信息的传递方向为④①②⑤③
C. 通过④形成的DNA经核孔进入细胞核,整合到宿主细胞的核DNA中
D. HIV能识别宿主细胞表面的受体并通过融合进入细胞
19. 膜表面免疫球蛋白(BCR)是分布在B细胞表面的一种受体。多个BCR与病原体表面的抗原结合而聚集在一起,会为激活B细胞提供信号(如图所示)。下列相关叙述错误的是( )
A. BCR聚集的过程体现了细胞膜的流动性
B. B细胞表面的BCR与其分化形成的记忆B细胞和浆细胞具有相同的BCR
C. 在体液免疫过程中,激活B细胞的信号分子不止抗原一种
D. 病原体上可能不止一种抗原,可与多种B细胞的BCR结合
20. 2023诺贝尔生理学或医学奖授予核苷碱基修饰方面的发现,该发现使新冠病毒的mRNA疫苗的开发成为可能。新冠病毒mRNA疫苗是一种新型核酸疫苗,接种该疫苗后,脂质纳米颗粒包裹的编码新冠病毒S蛋白的mRNA进入细胞内,最终激活免疫反应。下图示意mRNA疫苗作用的部分机制。有关叙述正确的是( )
A. 注射新冠病毒mRNA这种新型疫苗既能预防也能治疗,使机体获得免疫力
B. 接种疫苗后,当新冠病毒侵入人体,IV能迅速产生大量V
C. 新冠病毒mRNA疫苗进入人体后会激活体液免疫和细胞免疫
D. 新冠病毒mRNA疫苗进入细胞后必须依赖细胞的RNA才能真正发挥作用
非选择题部分
二、非选择题(本大题共5小题,共60分)
21. 杭州亚运会的水上运动中心场馆顶部打造了2.4万平方米的华东地区最大“空中花园”,欧石竹、百日草、月季等植物的光合作用使得场馆内不需过多能耗即可达到“冬暖夏凉”的效果。下图1表示月季叶肉细胞中光合作用的过程,图2表示在最适宜的条件下某月季植株吸收CO2的速率随光强度的变化。请据图回答下列问题:
(1)结合图1分析,光反应过程在叶绿体的________(填结构名称)中,①在光下裂解产生________。碳反应过程中⑤被________(填序号)还原形成三碳糖,其中大部分用于________。
(2)结合图2,从物质含量和功能角度分析,当遮光比例达到30%以上时,月季植株为了适应弱光环境,会增加________的含量。可用________试剂对叶绿体中的光合色素进行分离。
(3)结合图2分析,当遮光比例达到90%时,图1叶肉细胞中产生的⑦的去向是________。
(4)当植物大量失水后,叶片会发生气孔关闭,较长一段时间后,三碳酸、五碳糖的含量变化分别为________(填“上升、不变或下降”)。
22. 果蝇的翅形有长翅、小翅和无翅三种表现类型。以小翅雌果蝇和无翅雄果蝇为亲本进行杂交,F1雌雄果蝇随机交配得F2,结果如下:
(注:若为多对基因控制,请用A\a,B\b……表示)
(1)长翅、小翅和无翅的遗传符合孟德尔________定律。
(2)亲本雌果蝇的基因型为________。在F2中小翅果蝇的基因型共有________种,无翅果蝇中杂合果蝇所占比例为________。F2长翅雌雄果蝇相互交配产生无翅的概率是________。
(3)欲通过一代杂交实验鉴定某小翅雌果蝇的基因型,可选择表型为________的雄果蝇与其杂交。若后代雄果蝇表型为________,则该雌果蝇为纯合子。请用遗传图解解释________。
23. 2021年10月4日,美国两位科学家因为发现了温度和触觉的感受器,发现了分布于皮下神经纤维膜上感受疼痛的受体分子TRPV1,这种受体是一种离子通道,能被43℃以上的温度、pH小于6或辣椒素等物质活化,因此获得了2021年诺贝尔生理学或医学奖。当人体形成烫或辣的感觉,进而使身体产生逃离伤害源的应激反射。请回答下列问题:
(1)吃辣椒后,辣椒素会与________结合,使感受器产生兴奋,传至大脑皮层________(填“中央前回、中央后回或底部舌区”)使人产生热痛的感觉。热痛感觉后最终使身体产生应激反射,则该兴奋在神经纤维上传导的方向是________(填“单向或双向”)的。同时机体的应激反应也有________激素的参与,使机体对这些有害刺激的________大为增强。
(2)夏天吃辣味火锅时人们会在大汗淋漓的同时面部发红,原因是位于下丘脑的________中枢作用下汗腺分泌加强、皮肤毛细血管舒张,以此增加散热。此时人们常常会吹空调、喝冷饮,在低温刺激下人体产生的肾上腺素和激素X增加;大量饮水导致激素Y分泌减少。激素X和激素Y的分泌均受下丘脑的调节,下图是下丘脑和垂体示意图,下丘脑与垂体前叶之间存在丰富的血管网,即________系统。机体存在________调控轴调节控制激素X的分泌,并存在________调节机制。激素Y的分泌与下丘脑________(A,B)处细胞有关。激素Y参与调节________平衡,在相关的反射活动中,其感受器位于________。
24. 针灸是我国传承千年治疗疾病的特有手段。我国科研工作者在《自然》杂志上首次发表了利用小鼠模型阐明针灸治疗疾病的神经生物学机制,其过程如下图所示,请回答相关问题:
(1)从免疫学的角度分析,图中LPS相当于________。体内针对该物质的抗体会使这种细菌毒素被中和而失效,这属于特异性免疫中的________免疫。
(2)针灸可激活迷走神经-肾上腺抗炎通路,从而发挥抑制炎症的作用。该过程中,从足三里产生的兴奋先传到脊髓,脊髓通过上行的________将神经冲动传给延髓,又通过迷走神经传给肾上腺使其分泌激素,此过程中肾上腺属于________,该过程的调节方式属于________调节。肾上腺分泌激素与受体结合后抑制了TNF-α的释放,从而抑制炎症。此外还有________激素常被用于抗炎症。
(3)当人体引起局部炎症反应,是对抗病原体的第________道防线,属于________免疫,图中的巨噬细胞由________(填单核或中性粒)细胞分化而来,可在免疫过程中摄取、处理抗原,在细胞表面形成________并呈递给辅助性T细胞和细胞毒性T细胞,被活化的辅助性T细胞能分泌作为激活B淋巴细胞的第二个信号分子被称为________。
(4)若为流感病毒成功侵入人体细胞内,则需要启动________免疫,________识别并接触、裂解被流感病毒感染的靶细胞,该过程属于免疫的________阶段。流感病毒暴露出来,相应抗体可以与之结合或被其他免疫细胞吞噬消化。
25. 梭曼为高毒性的有机磷化合物,可通过呼吸道、皮肤等多条途径被人畜吸收,它可影响兴奋在突触间的传导而具有神经毒性。突触是大脑实现学习记忆等高级功能的结构基础,为探究持续的小剂量梭曼染毒对动物学习记忆能力的影响,研究人员以大鼠为实验对象开展了系列研究。
(1)兴奋在突触间以________的形式传递。突触的结构使得神经冲动在细胞间只能沿着一个方向进行,原因是________,即从一个神经元的轴突传递到下一个神经元的树突或胞体,也可以传递到肌肉,与肌肉接触处称为________,也称之为突触。乙酰胆碱是一种兴奋性递质,它存在于轴突末梢内的________中,通常情况下通过胞吐方式释放到突触间隙,与突触后膜上的乙酰胆碱受体结合,可引起突触后膜________(填过程名称),产生动作电位。同时乙酰胆碱可被乙酰胆碱酯酶降解失活。
(2)科研人员将健康大鼠随机分成三组,实验组每天使用不同浓度的小剂量梭曼进行染毒,与对照组置于相同环境下正常饲喂,持续14天后开展水迷宫实验,记录其找到逃生平台(隐藏于水下)的时间,结果如图。由实验结果可知,________,说明持续的小剂量梭曼染毒可________大鼠的学习记忆能力。
(3)为进一步研究持续的小剂量梭曼染毒的分子机制,科研人员又分别对三组大鼠大脑皮层的相关生化指标进行了检测,结果见下表。
由实验结果可知,由于小剂量梭曼抑制乙酰胆碱酯酶活性,导致乙酰胆碱在突触间隙积累,长期过度地刺激乙酰胆碱受体,会导致________降低,从而影响兴奋在突触间的传递,降低学习记忆能力。
(4)科研人员还发现,随染毒剂量增加和时间延长,突触前膜释放乙酰胆碱的量逐渐降低,原因是突触间隙积累的乙酰胆碱________,这是一种________调节机制。亲本(P)
子一代(F1)
子二代(F2)
♀
♂
♀
♂
♀
♂
小翅
无翅
全为长翅
全为小翅
长翅149只
小翅152只
无翅99只
长翅151只
小翅148只
无翅101只
组别
乙酰胆碱酯酶活性
乙酰胆碱受体的mRNA表达量/%
A
104.1
86
B
138.5
89
C
157.0
100
相关试卷
这是一份浙江省杭州市浙里特色联盟2024-2025学年高二上学期11月期中生物试卷(Word版附解析),文件包含浙江省杭州市浙里特色联盟2024-2025学年高二上学期11月期中生物试题Word版含解析docx、浙江省杭州市浙里特色联盟2024-2025学年高二上学期11月期中生物试题Word版无答案docx等2份试卷配套教学资源,其中试卷共30页, 欢迎下载使用。
这是一份浙江省浙里特色联盟2024-2025学年高二上学期期中联考生物试卷(Word版附解析),文件包含浙江省浙里特色联盟2024-2025学年高二上学期期中联考生物试题Word版含解析docx、浙江省浙里特色联盟2024-2025学年高二上学期期中联考生物试题Word版无答案docx等2份试卷配套教学资源,其中试卷共30页, 欢迎下载使用。
这是一份浙江省金砖联盟2024-2025学年高二上学期期中联考生物试卷(Word版附解析),文件包含浙江省金砖联盟2024-2025学年高二上学期期中联考生物试卷Word版含解析docx、浙江省金砖联盟2024-2025学年高二上学期期中联考生物试卷Word版无答案docx等2份试卷配套教学资源,其中试卷共38页, 欢迎下载使用。