


福建省莆田市荔城区莆田第八中学2024-2025学年高一上学期期中考试生物试题
展开
这是一份福建省莆田市荔城区莆田第八中学2024-2025学年高一上学期期中考试生物试题,共33页。试卷主要包含了下列有关人体内水和无机盐的叙述,锌调节GTP酶金属蛋白激活剂1,淀粉肠是一种常见的夜市小吃,广西巴马的富硒鱼穗唇鲍鱼,酪蛋白含有人体的8种必需氨基酸等内容,欢迎下载使用。
姓名:___________ 班级:___________
一.单选题(共30题,每题2分,共60分)
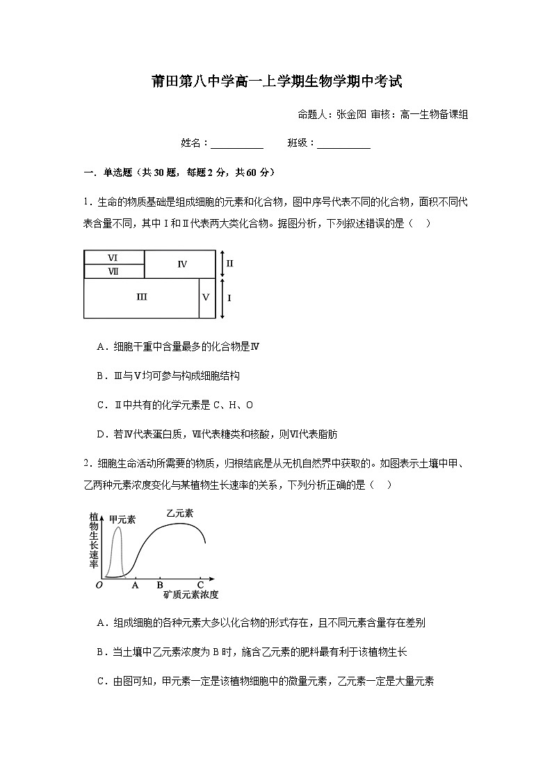
1.生命的物质基础是组成细胞的元素和化合物,图中序号代表不同的化合物,面积不同代表含量不同,其中Ⅰ和Ⅱ代表两大类化合物。据图分析,下列叙述错误的是( )
A.细胞干重中含量最多的化合物是Ⅳ
B.Ⅲ与Ⅴ均可参与构成细胞结构
C.Ⅱ中共有的化学元素是C、H、O
D.若Ⅳ代表蛋白质,Ⅶ代表糖类和核酸,则Ⅵ代表脂肪
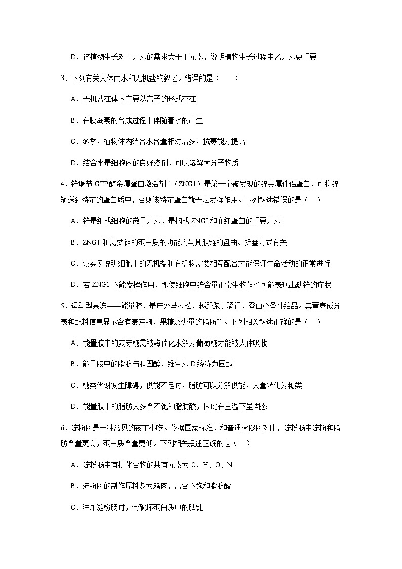
2.细胞生命活动所需要的物质,归根结底是从无机自然界中获取的。如图表示土壤中甲、乙两种元素浓度变化与某植物生长速率的关系,下列分析正确的是( )
A.组成细胞的各种元素大多以化合物的形式存在,且不同元素含量存在差别
B.当土壤中乙元素浓度为B时,施含乙元素的肥料最有利于该植物生长
C.由图可知,甲元素一定是该植物细胞中的微量元素,乙元素一定是大量元素
D.该植物生长对乙元素的需求大于甲元素,说明植物生长过程中乙元素更重要
3.下列有关人体内水和无机盐的叙述。错误的是( )
A.无机盐在体内主要以离子的形式存在
B.在胰岛素的合成过程中伴随着水的产生
C.冬季,植物体内结合水含量相对增多,抗寒能力提高
D.结合水是细胞内的良好溶剂,可以溶解大分子物质
4.锌调节GTP酶金属蛋白激活剂1(ZNG1)是第一个被发现的锌金属伴侣蛋白,可将锌输送到特定的蛋白质中,否则该特定蛋白就无法发挥作用。下列叙述错误的是( )
A.锌是组成细胞的微量元素,是构成ZNGI和血红蛋白的重要元素
B.ZNG1和需要锌的蛋白质的功能均与其肽链的盘曲、折叠方式有关
C.该实例说明细胞中的无机盐和有机物需要相互配合才能保证生命活动的正常进行
D.若ZNG1不能发挥作用,即使细胞中锌含量正常生物体也可能表现出缺锌的症状
5.运动型果冻——能量胶,是户外马拉松、越野跑、骑行、登山必备补给品。其营养成分表和配料信息显示含有麦芽糖、果糖及少量的脂肪等。下列相关叙述正确的是( )
A.能量胶中的麦芽糖需被酶催化水解为葡萄糖才能被人体吸收
B.能量胶中的脂肪与胆固醇、维生素D统称为固醇
C.糖类代谢发生障碍,供能不足时,脂肪可以分解供能,大量转化为糖类
D.能量胶中的脂肪大多含不饱和脂肪酸,因此在室温下呈固态
6.淀粉肠是一种常见的夜市小吃。依据国家标准,和普通火腿肠对比,淀粉肠中淀粉和脂肪含量更高,蛋白质含量更低。下列相关叙述正确的是( )
A.淀粉肠中有机化合物的共有元素为C、H、O、N
B.淀粉肠的制作原料多为鸡肉,富含不饱和脂肪酸
C.油炸淀粉肠时,会破坏蛋白质中的肽键
D.与普通火腿肠相比,淀粉肠食用后更容易引起血糖上升
7.广西巴马的富硒鱼穗唇鲍鱼(Bama Spinibarbus)中某种蛋白是由α肽链(63个氨基酸)、β肽链(42个氨基酸)和λ肽链(60个氨基酸)三条肽链折叠、盘曲、复合成的天然蛋白质。λ肽链13号位和55号位是硒代半胱氨酸,下列叙述正确的是( )
A.该蛋白分子中含有3个游离羧基,3个游离氨基
B.该蛋白分子中共有162个肽键,至少有4个氨基酸的R基上含有—SH(巯基)
C.165个氨基酸经脱水缩合形成该蛋白质分子时相对分子质量减少了2956
D.图2中λ肽链脱去2个硒代半胱氨酸要水解2个肽键,消耗2个水分子
8.细胞受到冰冻时,蛋白质分子相互靠近,当接近到一定程度时,蛋白质分子中相邻近的巯基(SH)氧化形成二硫键(-S-S-)。解冻时,蛋白质中的氢键断裂,二硫键仍保留,如下图所示。下列说法不正确的是( )
A.巯基位于氨基酸的R基上
B.结冰和解冻过程不涉及肽键的变化
C.解冻后蛋白质的空间结构未发生改变
D.抗冻植物有较强的抗巯基氧化能力
9.酪蛋白含有人体的8种必需氨基酸。牛奶中大约80%的蛋白为酪蛋白,其中最为常见的是A1和A2两种类型的β-酪蛋白。在蛋白酶的作用下,A1型会产生一种七肽,部分人饮用后可能出现牛乳不耐受症状(如过敏、肠胃不适等),但A2型不会。因此现在市面上推出了很多含A2型,不含A1型蛋白的牛奶。如图示两种酪蛋白的结构及酶解位点。下列叙述正确的是( )
A.Val(缬氨酸)在人体细胞内不能合成,称为非必需氨基酸
B.两种酪蛋白链的主要区别是氨基酸种类和数目不同
C.两种酪蛋白链各含有一个游离的氨基和一个游离的羧基
D.饮用只含A2的牛奶可以减轻牛乳不耐受人群的胃肠道不适症状
10.抽取孕妇静脉血后,可从中分离出胎儿游离DNA,测定其碱基序列,对比分析后可确定胎儿是否患遗传病。下列叙述错误的是( )
A.胎儿细胞中的DNA都存在于染色体上
B.DNA一般呈双链,以碳链为基本骨架
C.胎儿与父母的DNA脱氧核苷酸的排列顺序不完全相同
D.胎儿DNA的脱氧核苷酸排列顺序储存着胎儿的遗传信息
11.如图是核苷酸的模式图,下列说法正确的是( )
A.DNA和RNA在核苷酸上的不同只体现在③
B.若③是碱基A,则能确定该核苷酸的种类
C.豌豆的遗传物质中③有4种,②有2种
D.人体细胞中的③有5种,核苷酸有8种
12.对细胞膜成分和结构的探索经历了漫长的过程,下列说法正确的是( )
A.欧文顿发现溶于脂质的物质容易穿过细胞膜,推测细胞膜上含有大量磷脂
B.丹尼利和戴维森发现,细胞的表面张力明显低于油—水界面的表面张力,由此推测细胞膜可能还附有蛋白质
C.罗伯特森利用光学显微镜观察到的细胞膜暗—亮—暗三层结构是一种静态模型
D.科学家用荧光染料标记了细胞膜上的磷脂分子,完成了人鼠细胞杂交实验
13.如图是细胞膜的结构模型示意图,其中④是细胞骨架。下列叙述正确的是( )
A.不同物种的精子和卵细胞不能受精,与细胞膜上物质①的功能有关
B.细胞膜上的②都不可以移动,③都可以侧向自由移动
C.该图可以表示原核细胞的细胞膜,其仅具有将细胞与外界环境分隔的功能
D.④由蛋白质和纤维素组成,与细胞运动、分裂、分化等生命活动密切相关
14.如图表示细胞间信息交流的三种方式,叙述不正确的是( )
A.若①为血浆,④为胞间连丝,则人体内存在以上三种细胞间信息交流的方式
B.精子和卵细胞受精时要发生图B所示的信息交流方式
C.图A、图B中靶细胞表面上的受体与信号分子结合,从而接受信息
D.甲状腺激素调节过程中,信息交流方式与图A所示相同
15.下图中的X、Y、Z是细胞中的三种化合物,X为细胞生命活动所需要的主要能源物质,Y、Z是构成细胞膜的主要成分。下列有关说法正确的是( )
A.细胞膜具有选择透过性的结构特点
B.细胞膜功能的复杂程度主要与Y有关
C.细胞膜的基本支架由Y物质构成
D.细胞膜会被蛋白酶分解,说明组成细胞膜的物质中有Z
16.最新研究表明,由光驱动的分子转子能识别特定的细胞,并在细胞膜上钻孔,通过钻的孔将某些药物运送到这些细胞中,其他物质不能随意进入。如图为钻孔过程的示意图,下列有关说法错误的是( )
A.将治疗药物运送到细胞中,分子转子需要钻开磷脂双分子层
B.Ⅰ中磷脂分子的排列与头部的疏水性和尾部的亲水性有关
C.分子转子识别特定细胞的实质可能是识别细胞膜上的糖蛋白
D.分子转子为癌症的靶向治疗开辟了新思路
17.某同学以黑藻为材料,在高倍显微镜下观察叶绿体和细胞质的流动,下列有关叙述正确的是 ( )
A.在高倍显微镜下可观察到黑藻的叶绿体呈绿色,具有双层膜结构
B.本实验可用菠菜叶稍带些叶肉的上表皮代替黑藻叶片
C.实验中适当提高温度能够加快细胞质流动的速度
D.显微镜下观察到叶绿体顺时针流动,叶绿体的真实流动方向应为逆时针
18.下列关于甲、乙两个亚显微结构模式图的叙述,正确的是( )
A.甲图为高等植物细胞,判定依据是其含有①⑦⑩,并且不含乙图中的②
B.甲细胞所在的个体中所有细胞都含有⑦,都能进行光合作用
C.乙图中具有双层膜的细胞器只有⑤,且⑤是需氧呼吸的场所
D.乙图中④⑤⑥⑧在结构上并不相连,因此在功能上没有联系
19.下列有关细胞器的描述正确的是( )
A.溶酶体主要存在于动物细胞中,起源于高尔基体
B.小麦根尖分生区细胞的有丝分裂与中心体有关
C.叶绿体、线粒体和核糖体中都含有DNA和RNA
D.溶酶体能合成水解酶,用于分解衰老的细胞器
20.“结构与功能相适应”是生物学的基本观点之一,下列有关叙述错误的是( )
A.成人体内腹肌细胞的线粒体数量比心肌细胞的线粒体数量多
B.唾液腺泡细胞含有丰富的核糖体、高尔基体、线粒体
C.绿色植物只有含有叶绿体的细胞才能进行光合作用
D.内质网膜可与核膜、细胞膜相连,有利于细胞内物质的运输
21.研究发现,抑郁症患者大脑中X细胞合成的成纤维细胞生长因子9(FGF9)是一种分泌蛋白,含量远高于正常人。判断不正确的是
A.除题中指出的FGF9外,分泌蛋白还包括消化酶、抗体和所有激素
B.可通过抑制X细胞中核糖体、内质网或高尔基体的功能来治疗抑郁症
C.FGF9的分泌过程,高尔基体在其中起重要的交通枢纽作用
D.FGF9从细胞中分泌后作用于靶细胞,能体现细胞膜的进行细胞间信息交流的功能
22.GM130蛋白通常存在于高尔基体膜上,能够捕获来自内质网的囊泡。相关叙述错误的是( )
A.高尔基体周围的囊泡可以由内质网和自身产生
B.高尔基体是单层膜细胞器,在动植物细胞中的功能相同
C.线粒体外膜若出现GM130蛋白,内质网产生的囊泡可与之融合
D.若GM130蛋白结构异常,则会影响高尔基体的功能
23.相思子毒素是从相思子种子中提取的一种剧毒性高分子蛋白毒素,它能影响核糖体的功能,导致细胞死亡。相思子毒素形成后通过高尔基体运输至液泡,在液泡中加工成熟并储存。下列相关叙述不合理的是( )
A.该毒素前体蛋白可通过囊泡运输进入液泡
B.该毒素在液泡中成熟可以阻止其毒害自身核糖体
C.该毒素的加工需要内质网、高尔基体、液泡的参与
D.煮熟的相思子种子仍然有毒性
24.信号肽假说认为,在分泌蛋白合成过程中,游离核糖体最初合成的一段多肽序列作为信号序列,被位于细胞质基质中的信号识别颗粒(SRP)识别、结合,进而引导核糖体附着于内质网上继续蛋白质的合成,信号肽最终在内质网中被切除。科学家构建了体外反应体系,证明了该假说。实验分组及结果见下表。据此分析叙述错误的是( )
注:“+”和“-”分别代表反应体系中存在和不存在该结构
A.组别1中合成的肽链序列包含信号序列
B.组别2中合成的肽链不含有信号序列
C.推测SRP与信号序列结合后会暂停肽链的延伸,直至核糖体附着到内质网上
D.该实验说明内质网是分泌蛋白合成、加工的场所
25.下图为细胞核的结构示意图。下列关于细胞核结构的说法,错误的是( )
A.②与③的膜组成成分和结构相似
B.④主要由DNA和蛋白质组成
C.⑤与某种RNA的合成及核糖体的形成有关
D.⑥的存在有利于各种物质自由出入细胞核
26.核孔是一组蛋白质以特定的方式排布形成的结构,被称为核孔复合物,其选择性输送机制由中央运输蛋白决定(如图所示)。核孔复合物的运输障碍会导致疾病,例如心房颤动。下列有关说法错误的是( )
A.心房颤动可能与核质间的物质交换和信息交流异常有关
B.大分子物质如核酸、蛋白质均不能通过核孔复合物进出细胞
C.唾液腺细胞核膜上的核孔复合体的数量比口腔上皮细胞核膜上的多
D.核孔复合物中的中央运输蛋白的存在,说明核孔复合物对物质运输具有选择性
27.伞藻是一种单细胞绿藻,由“帽”、柄和假根三部分构成,细胞核在基部。科学家用伞形帽和菊花形帽两种伞藻做嫁接和核移植实验(如图),下列叙述正确的是( )
A.图1中①②的帽形因嫁接而发生改变,依次为伞形、菊花形
B.伞藻嫁接实验结果说明伞帽形态与假根内的细胞核有关
C.伞藻核移植实验说明③新生的伞帽形态与细胞核内DNA有关
D.图2中移去细胞核的甲伞藻的生命活动将逐渐减缓直至停止
28.为研究细胞核与细胞质之间的物质交流,科学家利用甲、乙、丙三组变形虫做了图示实验,将甲组被32P标记的细胞核移植到乙、丙两组变形虫的细胞内,适宜条件下培养一段时间后检测乙、丙两组的放射性,结果如图所示。下列有关叙述正确的是( )
A.甲组被32P标记的物质可能为DNA
B.乙组变形虫去除细胞核后可以存活很长一段时间
C.乙组实验说明细胞核中被标记的物质可以进入细胞质
D.丙组实验说明细胞质中被标记的物质可以进入细胞核
29.下图为真核细胞中生物膜系统部分结构的概念图,其中字母表示结构,数字①②表示分泌蛋白在细胞中的运输过程,下列有关叙述正确的是( )
A.口腔黏膜、胃黏膜都属于生物膜系统
B.C和G的化学组成和结构相似,两者的蛋白质分子基本相同
C.细胞质内同时进行多种化学反应时经常发生相互干扰
D.J、K、B之间可通过具膜小泡的转移实现膜成分的更新
30.如图为高等植物细胞结构的概念图,下列相关叙述正确的是( )
A.图中b的主要成分是纤维素和果胶
B.图中c是指细胞膜,e是指细胞质
C.图中b可以代表细胞核,内含染色质或染色体
D.图中g和h都具有双层膜结构,内膜都向内折叠形成嵴
二、非选择题(共4题,每题10分,共40分)
31.下图1中A、B、D分别表示细胞内的三种生物大分子,a、b、d分别表示能组成这三种大分子的基本单位,图2是某种核苷酸的结构示意图。请据图回答下列问题:
(1)图1中a是 ,b是 ,人体细胞中含氮碱基有 种。
(2)图2中所示结构是 (填中文名称)的单体。
(3)图3为某生物大分子部分结构示意图,图3中圈内的结构名称是 。将图3所示大分子彻底水解,产物是 。
(4)如果图1表示的是动物肝细胞,则物质D是 ;若为小麦种子细胞,则物质D是 。
(5)物质A、B、D都以 为基本骨架。物质B含有大量的遗传信息,原因是
是多样的。
32.阿尔茨海默病是一种多发于老年人群的神经系统退行性疾病,可导致老年性痴呆。此病的重要病理特征之一是 β -淀粉样蛋白(Aβ)在大脑聚集沉积形成斑块。请回答问题:
(1)Aβ 含有 39~43 个氨基酸,请写出氨基酸分子结构通式 。
(2)Aβ由淀粉样前体蛋白(一种膜蛋白)水解形成,如图1所示。由图1可知,淀粉样前体蛋白先后经过 的催化作用,切断氨基酸之间的 (化学键名称)而形成Aβ,每经此过程生成1分子Aβ需要 分子水。
(3)Aβ的空间结构如图2。许多证据表明,Aβ在健康人的大脑中有营养神经的作用。但在遗传因素和环境因素的共同作用下,Aβ产生量过多,可形成不同的Aβ聚集体(图3为含12个Aβ的聚集体),产生神经毒性并最终使患者出现认知功能障碍和记忆衰退的症状。
综上所述,请你提出治疗阿尔茨海默病的一种思路 。
33.下图A、B是细胞亚显微结构模式图,请据图回答:
(1)图B细胞可能表示的是下列中的____。
A.黑藻叶肉细胞B.大肠杆菌细胞
C.洋葱根尖细胞D.人乳腺细胞
(2)若图A细胞是能产生并分泌抗体(蛋白质)的浆细胞,其合成抗体的场所是[ ](填图中标号),合成后将在[10]中加工,再进入[ ](填图中标号)中进行进一步的加工。分泌蛋白的合成及分泌过程中,细胞膜的面积 (填“增大”、“不变”或“减小”)。
(3)科学家在研究分泌蛋白的合成和分泌过程中,常采用的实验方法是 。
(4)在玉米田中有时会出现极少量的白化苗,该白化苗由于不能通过光合作用合成有机物质而很快死亡,你认为这是由细胞中[ ] 发育异常导致的。“停车坐爱枫林晚,霜叶红于二月花”,与之有关的细胞结构是[ ] 。
(5)研究表明硒对线粒体膜有稳定作用,可以推测人体缺硒时下列细胞中最易受损的是:____。
A.脂肪细胞B.成熟红细胞
C.心肌细胞D.口腔上皮细胞
34.非酒精性脂肪肝病的特点是过多的脂质以脂滴的形式存在于肝细胞中。研究发现,肝细胞内存在的脂质自噬过程可以有效降解脂滴从而减少脂质的堆积。脂质自噬的方式及过程如下图。
(1)溶酶体内含有的酸性脂解酶具有降解脂滴的作用。酸性脂解酶的合成首先在核糖体上形成肽链,然后进入内质网加工,并借助囊泡移向 进行加工修饰,最后转移至溶酶体中。图中方式①和②自噬溶酶体的形成与膜的 特点有关。
(2)图中方式③中脂滴膜蛋白PLIN2经分子伴侣Hsc70识别后才可与溶酶体膜上的相应受体结合进入溶酶体发生降解,推测该自噬方式具有一定的 性。根据方式③提出一种预防非酒精性脂肪肝病的思路 。
(3)非酒精性脂肪性肝炎患者血液中谷丙转氨酶(肝细胞内蛋白质)含量会明显上升。研究表明,这是由于是糖脂摄入过量,糖脂代谢异常产生的自由基攻击肝细胞的磷脂分子,导致肝细胞膜受损,细胞膜的 功能丧失所致。
实验组别
核糖体
信号识别颗粒(SRP)
内质网
实验结果
1
+
-
-
合成的肽链比正常肽链多一段
2
+
+
-
合成的肽链比正常肽链少一段
3
+
+
+
合成的肽链与正常肽链一致
参考答案:
1.D
【分析】此图表示组成细胞的化合物,据图示含量可知,Ⅰ为无机物,Ⅱ为有机物,Ⅲ为水,Ⅴ为无机盐,Ⅳ为蛋白质,若Ⅵ为脂质,则VII为糖类或者核酸。
【详解】A、据图示含量可知,Ⅰ为无机物,Ⅱ为有机物,细胞干重中含量最多的化合物是Ⅳ蛋白质,A正确;
B、Ⅲ为水,Ⅴ为无机盐,均可参与构成细胞结构,B正确;
C、Ⅱ为有机物,包括蛋白质、糖类和脂质、核酸等,Ⅱ中共有的化学元素是C、H、O,C正确;
D、Ⅱ代表有机物,若Ⅳ代表蛋白质,则Ⅶ代表糖类和核酸,Ⅵ代表脂质,D错误。
故选D。
2.A
【分析】分析题图:植物生长所需的甲元素比乙元素少,在A浓度下施含乙元素的肥料最有利于该植物生长;当该植物生长速率最大时对甲元素需要量小于乙元素。
【详解】A、构成细胞的元素绝大多数以化合物的形式存在,且不同元素含量存在差别,A正确;
B、据图可知:A浓度下施含乙元素的肥料植物的生长速率会快速增加,浓度为B时施含乙元素的肥料植物的生长速率达到最大,再施加含乙元素的肥料生长速率不再增加,B错误;
C、据图可知,该植物生长对甲元素的浓度需求小于乙元素,但不能说明甲元素一定是该植物细胞中的微量元素,乙元素一定是大量元素, C错误;
D、据图可知,该植物生长对甲元素的浓度需求小于乙元素,但不能说明植物生长过程中乙元素更重要,D错误。
故选A。
3.D
【分析】1.水在细胞中以两种形式存在一部分水与细胞内的其他物质结合,叫做结合水,结合水是细胞结构的重要组分,大约占细胞内全部水分的4.5%;细胞中绝大部分水以游离的形式存在,可以自由流动,叫做自由水,自由水是细胞内良好的溶剂,许多种物质溶解在这部分水中,细胞内的许多生物化学反应都需要有水的参与,多细胞生物体的绝大多数细胞必须浸润在以水为基础的液体环境中,水在生物体内的流动可以把营养物质运送到各个细胞,同时也把各个细胞在新陈代谢中产生的废物运送到排泄器官或者直接排出体外。
2.代谢旺盛的细胞中,自由水所占比例增加,若细胞中结合水所占比例增大,有利于抵抗不良环境(高温、干旱、寒冷等)。
3.细胞中的无机盐:(1)存在形式:细胞中大多数无机盐以离子的形式存在,叶绿素中的Mg、血红蛋白中的Fe等以化合态。(2)无机盐的生物功能:a、复杂化合物的组成成分。b、维持正常的生命活动:如Ca2+可调节肌肉收缩和血液凝固,血钙过高会造成肌无力,血钙过低会引起抽搐。c、维持酸碱平衡和渗透压平衡。
【详解】A、由分析可知,无机盐在体内主要以离子的形式存在,少数以化合物的形式存在,A正确;
B、胰岛素属于蛋白质,在胰岛素的合成过程经过了氨基酸的脱水缩合过程,该过程中共有水的产生,B正确;
C、冬季,植物体内结合水含量相对增多,有利于抵抗不良环境,提高抗寒能力,C正确;
D、自由水是细胞内的良好溶剂,可以溶解大分子物质,D错误。
故选D。
4.A
【分析】组成生物体的大量元素有:C、H、O、N、P、S、K、Ca、Mg;微量元素有:Fe、Mn、Zn、Cu、B、M等。
【详解】A、锌在细胞中的含量很少但又必不可少,因此是组成细胞的微量元素,ZNG1可以运输锌,但锌并不是组成ZNGI的元素,血红蛋白中含Fe,A错误;
B、ZNG1是蛋白质,蛋白质的功能与其氨基酸的排列顺序及肽链的盘曲、折叠方式有关,B正确;
C、该实例说明需要锌的蛋白质只有和锌结合才能发挥作用,因此细胞中的无机盐和有机物需要相互配合才能保证生命活动的正常进行,C正确;
D、若ZNC1不能发挥作用,即使细胞中锌含量正常,锌也不能被运输给需要锌的蛋白质,该蛋白质不能发挥功能,因此生物体可能表现出缺锌的症状,D正确。
故选A。
5.A
【分析】脂质分为脂肪、磷脂和固醇,固醇包括胆固醇、性激素和维生素D,与糖类相比,脂肪分子中的氢含量多,氧含量少,氧化分解时产生的能量多,因此是良好的储能物质。
【详解】A、麦芽糖属于二糖,需要在消化道有关酶的作用下分解为单糖葡萄糖才能被人体吸收,A正确;
B、胆固醇、性激素和维生素D统称为固醇,B错误;
C、脂肪一般只在糖类代谢发生障碍引起供能不足时才会分解供能,而且不能大量转化为糖类,C错误;
D、能量胶中的脂肪大多含不饱和脂肪酸,因此在室温下呈液态,D错误。
故选A。
6.D
【分析】糖类的组成元素一般是C、H、O,脂肪的组成元素是C、H、O,蛋白质的组成元素是C、H、O、N。
【详解】A、淀粉肠中含有淀粉、脂肪、蛋白质,其共有元素为C、H、O,A错误;
B、鸡肉中的动物脂肪富含饱和脂肪酸,B错误;
C、油炸淀粉肠时,高温会破坏蛋白质的空间结构,使蛋白质变性,但不会破坏肽键,C错误;
D、淀粉肠中的淀粉在人体中被分解为葡萄糖后再被吸收,淀粉含量更高,更容易引起血糖上升,D正确。
故选D。
7.C
【分析】题图分析:图1中蛋白质由165个氨基酸构成的3条肽链组成,且这三条肽链之间有2个肽键和2个二硫键;图2为甲中蛋白质分子的λ链,该片段有2个硒代半胱氨酸,分别位于13号和55号位点。
【详解】A、该蛋白分子中含三条肽链,氨基酸的R基上可能含有羧基或氨基,所以该蛋白至少含有3个游离的羧基和3个游离氨基,A错误;
B、该蛋白分子中共有的肽键数为(63+42+60)-3+2=164,即164个肽键,该蛋白还含有2个二硫键,每个二硫键的形成需要2个—SH(巯基)参与,所以至少有4个氨基酸的R基上含有—SH(巯基),B错误;
C、该蛋白分子中共有的肽键数为(63+42+60)-3+2=164,脱去164个水分子,还存在2个二硫键,脱去4个氢,所以形成该蛋白质分子时相对分子质量减少了164×18+4=2956,C正确;
D、图2中λ肽链脱去2个硒代半胱氨酸要水解4个肽键,消耗4个水分子,D错误。
故选C。
8.C
【分析】分析题文描述和图示:冰冻时导致蛋白质分子相互靠近,进而形成二硫键;解冻时,蛋白质氢键断裂,二硫键仍保留,蛋白质的空间结构发生改变。
【详解】A、巯基(-SH)中含有S,依据氨基酸的结构通式可知,巯基位于氨基酸的R基上,A正确;
B、结冰时会增加蛋白质分子中的二硫键,解冻时蛋白质氢键断裂,会导致蛋白质分子中的氢键减少,可见,结冰和解冻过程未涉及到肽键的变化,B正确;
C、解冻后,蛋白质中的二硫键仍保留,但氢键断裂,因此,解冻后蛋白质的空间结构发生了改变,C错误;
D、细胞受到冰冻时,蛋白质分子中相邻近的巯基(-SH)氧化形成二硫键(-S-S-),抗冻植物能够适应较冷的环境,说明抗冻植物有较强的抗巯基氧化能力,D正确。
故选C。
9.D
【分析】蛋白质的结构多样性决定蛋白质结构多样性的直接原因是构成蛋白质的氨基酸的种类、 数目、排列顺序和肽链的空间结构千差方别, 根本原因是基因的多样性。
【详解】A、人体不能合成的氨基酸属于必需氨基酸,A错误;
B、图中两种氨基酸的数目相同,B错误;
C、两种酪蛋白链各至少含有一个游离的氨基和一个游离的羧基,也可能含有更多的氨基和羧基(存在于R基中),C错误;
D、A1型会产生一种七肽,部分人饮用后可能出现牛乳不耐受症状(如过敏、肠胃不适等),但A2型不会,因此饮用只含A2的牛奶可以减轻牛乳不耐受人群的胃肠道不适症状,D正确。
故选D。
10.A
【分析】基因中的脱氧核苷酸(碱基对)排列顺序代表遗传信息。不同的基因含有不同的脱氧核苷酸的排列顺序。
【详解】A、胎儿细胞中的DNA主要存在于染色体上,少部分存在于线粒体,A错误;
B、DNA是一般呈双链的生物大分子,生物大分子是由许多单体缩合而成。每一个单体都以若干个相连的碳原子构成的碳链为基本骨架,即生物大分子及其单体都是以碳链为骨架,B正确;
C、不同个体的DNA都不相同,故胎儿与父母的DNA脱氧核苷酸的排列顺序不完全相同,C正确;
D、人体的遗传物质是DNA,则胎儿细胞中DNA的脱氧核苷酸排列顺序(碱基的排列顺序)储存着遗传信息,D正确。
故选A。
11.D
【分析】图为核苷酸的模式图,据图分析,①是磷酸,②是五碳糖,③是含氮碱基。
【详解】A、DNA与RNA在核苷酸上的不同点在②五碳糖和③碱基方面,A错误;
B、如③为碱基A,则图示结构是腺嘌呤脱氧核苷酸(②是脱氧核糖)或腺嘌呤核糖核苷酸(②是核糖),B错误;
C、豌豆的遗传物质是DNA,③有4种(A、T、G、C),②有1种(脱氧核糖),C错误;
D、组成DNA与RNA的核苷酸中的③共有5种(A、T、U、G、C),含有的②五碳糖有2种(核糖和脱氧核糖),核苷酸有8种(4种脱氧核苷酸和4种核糖核苷酸),D正确。
故选D。
12.B
【分析】人们对细胞膜的化学成分和结构的认识经历了很长的过程:1859年欧文顿对膜通透性进行研究推测膜是由脂质组成的;科学家对哺乳动物红细胞膜成分分析得出组成细胞膜的脂质有磷脂和胆固醇;1925年荷兰科学家戈特和格伦德尔推测细胞膜中磷脂分子必然排列为连续的两层;1935年英国丹尼利和戴维森研究细胞膜的张力推测细胞膜除含脂质分子外,可能还附有蛋白质。
【详解】A、欧文顿发现溶于脂质的物质容易穿过细胞膜,提出“膜是由脂质组成的”结论,A错误;
B、英国学者丹尼利和戴维森研究了细胞膜的张力。他们发现细胞的表面张力明显低于油—水界面的表面张力。由于人们已经发现了油脂滴表面如果吸附有蛋白质成分则表面张力会降低,因此丹尼利和戴维森推测细胞膜中可能还附有蛋白质,B正确;
C、罗伯特森在电镜下看到了细胞膜的清晰的暗—亮—暗的三层结构,C错误;
D、科学家用发绿色荧光的染料标记小鼠细胞表面的蛋白质,用红色荧光的染料标记人细胞表面的蛋白质,将小鼠细胞和人的细胞融合,在37℃下经过40分钟,两种颜色的荧光均匀分布,D错误。
故选B。
13.A
【分析】由题图可知:①是糖蛋白,②是蛋白质,③是磷脂双分子层,④是细胞骨架。
【详解】A、精卵结合需要识别,①是糖蛋白,位于细胞膜的外侧,与细胞的识别、信息交流有关,A正确;
B、细胞膜具有流动性,表现为③磷脂可以侧向移动,而大多数②蛋白质可以移动,B错误;
C、原核细胞的细胞膜不止有将细胞与外界环境分开的功能,还可以控制物质进出等功能,C错误;
D、④为细胞骨架,与细胞运动、分裂、分化等生命活动密切相关,是由蛋白质纤维构成的,纤维素是植物细胞壁的构成成分,D错误。
故选A。
14.A
【详解】1、图A表明,内分泌细胞分泌的化学物质随血液流到全身各处,与靶细胞表面的受体结合进行信息传递。
2、B表示的是细胞膜直接接触,③表示的是信号分子,如精子和卵细胞之间的识别和结合就是细胞膜直接接触。
3、图C表示,高等植物细胞的胞间连丝传递信息。
【分析】A、高等植物细胞间通过胞间连丝进行信息交流,A错误;
B、精子和卵细胞依靠膜上受体的识别,靠细胞与细胞的直接接触进行信息传递,即图B,B正确;
C、图A中信息分子通过血液到达全身各处,与靶细胞表面上的受体结合,图B相邻两个细胞的靶细胞上的受体直接与另一个细胞发出信号分子结合,从而接信息,C正确;
D、内分泌细胞性腺细胞分泌的化学物质性激素随血液流到全身各处,与靶细胞的受体结合进行信息传递,如图A,D正确。
故选A。
15.B
【分析】分析题图:题图为细胞膜的组成成分和结构,其中X是糖类,Y是蛋白质,Z是磷脂。
【详解】A、细胞膜的结构特点是具有一定的流动性,功能特点是选择透过性,A错误;
B、细胞膜的复杂程度主要与膜上的蛋白质有关,对应图中的Y,B正确;
C、细胞膜的基本支架是磷脂双分子层,对应图中的Z,C错误;
D、蛋白酶能水解蛋白质,细胞膜会被蛋白酶分解,说明组成细胞膜的物质中有Y蛋白质,D错误。
故选B。
16.B
【分析】细胞膜的功能:
1、细胞膜将细胞与外界环境分隔开(细胞的界膜);(1)膜的出现——生命起源中至关重要的阶段;(2)细胞膜使细胞成为一个相对独立的系统,保障了细胞内部环境的相对稳定;
2.控制物质进出细胞。行使控制物质进出功能的物质主要是细胞膜上的蛋白质;
3.进行细胞间的信息交流。实行细胞间的信息交流的物质是细胞膜上的糖蛋白。
【详解】A、细胞膜的基本支架是由磷脂双分子层构成的,因此钻孔需钻开磷脂双分子层,A正确;
B、Ⅰ表示磷脂双分子层,磷脂分子的排布与头部的亲水性和尾部的疏水性有关,B错误;
C、细胞膜的识别作用取决于细胞膜表面的糖蛋白,C正确;
D、依据题干信息,分子转子通过钻孔可将某些药物运送到细胞中,而其他物质不能随意出入,这为癌症的靶向治疗开辟了新思路,D正确。
故选B。
17.C
【分析】细胞中的叶绿体呈绿色、扁平的椭球形或球形,散布于细胞质中,可以在高倍显微镜下观察它的形态。细胞质流动的观察以叶绿体作为参照物。
【详解】A、叶绿体的双层膜结构为亚显微结构,高倍显微镜无法观察到叶绿体的双层膜结构,A错误;
B、菠菜下表皮叶肉细胞中的叶绿体数目少,个体大,便于观察,故本实验可用菠菜叶稍带些叶肉的下表皮代替黑藻叶片,B错误;
C、适当提高温度能加快代谢,也能加快分子运动速率,因此实验中适当提高温度能够加快细胞质流动的速度,C正确;
D、显微镜下观察到叶绿体顺时针流动,叶绿体的真实流动方向应为顺时针,D错误。
故选C。
18.A
【分析】生物膜系统:细胞器膜和细胞膜、核膜等结构,共同构成细胞的生物膜系统。
【详解】A、根据题图及相关知识可判定,甲为高等植物细胞,因其含①细胞壁、⑦叶绿体、⑩液泡,而不含乙图中的②中心体,A正确;
B、高等植物根尖细胞不含叶绿体,所以甲细胞所在的个体(植物体)中并不是所有细胞都含有⑦叶绿体,B错误;
C、乙图中具有双层膜结构的细胞器只有⑤线粒体,⑤是有氧呼吸的主要场所,C错误;
D、乙图中④⑤⑥⑧均属于生物膜系统,在结构和功能上有密切联系,D错误。
故选A。
19.A
【分析】高等生物的细胞质中有各种细胞器,其中溶酶体含有多种水解酶,能分解衰老、损伤的细胞器;中心体存在于动物和某些低等植物的细胞中,与细胞的有丝分裂有关;液泡由液泡膜和膜内的细胞液构成,细胞液中有糖类、无机盐、色素和蛋白质等物质;叶绿体是进行光合作用的场所。
【详解】A、溶酶体主要存在于动物细胞中,起源于高尔基体形成的囊泡,A正确;
B、中心体存在于动物和某些低等植物的细胞中,小麦属于高等植物,没有中心体,B错误;
C、线粒体和叶绿体中含有DNA,是半自主性细胞器,核糖体不含有DNA,C错误;
D、溶酶体中的水解酶是在核糖体上合成的,D错误。
故选A。
20.A
【分析】线粒体是有氧呼吸的主要场所,是细胞的“动力车间”,为双层膜细胞器,内膜向内不断凹陷增大膜面积有利于化学反应的顺利进行;叶绿体是植物进行光合作用的场所,为双层膜,内含由类囊体堆叠而成的基粒,从而增大光反应膜面积。
【详解】A、心肌细胞持续自动有节律地收缩舒张,需要消耗更多能量,所以心肌细胞中的线粒体数量比腹肌细胞多,A错误;
B、唾液腺泡细胞能分泌唾液淀粉酶,唾液淀粉酶属于分泌蛋白,分泌蛋白的合成需要核糖体,加工和分泌需要高尔基体,整个过程需要线粒体提供能量,所以该细胞含有丰富的核糖体、高尔基体,叶绿体,B正确;
C、叶绿体是绿色植物进行光合作用的场所,所以在绿色植物中,只有含有叶绿体的细胞能进行光合作用,C正确;
D、内质网膜可与核膜、细胞膜相连,这样有利于细胞内物质的运输,D正确。
故选A。
21.A
【分析】分泌蛋白的合成与分泌过程:附着在内质网上的核糖体合成蛋白质→内质网进行粗加工→内质网“出芽”形成囊泡→高尔基体进行再加工形成成熟的蛋白质→高尔基体“出芽”形成囊泡→细胞膜,整个过程还需要线粒体提供能量。
【详解】有些激素不属于分泌蛋白,如甲状腺激素、性激素,A错误;根据“抑郁症患者大脑中X细胞合成的成纤维细胞生长因子9(FGF9)是一种分泌蛋白,含量远高于正常人”,可知FGF9在X细胞的核糖体内合成,由内质网和高尔基体参与加工和运输,因此,可通过抑制X细胞中核糖体、内质网或高尔基体的功能,通过减少FGF9的合成和分泌来治疗抑郁症,B正确;FGF9属于分泌蛋白,在其分泌过程中,高尔基体在其中起重要的交通枢纽作用,C正确;FGF9通过胞吐从细胞中出来作用于靶细胞,属于细胞间间接信息传递,D正确。
故选A。
【点睛】本题结合抑郁症,考查分泌蛋白的合成、分泌等相关知识,要求考生掌握分泌蛋白的合成和分泌过程,属于考纲理解和应用层次的考查。
22.B
【分析】高尔基体是参与分泌蛋白的合成与分泌的重要细胞器,其过程大致是:首先在核糖体中以氨基酸为原料开始多肽链的合成,当合成了一段肽链后,这段肽链会边合成边转移到内质网腔内,再经过加工、折叠,形成具有一定空间结构的蛋白质。内质网膜鼓出形成囊泡,包裹着蛋白质离开内质网,到达高尔基体,与高尔基体膜融合,囊泡膜成为高尔基体膜的一部分。高尔基体对蛋白质做进一步的修饰加工, 然后由高尔基体膜形成包裹着蛋白质的囊泡,囊泡转运到细胞膜,与细胞膜融合,将蛋白质分泌到细胞外。
【详解】A、高尔基体是单层膜构成的囊状结构;内质网膜鼓出形成囊泡,包裹着蛋白质到达高尔基体,高尔基体对蛋白质做进一步的修饰加工后形成包裹着蛋白质的囊泡,将其运送到胞外,因此高尔基体周围的囊泡可来自内质网和自身产生,A正确;
B、高尔基体是单层膜细胞器,在动植物细胞中的功能不同,在动物细胞中与分泌物的形成有关,在植物细胞中与细胞壁的形成有关,B错误;
C、若 GM130蛋白在线粒体外膜上出现,则内质网产生的囊泡很可能会被线粒体膜上的GM130蛋白捕获,即囊泡运送到线粒体,与线粒体外膜融合,C正确;
D、GM130蛋白具有维持高尔基体的结构和捕获来自内质网的囊泡的功能,故结构异常会影响高尔基体对蛋白质的加工、发送,高尔基体也无法与来自内质网的囊泡融合,D正确。
故选B。
23.D
【分析】1、根据题干信息,相思子毒素是一种蛋白质。
2、分泌蛋白的合成与分泌过程:核糖体合成蛋白质→内质网进行粗加工→内质网形成囊泡→高尔基体进行再加工形成成熟的蛋白质→高尔基体形成囊泡→细胞膜,整个过程还需要线粒体提供能量。
【详解】A、由题干可知,相思子毒素是一种蛋白质,故该毒素前体蛋白可通过囊泡运输从高尔基体进入液泡,A正确;
B、由题干可知,相思子毒素能影响核糖体的功能,液泡具有膜结构,具有隔开作用,因此该毒素在液泡中成熟可以阻止其毒害自身核糖体,B正确;
C、相思子毒素形成后通过高尔基体运输至液泡,因此该毒素的加工需要内质网、高尔基体、液泡的参与,C正确;
D、相思子毒素是一种蛋白质,煮熟的相思子种子,会使蛋白质变性失活,失去毒性,D错误。
故选D。
24.B
【分析】分泌蛋白的合成过程大致是:首先,在游离的核糖体中以氨基酸为原料开始多肽链的合成。当合成了一段肽链后,这段肽链会与核糖体一起转移到粗面内质网上继续其合成过程,并且边合成边转移到内质网腔内,再经过加工、折叠,形成具有一定空间结构的蛋白质。内质网膜鼓出形成囊泡,包裹着蛋白质离开内质网,到达高尔基体,与高尔基体膜融合,囊泡膜成为高尔基体膜的一部分。高尔基体还能对蛋白质做进-步的修饰加工,然后由高尔基体膜形成包裹着蛋白质的囊泡。囊泡转运到细胞膜,与细胞膜融合,将蛋白质分泌到细胞外。在分泌蛋白的合成加工、运输的过程中,需要消耗能量。这些能量主要来自线粒体。
【详解】A、组别1中核糖体合成的信号序列没有被识别颗粒(SRP)识别、结合,因而不能进入内质网进行加工,最终合成的肽链比正常肽链多一段信号序列,A正确;
B、信号序列在内质网中切除,组别2没有添加内质网,则组别2中的肽链含有信号序列,B错误;
C、组别2与组别3的区别在于组别3多添加了内质网,结果合成的多肽链正常,因此组别2和3对比可知,信号序列与SRP结合后,核糖体需要附着到内质网上才会继续肽链的延伸,C正确;
D、由组1、组2和组3综合分析可知,分泌蛋白需要进入内质网继续合成和加工,最终合成的肽链正常,D正确。
故选B。
25.D
【分析】据图分析:①是附着在核外膜上的核糖体,②是内质网,③表示核膜,④表示染色体(质),由DNA和蛋白质组成,⑤是核仁,它与核糖体的形成及rRNA的形成有关,⑥是核孔,对物质运输具有选择性,实现核质之间频繁的物质交换和信息交流。
【详解】A、②③分别是内质网和核膜,内质网膜和核膜属于生物膜,其组成成分和结构相似,A正确;
B、④是染色质,主要由DNA和蛋白质组成,B正确;
C、⑤核仁,与核糖体和某种RNA的形成有关,C正确;
D、⑥是核孔,实现核质之间频繁的物质交换和信息交流,具有选择性,是RNA和蛋白质分子出入细胞核的通道,D错误。
故选D。
26.B
【分析】细胞核具有双层膜结构,核膜上含有核孔,核孔是大分子物质进出细胞核的通道,通过核孔实现了细胞核和细胞质之间的物质交换和信息交流。
【详解】A、核孔是大分子物质进出细胞核的通道,通过核孔实现了细胞核和细胞质之间的物质交换和信息交流,核孔复合物的运输障碍会导致疾病,故心房颤动可能与核质间的物质交换和信息交流异常有关,A正确;
B、大分子物质蛋白质、RNA能通过核孔复合物进出细胞核,B错误;
C、唾液腺细胞能分泌唾液淀粉酶,其细胞核膜上的核孔复合体数量多于口腔上皮细胞,C正确;
D、由题意知,核孔复合物具有选择性的输送机制的结构,说明核孔复合物对物质运输具有选择性,D正确。
故选B。
27.D
【分析】分析图1:菊花形的伞柄嫁接到帽型的假根上,长出帽型的伞帽;帽形的伞柄嫁接到菊花型的假根上,长出菊花形型的伞帽。分析图2:图2为核移植实验,将菊花型伞藻的细胞核移到去掉帽的伞藻上,③处应该会长出菊花形帽。
【详解】A、图1中①、②的帽形不会因嫁接而改变,依次为菊花形、伞形,A错误;
B、图1嫁接实验的结果可以说明伞帽形态与假根有关,不能说明其与细胞核有关,B错误;
C、图2核移植实验说明③新生长出来的伞帽形态与细胞核有关,不能说明与DNA有关,C错误;
D、综合上述两实验说明生物体形态结构的建成主要与细胞核有关,所以图2中,移去细胞核的甲伞藻的生命活动将逐渐减缓直至停止,D正确。
故选D。
28.C
【分析】分析题图:将甲组被32P标记的细胞核移植到乙、丙两组变形虫的细胞内,适宜条件下培养一段时间后检测乙、丙两组的放射性,发现乙组变形虫细胞核、细胞质均有放射性,而丙组变形虫原有细胞核没有放射性,细胞质含有放射性。
【详解】A、若被32P标记的物质是DNA,DNA不能通过核孔从细胞核进入细胞质,无法达成乙组结果,A 错误;
B、细胞核与细胞质相互依存、不可分割,细胞核控制着细胞的代谢和遗传,因此,乙组变形虫去除细胞核后存活时间很短,B错误;
C、据图可知,将被32P标记的细胞核移植到乙组变形虫的细胞内,最终乙组变形虫细胞核、细胞质均有放射性,说明细胞核中被标记的物质可以进入细胞质,C正确;
D、最终丙组变形虫原有细胞核没有放射性,说明细胞质中被标记的物质不可进入细胞核,D错误。
故选C。
29.D
【分析】分析题目中的概念图,A为核膜,B为细胞膜,J为内质网,K为高尔基体。①表示未成熟的蛋白质从内质网运到高尔基体,②表示成熟的蛋白质从高尔基体运到细胞膜。
【详解】A、生物膜系统是细胞膜、核膜以及细胞器膜等结构的统称,而不是生物体内所有膜结构的统称,A错误;
B、蛋白质分子是生命活动的主要承担者,线粒体和叶绿体的功能不同,则C(叶绿体膜)和G(线粒体膜)中的蛋白质分子是不相同的,B错误;
C、生物膜将细胞质分为一个个区室,使代谢同时进行,互不干扰,C错误;
D、分泌蛋白由附着在内质网上的核糖体合成后,经内质网(J)初步加工,而后形成具膜小泡包裹后运往高尔基体,小泡膜与高尔基体膜(K)融合,成为高尔基体膜的一部分,高尔基体对蛋白质进一步修饰加工,再由具膜小泡包裹运往细胞膜(B),小泡膜与细胞膜融合,并将分泌蛋白分泌到细胞外,可见分泌蛋白的修饰和加工由内质网和高尔基体共同完成,生物膜之间可通过具膜小泡的转移进行相互转化,实现膜成分的更新,D正确。
故选D。
30.C
【分析】分析题图:图示为细胞结构的概念图,其中a为细胞质,包括e细胞质基质和f细胞器;b为细胞核;c为细胞膜;d为细胞壁;f为细胞器;g为叶绿体;h为线粒体。
【详解】A、图中b是细胞核;d具有全透性,为细胞壁,主要成分是纤维素和果胶,A错误;
B、图中c有细胞间信息交流功能,是指细胞膜,a是指细胞质,e是指细胞质基质,B错误;
C、图中b可以代表细胞核,内含染色质或染色体结构,C正确;
D、图中g叶绿体和h线粒体都具有双层膜结构,线粒体内膜向内折叠形成嵴,叶绿体的外膜和内膜是光滑的,D错误。
故选C。
31.(1) 氨基酸 脱氧核糖核苷酸 5/五
(2)核糖核酸
(3) 胸腺嘧啶脱氧核糖核苷酸 A、G、C、T,磷酸和脱氧核糖
(4) 肝糖原 淀粉
(5) 碳链 碱基的排序
【分析】分析题图甲:物质a是A的基本单位,构成染色体,又由C、H、O、N组成,所以a是氨基酸,氨基酸之间通过脱水缩合形成A蛋白质;b是B的基本单位,B构成染色体,又由C、H、O、N、P组成,所以B是DNA,b是脱氧核苷酸,D是细胞中的主要能源物质,表示的是多糖,d是葡萄糖。
【详解】(1)物质a是A的基本单位,构成染色体,又由C、H、O、N组成,所以a是氨基酸,氨基酸之间通过脱水缩合形成A蛋白质;b是B的基本单位,B构成染色体,又由C、H、O、N、P组成,所以B是DNA,b是脱氧核苷酸,人体细胞中含有DNA和RNA,含氮碱基由A、G、C、T、U,共5种。
(2)图2所示结构中五碳糖为核糖,所以该结构是核糖核苷酸,是RNA的单体。
(3)图3中圈内脱氧核苷酸的碱基为T,其为胸腺嘧啶脱氧核糖核苷酸,图3彻底水解,产物有A、G、C、T,磷酸和脱氧核糖。
(4)D是细胞中的主要能源物质,表示的是多糖,在动物细胞中表示糖原,在植物细胞中表示淀粉。
(5)大分子以碳链为基本骨架,B为DNA,含有大量遗传信息的原因是碱基排序是多样的。
32.(1)
(2) β-分泌酶和 γ-分泌酶 肽键 2
(3)开发抑制 β-分泌酶或 γ-分泌酶活性的药物;开发促进 Aβ 水解或清除的药物;开发抑制 Aβ 聚集的药物等
【分析】1、分析图1,淀粉样前体蛋白经过β-分泌酶和γ-分泌酶的催化作用下,最终形成Aβ。
2、氨基酸通过脱水缩合形成蛋白质。脱去的水分子数=形成的肽键数=氨基酸数-肽链数。
【详解】(1)(1)构成蛋白质的氨基酸分子至少都含有一个氨基和一个羧基,且都有一个氨基和一个羧基连接在同一个碳原子上,这个碳原子还连接一个氢和一个R基,氨基酸分子的结构通式如下。
(2)由图1可知,淀粉样前体蛋白先后经过β-分泌酶和γ-分泌酶的催化作用,切断氨基酸之间的肽键而形成Aβ;每经此过程生成1分子Aβ需要切断2分子肽键,需要2分子水。
(3)根据阿尔茨海默病的重要病理特征之一是β淀粉样蛋白(Aβ)在大脑聚集沉积形成斑块,结合题图,可知治疗阿尔茨海默病的思路是防止Aβ聚集,具体思路为:开发抑制β-分泌酶和/或γ-分泌酶活性的药物;开发促进Aβ水解或清除的药物;开发抑制Aβ错误空间结构的药物;开发抑制Aβ聚集的药物等。
33.(1)A
(2) 2 4 增大
(3)同位素标记法
(4) 6叶绿体 8液泡
(5)C
【分析】据图分析,A表示动物细胞,B表示植物细胞,其中1表示线粒体,2表示核糖体,3表示中心体,4表示高尔基体,5表示细胞膜,6表示叶绿体,7表示核膜,8表示液泡,9表示细胞壁,10表示内质网。
【详解】(1)A、B表示植物细胞,黑藻叶肉细胞是高等植物细胞,具有叶绿体、液泡和细胞壁,符合图B,A正确;
B、大肠杆菌细胞属于原核细胞,没有核膜和复杂的细胞器,不符合图B,B错误;
C、洋葱根尖细胞没有叶绿体,不符合图B(6表示叶绿体),C错误;
D、B细胞是植物细胞,而人乳腺细胞属于动物细胞,不符合图B,D错误。
故选A。
(2)浆细胞能产生并分泌抗体,抗体的化学本质是蛋白质,蛋白质的合成场所是2核糖体,合成后将在10内质网中加工,再进入4高尔基体中进行进一步的加工。分泌蛋白的合成及分泌过程中,细胞膜接受高尔基体形成的囊泡,膜面积增大。
(3)研究分泌蛋白的合成和分泌过程中,常采用的同位素标记法。
(4)叶绿体中含有叶绿素和类胡萝卜素,由于叶绿素含量大于类胡萝卜素,因此叶片显示绿色。细胞中6叶绿体发育异常,导致玉米不能合成有机物质,出现白化苗。液泡内含有花青素,使花、果实显示一定的颜色,因此“停车坐爱枫林晚,霜叶红于二月花”,与之有关的细胞结构8液泡。
(5)由于硒对线粒体膜具有稳定作用,缺硒时,含有线粒体越多的细胞受到的损伤程度越大,而选项中心肌细胞消耗能量最多,含有的线粒体多,因此最易受损的细胞是肌细胞,C正确,ABD错误。
故选C。
34.(1) 高尔基体 流动性
(2) 专一(特异) 通过增强分子伴侣Hsc70的功能,促进PLIN2的识别和降解,从而减少脂滴的堆积,预防非酒精性脂肪肝病。
(3)控制物质进出细胞
【分析】1、分泌蛋白是在细胞内合成后,分泌到细胞外起作用的蛋白质,分泌蛋白的合成、加工和运输过程:最初是在内质网上的核糖体中由氨基酸形成肽链,肽链进入内质网进行加工,形成有一定空间结构的蛋白质由囊泡包裹着到达高尔基体,高尔基体对其进行进一步加工,然后形成囊泡经细胞膜分泌到细胞外,该过程消耗的能量由线粒体提供。
2、溶酶体中含有多种水解酶(水解酶的本质是蛋白质),能够分解很多物质以及衰老、损伤的细胞器,清除侵入细胞的病毒或病菌,被比喻为细胞内的“酶仓库”“消化车间”。
【详解】(1)酸性脂解酶的本质是蛋白质,蛋白质在核糖体上由氨基酸发生脱水缩合反应形成肽链,肽链进入内质网进行加工,形成有一定空间结构的蛋白质并借助囊泡移向高尔基体,高尔基体进一步加工修饰成酸性脂解酶,最后“转移”至溶酶体中。方式①和②自噬溶酶体的形成,都出现了膜结构的融合现象,该现象与细胞膜具有一定流动性有关。
(2)方式③中,PLIN2蛋白需要分子伴侣Hsc70的作用才能与溶酶体膜上的受体结合并进入溶酶体降解,可推测该自噬方式具有一定专一性(特异性)。因此,可通过增强分子伴侣Hsc70的功能,促进PLIN2的识别和降解,从而减少脂滴的堆积,预防非酒精性脂肪肝病。
(3)细胞膜具有控制物质进出细胞的功能,且该功能体现出选择透过性,故正常情况下谷丙转氨酶在血液中极少。若糖脂摄入过量,糖脂代谢异常产生的自由基攻击肝细胞的磷脂分子,导致肝细胞膜受损,细胞膜控制物质进出细胞的功能丧失,则肝细胞内的谷丙转氨酶会从细胞中释放至血液中,从而使血液中谷丙转氨酶含量明显上升。
题号
1
2
3
4
5
6
7
8
9
10
答案
D
A
D
A
A
D
C
C
D
A
题号
11
12
13
14
15
16
17
18
19
20
答案
D
B
A
A
B
B
C
A
A
A
题号
21
22
23
24
25
26
27
28
29
30
答案
A
B
D
B
D
B
D
C
D
C
相关试卷
这是一份福建省莆田市锦江中学2024-2025学年高二上学期11月期中生物试题,文件包含24-25上高二生物高考班期中试卷docx、24-25上高二生物学考班期中试卷docx、24-25上高二生物高考班期中答案docx等3份试卷配套教学资源,其中试卷共12页, 欢迎下载使用。
这是一份福建省莆田市锦江中学2024-2025学年高一上学期11月期中生物试题,文件包含24-25上高一生物期中试卷docx、24-25上高一生物期中答案docx等2份试卷配套教学资源,其中试卷共5页, 欢迎下载使用。
这是一份福建省莆田市锦江中学2024-2025学年高三上学期11月期中生物试题,文件包含24-25上高三生物期中试卷docx、24-25上高三生物期中答案docx等2份试卷配套教学资源,其中试卷共7页, 欢迎下载使用。