还剩4页未读,
继续阅读
青海省名校联盟2024-2025学年高三上学期期中联考政治试题
展开相关试卷
青海省名校联盟2024-2025学年高三上学期期中联考政治试题:
这是一份青海省名校联盟2024-2025学年高三上学期期中联考政治试题,文件包含青海省名校联盟20242025学年高三上学期期中联考政治试题docx、政治答案pdf等2份试卷配套教学资源,其中试卷共10页, 欢迎下载使用。
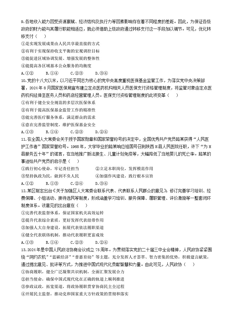
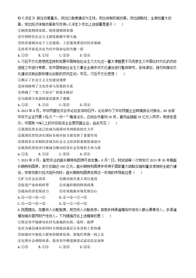
湖南省三湘名校教育联盟2024-2025学年高三上学期11月期中联考政治试题:
这是一份湖南省三湘名校教育联盟2024-2025学年高三上学期11月期中联考政治试题,文件包含湖南省2024年下学期三湘联盟高三期中大联考政治试题pdf、高三政治答案pdf等2份试卷配套教学资源,其中试卷共9页, 欢迎下载使用。
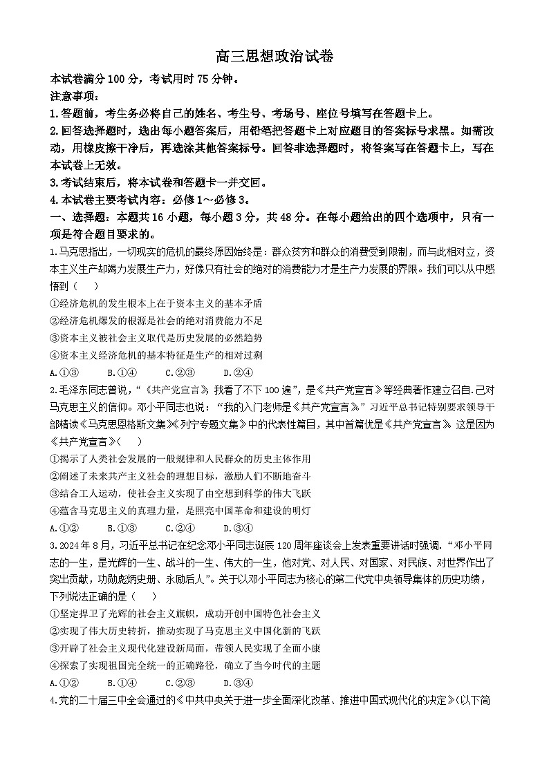
河北省沧衡名校联盟2024-2025学年高三上学期11月期中联考政治试题:
这是一份河北省沧衡名校联盟2024-2025学年高三上学期11月期中联考政治试题,共8页。试卷主要包含了本试卷主要考试内容等内容,欢迎下载使用。

