甘肃省兰州市西北师范大学附属中学2024-2025学年高二上学期11月月考生物试题
展开
这是一份甘肃省兰州市西北师范大学附属中学2024-2025学年高二上学期11月月考生物试题,文件包含原卷附中高二生物docx、附中高二生物docx等2份试卷配套教学资源,其中试卷共11页, 欢迎下载使用。
时长:75分钟 总分:100分
单选题(每题3分,共60分)
1、下列关于人体内环境及其稳态的叙述,正确的是( )
A.葡萄糖以自由扩散方式从消化道腔中进入内环境
B.H2CO3/NaHCO3对血浆pH相对稳定有重要作用
C.内环境的温度随气温变化而变化
D.人体的内环境即指体液
2、下列关于内环境及稳态的叙述,正确的有( )
①正常情况下糖原不出现在内环境中
②组织液渗回血浆和渗入淋巴的量相差较大
③血浆成分稳定时机体保持稳态
④腹泻会引起体液中水和蛋白质大量丢失
⑤蛋白质长期摄入不足会出现组织水肿
A.二项 B.三项 C.四项 D.五项
3、下列各项中,在维持内环境稳态上不起直接作用的是( )
A.肝脏根据体内需要增加或减少释放进入血液中的葡萄糖量
B.肺根据需要按一定速率呼出CO2和吸入O2
C.肾把代谢终产物不断排出体外
D.红骨髓源源不断地造出新的血细胞
4、在下列物质中,存在于人体内环境中的成分是( )
①血红蛋白 ②血浆蛋白 ③葡萄糖 ④尿素
⑤生长激素 ⑥尿液 ⑦细胞内液 ⑧泪液
⑨乳汁 ⑩脑脊液
A.①③④⑤⑥B.②③④⑤⑨ C.①⑥⑦⑧⑨D.②③④⑤⑩
5、下列属于人体内环境的组成成分的是( )
①血浆、组织液和淋巴 ②血红蛋白、O2和葡萄糖 ③葡萄糖、CO2和胰岛素 ④激素、载体和呼吸酶
A.①③B.③④
C.①②D.②④
6、下列关于血浆、组织液、淋巴三者的关系中,叙述错误的是( )
A.血浆中某些物质能透过毛细血管壁形成组织液
B.组织液与血浆之间可以相互扩散与渗透
C.一些组织液可渗入毛细淋巴管形成淋巴
D.淋巴与组织液可以相互扩散与渗透
7、下列关于神经胶质细胞的描述,错误的是( )
A.神经胶质细胞广泛分布于神经元之间,数量是神经元数量的10~50倍
B.神经胶质细胞具有支持、保护、营养和修复神经元等多种功能
C.神经元与神经胶质细胞一起,共同完成神经系统的调节功能
D.神经胶质细胞参与构成神经纤维表面的髓鞘,用来接收信息并将信息传导至细胞体
8、人神经系统的基本单位是( )
A.神经 B.神经元 C.神经末梢 D.神经纤维
9、某人因意外受伤而成为“植物人”,处于完全昏迷状态,饮食只能靠“鼻饲”,人工向胃内注流食,呼吸和心跳正常。请问他的中枢神经系统中,仍能保持正常功能的部位是( )
A.脑干和脊髓 B.小脑和脊髓
C.小脑和脑干 D.只有脊髓
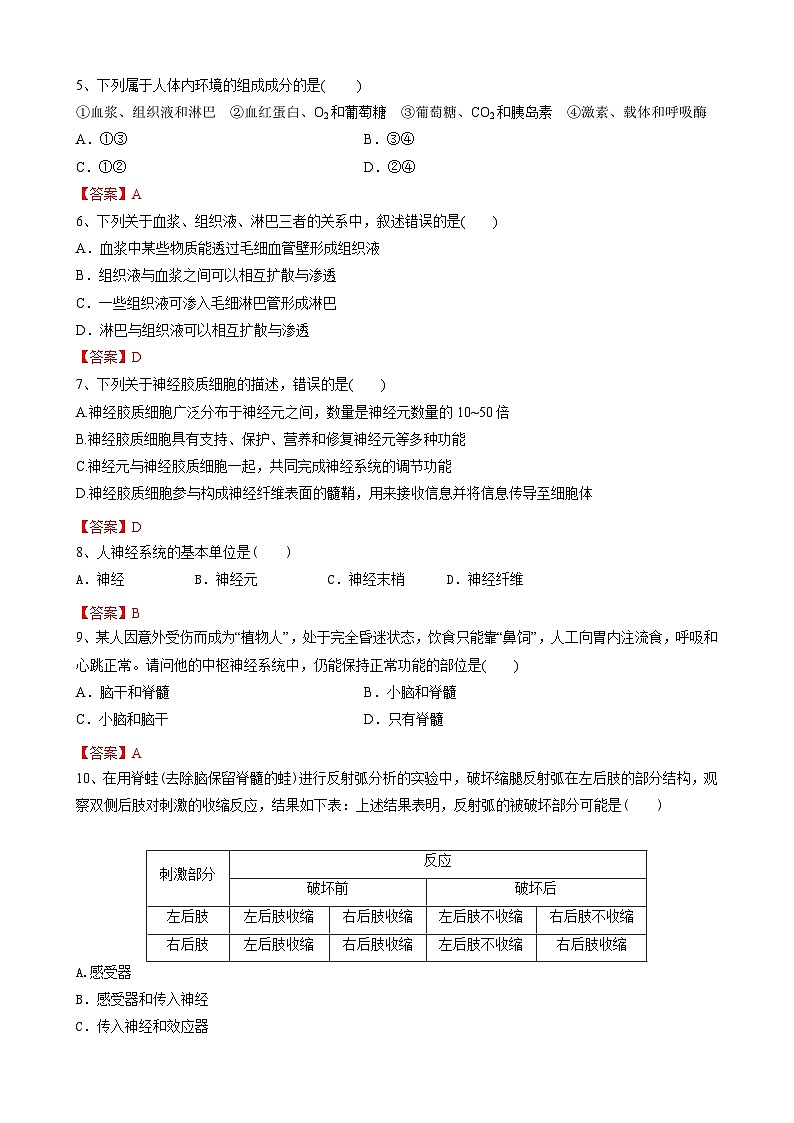
10、在用脊蛙(去除脑保留脊髓的蛙)进行反射弧分析的实验中,破坏缩腿反射弧在左后肢的部分结构,观察双侧后肢对刺激的收缩反应,结果如下表:上述结果表明,反射弧的被破坏部分可能是( )
A.感受器
B.感受器和传入神经
C.传入神经和效应器
D.效应器
11、人在拔牙时,往往需要在相应部位注射局部麻醉药,使其感觉不到疼痛,这是因为麻醉药( )
A.阻断了传入神经的兴奋传导
B.抵制神经中枢的兴奋
C.阻断了传出神经的兴奋传导
D.抵制效应器的活动
12、甲、乙两只狗受到灯光刺激后,虽然都没有看到或吃到食物,但经观察发现甲狗有唾液流出,乙狗没有,这一实验说明( )
A.灯光对甲狗来说为无关刺激
B.灯光对乙狗来说为非条件刺激
C.灯光对甲狗来说为条件刺激
D.灯光对乙狗来说为条件刺激
13、巴甫洛夫曾经做了如下的经典实验:给狗喂食会引起唾液分泌,但铃声刺激不会。若每次在铃声后即给狗喂食,这样多次结合后,狗听到铃声就会分泌唾液。关于此经典实验的叙述正确的是( )
A.大脑皮层没有参与铃声刺激引起唾液分泌的过程
B.食物引起味觉和铃声引起唾液分泌都属于反射
C.铃声和喂食反复结合可促进相关的神经元之间形成新的联系
D.铃声引起唾液分泌的反射弧和食物引起唾液分泌的反射弧相同
14、右图表示枪乌贼离体神经纤维在Na+浓度不同的两种海水中受刺激后的膜电位变化情况。下列描述错误的是( )
A.曲线a代表正常海水中膜电位的变化
B.两种海水中神经纤维的静息电位相同
C.低Na+海水中神经纤维静息时,膜内Na+浓度高于膜外
D.正常海水中神经纤维受刺激时,膜外Na+浓度高于膜内
15、已知神经细胞膜两侧离子分布不平衡是一种常态现象,细胞不受刺激时,膜外有较多的正电荷,而膜内则相反,如下图所示。如果在电极a的左侧给一适当刺激,此时膜内外会产生相关的电流,则膜外与膜内电流方向为( )
A.膜外b→a;膜内a→b
B.膜外b→a;膜内b→a
C.膜外a→b;膜内a→b
D.膜外a→b;膜内b→a
16、一般情况下,大脑受伤而丧失意识和脊髓排尿中枢受伤的两种病人,其排尿情况依次是( )
A.尿失禁、正常排尿 B.尿失禁、不能排尿
C.正常排尿、尿失禁 D.不能排尿、尿失禁
17、下图为人体神经系统的部分示意图,据图分析下列说法正确的是( )
A.神经冲动在反射弧上的单向传递是由突触的特点来决定的
B.如果②处受损则人体能产生相应感觉
C.脊髓缩手反射中枢受损时,刺激图中③处仍可产生正常的反射活动
D.指尖被针刺后缩手反射能快速完成,而刺痛感稍后产生,说明脊髓中的神经中枢没有受到脑的调控
18、有关下图所示燕麦胚芽鞘实验的结果预测和原因分析的叙述,正确的是( )
注直线箭头为光照方向。
A.能弯曲生长的胚芽鞘只有有②
B.①去除光照,与②比较可说明胚芽鞘弯曲生长与生长素分布不均有关
C.③的实验结果可证明尖端是感受光刺激部位
D.④直立生长、⑤向光生长,说明光能影响生长素的产生
19、下列关于植物激素及其生长调节剂的叙述,正确的是( )
A.科学家通过研究植物的向光性发现了赤霉素
B.细胞分裂素和生长素协同作用促进细胞分裂
C.利用2,4-D处理西瓜幼苗可获得多倍体西瓜植株
D.将新摘未熟的杧果置于成熟的木瓜中,不可促进杧果成熟
20.动物受到惊吓刺激时,兴奋经过反射弧中的传出神经作用于肾上腺髓质,使其分泌肾上腺素兴奋还通过传出神经作用于心脏。下列相关叙述错误的是
A.兴奋是以电信号的形式在神经纤维上传导的
B.惊吓刺激可以作用于视觉、听觉或触觉感受器
C.神经系统可直接调节、也可通过内分泌活动间接调节心脏活动
D.肾上腺素分泌增加会使动物警觉性提高、呼吸频率减慢、心率减慢
二、非选择题:共52分。
21、(10分)乙酰胆碱可作为兴奋性神经递质,其合成与释放见示意图。据图回答问题:
(1)图中A-C表示乙酰胆碱,在其合成时,能循环利用的物质是 (填“A”“C”或“E”)。除乙酰胆碱外,生物体内的多巴胺和一氧化氮 (填“能”或“不能”)作为神经递质。
(2)当兴奋传到神经末梢时,图中突触小泡内的A-C通过 这一运输方式释放到 ,再到达突触后膜。
(3)若由于某种原因使D酶失活,则突触后神经元会表现为持续 。
22、(12分)血浆渗透压可分为胶体渗透压和晶体渗透压,其中,由蛋白质等大分子物质形成的渗透压称为胶体渗透压,由无机盐等小分子物质形成的渗透压称为晶体渗透压。回答下列问题:
(1)某种疾病导致人体血浆蛋白含量显著降低时,血浆胶体渗透压降低,水分由________进入组织液,可引起组织水肿等。
(2)正常人大量饮用清水后,胃肠腔内的渗透压下降,经胃肠吸收进入血浆的水量会________,从而使血浆晶体渗透压________。
(3)在人体中,内环境的作用主要为:①细胞生存的直接环境,②________________。
23.(18分)神经病理性疼痛是由于脊髓的SG区发生功能障碍所致,科研人员对其发病机理进行了研究。
(1)据图1可知,患者感受器受到刺激后,兴奋沿 传导,传至位于SG区的神经纤维末梢,引起储存在 内的谷氨酸(一种兴奋性递质)释放。谷氨酸引起突触后神经元的细胞膜电位发生的改变是 。突触后神经元受到刺激后,经一系列神经传递过程,最终在 产生痛觉。
(2)SG区神经纤维末梢上分布有离子通道N(见图1),该通道与神经病理性疼痛密切相关。科研人员利用通道N抑制剂处理S区神经元,给予突触前神经元一定的电刺激,测定突触后膜的电信号变化,得到图2所示结果。据图2可知,抑制剂处理导致突触后神经元的电信号幅度无明显变化,但 ,推测通道N开放,会引起突触前神经元 ,导致SG区对伤害性刺激的反应增强,出现痛觉敏感。
(3)SG区的神经元包括兴奋性神经元与抑制性神经元两大类。为进一步研究谷氨酸所作用的神经元类型,科研人员用绿色荧光蛋白标记了抑制性神经元,用通道N激活剂处理小鼠的SG区神经元,在突触前神经元施加刺激,分别检测有绿色荧光和无荧光的神经元细胞膜的电信号变化。若
,则可判断谷氨酸作用对象为兴奋性神经元。
(4)依据本研究,开发减缓神经病理性疼痛药物的思路是
。
刺激部分
反应
破坏前
破坏后
左后肢
左后肢收缩
右后肢收缩
左后肢不收缩
右后肢不收缩
右后肢
左后肢收缩
右后肢收缩
左后肢不收缩
右后肢收缩
相关试卷
这是一份2024~2025学年甘肃省兰州市西北师范大学附属中学高二(上)11月月考生物试卷(含答案),共12页。
这是一份甘肃省兰州市西北师范大学附属中学2024-2025学年高二上学期11月月考生物试题,文件包含原卷附中高二生物docx、附中高二生物docx等2份试卷配套教学资源,其中试卷共11页, 欢迎下载使用。
这是一份甘肃省兰州市2024-2025学年高二上学期第一次月考摸底生物试题,文件包含高二年级生物第一次月考摸底卷docx、高二年级生物第一次月考摸底卷答案docx等2份试卷配套教学资源,其中试卷共5页, 欢迎下载使用。

