甘肃省天水市第一中学2024-2025学年高二上学期11月月考生物试题
展开
这是一份甘肃省天水市第一中学2024-2025学年高二上学期11月月考生物试题,文件包含高二生物解析docx、高二生物docx等2份试卷配套教学资源,其中试卷共12页, 欢迎下载使用。
时长:75分钟 总分:100分
单选题(每题3分,共54分)
1.感染赤霉菌而患恶苗病的水稻,要比周围的健康植株高50%以上,由此可推测赤霉菌( )
A.能产生赤霉素,促进细胞伸长
B.能产生促进植株增高的植物激素
C.能产生赤霉素,促进植株发育
D.能产生促进植株增高的特殊物质
2.下列关于植物激素的叙述,错误的是( )
A.赤霉素能促进细胞伸长
B.细胞分裂素存在于植物体的任何部位
C.乙烯可促进果实成熟
D.脱落酸能抑制细胞分裂和种子萌发
3.下列关于植物激素的叙述,错误的是( )
A.根尖能够产生细胞分裂素
B.脱落酸能抑制马铃薯发芽
C.生长素的化学本质是蛋白质
D.赤霉素施用过多可引起水稻植株疯长
4.下列有关植物激素调节的叙述,不正确的是( )
A.对植物生长、发育和繁殖的调节都表现低浓度促进、高浓度抑制的特点
B.激素作用于靶细胞表面或内部的受体
C.是基因组在时间和空间上程序性表达的结果
D.激素是起调节作用的信号分子
5.下列有关植物激素的叙述,正确的是( )
A.植物体内分泌器官产生的激素在植物体内含量很少,但是作用效果显著
B.在植物体内,生长素的极性运输会消耗ATP
C.植物体内生长素浓度越高,对乙烯合成的抑制作用就越强
D.脱落酸和赤霉素在促进茎的生长上表现为协同作用
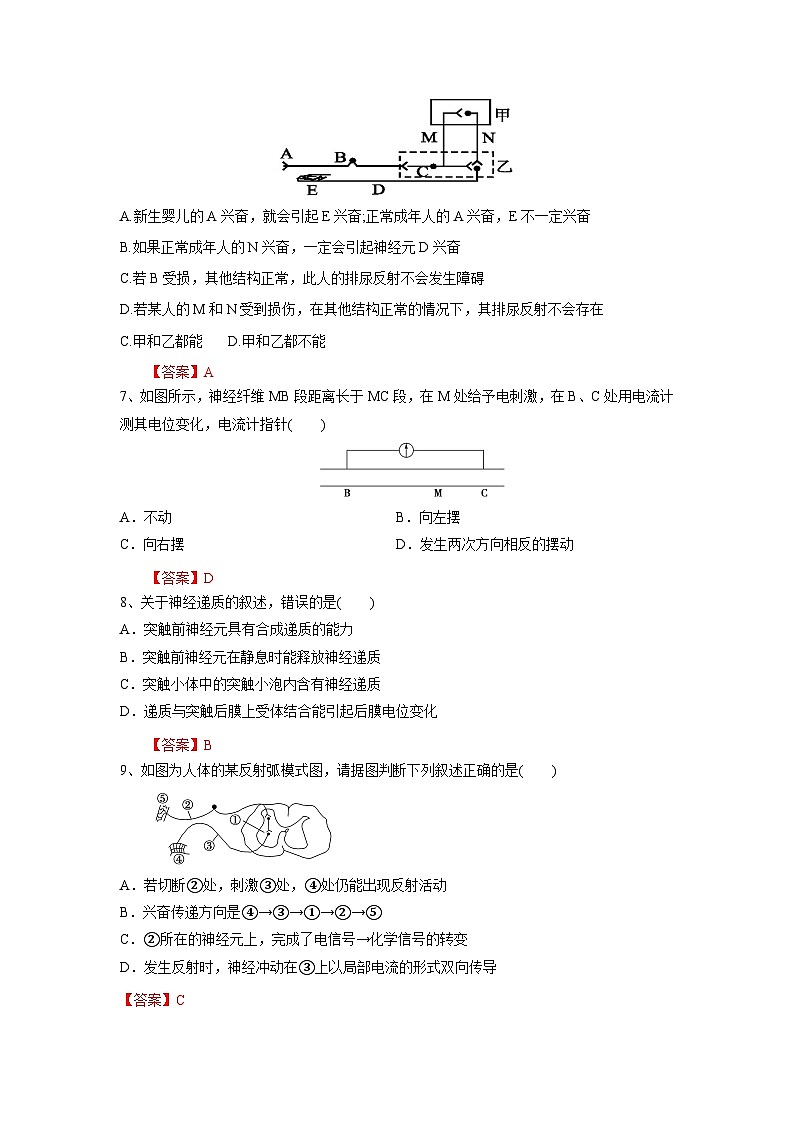
6、如图为人排尿反射的反射弧结构简图(表示从树突到细胞体到轴突),A是位于膀胱壁上的压力感受器,当尿液对膀胱壁的压力达到一定值时,A就会产生兴奋。方框甲代表大脑皮层的部分区域,乙代表脊髓控制排尿的神经中枢。下列有关此生理过程的分析,正确的( )
A.新生婴儿的A兴奋,就会引起E兴奋;正常成年人的A兴奋,E不一定兴奋
B.如果正常成年人的N兴奋,一定会引起神经元D兴奋
C.若B受损,其他结构正常,此人的排尿反射不会发生障碍
D.若某人的M和N受到损伤,在其他结构正常的情况下,其排尿反射不会存在
C.甲和乙都能D.甲和乙都不能
7、如图所示,神经纤维MB段距离长于MC段,在M处给予电刺激,在B、C处用电流计测其电位变化,电流计指针( )
A.不动 B.向左摆
C.向右摆 D.发生两次方向相反的摆动
8、关于神经递质的叙述,错误的是( )
A.突触前神经元具有合成递质的能力
B.突触前神经元在静息时能释放神经递质
C.突触小体中的突触小泡内含有神经递质
D.递质与突触后膜上受体结合能引起后膜电位变化
9、如图为人体的某反射弧模式图,请据图判断下列叙述正确的是( )
A.若切断②处,刺激③处,④处仍能出现反射活动
B.兴奋传递方向是④→③→①→②→⑤
C.②所在的神经元上,完成了电信号→化学信号的转变
D.发生反射时,神经冲动在③上以局部电流的形式双向传导
10、如图是神经元受到刺激后产生的电位变化图。据图可判断下列说法不正确的是( )
A.神经纤维兴奋部位和未兴奋部位由于电位差的存在形成局部电流
B.刺激形成的兴奋部位电位变化是由于K+内流引起的
C.膜内电流的方向与兴奋传导的方向相同
D.兴奋传导过后又会恢复到静息电位
11.某实验小组做了如下实验:把含有生长素的琼脂块放在一段燕麦胚芽鞘的形态学上端(如下图a所示);另一个实验是把一段燕麦胚芽鞘倒转过来,把形态学下端朝上,做同样的实验(如下图b所示)。请分析经过一段时间后,接受块甲和接受块乙的变化分别是( )
A.接受块甲含有生长素,接受块乙不含有生长素
B.接受块乙含有生长素,接受块甲不含有生长素
C.接受块甲、乙都含有生长素
D.接受块甲、乙都不含有生长素
12.赤霉素具有促进植物茎秆伸长的作用,其作用机理如下图所示。研究表明,赤霉素对矮生玉米的作用效果明显,而对正常株高玉米的作用效果不明显。下列分析不合理的是( )
A.图中的a过程表示促进,b过程表示抑制
B.图中的c过程可能是促进,也可能是抑制
C.赤霉素缺乏的植物体无法完成生长素的合成
D.控制玉米茎秆高度的基因可能与赤霉素的合成代谢有关
13.下列有关植物激素调节的叙述,正确的是( )
①可利用适宜浓度的赤霉素促进细胞伸长,使植物增高 ②将枝条插入高浓度的2,4-D溶液中,可促进生根 ③乙烯可促进果实的成熟 ④在太空失重状态下植物激素不能进行极性运输,根失去了向地生长的特性
A.①②B.①④C.①③D.②④
14.下列关于植物生长素的叙述,错误的是( )
A.植物幼嫩叶片中的色氨酸可转变为生长素
B.成熟茎韧皮部中的生长素可以进行非极性运输
C.幼嫩细胞和成熟细胞对生长素的敏感程度相同
D.豌豆幼苗切段中乙烯的合成受生长素浓度的影响
15.器官移植是20世纪医学领域的一项重大突破,其技术核心是用具有正常功能的器官替换已经丧失功能的器官,达到延长人生命的目的。但是体器官移植手术最大的障碍就是免疫排斥反应,这主要是由于细胞膜具有识别作用,这种生理功能的结构基础是( )
A.细胞膜具有选择透过性
B.细胞膜具有一定的流动性
C.细胞膜的主要成分是蛋白质和磷脂
D.细胞膜的外表面有糖蛋白
16.胸腺素能够促进T细胞的分化、成熟,增强T细胞的功能。下列病人中不适合用胸腺素的是( )
A.器官移植的病人B.SARS病人
C.AIDS病人D.结核病人
17.禽流感病毒是一种RNA病毒,侵入人体后会引发免疫反应。下列有关免疫反应的叙述,正确的是( )
A.在抗原和细胞因子的共同作用下,B淋巴细胞可以直接分化为浆细胞
B.细胞毒性T细胞可识别并裂解被禽流感病毒侵染的细胞
C.禽流感病毒刺激T淋巴细胞分泌细胞因子并与其特异性结合
D.人体可以通过T淋巴细胞产生抗体清除该病毒
18.据统计,我国约有10%的人口是乙肝病毒携带者。下列相关叙述正确的是( )
A.乙肝病毒侵入人体后,体内的吞噬细胞会对其进行识别和吞噬
B.乙肝病毒侵入人体后,会在人体内环境中迅速增殖
C.接种疫苗的人感染该病毒后,细胞毒性T细胞会迅速产生抗体消灭病毒
D.B细胞经乙肝病毒刺激后分裂、分化为浆细胞,浆细胞与抗原结合并形成细胞集团
二、非选择题:共46分。
19.(16分)将培养在琼脂培养基上的蚕豆幼苗分别放入四个暗箱中一段时间(如下图),其中乙和丁暗箱分别在顶部和右侧开孔,使光线能射入,请据图回答下列问题。
(1)选择 两个装置进行实验,可了解蚕豆茎的生长与光的关系。
(2)选择 两个装置进行实验,可了解蚕豆茎和根的生长与重力的关系。
(3)装置丁中的蚕豆幼苗的茎尖生长情况是 。如将丁的幼苗放在匀速旋转器上,茎尖生长情况是 。
(4)如图所示的白杨树的主干上端,A、B、C、D分别为生长正常的侧芽。
①这些侧芽发育成枝的顺序依次为 。
②生长素主要由 处产生,以 方式到达侧芽并积累在侧芽处,在缺氧条件下,其运输的速度 (填“减慢”或“加快”)。
③如果剪去顶芽,则 芽将首先发育成枝条,原因是 。
20.(14分)下图表示病原体侵入人体后机体发生的特异性免疫过程。请回答下列问题。
(1)图中所示的是 免疫过程。
(2)图中c是 细胞,③过程中发挥作用的物质称为 。
(3)与e细胞发挥功能相适应的细胞器有 。(写出三种)
(4)图中能特异性识别抗原的细胞有 。(填图中字母)
(5)预防接种后,当病原体侵入时,免疫的主要途径是 (用图中数字表示),其特点是 ,因此可迅速消灭病原体,有效预防某些疾病。
21.(16分)寨卡热是由寨卡病毒引起的一种蚊媒传染病,其症状为发热、头痛、关节痛、肌肉痛等。如图所示为人体感染该病毒后的信息传输过程。回答下列问题。
(1)寨卡病毒侵入机体后,吞噬细胞对病毒的处理和清除过程与 (细胞器)直接相关。体液免疫过程中,在受刺激的辅助性T细胞分泌的 和抗原刺激的共同作用下,B细胞开始分裂、分化。若该病毒侵入到细胞内部,免疫系统将细胞内的病毒释放到内环境的途径是 。
在机体清除病毒的过程中,能够分裂、分化形成细胞毒性T细胞的细胞有 。
(2)感染寨卡病毒后,“致热源”直接作用于 中枢,会导致体液中 激素的分泌量增加,细胞代谢加快,体温升高。同时,病人会感觉肌肉酸痛,原因是 。
(3)当上述病人处于退烧过程中时,临床表现为大量出汗,此时 感受到细胞外液渗透压的变化,引起 分泌量增多,作用于 并促进其对水的重吸收。
(4)病人感染病毒后恢复正常的过程中,通过人体的 调节网络,最终实现稳态。其中,免疫系统在维持机体稳态方面的主要功能是 。
相关试卷
这是一份甘肃省天水市秦州区天水市第一中学2024-2025学年高三上学期11月月考生物试题,共10页。试卷主要包含了满分100分,考试时间75分钟等内容,欢迎下载使用。
这是一份甘肃省天水市三中2024-2025学年高二上学期9月月考生物试题,共7页。试卷主要包含了单项选择题,不定项选择题,非选择题等内容,欢迎下载使用。
这是一份甘肃省天水市秦安县第一中学2024-2025学年高一上学期10月月考生物试题,文件包含甘肃省天水市秦安县第一中学2024-2025学年高一上学期10月月考生物试题docx、甘肃省天水市秦安县第一中学2024-2025学年高一上学期10月月考生物试题答案docx等2份试卷配套教学资源,其中试卷共4页, 欢迎下载使用。

