安徽省郎溪中学直升班年级部2024-2025学年高一上学期11月月考生物试题
展开
这是一份安徽省郎溪中学直升班年级部2024-2025学年高一上学期11月月考生物试题,文件包含11月月考试卷30docx、安徽省郎溪中学直升班年级部2024-2025学年第一学期高一11月月考答题卡pdf、11月月考试卷答案docx等3份试卷配套教学资源,其中试卷共16页, 欢迎下载使用。
1.B
【分析】生命系统的结构层次由小到大依次是细胞、组织、器官、系统、个体、种群、群落、生态系统和生物圈。 地球上最基本的生命系统是细胞。分子、原子、化合物不属于生命系统。
【详解】①鱼缸中的一条金鱼属于个体层次;
②组成生物体的蛋白质分子不属于生命系统的结构层次;
③动物的血液属于组织层次;
④整个镜湖属于生态系统层次;
⑤人体的免疫系统属于系统层次;
⑥某森林中的全部雪松属于种群层次;
⑦细胞核不属于生命系统的结构层次;
⑧人的口腔上皮细胞属于细胞层次;
⑨植物的根属于器官层次;
⑩赭山公园所有生物属于群落层次。
生命系统由简单到复杂的顺序是⑧③⑨⑤①⑥⑩④,B正确,ACD错误。
故选B。
2.A
3.B
【分析】科学家根据细胞内有无以核膜为界限的细胞核,把细胞分为真核细胞和原核细胞两大类。由真核细胞构成的生物叫做真核生物,如植物、动物、真菌等。由原核细胞构成的生物叫做原核生物。
【详解】A、真核生物是指动物、植物、真菌等,细菌是原核生物,病毒没有细胞结构,既不是原核生物也不是真核生物,A错误;
B、真核生物是指由真核细胞构成的生物,原核生物是指由原核细胞构成的生物,B正确;
C、人体红细胞在发育初期具有细胞核,成熟过程中细胞核消失,但属于真核生物,C错误;
D、单细胞的真核生物,肉眼看不到,也必须借助显微镜观察,如酵母菌,D错误。
故选B。
4.B
【分析】分析题图中的扇形图可知,A在活细胞中含量最多;在活细胞中含量最多的化合物是水,含量最多的有机化合物是蛋白质,在活细胞中含量最多的元素是O元素,C元素是最基本的元素。
【详解】A、如果该图为组成细胞的化合物,则化合物A是水,组成元素是H、O,A正确;
B、如果该图表示的是组成细胞干重的化合物,则化合物A是蛋白质,构成蛋白质的元素有C、H、O、N、S,除此之外,有些蛋白质分子中还会有P、Fe、Cu、Zn、I、Mn等等,其中Fe、Cu、Zn、Mn等等,这些都是微量元素,B错误;
C、活细胞中含量最多的元素是O元素,C正确;
D、M是微量元素,在细胞中含量很少,D正确。
故选B。
5.C
6.C
【分析】1、图中,噬菌体是DNA病毒,蓝细菌是原核生物,变形虫和衣藻是真核生物;
2、病毒:是一种个体微小结构简单,只含一种核酸(DNA或RNA)和蛋白质组成的,必须在活细胞内寄生并以复制方式增殖的非细胞结构生物;
3、原核细胞与真核细胞的区别有:原核细胞体积小,无核膜、核仁,DNA上无蛋白质,除核糖体外,无其他细胞器;真核细胞体积较大,有核膜、核仁,DNA 与蛋白质形成染色质(染色体),细胞器的种类多,结构复杂。其中最主要的区别是:有无核膜包被的细胞核。
【详解】A、噬菌体是病毒,没有细胞结构,变形虫是真核生物,有细胞结构,甲组中两种生物的根本区别是有无细胞结构,A错误;
B、蓝细菌为原核生物,无叶绿体,乙组生物蓝细菌细胞中含有叶绿素和藻蓝素能进行光合作用,B错误;
C、病毒和原核生物都无染色体,变形虫和衣藻都含有染色体,丙与丁的分类依据可以是有无染色体,丙组无染色体,丁组有染色体,C正确;
D、噬菌体是病毒,无细胞器,D错误。
故选C。
7.B
【分析】糖类是生物体的主要能源物质;脂肪是良好的储能物质;自由水与结合水比值越高,细胞代谢越旺盛,抗逆性越差,反之亦然。
【详解】A、由于不饱和脂肪的凝固点较低,因此耐寒植物在低温下合成的不饱和脂肪较多,A错误;
B、不饱和脂肪含量会增加有利于抗寒,B正确;
C、经抗寒锻炼后,体内可溶性糖含量不变,C错误;
D、低温时植物细胞内自由水含量降低,结合水含量升高,以防止冻伤,D错误。
故选B。
8.C
【分析】由题图信息分析可知,该有机物是脂肪,脂肪是由三分子脂肪酸与一分子甘油发生化学反应而形成的酯,即三酰甘油(又称甘油三酯);其中甘油的分子比较简单,而脂肪酸的种类和分子长短却不相同;脂肪酸可以是饱和的,也可以是不饱和的;植物脂肪大多含有不饱和脂肪酸,在室温时呈液态,如日常炒菜用的食用油(花生油、豆油等);大多数动物脂肪含有饱和脂肪酸,室温时呈固态;脂肪具有储藏能量,缓冲压力,减少摩擦,保温的作用。
【详解】A、由题图信息分析可知,该有机物是脂肪,该物质含有饱和脂肪酸,通常存在于动物细胞中,A错误;
B、该物质的物理形态与脂肪酸的种类有关,B错误;
C、脂肪水解能够生成甘油和脂肪酸,它们也是合成磷脂的物质,C正确;
D、该物质(脂肪)可被苏丹Ⅲ染成橘黄色,可用体积分数为50%的酒精洗去浮色,D错误。
故选C。
9.A
【分析】蛋白质的变性:受热、酸碱、重金属盐、某些有机物(乙醇、甲醛等)、紫外线等作用时蛋白质可发生变性,其空间结构发生改变,失去其生理活性。
【详解】A、低温不会使蛋白质空间结构改变,淀粉酶本质为蛋白质,在0℃时空间结构不会被破坏,A错误;
B、蛋白质分子与磷酸结合后,空间结构发生变化,活性也发生改变,B正确;
C、氨基酸种类的改变会影响蛋白质中氨基酸的排列顺序,进而可能影响蛋白质空间结构,C正确;
D、载体蛋白在转运分子时,需要与被转运的分子结合,会发生自身构象的改变,D正确。
故选A。
10.D
【分析】糖类分为单糖、二糖和多糖,二糖包括麦芽糖、蔗糖、乳糖,麦芽糖是由2分子葡萄糖形成的,蔗糖是由1分子葡萄糖和1分子果糖形成的,乳糖是由1分子葡萄糖和1分子半乳糖形成的;多糖包括淀粉、纤维素和糖原,淀粉是植物细胞的储能物质,糖原是动物细胞的储能物质,纤维素是植物细胞壁的组成成分。
【详解】A、淀粉是一种多糖,两种淀粉的单体都是葡萄糖。两种淀粉不同的原因是它们的单体数目、排列顺序不同,A错误;
B、淀粉是植物细胞特有的糖类,动物细胞没有,B错误;
C、组成淀粉的单体之间通过脱水缩合形成,但不是以肽键相连,氨基酸之间脱水缩合才形成肽键,C错误
D、消化道内的淀粉经消化最终形成葡萄糖,葡萄糖被细胞吸收,经血液循环到达肝细胞,在肝细胞中可转化为糖原,D正确。
故选D。
11.C
12.C
13.B
【分析】生物膜结构的探索历程:
1、19世纪末,欧文顿发现凡是可以溶于脂质的物质,比不能溶于脂质的物质更容易通过细胞膜进入细胞,于是他提出:膜是由脂质组成的。
2、20世纪初,科学家第一次将膜从哺乳动物的红细胞中分离出来,化学分析表明,膜的主要成分是脂质和蛋白质。
3、1925年,两位荷兰科学家用丙酮从人的红细胞中提取脂质,在空气--水界面上铺展成单分子层,测得单分子层的面积恰为红细胞表面积的2倍。
4、1959年,罗伯特森在电镜下看到了细胞膜清晰的暗--亮--暗的三层结构,并大胆地提出生物膜的模型是所有的生物膜都由蛋白质--脂质--蛋白质三层结构构成,电镜下看到的中间的亮层是脂质分子,两边的暗层是蛋白质分子,他把生物膜描述为静态的统一结构。
5、1970年,科学家用荧光标记的小鼠细胞和人细胞融合的实验,以及相关的其他实验证据表明细胞膜具有流动性。
6、1972年,桑格和尼克森提出的为流动镶嵌模型大多数人所接受。
【详解】A、19世纪末,欧文顿发现凡是可以溶于脂质的物质,比不能溶于脂质的物质更容易通过细胞膜进入细胞,于是他提出:膜是由脂质组成的。因此,他并不是通过化学成分分析得出的该假说,A错误;
B、1925年,两位荷兰科学家用丙酮从人的成熟红细胞中提取脂质,在空气一水界面上铺展成单分子层,测得单分子层的面积恰为红细胞表面积的2倍。由此他们得出的结论是细胞膜中的脂质分子排列为连续的两层,B正确;
C、罗伯特森在电镜下看到了细胞膜清晰的暗-亮-暗的三层结构,提出生物膜是由蛋白质-脂质-蛋白质三层结构构成的,但该模型为静态模型,无法解释细胞的生长、变形虫的变形运动等现象,C错误;
D、流动镶嵌模型认为构成细胞膜的磷脂分子和大多数蛋白质分子是可以运动的,D错误。
故选B。
14.D
15.A
【分析】图中①是线粒体,②是内质网,③是高尔基体,④是囊泡。
【详解】A、完整的生物膜系统包括细胞膜、核膜和细胞器膜,而图中①是线粒体,②是内质网,③是高尔基体,④是囊泡,故①~④不能构成细胞完整的生物膜系统,A错误;
B、溶酶体能够清除衰老、受损的细胞器,所以能够清除衰老或损伤的①②③,B正确;
C、③高尔基体能够产生囊泡,膜具有一定的流动性,C正确;
D、细胞骨架与物质运输有关,所以④囊泡转运分泌蛋白与细胞骨架密切相关,D正确。
故选A。
16.C
【分析】1、叶绿体:(呈扁平的椭球形或球形,具有双层膜,主要存在绿色植物叶肉细胞里),叶绿体是植物进行光合作用的细胞器,是植物细胞的“养料制造车间”和“能量转换站”,含有叶绿素和类胡萝卜素,还有少量DNA和RNA。
2、归纳法是指由一系列具体事实推出一般结论的思维方法,分为完全归纳法和不完全归纳法。
【详解】A、若用黑藻作为实验材料,事先应放在光照、室温条件下培养,A错误;
B、不完全归纳法得出的结论不一定都是可信的,B错误;
C、同一细胞中叶绿体基本沿着同一方向运动,C正确;
D、观察叶绿体的形态和分布可取菠菜叶稍带叶肉的下表皮为材料,原因是其中叶绿体大且少,更有利于实验现象的观察,D错误。
故选C。
17.B
【分析】高尔基体参与蛋白质的修饰,形成糖蛋白,并且通过形成囊泡转运细胞内的大分子。
【详解】A、糖蛋白元素组成主要为C、H、O、N,有的含有S,糖脂的元素组成为C、H、O、N、P,所以糖蛋白与糖脂的组成元素不完全相同,A正确;
B、溶酶体是单层膜的细胞器,没有内外膜之分,B错误;
C、由题干“蛋白质糖基化是指在酶的控制下,蛋白质和脂质附加上糖类的过程。在真核细胞中,该过程起始于内质网,结束于高尔基体”可知,内质网功能障碍,无法合成糖蛋白,细胞膜的糖蛋白有识别作用,所以内质网功能障碍可能会影响到细胞膜的识别作用,C正确;
D、高尔基体通过囊泡进行大分子的运输,是细胞内大分子转运的枢纽,D正确。
故选B。
18.C
【分析】1、要发生渗透作用,需要有半透膜和膜两侧溶液具有浓度差。水分子总是从浓度低的一侧通过半透膜向浓度高的一侧扩散。
2、检测生物组织中的还原糖,可用斐林试剂,斐林试剂与还原糖在热水浴条件下反应生成砖红色沉淀。
3、分析题图:当a为①、b为⑤,袋内溶液逐渐变为蓝色,说明淀粉不能通过透析袋、碘液可通过透析袋;当a为②、b为③,水浴(55℃)后透析袋内、外均不出现砖红色,说明葡萄糖和斐林试剂均不能通过透析袋。
【详解】A、若a为①+②、b为③,由于葡萄糖和斐林试剂均不能通过透析袋,水浴后透析袋外均不会出现砖红色,A错误;
B、若a为①+②、b为⑤,由于淀粉不能通过透析袋,而碘液可进入透析袋内,故透析袋外的溶液不会出现蓝色,B错误;
C、若a为①+④、b为⑤,淀粉酶会水解淀粉使形成麦芽糖(二糖),由于葡萄糖单糖不能通过透析袋,故麦芽糖也不能不能通过透析袋,同时由于碘液可进入透析袋内,故透析袋内的溶液最终会出现棕红色,C正确;
D、若a为①+④、b为③,由于斐林试剂不能进入透析袋内,故透析袋内不会出现砖红色,D错误。
故选C。
19.A
【分析】据图分析,图甲表示磷脂双分子层;图乙中葡萄糖的运输方式是协助扩散,运输方向是高浓度运输到低浓度,需要载体,不需要能量;乳酸的运输方式是主动运输,逆浓度梯度运输、需要载体和能量;图丙代表渗透作用的装置,水分的运输方向是低浓度(水分子多)运输到高浓度,由于两侧浓度相同,所以液面不发生变化。
【详解】A、在单位体积的1ml/L的葡萄糖溶液和1ml/L的乳酸溶液中,溶质分子数相等,水分子数也相等,葡萄糖分子和乳酸分子都不能通过以磷脂双分子层构成的半透膜,因此如果用图甲所示人工膜作为图丙中的半透膜,则液面不再变化时,左侧液面等于右侧液面,A正确;
B、葡萄糖进入哺乳动物成熟的红细胞是协助扩散,不需要能量,乳酸的跨膜运输是主动运输,消耗能量。人的红细胞虽然只能进行无氧呼吸,但也可以产生少量能量,故图乙所示细胞放在无氧环境中,葡萄糖的跨膜运输不受影响,乳酸的跨膜运输会受到影响,B错误;
C、如果在图甲所示人工膜上贯穿上图乙的蛋白质①,蛋白质①是运输葡萄糖的载体,葡萄糖会由A侧运向B侧,B侧渗透压升高,水分子由A向B移动,造成A侧液面降低,B侧液面升高,即左侧液面低于右侧液面,C错误;
D、如果在图甲所示人工膜上贯穿上图乙的蛋白质②,由于乳酸的运输是主动运输,没有能量不能进行,所以液面不再变化时,左侧液面等于右侧液面,D错误。
故选A。
20.C
【分析】图甲AB段意味着细胞经过了失水和吸水过程;图乙AB段细胞仅仅发生了吸水过程;图丙AB段细胞吸水能力降低,说明细胞在吸水;图丁AB段细胞失水后又吸水,可能发生了质壁分离和自动复原现象。
【详解】A、甲图中A点到C点,细胞液泡变小,说明细胞失水而发生质壁分离,而C点到B点液泡变大,说明细胞吸水,说明在C点到B点的过程中洋葱鳞片叶外表皮细胞发生了质壁分离自动复原,外界溶质进入液泡,因此B点细胞液浓度应大于A点,A错误;
B、乙图中B点到A点洋葱鳞片叶外表皮细胞的细胞液浓度逐渐增大,细胞液的渗透压逐渐增大,吸水能力表现为逐渐增强,B错误;
C、丙图中B点后细胞吸水能力减小的速率减慢的原因可能有细胞壁的限制,细胞壁对原生质层起支持和保护作 用,C正确;
D、图丁中,细胞液颜色先变深后变浅,表示细胞发生质壁分离后又自动复原的过程,因此在C点之前细胞就开始从外界溶液吸收溶质,D错误。
故选C。
21.(1) 氢键 (2)10272
(3) 6 16
(4) 4
22.(1) 差速离心 同位素标记法 (2) 不含有 非经典分泌途径分泌的蛋白质的肽链不需要内质网的加工,不需要信号肽将其引导进入内质网
(3) 增加 d
23.(1) Mg (2) 自由水 上升 无机盐 (3)小麦种子含有较多的淀粉,种子萌发时消耗的氧气量少,且播种的深度较深有利于种子吸足水分便于萌发,而油菜种子含脂肪较多,种子萌发时消耗的氧气量相对较大,播种深度较浅,便于获得氧气
24. (1) 主动运输 (2) 蒸馏水 (3) 内质网 流动
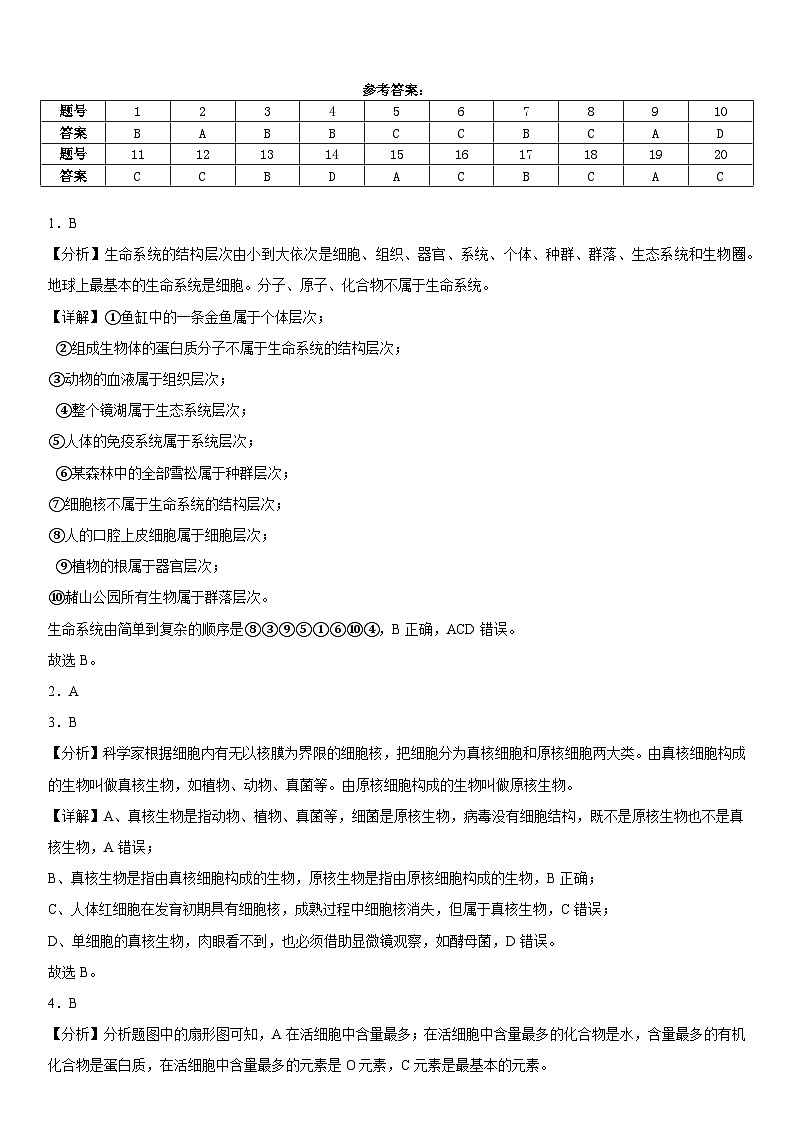
题号
1
2
3
4
5
6
7
8
9
10
答案
B
A
B
B
C
C
B
C
A
D
题号
11
12
13
14
15
16
17
18
19
20
答案
C
C
B
D
A
C
B
C
A
C
相关试卷
这是一份安徽省潜山第二中学2024-2025学年高一上学期11月月考模拟生物试题,文件包含安徽省潜山第二中学2024-2025学年高一上学期11月月考模拟生物试题pdf、参考答案pdf、答题卡pdf等3份试卷配套教学资源,其中试卷共12页, 欢迎下载使用。
这是一份吉林松花江中学2024-2025学年高一上学期月考生物试题,共6页。
这是一份黑龙江省大庆实验中学二部2024-2025 学年高一上学期10月考试生物试题,共5页。试卷主要包含了考试时间60分钟,满分100分,细胞的统一性表现在等内容,欢迎下载使用。

