





所属成套资源:【口袋书】2024年高考语文一轮复习知识清单(全国通用)
第4节 特殊句式-【知识清单】最新高考语文一轮复习知识点一览表(全国通用)
展开
这是一份第4节 特殊句式-【知识清单】最新高考语文一轮复习知识点一览表(全国通用),文件包含第4节特殊句式-口袋书2024年高考语文一轮复习知识清单全国通用原卷版docx、第4节特殊句式-口袋书2024年高考语文一轮复习知识清单全国通用解析版docx等2份学案配套教学资源,其中学案共59页, 欢迎下载使用。
一、制定复习计划;
二、掌握考点。1.语言知识;2.内容理解;3.文学常识;4.阅读能力;
三、多做题 四、记忆技巧 五、注重写作训练
六、时间管理 七、注意健康 八、查漏补缺
以上是高考语文一轮复习策略及复习方法的攻略,希望对广大考生有所帮助。祝愿所有考生在高考中取得优异的成绩!
第七章 文言文阅读
第4节 特殊句式
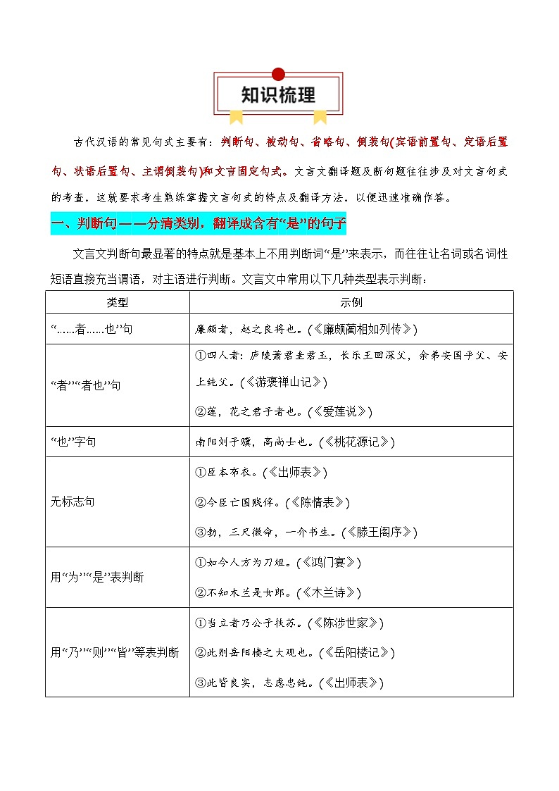
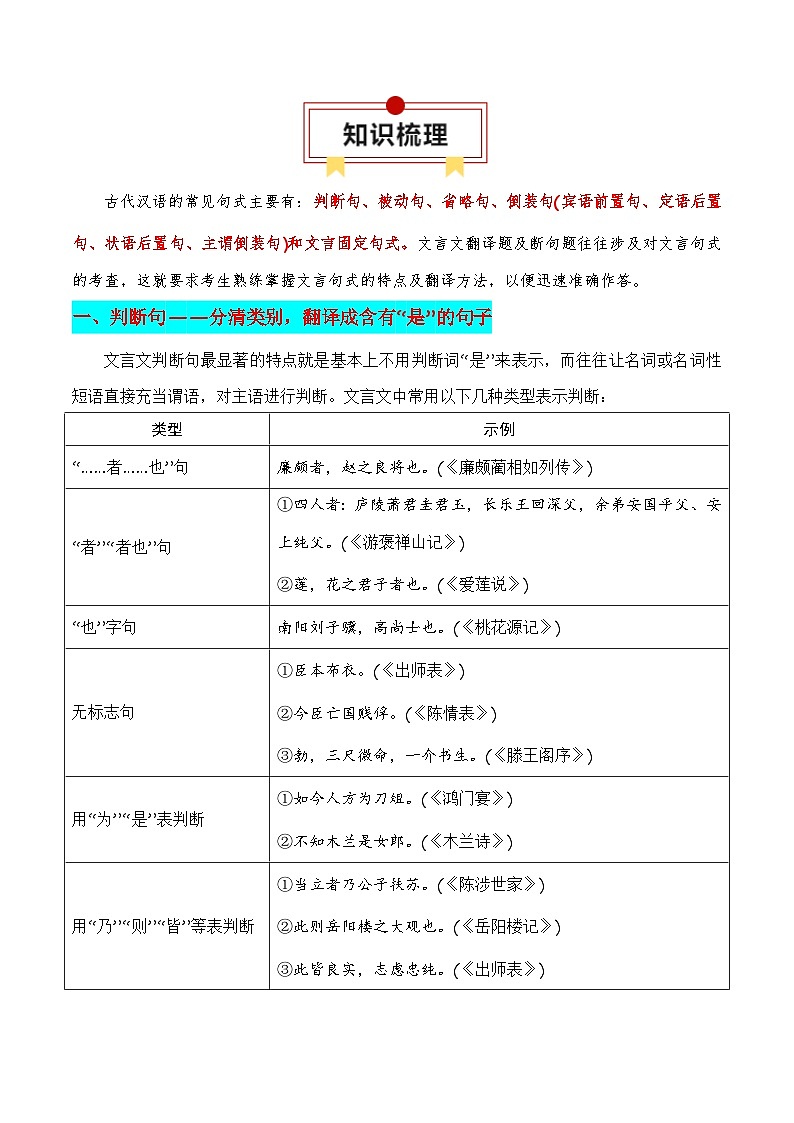
古代汉语的常见句式主要有:判断句、被动句、省略句、倒装句(宾语前置句、定语后置句、状语后置句、主谓倒装句)和文言固定句式。文言文翻译题及断句题往往涉及对文言句式的考查,这就要求考生熟练掌握文言句式的特点及翻译方法,以便迅速准确作答。
一、判断句——分清类别,翻译成含有“是”的句子
文言文判断句最显著的特点就是基本上不用判断词“是”来表示,而往往让名词或名词性短语直接充当谓语,对主语进行判断。文言文中常用以下几种类型表示判断:
二、被动句——看清关键词,翻译成含有“被”的被动句
所谓被动,是指主语与谓语之间的关系是被动关系,也就是说,主语是谓语动词所表示行为的被动者、受事者,而不是主动者、施事者。在古代汉语中,主语是谓语动词所表示行为的被动者的句式叫被动句。被动句主要有两大类型:一是有标志的被动句,即借助一些被动词来表示被动;二是无标志的被动句,又叫意念被动句。
三、宾语前置句——判定形式,调整提前的宾语到动词后
现代汉语中宾语一般处于谓语之后用来回答是“谁”或是“什么”。而在古代汉语中,却往往出现宾语放置在动词谓语之前的情况,这种现象的句子就叫宾语前置句。其常见的类型有以下几种:
四、省略句——分析上下文,补充成完整的句子
文言文语句中根据习惯,省略某词或某种成分的句子叫省略句。省略句主要有三种类型:
五、定语后置句——察看标志词,译成定语修饰中心词
“定语后置句”是指为了强调和突出定语所表现的内容,把定语放到了中心词之后的一种特殊的文言句式。定语后置句的类型主要有以下几种:
六、状语后置句——分析句子结构,调整状语到动词前
在现代汉语中,介词结构经常放在谓语或主语之前,作句中或句前状语;而在文言文中,这种介词结构却经常放在谓语动词后面作补语。状语后置(介词结构后置)句一般有以下几种类型:
七、主谓倒置句——辨明语气,调换主语谓语位置
古汉语中,谓语的位置和现代汉语中一样,一般放在主语之后,但有时为了强调和突出谓语的意义,在一些疑问句或感叹句中,就把谓语提到主语前面,构成主谓倒装句。翻译时要根据语意、语气表达的需要,适当调整主语、谓语的顺序。主谓倒装句主要有两种类型:
八、固定句式——看清固定结构词,固定格式固定译
固定句式也叫固定结构或凝固结构。它的语法特点就是由一些不同词性的词凝结在一起,固定成为一种句法格式,表达一种新的语法意义,约定俗成,经久不变。熟练地掌握这些句式,可以收到事半功倍的效果,对快速、正确地翻译文言文非常有帮助。现将常见的固定句式汇集如下:
1.表示疑问的固定句式
2.表示反问的固定句式
3.表示感叹的固定句式
4.表示揣度的固定句式
5.表示选择的固定句式
6.表示陈述语气的固定句式
7.表示假设关系的固定句式
8.表示转折关系的固定句式
9.其他常见的固定句式
1.下列各句中,不属于被动句的一项是( )
A.不者,若属皆且为所虏B.戍卒叫,函谷举,楚人一炬,可怜焦土
C.终必不蒙见察D.夫祸患常积于忽微
2.下面是某高二学生准备写在学习卡片上的内容,不正确的一项是( )
特殊句式
A.状语后置句 例句:千里之行,始于足下。 (《四章》
译句:千里的远行,是从脚下举步走出来的。
B.宾语前置句 例句:当察乱何自起?(《兼爱》)
译句:尝试考察祸乱因何而起?
C.被动句 例句:信而见疑,忠而被谤,能无怨乎?(《屈原列传》
译句:诚实不欺却被怀疑,忠贞不贰却被毁谤,能没有怨恨吗?
D.定语后置句 例句:雍州之地,崤函之固,自若也。(《过秦论》
译句:地域广大的雍州,险固的崤山和函谷关,还是原来的样子。
3.下列句子中,不是被动句的一项是( )
A.曲罢曾教善才服,妆成每被秋娘妒
B.六艺经传皆通习之,不拘于时
C.生孩六月,慈父见背
D.既自以心为形役
4.下列选项中括号中的解说错误的一项是( )
A.岂非人事哉(古今同义) 则遣从事以一少牢告庙(古今异义)
B.函梁君臣之首(名词做动词) 仓皇东出(名词作状语)
C.身死国灭(被动句) 此三者,吾遗恨也(判断句)
D.忧劳可以兴国 (使动用法,使…….兴) 一夫夜呼(名词作状语)
5.下面文言文句式判断有误的一项是( )
A.未之有也(宾语前置)B.构怨于诸侯(被动句)
C.树之以桑(状语后置)D.我非爱其财而易之以羊也(状语后置)
6.下列各句中,不是省略句的一项是( )
A.情在骏奔
B.僮仆欢迎,稚子候门
C.寓形宇内复几时
D.富贵非吾愿,帝乡不可期
7.下列句式判断不正确的一项是: ( )
A.项脊轩,旧南阁子也(判断句)
B.又植兰桂竹木于庭(介词结构后置)
C.余自束发读书轩中(省略句)
D.且何谓阁子也(宾语前置)
8.下列句子不含倒装现象的一项是( )
A.何枝可依B.何时可掇
C.开荒南野际D.狗吠深巷中
9.下列文言句式与例句相同的一项是( )
例句:以其无礼于晋。
A.太子及宾客知其事者。B.具告以事。
C.若属皆且为所虏。D.夫晋,何厌之有?
10.对下列句子中固定结构的翻译,不正确的一项是( )
A.吾师道也,夫庸知其年之先后生于吾乎 庸……乎:岂不是……吗
B.天之苍苍,其正色邪?其远而无所至极邪 其……其……:是……还是……
C.取吾璧,不予我城,奈何 奈何:怎么办
D.所以游目骋怀,足以极视听之娱,信可乐也 所以:用来……
11.对下列各句文言句式的判断,不正确的一项是( )
A.斯亦伐根以求木茂,塞源而欲流长者也(判断句)
B.奔车朽索,其可忽乎(宾语前置句)
C.西取由余于戎(状语后置句)
D.若属皆且为所虏(被动句)
12.下列对文言句式的判断,不正确的一项是( )
A.非其鬼而祭之,谄也 判断句
B.如有博施于民而能济众 省略句
C.加之以师旅,因之以饥馑 状语后置句
D.吾非斯人之徒与而谁与 宾语前置句
13.对下面文言句式判断不正确的一项是( )
A.句读之不知 宾语前置句B.使快弹数曲 省略句
C.吾佐董丞相于汴州 被动句D.理,非吾业也 判断句
14.下列对文言句式理解和分析,正确的是( )
A.①自知者明。②察此何自起。【①②均为宾语前置句,①“知”的宾语“自”前置,②“何自”即“自何”。这两个句子都是动词的宾语前置。】
B.①敏于事而慎于言。②合抱之木,生于毫末。【①②均为状语后置句,后置的状语都是“于……”的介词结构。】
C.①治天下可运之掌上。②与越人水战。【①②均为省略句,省略介词“以”。】
D.①圣人以治天下为事者也。②克己复礼为仁。【①为判断句,用“……者也”表判断,②为被动句,“为”表被动,译为“被”。】
15.下列文言句式判断正确的一项是( )
①师者,所以传道受业解惑也
②其闻道也固先乎吾
③当其南北分者,古长城也
④蚓无爪牙之利
⑤句读之不知
⑥而又何羡乎
⑦与子颍坐日观亭
⑧輮以为轮
⑨客有吹洞箫者
⑩不拘于时
A.2个判断句,1个状语后置,2个定语后置,2个宾语前置,2个省略句,1个被动句
B.3个判断句,2个状语后置,1个定语后置,2个宾语前置,2个省略句
C.2个判断句,1个状语后置,1个定语后置,3个宾语前置,2个省略句,1个被动句
D.2个判断句,2个状语后置,1个定语后置,3个宾语前置,2个省略句
16.对句式特点的表述,有误的一项是( )
(1)臣未之闻也 (2)莫之能御也 (3)百姓之不见保 (4)天下可运于掌 (5)牛何之
(6)夫晋,何厌之有 (7)是寡人之过也 (8)若属皆且为所虏 (9)大王来何操 (10)沛公安在
(11)遂为猾胥报充里正役 (12)此天子气也 (13)夺项王天下者必沛公也 (14)而刀刃若新发于硎
A.(1)(5)(6)(9)(10)都是宾语前置句B.(3)(8)(11)都是被动句
C.(4)(14)都是介词结构后置句D.(2)(7)(12)(13)都是判断句
17.与“蚯无爪牙之利,筋骨之强”的句式相同的一项是( )
A.微斯人,吾谁与归B.月出于东山之上
C.马之千里者,一食或尽粟一石D.我孰与城北徐公美?
18.下列各句中,句式不同于其他三项的一项是( )
A.敏于事而慎于言B.古之欲明明德于天下者
C.数十年,竟为秦所灭D.合抱之木,生于毫末
19.下列特殊句式与例句不相同的一项是( )
例句:察此何自起
A.其斯之谓与B.不知乱之所自起
C.有一言而可以终身行之者乎D.是以圣人无为,故无败。
20.对下列固定句式的解释,正确的一组是( )
①如……何,译为“对……怎么办” ②无乃……乎,译为“恐怕……吧”
③孰与,译为“与……一起” ④奚以……为,译为“凭什么……呢”
⑤何……为,译为“还要……干什么呢” ⑥不亦……乎,译为“不也是……吗”
A.①②③④B.②③④⑤C.①②⑤⑥D.②③⑤⑥
21.下列各句中,不属于宾语前置的一项是( )
A.如或知尔,则何以哉B.臣无祖母,无以至今日
C.固一世之雄也,而今安在哉D.不然,籍何以至此
22.对下列各句句式的解说有误的一项是 ( )
A.月出于东山之上,徘徊于斗牛之间:状语后置句。“于东山之上”和“于斗牛之间”分别置于“出”和“徘徊”之后。
B.是以区区不能废远:宾语前置句。介宾短语中宾语“是”置于介词“以”前面。
C.臣无祖母,无以至今日:宾语前置句。介宾短语中宾语“无”置于介词“以”前面。
D.余自束发读书轩中:省略句、状语后置句。省略“于”,同时“(于)轩中”置于“读书”之后。
23.下列句子按句式分类,正确的一组是( )
①异乎三子者之撰 ②虽董之以严刑 ③是折枝之类也 ④欲呼张良与俱去
⑤洎牧以谗诛 ⑥一人之心,千万人之心也 ⑦遂霸西戎 ⑧六国破灭,非兵不利,战不善
A.①②/③⑥⑧/⑤/④⑦B.①②/③⑥/⑤/④⑦⑧
C.①②⑥/④⑦/③⑤/⑧D.①/②⑥/⑤⑦/③④⑧
24.下列句式分类正确的一项是( )
①问征夫以前路 ②又杂植兰桂竹木于庭 ③而刘夙婴疾病
④农人告余以春及 ⑤凡长安豪富人为观游及卖果者 ⑥故不我若也
⑦石之铿然有声者 ⑧古之人不余欺也 ⑨传其事以为官戒也
A.①⑧/②/③④/⑤⑥⑦/⑨B.①④/②/③/⑤⑦/⑥⑧⑨
C.①②④/③/⑤⑦/⑥⑧/⑨D.①②④/③/⑤⑨/⑥⑧/⑦
25.下列各组句子,句式特点不相同的一项是( )
A.①苟以天下之大 ②人君当神器之重,居域中之大。
B.①则思三驱以为度 ②虽董之以严刑
C.①议法度而修之于朝廷 ②如君实责我以在位久
D.①函谷举 ②有如此之势,而为秦人积威之所劫
26.从文言句式的角度看,与例句的句式不相同的一项是( )
古之人不余欺也
A.今以钟磬置水中B.胡为乎遑遑欲何之
C.令人长号不自禁D.又何以蕃吾生而安吾性耶?
27.下列各项中,句式特点与例句相同的一项是( )
例句:而智勇多困于所溺
A.一夫作难而七庙隳
B.言天子射上林中
C.莫不欲求忠以自为,举贤以自佐
D.乃遣武以中郎将使持节送匈奴使留在汉者
28.下列各项中特殊句式归类正确的一项是( )
①恐年岁之不吾与 ②噌咳者,周景王之无射也
③高余冠之岌岌兮 ④为仲卿母所遣
⑤其制稍异于前 ⑥则告诉不许
⑦传其事以为官戒也 ⑧悟言一室之内
⑨凡长安豪富人为观游及卖果者 ⑩故不我若也
⑪石之铿然有声者 ⑫乐夫天命复奚疑
A.①⑩⑫/②/③⑨⑪/④⑥/⑤⑦⑧B.①⑩/②⑨⑫/③⑪/④⑥/⑤/⑦⑧
C.①⑩/②/③⑨⑪/④⑥⑫/⑤⑦⑧D.①⑩⑫/②/③⑨⑪/④⑥/⑤/⑦⑧
29.下列各组中文言句式特点相同的一项是( )
A.赵尝五战于秦 与使吾先死也,无宁汝先吾而死
B.终必不蒙见察 吾属今为之虏矣
C.是乃仁术也 视为止,行为迟
D.夫晋,何厌之有 天下人之不当死而死与不愿离而离者,不可数计
30.按照文言句式特点分类,下列句子归类正确的一项是( )
①保民而王,莫之能御也 ②申之以孝悌之义 ③良庖岁更刀,割也
④遂为猾胥报充里正役 ⑤戍卒叫,函谷举 ⑥技经肯綮之未尝
⑦议事每不合,所操之术多异故也 ⑧竖子不足与谋 ⑨不然,籍何以至此?
A.①⑥⑨/②④/③/⑤⑦/⑧B.①⑥⑨/②/③⑦/④⑤/⑧
C.①⑥/②⑨/③⑤/④/⑦⑧D.①⑥/②/③⑤/④⑨/⑦⑧
31.下列各项中,句式特点分类正确的一项是( )
①此世所以不传也 ②吾又何能为哉 ③步予马于兰皋兮 ④遂见用于小邑
⑤古之人不余欺也 ⑥寓形宇内复几时 ⑦传其事以为官戒也 ⑧高余冠之岌岌兮
A.①⑤/②⑥/③④/⑦/⑧B.①⑤/②⑥/③⑦/④/⑧
C.①/②⑤/③/④/⑥⑦/⑧D.①/②⑤/③⑧/④/⑥/⑦
32.下列文言句式分类正确的一项是( )
①牛何之 ②若舍郑以为东道主 ③构怨于诸侯 ④大王来何操
⑤此非孟德之困于周郎者乎 ⑥西取由余于戎 ⑦颁白者不负戴于道路矣
⑧竖子不足与谋 ⑨此五帝三王之所以无敌也 ⑩吾属今为之虏矣
A.①④/②⑧/③⑥⑦/⑤⑩/⑨B.①④/②⑧/③⑤⑩/⑥⑦/⑨
C.①②④/③⑥⑦/⑤⑩/⑧/⑨D.①②④/③⑦/⑤⑥⑩/⑧/⑨
33.下列选项中句式类型归类正确的一项是( )
①被发行吟泽畔 ②见犯乃死,重负国 ③委命下吏 ④还矢先王 ⑤莫不欲求忠以自为,举贤以自佐 ⑥子孙帝王万世之业也 ⑦方其系燕父子以组 ⑧信而见疑,忠而被谤 ⑨何以汝为见 ⑩蹑足行伍之间,而倔起阡陌之中 ⑪信臣精卒陈利兵而谁何 ⑫身死国灭,为天下笑
A.①③④/②⑧⑫/⑤⑥⑪/⑨⑩/⑦B.①③④⑩/②⑧⑫/⑤⑨⑪/⑥/⑦
C.①④⑩/②③⑧⑫/⑤⑨⑪/⑥⑦D.①③④⑩/②⑧⑫/⑤⑥⑨⑪/⑦
34.下列各项中的省略成分补充错误的一项是( )
A.送客(于)湓浦口B.使(之)快弹数曲
C.沉吟放拨(于)插弦中D.感(于)斯人(之)言
35.下列句子句式特点与例句相同的一项是( )
例:虽董之以严刑,振之以威怒
A.议法度而修之于朝廷B.诚能见可欲则思知足以自戒
C.至于怨诽之多D.夫在殷忧,必竭诚以待下
36.找出下类特殊句式分类正确的一项( )
①沛公安在?②是乃仁术也③我为鱼肉④籍何以至此⑤异乎三子者之撰⑥宜乎百姓之谓我爱也⑦百姓之不见保⑧申之以孝悌之义⑨吾属今且为之虏矣⑩舆薪之不见 ⑪风乎舞雩 ⑫不吾知也
A.①④⑩/②③⑫/⑧⑪/⑥/⑦⑤⑨
B.①④⑩⑫/②③/⑤⑧⑪/⑥/⑦⑨
C.①④⑩/②⑫⑤/⑤⑧⑪/⑥/⑦⑨③
D.①④⑩/②③⑫/⑤⑧⑪/⑥/⑦⑤⑨
37.下列句子与“戍卒叫,函谷举”句式相同的一项是( )
A.苟以天下之大B.董之以严刑
C.秦人不暇自哀D.为国者无使为积威之所劫哉
38.下列选项中句式与例句句式相同的选项是( )
例句:有何以蕃吾生而安吾性耶
A.故不我若也B.得不焚,殆有神护者
C.当其欣于所遇D.死生亦大矣
39.下列选项中,与“为国者无使为积威之所劫哉”句式不相同的一项是( )
A.若属皆且为所虏B.此非孟德之困于周郎者乎
C.籍何以至此D.终不必蒙见察
40.下列各句的句式与例句相同的一项是( )
例:不吾知也
A.是乃仁术也B.莫之能御也C.为击破沛公军D.若属皆且为所虏
类型
示例
“……者……也”句
廉颇者,赵之良将也。(《廉颇蔺相如列传》)
“者”“者也”句
①四人者:庐陵萧君圭君玉,长乐王回深父,余弟安国平父、安上纯父。(《游褒禅山记》)
②莲,花之君子者也。(《爱莲说》)
“也”字句
南阳刘子骥,高尚士也。(《桃花源记》)
无标志句
①臣本布衣。(《出师表》)
②今臣亡国贱俘。(《陈情表》)
③勃,三尺微命,一介书生。(《滕王阁序》)
用“为”“是”表判断
①如今人方为刀俎。(《鸿门宴》)
②不知木兰是女郎。(《木兰诗》)
用“乃”“则”“皆”等表判断
①当立者乃公子扶苏。(《陈涉世家》)
②此则岳阳楼之大观也。(《岳阳楼记》)
③此皆良实,志虑忠纯。(《出师表》)
用“非”或“匪”表否定判断
①六国破灭,非兵不利。(《六国论》)
②所守或匪亲。(《蜀道难》)
类型
形式
示例
有标志句
“于”字句:谓语+于
六艺经传皆通习之,不拘于时。(《师说》)
“见”字句:见+谓语、见+谓语+于
①秦城恐不可得,徒见欺。(《廉颇蔺相如列传》)
②臣诚恐见欺于王而负赵。(《廉颇蔺相如列传》)
“受”字句:受+谓语+于
吾不能举全吴之地,十万之众,受制于人。(《赤壁之战》)
“为”字句:为+动词
身死人手,为天下笑者,何也?(《过秦论》)
“为……所”句、“……为所”句
①悲夫!有如此之势,而为秦人积威之所劫。(《六国论》)
②不者,若属皆且为所虏。(《鸿门宴》)
“被”字句
舞榭歌台,风流总被雨打风吹去(《永遇乐·京口北固亭怀古》)
(注:并不是所有带“被”字的都是被动句,如“秦王复击轲,被八创”中的“被”译为“遭受”,这句并不是被动句)
无标志句
无固定格式
①感斯人言。(《琵琶行 并序》)
②而刘夙婴疾病。(《陈情表》)
类型
例句
疑问句中代词作宾语
大王来何操?(《鸿门宴》)
否定句中代词作宾语
然而不王者,未之有也。(《寡人之于国也》)
用“之”或“是”为标志,强调宾语
①句读之不知,惑之不解。(《师说》)
②唯利是图(成语)
类型
示例
省略主语
承前省略
沛公军霸上,(沛公)未得与项羽相见。(《鸿门宴》)
蒙后省略
(公)度我至军中,公乃入。(《鸿门宴》)
对话中省略
樊哙曰:“今日之事何如?”良曰:“(今日之事)甚急!”(《鸿门宴》)
省略谓语
承前省略
择其善者而从之,(择)其不善者而改之。(《论语》)
蒙后省略
因跪请秦王(击缶)。秦王不肯击缶。(《廉颇蔺相如列传》)
共喻省略(根据上下文一看便会明白省略的是什么)
及左公下厂狱,史朝夕(俟)狱门外。(《左忠毅公逸事》)
省略宾语
动词宾语省略
项伯乃夜驰之沛公军,私见张良,具告(之)以事。(《鸿门宴》)
介词宾语省略
竖子不足与(之)谋。(《鸿门宴》)
省略介词
介词“于”省略
列坐(于)其次。(《兰亭集序》)
介词“以”省略
陈胜、吴广皆(以)次当行。(《陈涉世家》)
介词“自”省略
两岸青山相对出,孤帆一片(自)日边来。(《望天门山》)
省略兼语
使(之)归赵。(《廉颇蔺相如列传》)
类型
例句
中心词+后置定语+者
①客有吹洞箫者,倚歌而和之。(《赤壁赋》)
②太子及宾客知其事者,皆白衣冠以送之。(《荆轲刺秦王》)
中心词+之+后置定语
①蚓无爪牙之利,筋骨之强。(《劝学》)
②凌万顷之茫然。(《赤壁赋》)
中心词+之+后置定语+者
石之铿然有声者,所在皆是也。(《石钟山记》)
中心词+数量词
我持白璧一双,欲献项王。(《鸿门宴》)
类型
例句
用“于”字构成介词结构,后置
①月出于东山之上。(《赤壁赋》)
②以其无礼于晋,且贰于楚也。(《烛之武退秦师》)
用“以”字构成介词结构,后置
①私见张良,具告以事。(《鸿门宴》)
②申之以孝悌之义。(《寡人之于国也》)
用“乎”字构成介词结构,后置
生乎吾前,其闻道也固先乎吾。(《师说》)
类型
例句
表疑问语气
谁为大王为此计者?(《鸿门宴》)
表感叹语气
甚矣,汝之不惠!(《愚公移山》)
句式标志
翻译格式
奈何?奈……何?
怎么办?怎么?为什么?把……怎么办?
何如?
怎么?怎么样?怎么办?
何以……?
根据什么……?凭什么……?为什么?怎么会?
何所……?
所……的是什么?
如……何?
对(把)……怎么办(样)?
孰与……,与……孰?
跟……比较,哪一个……?与……相比,谁更……?
何故?
什么原因?为什么?怎么?
句式标志
翻译格式
何……哉(也)?
怎么能……呢?
何……为?
为什么要……呢?何必……呢?还要……干什么呢?
何……之有?
有什么……呢?怎么能……呢?
如之何……?
怎么能……呢?
岂(其)……哉(乎,耶,邪)?
哪里……呢?难道……吗?怎么……呢?
庸……乎?安……哉(乎)?
哪里……呢?怎么……呢?
不亦……乎?
这不是……吗?
……非……欤?
……不是……吗?
顾……哉?
难道……吗?
岂独……耶(乎、哉)?
难道……吗?
句式标志
翻译格式
一何
何等,多么
直……耳
只是……罢了
句式标志
翻译格式
无乃……乎(与)?
恐怕……吧?只怕……吧?
得无……耶?
得无(非)……乎?
大概……吧?恐怕……吧?该不是……吧?能不……吗?
其……欤!
岂不是……么!
……庶几……与(欤)?
……或许……吧?
句式标志
翻译格式
与其……孰若……
与其……,不如……
其……邪(耶)?其……邪(耶)?
是……呢,还是……呢?
句式标志
翻译格式
无以、无从
没有用来……的东西、办法,没有什么用来,没有办法,不能
有所……
有……的(人、物、事),有什么……,有……的地方,有……的原因,有……的办法
无所……
没有……的(人、物、事),没有什么……,没有什么地方……,没有……的办法,没有条件……
比及
等到……的时候
句式标志
翻译格式
自非
如果不是
然则
既然这样,那么;如果这样,那么
句式标志
翻译格式
然而
这样却;但是;(既然)这样,那么
虽然
虽然这样,(但);即使如此
句式标志
翻译格式
何乃
怎么这样
且夫
再说,而且
是故
所以,因此
是以
所以,因此,因而
所谓
所说的,所认为的
未尝
从来没有,不曾
何者、何则
为什么呢?
谓之
称他(它)是,说他(它)是,称为,叫作
所以
……的原因,之所以……,为什么……,用来……的方法,用来……的东西,是用来……的,用来……的地方,用来……的人(事),靠它来……的
以故,
以……故
所以,因为……的缘故
以……
为……
认为……是……,把……当作……,让……作……,任用……为……,用……作……,把……作(为)……
以为
认为他(它)是,认为,用它来
……之谓
叫作,就是,才算,这就叫作,就是,说的就是
至于
到了,一直到,竟至于,结果,终究,到……结局,到……时候
相关学案
这是一份第11节 图文转换-【知识清单】最新高考语文一轮复习知识点一览表(全国通用),文件包含第11节图文转换-口袋书2024年高考语文一轮复习知识清单全国通用原卷版docx、第11节图文转换-口袋书2024年高考语文一轮复习知识清单全国通用解析版docx等2份学案配套教学资源,其中学案共45页, 欢迎下载使用。
这是一份第9节 文言翻译-【知识清单】最新高考语文一轮复习知识点一览表(全国通用),文件包含第9节文言翻译-口袋书2024年高考语文一轮复习知识清单全国通用原卷版docx、第9节文言翻译-口袋书2024年高考语文一轮复习知识清单全国通用解析版docx等2份学案配套教学资源,其中学案共26页, 欢迎下载使用。
这是一份第7节 文言断句-【知识清单】最新高考语文一轮复习知识点一览表(全国通用),文件包含第7节文言断句-口袋书2024年高考语文一轮复习知识清单全国通用原卷版docx、第7节文言断句-口袋书2024年高考语文一轮复习知识清单全国通用解析版docx等2份学案配套教学资源,其中学案共30页, 欢迎下载使用。