第11讲 八上课标古诗词复习(讲义)-2024年中考语文一轮复习讲义(全国通用)
展开3、多做试题。多做试题可以帮助同学们熟悉考试形式和掌握解题技巧。
4、阅读提高。语文考试中涉及到的阅读理解题数量很大,阅读能力是至关重要的。
5、作文练习。作文是语文考试的重中之重,要用心准备作文写作。
6、考前复习策略。在考试前的最后一个星期,要进行有针对性的复习。可以将每个学科的要点和难点做成复习卡片,每天复习一定数量的卡片。
专题二 古诗文阅读
第11讲 八上课标古诗词复习
目 录
\l "_Tc10860" 一、考情分析2
TOC \ "1-2" \h \u \l "_Tc21905" 【课标要求】 PAGEREF _Tc21905 \h 2
\l "_Tc19118" 【考查重点】 PAGEREF _Tc19118 \h 2
\l "_Tc31051" 【主要题型】 PAGEREF _Tc31051 \h 2
\l "_Tc31754" 【命题趋势】 PAGEREF _Tc31754 \h 2
\l "_Tc10860" 二、知识建构2
\l "_Tc24251" 篇目1:《黄鹤楼》 PAGEREF _Tc24251 \h 3
\l "_Tc7074" 篇目2:《使至塞上》 PAGEREF _Tc7074 \h 5
\l "_Tc20538" 篇目3:《钱塘湖春行》 PAGEREF _Tc20538 \h 6
\l "_Tc24083" 篇目4:《饮酒》 PAGEREF _Tc24083 \h 8
\l "_Tc24470" 篇目5:《春望》 PAGEREF _Tc24470 \h 9
\l "_Tc11681" 篇目6:《雁门太守行》 PAGEREF _Tc11681 \h 11
\l "_Tc18114" 篇目7:《赤壁》 PAGEREF _Tc18114 \h 12
\l "_Tc1327" 篇目8:《渔家傲》 PAGEREF _Tc1327 \h 14
\l "_Tc20374" 篇目9:《浣溪沙》 PAGEREF _Tc20374 \h 15
\l "_Tc10860" 三、方法总结 PAGEREF _Tc10860 \h 16
\l "_Tc13700" 中考古诗词鉴赏内容理解做题技巧 PAGEREF _Tc13700 \h 16
\l "_Tc24299" 四、考场练兵17
【课标要求】
诵读古代诗词,阅读浅易文言文,能借助注释和工具书理解基本内容。注重积累、感悟和运用,提高自己的欣赏品位,背诵优秀诗文。
阅读表现人与自然的优秀文学作品,包括古诗文名篇,体会作者通过语言和形象构建的艺术世界,借鉴其中的写作手法,表达自己对自然的观察和思考,抒发自己的情感。
【考查重点】
诗歌鉴赏,阅读古代诗词名篇,理解诗歌的内容,感悟诗歌的思想情感,掌握诗歌鉴赏的答题技巧。
【主要题型】
在全国各地中考语文试卷中,对诗歌的考查多为诗歌鉴赏题,均是必考题,分值一般在4-6分。
【命题趋势】
近年来,在全国各地中考语文试卷中,对诗歌鉴赏的考查均为必考题,一般设置2-3个小题,第1题通常侧重考查诗歌的基本内容及情感,第2题通常考查对诗句的赏析。部分地区习惯结合课外诗词考查,或者只考查课外古诗词。
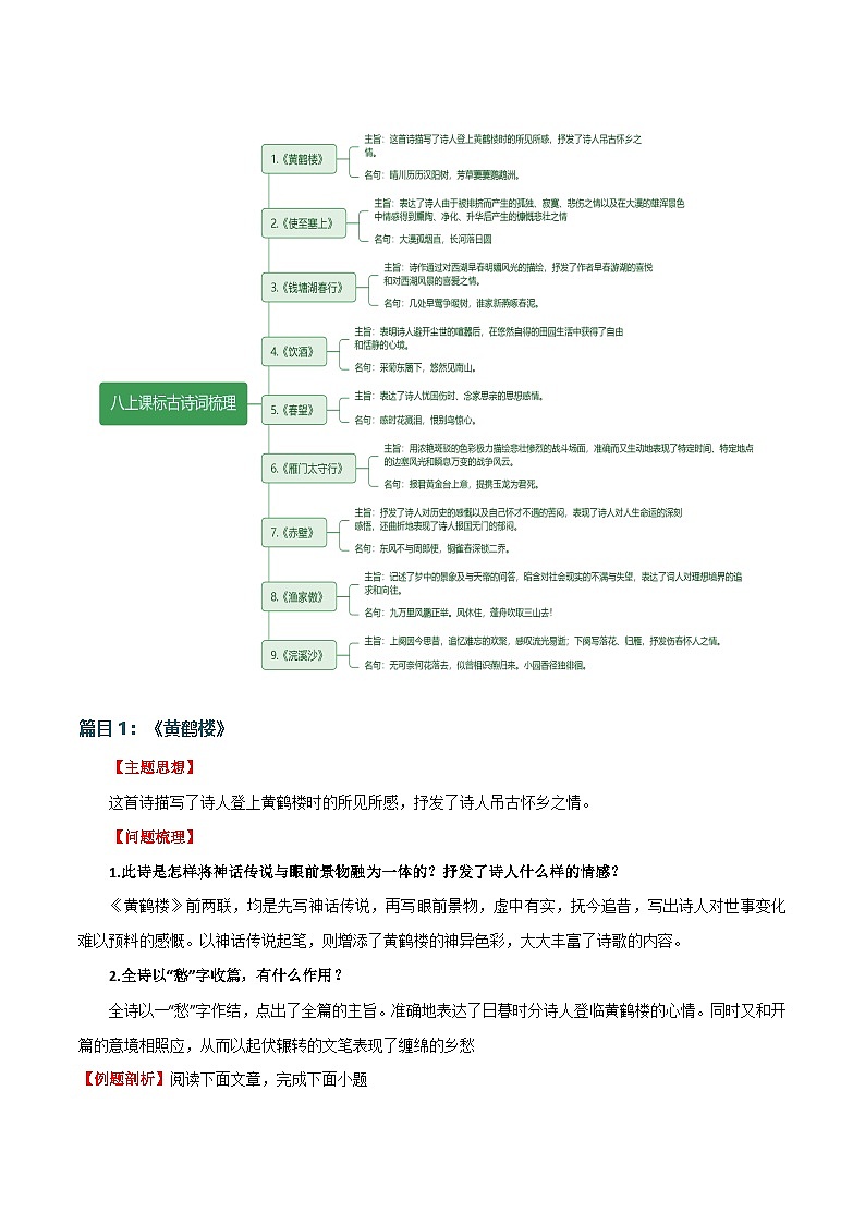
篇目1:《黄鹤楼》
【主题思想】
这首诗描写了诗人登上黄鹤楼时的所见所感,抒发了诗人吊古怀乡之情。
【问题梳理】
1.此诗是怎样将神话传说与眼前景物融为一体的?抒发了诗人什么样的情感?
《黄鹤楼》前两联,均是先写神话传说,再写眼前景物,虚中有实,抚今追昔,写出诗人对世事变化难以预料的感慨。以神话传说起笔,则增添了黄鹤楼的神异色彩,大大丰富了诗歌的内容。
2.全诗以“愁”字收篇,有什么作用?
全诗以一“愁”字作结,点出了全篇的主旨。准确地表达了日暮时分诗人登临黄鹤楼的心情。同时又和开篇的意境相照应,从而以起伏辗转的文笔表现了缠绵的乡愁
【例题剖析】阅读下面文章,完成下面小题
黄鹤楼
唐·崔颢
昔人已乘黄鹤去,此地空余黄鹤楼。黄鹤一去不复返, 白云千载空悠悠。
晴川历历汉阳树,芳草萋萋鹦鹉洲。日暮乡关何处是?烟波江上使人愁。
1.下列对诗歌赏析有误的一项是( )
A.诗歌从神话传说落笔,遥想“昔人”已乘鹤而去,既写出了黄鹤楼的历史悠久,又增添了黄鹤楼的神异色彩。
B.诗歌前四句三见“黄鹤”,二见“去”“空”,回环咏叹,抒发了诗人那种求而不得、 待而不来的迷惘与惆怅之情。
C.诗人登高远眺,长江对岸汉阳城的树木清晰可见,鹦鹉洲的芳草长势喜人,此时他对家乡的热爱之情油然而生。
D.这是一首七言律诗,诗中偶句押“u”韵,韵脚是“楼”“悠”“洲”“愁”,读起来朗朗上口,音调和谐,旋律优美。
2.请从景与情的关系角度赏析尾联。
【答案】1.C 2.“日暮乡关何处是? 烟波江上使人愁。”太阳落山,黑夜来临,鸟要归巢,船要归航一一游子也要归乡;江上的雾蔼一片迷蒙,眼底也生出的浓浓迷雾,面对此情此景,诗人一“愁”字收篇,准确地表达了日暮时分诗人登临黄鹤楼的心情,做到了“言外传情,情内展画,画外余音”,也就是景中含情,以景衬情: 又情由景生,情由心生,情景交融。
【解析】1.本题考查诗歌情感理解及词句赏析。
C.“此时他对家乡的热爱之情油然而生”表述不正确。结合诗歌颈联分析可知,词句描写诗人登高远眺,清晰地看到长江对岸汉阳城的树木,看到鹦鹉洲长势喜人茂盛的芳草的景象,表达出诗人看到美景的欣喜之情。再结合尾联“日暮乡关何处是?烟波江上使人愁”可知,此时诗人看到傍晚烟波缭绕,才想到了自己的家乡,涌起了思乡的愁绪。与选项内容不相符。
故选C。
2.本题考查诗歌词句赏析。要先描绘出尾联写的景物,再抓住关键词“使人愁”来分析情与景的关系。
结合“日暮乡关何处是?烟波江上使人愁”可知,诗句的意思是夕阳西下,浩渺的烟波笼罩着宽阔的江面,眼前景色不禁使诗人产生何处是故乡的疑问。尾联情景交融,以夕阳西下,烟波飘渺,望不见归乡之路之景,引发诗人的乡愁;“乡愁”之情与“日暮”“烟波”之景相交融,由景生情,融情于景,尾联又以“愁”字结尾,将诗人的乡愁之情充分表现出来,表达了诗人萦回无尽、百感茫茫的忧思之情,言有尽而意无穷。
诗歌写景技巧
(1)各种修辞手法;
(2)正面描写:动静结合(以静衬动,以动写静)、虚实结合、点面结合、白描勾勒、工笔细描、列锦(意象排列)、色彩渲染(季节色彩、冷暖色调)、观察角度(高低、远近、俯仰)、感觉角度(视觉、听觉、触觉、嗅觉、味觉);
(3)侧面描写:对比、衬托。
篇目2:《使至塞上》
【主题思想】
诗作叙述了诗人出使塞上的艰苦行程,描绘了塞外奇特壮丽的风光,表达了诗人由于被排挤而产生的孤独、寂寞、悲伤之情以及在大漠的雄浑景色中情感得到熏陶、净化、升华后产生的慷慨悲壮之情,显露出一种豁达情怀。
【诗歌鉴赏】
1.赏析“征蓬出汉塞,归雁入胡天”。(请分析颔联中的景、事、情。)
①使用比喻的修辞,以“飘飞的蓬草”和“北飞的大雁”自比,刻画了一个肩负使命、只身远行的悲壮英雄形象。
②即景生情,表现了作者只身出塞的孤独落寞和受排挤的愤懑。
2.(从炼字的角度)赏析“大漠孤烟直,长河落日圆”。(颈联是千古名句,请分析原因。)
①“直”字写出了烽烟冲上云霄的挺拔坚毅;“圆”字写出了夕阳悬于地平线上的苍凉庞大,更显沙漠之苍茫;“大”字写出了沙漠的辽阔,“长”字写出了黄河的绵延。
②笔力苍劲,意境雄浑,点线面结合,描绘了雄奇壮丽的边塞风光,表现了作者的开阔胸襟。同时使用对偶的修辞,句式整齐,朗朗上口。
【例题剖析】阅读下面一首诗,完成小题。
使至塞上
【唐】王维
单车欲问边,属国过居延。
征蓬出汉塞,归雁入胡天。
大漠孤烟直,长河落日圆。
萧关逢候骑,都护在燕然。
1.边塞诗中的地名,极具艺术表现力。首联用“居延”表现山高路远,烘托① 的心情,而尾联中的“萧关”和“燕然”也并非实指,暗示② 。
2.清人黄培芳认为“大漠孤烟直,长河落日圆”一句“‘直’‘圆’二字极锤炼,亦极自然”。你如何理解这一说法中的“自然”?
【答案】1. 孤寂(苦闷抑郁) 战事的紧张(将士们忠诚勇敢、英勇善战的形象) 2.狼烟轻直聚集,无风的时节,“直”冲云天。“落日”即将没入地平线,在苍茫壮阔的背景下,显得更加浑圆壮丽。符合塞外现实的情景(还在于这是长期生活在内地的人刚进入塞外很自然会注意到的景象特征)。
【解析】1.本题考查诗歌内容的理解与分析。
首联意思为:我轻车简从去慰问边关守军,行进在辽远的边塞。表现出诗人形单影只的情状。关塞迢迢,山高路远,烘托出诗人孤寂的心境;
尾联意思为:在萧关遇到负责侦查、巡逻的骑兵,得知统帅正在前线大破敌军。此处用“勒石燕然”的典故,暗示战事的胜利。
2.本题考查诗句赏析。
“大漠孤烟直,长河落日圆”两句描绘了边陲大漠中壮阔雄奇的景象,境界阔大,气象雄浑。一个“直”字,可以让我们联想到它的劲拔、坚毅之美。落日,本来易让人感伤。这里用一个“圆”字,却能给人亲切温暖而又苍茫的感觉。这是作者将自己的孤寂情绪巧妙地融于广阔自然景观中的体现,也能更显塞外景象的苍茫辽阔,还能彰显王维诗歌“诗中有画”的特征。
记诵诗歌鉴赏口诀
从题目认识对象;从字面读出感觉;
从注释破解难点;从作者了解背景;
从原作找到根据;从题干得到启示;
从首联找到特点;从尾句参透主旨;
从景物把握情感;从意境洞察心胸。
篇目3:《钱塘湖春行》
【主题思想】
诗作通过对西湖早春明媚风光的描绘,抒发了作者早春游湖的喜悦和对西湖风景的喜爱之情。
【诗歌鉴赏】
1.赏析“几处早莺争暖树,谁家新燕啄春泥”。(颔联是如何表现初春特点的?把“几处”和“谁家”换成“处处”和“家家”好不好?)
①“早”和“新”、“几处”和“谁家”,体现了春天初至、万物初长的特点;“争”字使用拟人的修辞,和“啄”字一起,生动写出了莺儿争阳、燕儿筑巢的兴奋和忙碌,表现了早春从沉睡到苏醒的生机勃勃和春光的宝贵。
②抒发了作者对钱塘湖春景的喜爱之情,也暗含珍惜春光之意。
2.赏析“乱花渐欲迷人眼,浅草才能没马蹄”。
“乱”字写出了百花“东一团,西一簇”的初放状态,“浅”字写出了春草柔嫩的初长状态,紧扣初春特征,展现了早春的生机勃勃。
“渐欲”和“才能”照应“乱”和“浅”,点明早春时令,化静为动,蕴含着早春欣欣向荣的趋势,给人以鼓舞。
【例题剖析】阅读下面的古诗,完成后面各题。
钱塘湖春行
白居易
孤山寺北贾亭西,水面初平云脚低。几处早莺争暖树,谁家新燕啄春泥。
乱花渐欲迷人眼,浅草才能没马蹄。最爱湖东行不足,绿杨阴里白沙堤。
1.展开联想和想象,请用简明形象的语言描绘出“几处早莺争暖树,谁家新燕啄春泥”所展现的画面。
2.找出诗中体现初春特点的词语(任选两个),并加以品析。
【答案】1.示例:有几处早来的黄莺,争先恐后地飞到向阳的枝头上啼鸣;不知是哪家新来的燕子,又在湖边不停地衔泥筑巢。 2.“初平”,写出了湖面春水初涨,与岸齐平的情景。“几处”“谁家”,表现飞鸟不多,候鸟还未都从南方返回。“早莺”“新燕”说明鸟儿刚刚从南方飞回。“渐”写出了野花渐开渐多的样子。“浅草”“才能”表现了青草刚萌发的情形。(任选两个)
【解析】1.本题考查意象、画面和意境。
首先找出描写的所有景物:莺、树、燕、泥;然后找出这些景物的修饰语(早)莺 、树(暖)、燕(新)、泥(春);接着再加上修饰语,重新描述:莺(早出来的黄莺)、树(向阳的树木)、燕(新来筑巢的燕子)、泥(春天的泥粒儿);最后发挥想象,连缀成画面:几只早出巢的黄莺儿争先恐后地飞到向阳的树上去歌唱;不知道谁家新飞来的燕子在忙着衔泥筑巢。
2.本题考查炼字。
结合题干“体现初春特点的词语”可知,可选的词语有“初平”“脚低”“几处”“早莺”“谁家”“新燕”“春泥”“乱花”“渐”“浅草”“才能”“绿杨”等。“初平”,写出了湖面春水刚与堤平的情景;“脚底”写出白云低垂,与水面连成一片的景色;“几处”“谁家”,表现飞鸟不多,候鸟还未都从南方返回的初春景象;“早莺”“新燕”说明鸟儿刚刚从南方飞回各自忙碌的景象;“乱花”“渐”写出了遍地不同品种的野花渐开渐多动态的样子;“浅草”“才能”表现了青草刚萌发刚没过马蹄的情形;“绿杨”写出杨树刚抽出嫩绿的新芽的景象。
诗歌中的人物形象
(1)不慕权贵、豪放洒脱、傲岸不羁的形象。(2)心忧天下、忧国忧民的形象。(3)寄情山水、归隐田园的隐者形象。(4)怀才不遇、壮志难酬的形象。(5)矢志报国、慷慨愤世的形象。(6)友人送别、思念故乡的形象。(7)献身边塞、反对征伐的形象。(8)爱恨情长的形象。
常用词语不慕权贵、豪放洒脱、傲岸不羁、心忧天下、忧国忧民、寄情山水、归隐田园、怀才不遇、壮志难酬、慷慨愤世、矢志报国、报国无门、建功立业、友人送别、思念故乡、献身边塞、反对征伐、爱恨情长、悯农怜农、热爱山川、哀叹昔盛今衰等。
篇目4:《饮酒》
【主题思想】
诗作描写诗人辞官归田后的心境和生活情趣,表明诗人避开尘世的喧嚣后,在悠然自得的田园生活中获得了自由和恬静的心境。
【诗歌鉴赏】
1.“问君何能尔?心远地自偏”说明了什么道理?(如何理解这句诗?)
使用设问的修辞,道出了心境与处境的辩证关系:只要心灵超脱,居所自然能远离尘世烦扰。这体现了诗人超尘脱俗、淡泊名利的境界和追求。
2.(从炼字的角度)赏析“采菊东篱下,悠然见南山”。(把“见”换成“望”好不好?这句诗表现了作者怎样的心境?)
“见”字传神地写出了“发现远山”的自然和不期而遇,(和“悠然”一起)营造出物我合一、自由愉悦的意境,表现了作者辞官归隐后的恬淡自得和宁静闲适。(“望”字更像有意为之,具有目的性,破坏了诗歌自然而然、浑然天成的意境。)
【例题剖析】阅读下面一首诗,完成下面小题。
饮酒
陶渊明
结庐在人境,而无车马喧。问君何能尔?心远地自偏。
采菊东篱下,悠然见南山。山气日夕佳,飞鸟相与还。
此中有真意,欲辨已忘言。
1.请用生动形象的语言描述“山气日夕佳,飞鸟相与还”所展现的画面。
2.有人认为“悠然见南山”好,也有人认为“悠然望南山”好。你是如何认为的?请简明理由。
【答案】1.太阳下山了,南山笼罩在渐渐升腾的云气之中,显得非常美丽。外出觅食的鸟儿,呼朋引伴,成群结队地飞回巢穴。 2.示例一:我认为“悠然见南山”好。一个“见”字写出了一种无意得之、悠然忘我的心境,与全诗营造的闲远散淡的氛围是吻合的。
示例二:我认为“悠然望南山”好。“望”字表示有意识地凝目眺望,更能寄托诗人对南山胜地的向往之情,是诗人隐逸思想的真实外化。
【解析】1.本题考查对诗歌意象的理解分析。
“山气日夕佳,飞鸟相与还”指的意思是:山中的气息与傍晚的景色十分好,有飞鸟,结着伴儿归来。里面的出现的景物有:升腾的云气、西下的太阳、飞翔的鸟儿。据此,描述画面即可。
示例:南山浮荡着山岚和暮霭,沐浴着夕阳的余辉,禽鸟结伴飞回自家之巢,鸟声啁啾,给山的幽静增添了活力和动感,生机盎然。
2.本题考查关键词句的赏析。
可根据自己的理解,言之有理即可。
示例:应该是“悠然见南山”好。因为“见”把诗人恬然、闲适的那种惬意很好地表现出来了,在诗人悠然自得的采菊的间隙,青翠如屏的南山不经意间闯入诗人的眼帘,看见南山诗人不是有意而为之的;而"“悠然望南山”的“望”好像是在说诗人在极目远眺南山。使全诗的韵味尽失。
篇目5:《春望》
【主题思想】
这首诗描写了诗人在阳春三月所看到的沦陷中的长安城的破败景象,表达了诗人忧国伤时、念家思亲的思想感情。
【诗歌鉴赏】
1.(从炼字的角度)赏析“国破山河在,城春草木深”。(把“深”换成“生”好不好?)
①“破”字和“春”字形成强烈对照,突出了国都沦陷的惨状;“深”字写出了草木疯长蔓延的状态,侧面表现了长安城的荒无人烟。
②渲染了萧条凄凉的气氛,烘托了作者的忧国伤时之情。
(“生”字只表明草木生长,无法突出国都沦陷后草木乱长的荒凉。)
2.赏析“感时花溅泪,恨别鸟惊心”。(作者在颔联是如何抒情的?)
春花绽放,春鸟啼叫,本该给人以欢快和愉悦,但作者感伤时局,忧伤离别,看到花开而溅泪,听到鸟鸣而惊心。“花无情因人而溅泪,鸟无恨因人而惊心”,作者移情于物,以乐景写哀情,抒发了作者对国都沦陷的悲痛和对家人离散的忧伤。
【例题剖析】阅读下面的诗歌,完成下面小题。
春望
杜甫
国破山河在,城春草木深。感时花溅泪,恨别鸟惊心。
烽火连三月,家书抵万金。白头搔更短,浑欲不胜簪。
1.诗歌题目是“春望”,诗人都望到了哪些春景?
2.诗中运用夸张手法的是哪三个字?表达了诗人怎样的情感?
【答案】1.草木茂盛、花开鸟鸣。 2.抵万金;表达了诗人对家乡和亲人的深切怀恋。
【解析】1.本题考查诗歌内容理解。
“春望”即春天之所见,应是实写的具体的景物;根据首联“国破山河在,城春草木深”(国都沦陷只有山河依旧,春日的城区里草木茂盛)可知,诗人见到的景物有草、木;根据颔联“感时花溅泪,恨别鸟惊心(忧心伤感见花开却流泪,别离家人鸟鸣令我心悸)”可知,诗人见到的景物有花、鸟。据此可概括为:草木茂盛、花开鸟鸣。
2.本题考查文章内容理解和情感主旨。
第一问:“抵万金”,写一封家书价值万两黄金,极言家书之珍贵,运用了夸张的修辞手法。
第二问:结合“烽火连三月,家书抵万金”可知,战火持续了好几个月仍不停息,一封家书抵得上万两黄金。“连三月”,这两句写出了诗人因战事使消息隔断,久盼家人音信不至的焦急心情,表达了诗人对家乡、对亲人的思念与牵挂之情。据此分析概括回答即可。
篇目6:《雁门太守行》
【主题思想】
这首诗歌用浓艳斑驳的色彩极力描绘悲壮惨烈的战斗场面,准确而又生动地表现了特定时间、特定地点的边塞风光和瞬息万变的战争风云。
【诗歌鉴赏】
1.赏析“黑云压城城欲摧,甲光向日金鳞开”。(有人认为这句诗“既有黑云,不应有甲光”,请解释。)
①“黑云”使用比喻的修辞,连同一个“压”字,形象地写出了敌军的人马众多和来势汹汹;“欲摧”使用夸张的修辞,极言兵临城下、防线将破的危急形势;“金鳞”使用比喻的修辞,连同一个“开”字,形象地写出了守城将士的临危不惧和严阵以待。
②渲染了紧张的战斗气氛,衬托出将士们的艰难处境和视死如归的英雄气概。
2.赏析“角声满天秋色里,塞上燕脂凝夜紫”。(这句诗中的“满”和“凝”字极富表现力,请分析原因。)
①“角声满天”使用夸张的修辞,从听觉角度极言两军交战的冲天气势,突出战争规模之大;“燕脂”“紫”和“凝”字从视觉角度展示战场的血流成河和牺牲重大,突出战争之惨烈。
②描绘了残酷的战斗场面,渲染了萧瑟悲壮的战地气氛,表现了将士们浴血奋战的忠勇。
3.赏析“半卷红旗临易水,霜重鼓寒声不起”。
①“临易水”使用“燕丹易水别荆轲”的典故,渲染了萧瑟悲壮的战地气氛,也点明了交战地点。
②“声不起”使用夸张的修辞,极言天气寒冷,突出了作战环境的恶劣。
③表现了将士们义无反顾、不畏艰难、连续作战的精神。
4.赏析“报军黄金台上意,提携玉龙为君死”。(这句诗使用了什么典故?表现了作者怎样的情感?)
使用“燕昭王黄金台招贤纳士”的典故,表现了将士们奋勇杀敌、誓死报国的决心和忠勇,也表现了作者渴望得到重用、报效国家的志向。
【例题剖析】阅读下面的古诗,回答问题。
雁门太守行
李贺
黑云压城城欲摧,甲光向日金鳞开。
角声满天秋色里,塞上燕脂凝夜紫。
半卷红旗临易水,霜重鼓寒声不起。
报君黄金台上意,提携玉龙为君死。
(1)从炼字或修辞方法的角度,对“黑云压城城欲摧”一句进行赏析。
(2)“誓扫匈奴不顾身”与本首诗中的哪一句语意相近,表达了怎样的情感?
【答案】(1)示例1:一个“压”字,把敌军人马众多、来势凶猛,以及交战双方力量悬殊、守军将士处境艰难等,淋漓尽致地揭示出来,也衬托出将士们临危不惧、视死如归的英雄气概。
示例2:这两句诗运用了比喻和夸张的修辞手法,渲染了敌军兵临城下的紧张气氛和危急形势。(任选一个角度赏析)
(2)“誓扫匈奴不顾身”与本诗中“提携玉龙为君死”意思相近。表现了将士们誓为朝廷效命、忠勇敢战的气概和献身精神。
【详解】(1)本题考查诗歌的赏析。题目要求从修辞手法或炼字角度入手进行分析鉴赏。
“黑云压城城欲摧,甲光向日金鳞开”意思是:敌兵滚滚而来,犹如黑云翻卷,想要摧倒城墙;我军严阵以待,阳光照耀铠甲,一片金光闪烁。这里的“黑云压城”“甲光向日”是虚写,写出了诗人的独特感受,当时,敌军到来,那气势如同天空布满“黑云”,运用比喻、夸张、对偶的修辞手法,凸显敌人来势凶猛,再以“压”这个动词来加强此种势态;第二句“甲光”喻指守城将士雄姿英发,突出了我方军容整肃,军威雄伟,有临危不惊的气概;诗人用“黑云”“甲光”着意于气氛的渲染,给读者勾勒出这场战争紧张的形势,而戍边将士勇敢迎敌,歌颂守边将士临危不惧、视死如归的英雄气概。
(2)本题考查对诗歌主旨的理解。“报君黄金台上意,提携玉龙为君死”,运用了“黄金台”的典故,相传战国时燕昭王在易水东南修筑的,他曾把大量黄金放在台上,表示不惜以重金招揽天下士。诗人引用这个故事,写出将土们誓死报效朝廷的英雄气概,表达了自己立志报国的心志。与“誓扫匈奴不顾身”语意相近。
篇目7:《赤壁》
【主题思想】
这首咏史诗借对赤壁之战的评述,抒发了诗人对历史的感慨以及自己怀才不遇的苦闷,表现了诗人对人生命运的深刻感悟,还曲折地表现了诗人报国无门的郁闷。
【诗歌鉴赏】
1.“折戟沉沙铁未销,自将磨洗认前朝”一句看似平淡却不平淡,请分析原因。(这首诗的开头有何与众不同之处?)
①从一支不起眼的“折戟”写起,暗示此地曾有历史风云变幻,交代兴感之由;用“铁未销”表明岁月流逝和物是人非。
②“磨洗”和“认”使用动作描写,塑造了一个凭吊古迹、思索历史的诗人形象
③为下文的论史和抒怀做铺垫。
2.请分析“东风不与周郎便,铜雀春深锁二乔”的妙处。(把这首诗的最后一句换成“国破家亡在此朝”好不好?)
①不从正面写赤壁之战的过程和结果,而是反面落笔,以小见大,用两个美女的命运变化假设历史变迁,既委婉又形象。
②一反传统看法,将历史成败归功于偶然的东风,提出“英雄成功总靠某种机遇”的独到观点,暗含对周瑜的不屑。
③含蓄表现了自己生不逢时、怀才不遇的不平和愤懑。
【例题剖析】阅读《赤壁》,完成下面小题。
赤壁
杜牧〔唐〕
折戟沉沙铁未销,自将磨洗认前朝
东风不与周郎便,铜雀春深锁二乔。
(1)这是一首 诗(从内容主题角度),诗中 这一小物引发了诗人联想史事的思绪,“东风”是指代 (事件)。
(2)诗歌的最后两句历来为后人所称道,请从表达方式的角度进行赏析。
【答案】(1) 咏史 沉沙的折戟 火烧赤壁
(2)运用议论表达方式,表达了诗人对于历史的独特见解,不以成败论英雄,同时也抒发了自己怀才不遇、生不逢时的无奈,蕴含着诗人忧国忧民的情怀。
【详解】(1)本题考查文学常识的积累。这首诗是诗人经过赤壁这个著名的古战场,有感于三国时代的英雄成败而写下的。诗人观赏了古战场的遗物,又想到自己的遭遇,有感而发。“折戟沉沙铁未销,自将磨洗认前朝”意思是赤壁的泥沙中,埋着一枚未锈尽的断戟。自己磨洗后发现这是当年赤壁之战的遗留之物。前朝的遗物又进一步引发作者浮想联翩的思绪,为后文抒怀作了很好的铺垫。“东风不与周郎便,铜雀春深锁二乔。”后两句是说,假如东风不给周瑜以方便,结果恐怕是曹操取胜,二乔被关进铜雀台了。所以本诗属于咏史诗,借“沉沙的折戟”来议论前朝历史,抒发情感。
(2)本题考查诗句赏析。要注意先理解诗句的基本含义,然后结合全诗按要求从表达方式的角度进行赏析。
篇目8:《渔家傲》
【主题思想】
这首词记述了梦中的景象及与天帝的问答,暗含对社会现实的不满与失望,表达了词人对理想境界的追求和向往。
【诗歌鉴赏】
1.(从炼字的角度)赏析“天接云涛连晓雾,星河欲转千帆舞”。
(这句诗写了天、云涛、晓雾、星河和千帆,景象已经极其壮丽,又嵌入了几个动词,则绘景如活,动态俨然。)
①“接”和“连”字把天幕低垂、波涛汹涌和云雾弥漫自然组合在一起,描绘了一幅海天相接图;“转”和“舞”字化静为动,既写出了作者在船中仰望银河的颠簸感受,又描绘出无数舟船破浪前进的画面。
②营造出浪漫梦幻、雄伟瑰丽的境界,为全篇的奇情壮采奠定了基础。
(全句既有生活真实感,又有梦境虚幻性,)
2.“殷勤问我归何处”中的“殷勤”塑造了一个怎样的形象?如何理解其中的“归”字?
“殷勤”塑造了一个态度温和、关心民生的天神形象。这其实是作者在孤独无依中,想象出的自我安慰和情感寄托。
“归”字表明作者好似从天上宫阙来到人间,又返回家园。这其实是作者历经漂泊之苦后,对美好归宿的渴望。
【例题剖析】阅读下面这首宋词,完成下面小题。
渔家傲
李清照
天接云涛连晓雾,星河欲转千帆舞。仿佛梦魂归帝所,闻天语,殷勤问我归何处。
我报路长嗟日暮,学诗谩有惊人句。九万里风鹏正举。风休住,蓬舟吹取三山去!
1.请对词中“仿佛梦魂归帝所”一句中的“归”字做简要赏析。
2.请结合全词内容,说说词人梦想到“三山”中去的原因有哪些。
【答案】1.用一个“归”字,道出了词人仿佛本是仙子下凡,只是不堪人世污浊,才重返天庭。“归”这个字饱含词人在现实中备受排挤和打击后,希望得到一个理想归宿的热切盼望。 2.①词人对日暮途远、孤苦无依的现实生活充满了厌弃。②词人向往和追求没有战乱、没有离散、没有悲伤的理想境界。
【解析】1.本题考查炼字。要放在具体语境中,联系上下句分析效果和传达的感情。
词人发挥想象,说自己的梦魂好像“归”(回到)了天庭,天帝殷勤地询问我是否有归宿。何谓“归”?说明了她本属于天庭,这个字缩短了自己和仙界的距离,想象自己是仙子下凡,由于现实太过污浊不堪,所以才想要重返天界。“归”字运用了比拟的修辞手法,生动形象的写出了词人怀才不遇,孤独无依,奋力挣扎的苦闷和对现实的强烈不满以及她对自由的渴望,对光明的追求。
2.本题考查诗歌内容理解。
“我报路长搓日暮,学诗谩有惊人句”的意思是:我回报天帝路途还很漫长,现在已是黄昏却还未到达。即使我学诗能写出惊人的句子,又有什么用呢?联系词句内容分析。“嗟”指慨叹,反映了词人晚年孤独无依而痛苦彷徨忧虑的神态,“路长”“日暮”指人生之路漫长邈远,词人在夕阳下茫然不知所措。“学诗谩有惊人句”,表达了词人在天帝面前倾诉自己空有才华而遭逢不幸,奋力挣扎的苦闷,作者对这种生活充满了厌弃.
篇目9:《浣溪沙》
【主题思想】
上阕因今思昔,追忆难忘的欢聚,感叹流光易逝;下阕写落花、归雁,抒发伤春怀人之情。
【诗歌鉴赏】
1.赏析“无可奈何花落去,似曾相识燕归来”。(这句词包含了哪些意象?这句词蕴含着什么哲理?)
①(修辞角度)使用对偶的修辞,对仗工整、声韵和谐,宛如天成。
②(意象角度)“落花”点明暮春之景,表达伤春之意;“燕归”点明时光流逝,表达物是人非之感。
③(情感角度)融情于景,作者把自身感受融入自然现象,以“无可奈何”流露出对繁华易逝但无力挽回的伤感和无奈,用“似曾相识”传达出看到旧物重来的喜悦和欣慰。
④(哲理角度)生活不会因美好消逝而变得虚无,因为美好还会重现。
2.(从炼字的角度)赏析“小园香径独徘徊”。(尾句言有尽而意无穷,请谈谈你的理解。)
“独”字突出了作者在萧条暮春中只身踱步的孤独寂寞,在时光易逝和物是人非的惆怅伤感之外,衍生出无限悲凉。
“徘徊”将作者对美丽春天、大好年华和美好事物的深深留恋表现得淋漓尽致。
【例题剖析】阅读下面的宋词,完成下面小题,
浣溪沙
晏殊
一曲新词酒一杯,去年天气旧亭台。夕阳西下几时回?
无可奈何花落去,似曾相识燕归来。小园香径独徘徊。
1.下列对这首词的理解和分析,不正确的一项是( )
A.起笔“新”“旧”对比,表达出景物依旧而光阴流转、物是人非的感慨与惆怅。
B.“几时回”折射出词人内心那种企盼西下的夕阳返回又知其难返的复杂心态。
C.“独徘徊”的“独”意为“独自”,道出词人独享于徘徊小园香径的欣喜之感。
D.词作将瞬间的感受与久久的思考熔于一炉,既敏锐,又不乏深沉,耐人寻味。
2.宋史评价晏殊的作品“闲雅有情思”,简要分析画线句中的“情”与“思”,
【答案】1.C 2.“情”:对时光流逝的惋惜和因燕子归来而产生的欣慰之情。“思”:一切必然要消逝的美好事物,我们都无法阻止其消逝,但消逝的同时仍然有美好事物的再现,生活不会因消逝而变得一片虚无。(意思对即可)
【解析】1.本题考查诗歌内容的理解与分析。
C.“道出词人独享徘徊于小园香径的欣喜之感”表述有误,“小园香径独徘徊”中“独”字写出词人独处时的寂寞,伴着萧条的春色和眼前时光的流逝,生出无限的悲凉,突出了词人的凄凉寂寞。
故选C。
2.本题考查诗歌语句赏析。
“无可奈何花落去”一句承接上句的“夕阳西下”,体现了对美好的事物终将逝去的一种无奈,然而这暮春天气中,所感受到的并不只是无可奈何的凋衰消逝,而是还有令人欣慰的重现;“似曾相识燕归来”,那翩翩归来的燕子就像是去年管此处安巢的旧时相识,这一句回应前面的“几时回”。花落、燕归虽也是眼前景,但一经与“无可奈何”“似曾相识”相联系,它们的内涵便变得非常广泛,意境非常深刻,带有美好事物的象征意味。惋惜与欣慰的交织中,蕴含着某种生活哲理:一切必然要消逝的美好事物都无法阻止其消逝,但消逝的同时仍然有美好事物的再现,生活不会因消逝而变得一片虚无。只不过这种重现毕竟不等于美好事物的原封不动地重现,它只是“似曾相识”罢了。渗透在句中的是一种混杂着眷恋和惆怅的复杂情感。
中考古诗词鉴赏内容理解做题技巧
【题型阐释】
题型阐释:内容理解,就是理解诗句所叙何事、所咏何人、所写何景等,有时也要求考生根据对诗词内容的理解作简单的推断、概括、分析、探究等。这类题目常见的提问方式是“某个词,指的是什么”“某个词,包含哪些含义”或“写出某句诗的大意”等。
【闯关策略】
赏析古诗词,内容理解是前提,只有先弄懂诗词所写的基本内容,才能进而想象其画面,体味其情感,感知其形象,领悟其主旨,才能进一步踏入审美的妙境。理解,是赏析的前提和基础。
内容理解,先要扫清字词障碍,这是第一关。中考古诗词考查,虽然一般不会像文言文那样直接考字词释义,但题目里其实暗含这样的要求。
譬如“说说《春望》中的‘望’字包含哪些含义”。考场上答题时,可先推想词典里“望”的义项,应该有四项:(1)向远处看,如眺望;(2)心中所愿,如盼望、期望;(3)拜访,如看望、探望;(4)有名的,人所敬仰的,如望族、声望。然后通读全诗,从整体上去理解。第一、二两联,主要是写景,其实也就是写作者眼中所见,他望到了什么呢?他望到的是山河破碎,春天的凄凉景象。第三、四两联,写作者内心的想法以及表现在行动上的细节,从这里我们可以读出他心中的期盼:期盼亲人团聚,国家安定。如此我们就知道了春望的“望”,既是写作者眼中所见,也是写作者心中所愿,有“望见”和“期望”两层含义。
有时仅仅从字面上去理解还远远不够,还得联系作者的生平事迹、心路历程。如《饮酒》中,如果是世俗追逐富贵之人,都喜欢热闹,希望自己家门庭若市。倘“无车马喧”,门庭冷落,难免孤独与寂寞。但陶渊明是一位隐士,他不愿与世俗同流合污,一心归隐田园,就是为了实践自己“淡泊宁静,心无尘杂”的人格理想。即使身居人境也能尘杂不染,是因为他能做到“心远”。“心远”就是思想上摒弃富贵荣华之念。一个人丢掉了物欲,断绝了尘想,精神就远远超出于尘世之外了,哪里还会因为“无车马喧”而“孤独与寂寞”呢?
初中阶段,是培养古诗词赏析能力的起始阶段,这个阶段,一定不能好高骛远,要脚踏实地,一步一步来。学习古诗词,同学们不妨用点文言文学习的“笨”方法,从题目到正文,先一句句把意思弄清楚,再进一步深层理解。
(2023·河南周口·统考一模)阅读下面一首唐诗,完成下面小题。
渔家傲
李清照
天接云涛连晓雾,星河欲转千帆舞。仿佛梦魂归帝所。闻天语,殷勤问我归何处。
我报路长嗟日暮,学诗谩有惊人句。九万里风鹏正举。风休住,蓬舟吹取三山去!
1.“仿佛梦魂归帝所,闻天语,殷勤问我归何处”两次用到“归”字,其含义有何不同?
2.本词被评论家誉为“无一毫粉钗气”,别具一格,风格豪放。请结合词中内容,任选角度,简析这首词是如何体现这一风格的。
【答案】1.①第一个“归”字,写词人“梦魂”回到天帝身边,是希望自己有好的归宿;②第二个“归”字,写词人不知道自己要到哪里去,表现了词人对自己人生归宿的犹豫、彷徨和迷茫。 2.示例一:意境壮阔,气势磅礴。词人把低垂的天幕、汹涌的波涛、弥漫的云雾自然地融合在一起,形成一种茫然无际、瑰奇壮丽的境界。
示例二:情感浪漫,气度豪迈。词人说自己要像大鹏那样乘万里风,高飞远举,奔向仙山,抒发了词人极力挣脱现实的羁绊,大胆追求自由、美好、理想生活的胆识和豪情。
示例三:音调铿锵,格调高昂。“雾”“舞”“语”“处”“暮”“住”“去”等字词韵脚都是三声或四声,读起来给人以强烈、急促之感,富有铿锵有力的节奏,形成积极向上的气势。
【解析】1.本题考查词语含义。
“仿佛梦魂归帝所,闻天语,殷勤问我归何处”意思是:梦魂仿佛回天庭,听见天帝在对我说话。他热情而又有诚意地问我要到哪里去。第一个“归”字,写词人“梦魂”回到天帝身边,是希望自己有好的归宿;第二个“归”字,写词人不知道自己要到哪里去,表现了词人对自己人生归宿的犹豫、彷徨和迷茫。
2.本题考查诗词风格。结合词中内容,任选角度,分析风格豪放即可。
示例:从内容上看,这首词把真实的生活感受融入梦境,把屈原《离骚》、庄子《逍遥游》以至神话传说谱入宫商,使梦幻与生活、历史与现实融为一体,构成气度恢宏、格调雄奇的意境,充分显示了作者性情中豪放不羁的一面。
(2023·陕西咸阳·统考一模)阅读下面的诗歌,完成下面小题。
【甲】春望
杜甫
国破山河在,城春草木深。感时花溅泪,恨别鸟惊心。
烽火连三月,家书抵万金。白头搔更短,浑欲不胜簪。
【乙】望岳
杜甫
岱宗夫如何?齐鲁青未了。造化钟神秀,阴阳割昏晓。
荡胸生曾云,决眦入归鸟。会当凌绝顶,一览众山小。
3.“国破山河在,城春草木深”中,“破”和“深”字体现了诗人怎样的思想感情?
4.结合【甲】【乙】两首诗歌内容和杜甫生平经历,说说诗中两次“望”的感情有何不同?
【答案】3.一个“破”字,使人怵目惊心;一个“深”字,令人满目凄然。如此惨象,花也溅泪,鸟亦惊心。 4.【甲】诗中作者身处安史之乱后沦陷的长安,因看到国家局势动荡而感到不安与悲伤,充分展示出了诗人忧国忧民、感时伤怀的情感。而【乙】诗写于作者青年时期,流露出对祖国山河的赞美之情,表达了诗人不怕困难、敢于攀登顶峰、俯视一切的雄心壮志和气概,情感是欢快而又热烈的。
【解析】3.本题考查诗歌内容理解和情感把握。
“国破山河在,城春草木深”,意思是国都遭侵但山河依旧,长安城里的杂草和树木茂盛地疯长。诗篇一开头便描写了春望所见:山河依旧,可是国都已经沦陷,城池也在战火中残破不堪了,乱草丛生,林木荒芜。诗人记忆中昔日长安的春天是何等的繁华,鸟语花香,飞絮弥漫,烟柳明媚,游人迤逦,可是那种景象今日已经荡然无存了。一个“破”字使人怵目惊心,继而一个“深”字又令人满目凄然。诗人写今日景物,实为抒发人去物非的历史感,将感情寄寓于物,借助景物反托情感,为全诗创造了一片荒凉凄惨的气氛。
4.本题考查诗歌的比较阅读。
《春望》颔联“感时花溅泪,恨别鸟惊心”的意思是忧心伤感见花开却流泪,别离家人鸟鸣令我心悸,写出了诗人内心国破家亡的痛苦之情,颈联“烽火连三月,家书抵万金”的意思是:战火硝烟三月不曾停息,家人书信珍贵能值万金,写出了作者身处乱世,却渴望能与家人联系的迫切心情。《春望》的创作背景是在安史之乱,杜甫是在战乱背景下写下这首诗。因此此处的“望”字表达了作者因为时局动荡表达了自己忧国忧民、感时伤怀的情感。
《望岳》这首诗歌主要描绘了诗人登上泰山时所见的景象,如“造化钟神秀,阴阳割昏晓”,意思是:神奇自然,汇聚千种美景,山南山北,分出清晨黄昏。写出了泰山的神奇秀丽和巍峨高大的形象。诗歌尾联“会当凌绝顶,一览众山小”意思是:定要登上泰山顶峰,俯瞰群山豪情满怀。表现出诗人不怕困难、敢于攀登绝顶、俯视一切的雄心和气概。这首诗歌写于杜甫的青年时期,年轻的杜甫在受到祖国大河山河的鼓舞之下写下这首满怀壮志的诗歌,充分展现了年轻人的朝气蓬勃,因此情感是积极向上的、昂扬的。
(2023·黑龙江大庆·统考三模)阅读下面的古诗文,完成下面小题。
饮酒(其五)
陶渊明
结庐在人境,而无车马喧。
问君何能尔?心远地自偏。
采菊东篱下,悠然见南山。
山气日夕佳,飞鸟相与还。
此中有真意,欲辨已忘言。
5.下列对这首诗的鉴赏不正确的一项是( )
A.这首诗叙写宁静闲适的田园生活乐趣,表现诗人归隐田园后安贫乐道、悠然自得的心境。
B.本诗在客观景物的描写中融合对人生哲理的领悟,情、景、理自然融合,意境深邃。
C.“心远地自偏”形象地道出这样一个道理:环境的偏僻幽静方能使人恬淡、舒适。
D.诗人善于捕捉生活中的细节来赋予其特殊的意蕴。例如菊花,具有超凡脱俗、高傲纯洁的象征意义;而诗人“采菊”,则表现诗人热爱自然的情趣。
6.结合语境,从炼字的角度,说说“悠然见南山”中“见”字的妙处。
【答案】5.C 6.“见”字写出了诗人看到南山美景时的随意与自然,体现了诗人心灵的自由和惬意。
【解析】5.本题考查古代诗歌的理解赏析能力。
C.“结庐在人境,而无车马喧。问君何能尔?心远地自偏”,写诗人身居闹市,却没有感受到车马的喧闹,强调只要内心能远远地摆脱世俗的束缚,那么即使处于喧闹的环境里,也如同居于僻静之地,表现的是陶渊明归隐田园的悠然自得、安贫乐道的心境,诗歌中“心远地自偏”是表达诗人内心恬淡悠闲,虽然身居闹市也能安然自若的情绪;“环境的偏僻幽静方能使人恬淡舒适”有误;故选C。
6.本题考查词句赏析。
“见”字体现了诗人不是刻意寻找南山,有意追寻美好的景致,而是不经意间就看到了(欣赏到了)南山的景色,悠然自得之意油然而生,达到一种情与景融的境界,与本诗营造的闲适淡然,随遇而安的情境相吻合。
第15讲 七上课标文言文复习(讲义)-2024年中考语文一轮复习讲义(全国通用): 这是一份第15讲 七上课标文言文复习(讲义)-2024年中考语文一轮复习讲义(全国通用),文件包含第15讲七上课标文言文复习讲义-2024年中考语文一轮复习讲练测全国通用原卷版docx、第15讲七上课标文言文复习讲义-2024年中考语文一轮复习讲练测全国通用解析版docx等2份学案配套教学资源,其中学案共33页, 欢迎下载使用。
第14讲 九下课标古诗词复习(讲义)-2024年中考语文一轮复习讲义(全国通用): 这是一份第14讲 九下课标古诗词复习(讲义)-2024年中考语文一轮复习讲义(全国通用),文件包含第14讲九下课标古诗词复习讲义-2024年中考语文一轮复习讲练测全国通用原卷版docx、第14讲九下课标古诗词复习讲义-2024年中考语文一轮复习讲练测全国通用解析版docx等2份学案配套教学资源,其中学案共42页, 欢迎下载使用。
第13讲 九上课标古诗词复习(讲义)-2024年中考语文一轮复习讲义(全国通用): 这是一份第13讲 九上课标古诗词复习(讲义)-2024年中考语文一轮复习讲义(全国通用),文件包含第13讲九上课标古诗词复习讲义-2024年中考语文一轮复习讲练测全国通用原卷版docx、第13讲九上课标古诗词复习讲义-2024年中考语文一轮复习讲练测全国通用解析版docx等2份学案配套教学资源,其中学案共27页, 欢迎下载使用。

